The Oncogenic Role of VWA8-AS1, a Long Non-Coding RNA, in Epstein–Barr Virus-Associated Oral Squamous Cell Carcinoma: An Integrative Transcriptome and Functional Analysis
Abstract
1. Introduction
2. Results
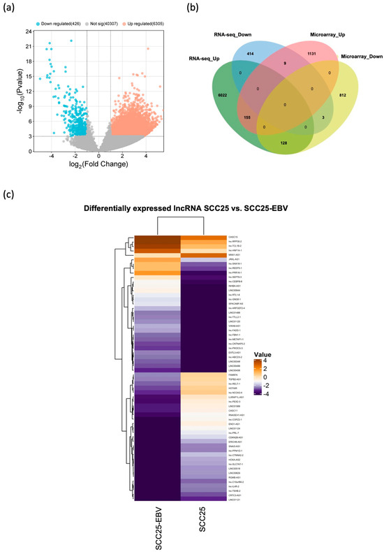
2.1. EBV-Associated lncRNAs Were Identified in OSCC Tissues
2.2. VWA8-AS1 Overexpression Was Detected in EBV-Positive Squamous Cell Cancer Cell Lines
2.3. VWA8-AS1 Was Overexpressed in EBV-Associated OSCC Cases
2.4. Predicting the Competing Endogenous (ce)RNA Role of VWA8-AS1 via lncRNA–miRNA–mRNA Interactions
2.5. The Prediction of VWA8-AS1 Interactions with Proteins
2.6. Functional Analysis of mRNA Targets Associated with VWA8-AS1
2.7. The Association of VWA8-AS1 with the Tumor Microenvironment (TME)
2.8. Overexpression of VWA8-AS1 Did Not Affect Oral Cancer Cell Proliferation
2.9. Overexpression of VWA8-AS1 Enhanced the Migration and Invasion of Oral Cancer Cells
3. Discussion
4. Materials and Methods
4.1. Cell Lines
4.2. Patient Specimens
4.3. RNA-Seq Analysis for the Prediction and Differential Expression of lncRNA in OSCC
4.4. Microarray Data and Microarray Analysis
4.5. qRT-PCR
4.6. Establishment of VWA8-AS1-Overexpressing SCC25 and ORL-48T Cells
4.7. Differential Expression of miRNAs in OSCC
4.8. VWA8-AS1 Binding Target Prediction Tools
4.9. GO and KEGG Pathway Analysis
4.10. Immune Cell Pathways Analysis
4.11. Cell Counting Kit-8 (CCK-8) Assay
4.12. Wound Healing Assay
4.13. Transwell Assay
4.14. Statistical Analysis
5. Conclusions
Supplementary Materials
Author Contributions
Funding
Institutional Review Board Statement
Informed Consent Statement
Data Availability Statement
Acknowledgments
Conflicts of Interest
References
- Kumar, M.; Nanavati, R.; Modi, T.; Dobariya, C. Oral Cancer: Etiology and Risk Factors: A Review. J. Cancer Res. Ther. 2016, 12, 458. [Google Scholar] [CrossRef] [PubMed]
- Cruz, I.; Van Den Brule, A.J.C.; Steenbergen, R.D.M.; Snijders, P.J.F.; Meijer, C.J.L.M.; Walboomers, J.M.M.; Snow, G.B.; Van Der Waal, I. Prevalence of Epstein—Barr Virus in Oral Squamous Cell Carcinomas, Premalignant Lesions and Normal Mucosa—A Study Using the Polymerase Chain Reaction. Oral Oncol. 1997, 33, 182–188. [Google Scholar] [CrossRef] [PubMed]
- Jalouli, J.; Jalouli, M.M.; Sapkota, D.; Ibrahim, S.O.; Larsson, P.-A.; Sand, L. Human Papilloma Virus, Herpes Simplex Virus and Epstein Barr Virus in Oral Squamous Cell Carcinoma from Eight Different Countries. Anticancer Res. 2012, 32, 571–580. [Google Scholar] [PubMed]
- Acharya, S.; Ekalaksananan, T.; Vatanasapt, P.; Loyha, K.; Phusingha, P.; Promthet, S.; Kongyingyoes, B.; Pientong, C. Association of Epstein-Barr Virus Infection with Oral Squamous Cell Carcinoma in a Case—Control Study. J. Oral Pathol. Med. 2015, 44, 252–257. [Google Scholar] [CrossRef]
- Maymone, M.B.C.; Greer, R.O.; Kesecker, J.; Sahitya, P.C.; Burdine, L.K.; Cheng, A.-D.; Maymone, A.C.; Vashi, N.A. Premalignant and Malignant Oral Mucosal Lesions: Clinical and Pathological Findings. J. Am. Acad. Dermatol. 2019, 81, 59–71. [Google Scholar] [CrossRef]
- Kröplin, J.; Reppenhagen, J.-C. Best Practices and Future Challenges in the Treatment of Oral Cancer. Innov. Surg. Sci. 2024, 8, 215–220. [Google Scholar] [CrossRef]
- Vockerodt, M.; Yap, L.; Shannon-Lowe, C.; Curley, H.; Wei, W.; Vrzalikova, K.; Murray, P.G. The Epstein–Barr Virus and the Pathogenesis of Lymphoma. J. Pathol. 2015, 235, 312–322. [Google Scholar] [CrossRef]
- Tsao, S.; Tsang, C.M.; To, K.; Lo, K. The Role of Epstein—Barr Virus in Epithelial Malignancies. J. Pathol. 2015, 235, 323–333. [Google Scholar] [CrossRef]
- Gupta, K.; Metgud, R. Evidences Suggesting Involvement of Viruses in Oral Squamous Cell Carcinoma. Pathol. Res. Int. 2013, 2013, 642496. [Google Scholar] [CrossRef]
- Gondivkar, S.M.; Parikh, R.V.; Gadbail, A.R.; Solanke, V.; Chole, R.; Mankar, M.; Balsaraf, S. Involvement of Viral Factors with Head and Neck Cancers. Oral Oncol. 2012, 48, 195–199. [Google Scholar] [CrossRef]
- Majumdar, B. Etiologic Association between Epstein–Barr Virus and Oral Squamous Cell Carcinoma: A Brief Evidence-Based Discussion. J. Contemp. Dent. Pract. 2017, 18, 261–264. [Google Scholar] [CrossRef] [PubMed]
- Yen, C.-Y.; Lu, M.-C.; Tzeng, C.-C.; Huang, J.-Y.; Chang, H.-W.; Chen, R.-S.; Liu, S.-Y.; Liu, S.-T.; Shieh, B.; Li, C. Detection of EBV Infection and Gene Expression in Oral Cancer from Patients in Taiwan by Microarray Analysis. BioMed Res. Int. 2009, 2009, 904589. [Google Scholar] [CrossRef] [PubMed]
- Shimakage, M.; Horii, K.; Tempaku, A.; Kakudo, K.; Shirasaka, T.; Sasagawa, T. Association of Epstein-Barr Virus with Oral Cancers. Hum. Pathol. 2002, 33, 608–614. [Google Scholar] [CrossRef]
- Kikuchi, K.; Noguchi, Y.; De Rivera, M.W.G.-N.; Hoshino, M.; Sakashita, H.; Yamada, T.; Inoue, H.; Miyazaki, Y.; Nozaki, T.; González-López, B.S.; et al. Detection of Epstein-Barr Virus Genome and Latent Infection Gene Expression in Normal Epithelia, Epithelial Dysplasia, and Squamous Cell Carcinoma of the Oral Cavity. Tumor Biol. 2016, 37, 3389–3404. [Google Scholar] [CrossRef]
- Budhy, T.I. Molecular Grading of Oral Squamous Cell Carcinomas Infected with EBV. Asian Pac. J. Cancer Prev. 2018, 19, 1793–1796. [Google Scholar] [CrossRef]
- Meckes, D.G., Jr. Mining Epstein-Barr Virus LMP1 Signaling Networks. J. Carcinog. Mutagen. 2011, 11, 37–39. [Google Scholar] [CrossRef]
- Queen, K.J.; Shi, M.; Zhang, F.; Cvek, U.; Scott, R.S. Epstein–Barr Virus-induced Epigenetic Alterations Following Transient Infection. Int. J. Cancer 2013, 132, 2076–2086. [Google Scholar] [CrossRef]
- Higa, M.; Kinjo, T.; Kamiyama, K.; Chinen, K.; Iwamasa, T.; Arasaki, A.; Sunakawa, H. Epstein–Barr Virus (EBV)-Related Oral Squamous Cell Carcinoma in Okinawa, a Subtropical Island, in Southern Japan—Simultaneously Infected with Human Papillomavirus (HPV). Oral Oncol. 2003, 39, 405–414. [Google Scholar] [CrossRef] [PubMed]
- Gibb, E.A.; Brown, C.J.; Lam, W.L. The Functional Role of Long Non-Coding RNA in Human Carcinomas. Mol. Cancer 2011, 10, 38. [Google Scholar] [CrossRef]
- Fernandes, J.C.R.; Acuña, S.M.; Aoki, J.I.; Floeter-Winter, L.M.; Muxel, S.M. Long Non-Coding RNAs in the Regulation of Gene Expression: Physiology and Disease. ncRNA 2019, 5, 17. [Google Scholar] [CrossRef]
- Irimie, A.I.; Braicu, C.; Sonea, L.; Zimta, A.A.; Cojocneanu-Petric, R.; Tonchev, K.; Mehterov, N.; Diudea, D.; Buduru, S.; Berindan-Neagoe, I. A Looking-Glass of Non-Coding RNAs in Oral Cancer. Int. J. Mol. Sci. 2017, 18, 2620. [Google Scholar] [CrossRef]
- Liu, W.; Zhang, Y.; Luo, B. Long Non-Coding RNAs in Gammaherpesvirus Infections: Their Roles in Tumorigenic Mechanisms. Front. Microbiol. 2021, 11, 604536. [Google Scholar] [CrossRef] [PubMed]
- Huang, Y.; Jiang, L.; Liu, Y.; Liu, L.; Wang, J.; Shi, L. Long Non-coding RNAs in Virus-related Cancers. Rev. Med. Virol. 2022, 32, e2364. [Google Scholar] [CrossRef] [PubMed]
- Zhang, J.; Zhang, S.; Zuo, L.; Yue, W.; Li, S.; Xin, S.; Liu, L.; Lu, J. Differential Expression Profiling of lncRNAs Related to Epstein-Barr Virus Infection in the Epithelial Cells. J. Med. Virol. 2019, 91, 1845–1855. [Google Scholar] [CrossRef]
- Zhang, J.; Li, X.; Hu, J.; Cao, P.; Yan, Q.; Zhang, S.; Dang, W.; Lu, J. Long Noncoding RNAs Involvement in Epstein-Barr Virus Infection and Tumorigenesis. Virol. J. 2020, 17, 51. [Google Scholar] [CrossRef]
- Heawchaiyaphum, C.; Pientong, C.; Yoshiyama, H.; Iizasa, H.; Panthong, W.; Ekalaksananan, T. General Features and Novel Gene Signatures That Identify Epstein-Barr Virus-Associated Epithelial Cancers. Cancers 2021, 14, 31. [Google Scholar] [CrossRef] [PubMed]
- Heawchaiyaphum, C.; Iizasa, H.; Ekalaksananan, T.; Burassakarn, A.; Kiyono, T.; Kanehiro, Y.; Yoshiyama, H.; Pientong, C. Epstein–Barr Virus Infection of Oral Squamous Cells. Microorganisms 2020, 8, 419. [Google Scholar] [CrossRef] [PubMed]
- Li, T.; Wang, X.; Jing, L.; Li, Y. MiR-1-3p Inhibits Lung Adenocarcinoma Cell Tumorigenesis via Targeting Protein Regulator of Cytokinesis 1. Front. Oncol. 2019, 9, 120. [Google Scholar] [CrossRef]
- Wang, Y.; Wei, Y.; Fan, X.; Zhang, P.; Wang, P.; Cheng, S.; Zhang, J. MicroRNA-125b as a Tumor Suppressor by Targeting MMP11 in Breast Cancer. Thorac. Cancer 2020, 11, 1613–1620. [Google Scholar] [CrossRef]
- Guo, Y.; Luo, S. miR-140-5p Inhibits Cervical Cancer Cell Phenotypes via Downregulating FEN1 to Halt the Cell Cycle. Mol. Med. Rep. 2020, 22, 4919–4930. [Google Scholar] [CrossRef]
- Campos-Viguri, G.E.; Peralta-Zaragoza, O.; Jiménez-Wences, H.; Longinos-González, A.E.; Castañón-Sánchez, C.A.; Ramírez-Carrillo, M.; Camarillo, C.L.; Castañeda-Saucedo, E.; Jiménez-López, M.A.; Martínez-Carrillo, D.N.; et al. MiR-23b-3p Reduces the Proliferation, Migration and Invasion of Cervical Cancer Cell Lines via the Reduction of c-Met Expression. Sci. Rep. 2020, 10, 3256. [Google Scholar] [CrossRef] [PubMed]
- Zhang, H.; Zhang, Z.; Gao, L.; Qiao, Z.; Yu, M.; Yu, B.; Yang, T. miR-1-3p Suppresses Proliferation of Hepatocellular Carcinoma through Targeting SOX9. OTT 2019, 12, 2149–2157. [Google Scholar] [CrossRef]
- Fang, Z.; Yin, S.; Sun, R.; Zhang, S.; Fu, M.; Wu, Y.; Zhang, T.; Khaliq, J.; Li, Y. miR-140-5p Suppresses the Proliferation, Migration and Invasion of Gastric Cancer by Regulating YES1. Mol. Cancer 2017, 16, 139. [Google Scholar] [CrossRef]
- Shiah, S.-G.; Hsiao, J.-R.; Chang, W.-M.; Chen, Y.-W.; Jin, Y.-T.; Wong, T.-Y.; Huang, J.-S.; Tsai, S.-T.; Hsu, Y.-M.; Chou, S.-T.; et al. Downregulated miR329 and miR410 Promote the Proliferation and Invasion of Oral Squamous Cell Carcinoma by Targeting Wnt-7b. Cancer Res. 2014, 74, 7560–7572. [Google Scholar] [CrossRef]
- Fukumoto, I.; Koshizuka, K.; Hanazawa, T.; Kikkawa, N.; Matsushita, R.; Kurozumi, A.; Kato, M.; Okato, A.; Okamoto, Y.; Seki, N. The Tumor-Suppressive microRNA-23b/27b Cluster Regulates the MET Oncogene in Oral Squamous Cell Carcinoma. Int. J. Oncol. 2016, 49, 1119–1129. [Google Scholar] [CrossRef] [PubMed]
- Henson, B.J.; Bhattacharjee, S.; O’Dee, D.M.; Feingold, E.; Gollin, S.M. Decreased Expression of miR-125b and miR-100 in Oral Cancer Cells Contributes to Malignancy. Genes Chromosomes Cancer 2009, 48, 569–582. [Google Scholar] [CrossRef]
- Liu, J.; Yang, C.; Gu, Y.; Li, C.; Zhang, H.; Zhang, W.; Wang, X.; Wu, N.; Zheng, C. Knockdown of the lncRNA SNHG8 Inhibits Cell Growth in Epstein-Barr Virus-Associated Gastric Carcinoma. Cell. Mol. Biol. Lett. 2018, 23, 17. [Google Scholar] [CrossRef] [PubMed]
- Huang, T.; Ji, Y.; Hu, D.; Chen, B.; Zhang, H.; Li, C.; Chen, G.; Luo, X.; Zheng, X.; Lin, X. SNHG8 Is Identified as a Key Regulator of Epstein-Barr Virus(EBV)-Associated Gastric Cancer by an Integrative Analysis of lncRNA and mRNA Expression. Oncotarget 2016, 7, 80990–81002. [Google Scholar] [CrossRef]
- He, B.; Zeng, J.; Chao, W.; Chen, X.; Huang, Y.; Deng, K.; Huang, Z.; Li, J.; Dai, M.; Chen, S.; et al. Serum Long Non-Coding RNAs MALAT1, AFAP1-AS1 and AL359062 as Diagnostic and Prognostic Biomarkers for Nasopharyngeal Carcinoma. Oncotarget 2017, 8, 41166–41177. [Google Scholar] [CrossRef]
- Wu, Q.; Xiang, S.; Ma, J.; Hui, P.; Wang, T.; Meng, W.; Shi, M.; Wang, Y. Long Non-coding RNA CASC 15 Regulates Gastric Cancer Cell Proliferation, Migration and Epithelial Mesenchymal Transition by Targeting CDKN 1A and ZEB 1. Mol. Oncol. 2018, 12, 799–813. [Google Scholar] [CrossRef]
- Zuo, Z.; Ma, L.; Gong, Z.; Xue, L.; Wang, Q. Long Non-Coding RNA CASC15 Promotes Tongue Squamous Carcinoma Progression through Targeting miR-33a-5p. Environ. Sci. Pollut. Res. 2018, 25, 22205–22212. [Google Scholar] [CrossRef] [PubMed]
- Chen, C.; Zheng, H. LncRNA LINC00944 Promotes Tumorigenesis but Suppresses Akt Phosphorylation in Renal Cell Carcinoma. Front. Mol. Biosci. 2021, 8, 697962. [Google Scholar] [CrossRef] [PubMed]
- Zhang, Z.; Chen, K.; Pan, D.; Liu, T.; Hang, C.; Ying, Y.; He, J.; Lv, Y.; Ma, X.; Chen, Z.; et al. A Predictive Model for Preterm Infants with Bronchopulmonary Dysplasia Based on Ferroptosis-Related lncRNAs. BMC Pulm. Med. 2023, 23, 367. [Google Scholar] [CrossRef]
- Hu, Y.; Li, R.; Chen, H.; Chen, L.; Zhou, X.; Liu, L.; Ju, M.; Chen, K.; Huang, D. Comprehensive Analysis of lncRNA-mRNAs Co-Expression Network Identifies Potential lncRNA Biomarkers in Cutaneous Squamous Cell Carcinoma. BMC Genom. 2022, 23, 274. [Google Scholar] [CrossRef]
- Ke, D.; Li, H.; Zhang, Y.; An, Y.; Fu, H.; Fang, X.; Zheng, X. The Combination of Circulating Long Noncoding RNAs AK001058, INHBA-AS1, MIR4435-2HG, and CEBPA-AS1 Fragments in Plasma Serve as Diagnostic Markers for Gastric Cancer. Oncotarget 2017, 8, 21516–21525. [Google Scholar] [CrossRef]
- Lin, H.; Hong, Y.-G.; Zhou, J.-D.; Gao, X.-H.; Yuan, P.-H.; Xin, C.; Huang, Z.-P.; Zhang, W.; Hao, L.-Q.; Hou, K.-Z. LncRNA INHBA-AS1 Promotes Colorectal Cancer Cell Proliferation by Sponging miR-422a to Increase AKT1 Axis. Eur. Rev. Med. Pharmacol. Sci. 2020, 24, 9940–9948. [Google Scholar] [CrossRef]
- Tan, G.; Visser, L.; Tan, L.; Berg, A.; Diepstra, A. The Microenvironment in Epstein–Barr Virus-Associated Malignancies. Pathogens 2018, 7, 40. [Google Scholar] [CrossRef]
- Liu, S.; Yin, H.; Zheng, S.; Chu, A.; Li, Y.; Xing, C.; Yuan, Y.; Gong, Y. Differentially Expressed mRNAs and Their Long Noncoding RNA Regulatory Network with Helicobacter Pylori-Associated Diseases Including Atrophic Gastritis and Gastric Cancer. BioMed Res. Int. 2020, 2020, 3012193. [Google Scholar] [CrossRef] [PubMed]
- Zhang, Y.; Jin, T.; Shen, H.; Yan, J.; Guan, M.; Jin, X. Identification of Long Non-Coding RNA Expression Profiles and Co-Expression Genes in Thyroid Carcinoma Based on The Cancer Genome Atlas (TCGA) Database. Med. Sci. Monit. 2019, 25, 9752–9769. [Google Scholar] [CrossRef]
- Hicks, C.; Sitthi-Amorn, J.; Douglas, J.; Ramani, R.; Miele, L.; Vijayakumar, V.; Karlson, C.; Chipeta, J.; Megason, G. Molecular Analysis of Central Nervous System Disease Spectrum in Childhood Acute Lymphoblastic Leukemia. Clin. Med. Insights Oncol. 2016, 10, CMO.S18180. [Google Scholar] [CrossRef]
- Jin, G.; Zhang, J.; Cao, T.; Chen, B.; Tian, Y.; Shi, Y. Exosome-Mediated lncRNA SND1-IT1 from Gastric Cancer Cells Enhances Malignant Transformation of Gastric Mucosa Cells via up-Regulating SNAIL1. J. Transl. Med. 2022, 20, 284. [Google Scholar] [CrossRef]
- Hiam, D.; Simar, D.; Laker, R.; Altıntaş, A.; Gibson-Helm, M.; Fletcher, E.; Moreno-Asso, A.; Trewin, A.J.; Barres, R.; Stepto, N.K. Epigenetic Reprogramming of Immune Cells in Women with PCOS Impact Genes Controlling Reproductive Function. J. Clin. Endocrinol. Metab. 2019, 104, 6155–6170. [Google Scholar] [CrossRef] [PubMed]
- Jiang, T.; Zhou, W.; Chang, Z.; Zou, H.; Bai, J.; Sun, Q.; Pan, T.; Xu, J.; Li, Y.; Li, X. ImmReg: The Regulon Atlas of Immune-Related Pathways across Cancer Types. Nucleic Acids Res. 2021, 49, 12106–12118. [Google Scholar] [CrossRef] [PubMed]
- Li, Y.; Jiang, T.; Zhou, W.; Li, J.; Li, X.; Wang, Q.; Jin, X.; Yin, J.; Chen, L.; Zhang, Y.; et al. Pan-Cancer Characterization of Immune-Related lncRNAs Identifies Potential Oncogenic Biomarkers. Nat. Commun. 2020, 11, 1000. [Google Scholar] [CrossRef] [PubMed]
- Statello, L.; Guo, C.-J.; Chen, L.-L.; Huarte, M. Gene Regulation by Long Non-Coding RNAs and Its Biological Functions. Nat. Rev. Mol. Cell Biol. 2021, 22, 96–118. [Google Scholar] [CrossRef]
- Rasheed, Z.; Rasheed, N.; Abdulmonem, W.A.; Khan, M.I. MicroRNA-125b-5p Regulates IL-1β Induced Inflammatory Genes via Targeting TRAF6-Mediated MAPKs and NF-κB Signaling in Human Osteoarthritic Chondrocytes. Sci. Rep. 2019, 9, 6882. [Google Scholar] [CrossRef] [PubMed]
- Chen, J.; Wang, M.; Guo, M.; Xie, Y.; Cong, Y.-S. miR-127 Regulates Cell Proliferation and Senescence by Targeting BCL6. PLoS ONE 2013, 8, e80266. [Google Scholar] [CrossRef]
- Wu, J.; Ding, J.; Yang, J.; Guo, X.; Zheng, Y. MicroRNA Roles in the Nuclear Factor Kappa B Signaling Pathway in Cancer. Front. Immunol. 2018, 9, 546. [Google Scholar] [CrossRef]
- Zhang, L.; Pang, Y.; Cui, X.; Jia, W.; Cui, W.; Liu, Y.; Liu, C.; Li, F. MicroRNA-410-3p Upregulation Suppresses Proliferation, Invasion and Migration, and Promotes Apoptosis in Rhabdomyosarcoma Cells. Oncol. Lett. 2019, 18, 936–943. [Google Scholar] [CrossRef]
- Xu, Y. MicroRNA-136-3p Inhibits Glioma Tumorigenesis in Vitro and in Vivo by Targeting KLF7. World J. Surg. Oncol. 2020, 18, 169. [Google Scholar] [CrossRef]
- Zhu, R.; Li, X.; Ma, Y. miR-23b-3p Suppressing PGC1α Promotes Proliferation through Reprogramming Metabolism in Osteosarcoma. Cell Death Dis. 2019, 10, 381. [Google Scholar] [CrossRef] [PubMed]
- Chen, X.; Huang, Z.; Chen, R. Microrna-136 Promotes Proliferation and Invasion Ingastric Cancer Cells through Pten/Akt/P-Akt Signaling Pathway. Oncol. Lett. 2018, 15, 4683–4689. [Google Scholar] [CrossRef]
- Ge, D.; Chen, H.; Zheng, S.; Zhang, B.; Ge, Y.; Yang, L.; Cao, X. Hsa-miR-889-3p Promotes the Proliferation of Osteosarcoma through Inhibiting Myeloid Cell Nuclear Differentiation Antigen Expression. Biomed. Pharmacother. 2019, 114, 108819. [Google Scholar] [CrossRef] [PubMed]
- Han, X.; Tang, Y.; Dai, Y.; Hu, S.; Zhou, J.; Liu, X.; Zhu, J.; Wu, Y. MiR-889 Promotes Cell Growth in Human Non-Small Cell Lung Cancer by Regulating KLF9. Gene 2019, 699, 94–101. [Google Scholar] [CrossRef]
- Devreotes, P.; Horwitz, A.R. Signaling Networks That Regulate Cell Migration. Cold Spring Harb. Perspect. Biol. 2015, 7, a005959. [Google Scholar] [CrossRef]
- Samson, S.C.; Khan, A.M.; Mendoza, M.C. ERK Signaling for Cell Migration and Invasion. Front. Mol. Biosci. 2022, 9, 998475. [Google Scholar] [CrossRef] [PubMed]
- Tsai, J.H.; Yang, J. Epithelial-Mesenchymal Plasticity in Carcinoma Metastasis. Genes Dev. 2013, 27, 2192–2206. [Google Scholar] [CrossRef] [PubMed]
- Zhou, T.; Li, X.; Liu, J.; Hao, J. The Hippo/YAP Signaling Pathway: The Driver of Cancer Metastasis. Cancer Biol. Med. 2023, 20, 483–489. [Google Scholar] [CrossRef]
- Yang, Y.; Ye, W.-L.; Zhang, R.-N.; He, X.-S.; Wang, J.-R.; Liu, Y.-X.; Wang, Y.; Yang, X.-M.; Zhang, Y.-J.; Gan, W.-J. The Role of TGF-β Signaling Pathways in Cancer and Its Potential as a Therapeutic Target. Evid.-Based Complement. Altern. Med. 2021, 2021, 6675208. [Google Scholar] [CrossRef]
- Pozo, F.; Tenorio, A. Detection and Typing of Lymphotropic Herpesviruses by Multiplex Polymerase Chain Reaction. J. Virol. Methods 1999, 79, 9–19. [Google Scholar] [CrossRef]
- Stevens, S.J.C.; Verkuijlen, S.A.W.M.; Hariwiyanto, B.; Harijadi; Fachiroh, J.; Paramita, D.K.; Tan, I.B.; Haryana, S.M.; Middeldorp, J.M. Diagnostic Value of Measuring Epstein-Barr Virus (EBV) DNA Load and Carcinoma-Specific Viral mRNA in Relation to Anti-EBV Immunoglobulin A (IgA) and IgG Antibody Levels in Blood of Nasopharyngeal Carcinoma Patients from Indonesia. J. Clin. Microbiol. 2005, 43, 3066–3073. [Google Scholar] [CrossRef] [PubMed][Green Version]
- Conway, C.; Graham, J.L.; Chengot, P.; Daly, C.; Chalkley, R.; Ross, L.; Droop, A.; Rabbitts, P.; Stead, L.F. Elucidating Drivers of Oral Epithelial Dysplasia Formation and Malignant Transformation to Cancer Using RNAseq. Oncotarget 2015, 6, 40186–40201. [Google Scholar] [CrossRef] [PubMed]
- Afgan, E.; Baker, D.; Batut, B.; van den Beek, M.; Bouvier, D.; Čech, M.; Chilton, J.; Clements, D.; Coraor, N.; Grüning, B.A.; et al. The Galaxy Platform for Accessible, Reproducible and Collaborative Biomedical Analyses: 2018 Update. Nucleic Acids Res. 2018, 46, W537–W544. [Google Scholar] [CrossRef] [PubMed]
- Volders, P.-J.; Anckaert, J.; Verheggen, K.; Nuytens, J.; Martens, L.; Mestdagh, P.; Vandesompele, J. LNCipedia 5: Towards a Reference Set of Human Long Non-Coding RNAs. Nucleic Acids Res. 2019, 47, D135–D139. [Google Scholar] [CrossRef] [PubMed]
- Li, Y.; Andrade, J. DEApp: An Interactive Web Interface for Differential Expression Analysis of next Generation Sequence Data. Source Code Biol. Med. 2017, 12, 2. [Google Scholar] [CrossRef]
- Tang, D.; Chen, M.; Huang, X.; Zhang, G.; Zeng, L.; Zhang, G.; Wu, S.; Wang, Y. SRplot: A Free Online Platform for Data Visualization and Graphing. PLoS ONE 2023, 18, e0294236. [Google Scholar] [CrossRef]
- Wickham, H. Ggplot2: Elegant Graphics for Data Analysis, 2nd ed.; Use R! Springer International Publishing: Cham, Switzerland, 2016; ISBN 978-3-319-24277-4. [Google Scholar]
- Livak, K.J.; Schmittgen, T.D. Analysis of Relative Gene Expression Data Using Real-Time Quantitative PCR and the 2−ΔΔCT Method. Methods 2001, 25, 402–408. [Google Scholar] [CrossRef]
- Ye, J.; Coulouris, G.; Zaretskaya, I.; Cutcutache, I.; Rozen, S.; Madden, T.L. Primer-BLAST: A Tool to Design Target-Specific Primers for Polymerase Chain Reaction. BMC Bioinform. 2012, 13, 134. [Google Scholar] [CrossRef]
- The Cancer Genome Atlas Network. Comprehensive Genomic Characterization of Head and Neck Squamous Cell Carcinomas. Nature 2015, 517, 576–582. [Google Scholar] [CrossRef]
- Vlachos, I.S.; Zagganas, K.; Paraskevopoulou, M.D.; Georgakilas, G.; Karagkouni, D.; Vergoulis, T.; Dalamagas, T.; Hatzigeorgiou, A.G. DIANA-miRPath v3.0: Deciphering microRNA Function with Experimental Support. Nucleic Acids Res. 2015, 43, W460–W466. [Google Scholar] [CrossRef]
- Chen, Y.; Wang, X. miRDB: An Online Database for Prediction of Functional microRNA Targets. Nucleic Acids Res. 2020, 48, D127–D131. [Google Scholar] [CrossRef] [PubMed]
- Liu, W.; Wang, X. Prediction of Functional microRNA Targets by Integrative Modeling of microRNA Binding and Target Expression Data. Genome Biol. 2019, 20, 18. [Google Scholar] [CrossRef] [PubMed]
- Shirdel, E.A.; Xie, W.; Mak, T.W.; Jurisica, I. NAViGaTing the Micronome—Using Multiple MicroRNA Prediction Databases to Identify Signalling Pathway-Associated MicroRNAs. PLoS ONE 2011, 6, e17429. [Google Scholar] [CrossRef] [PubMed]
- Tokar, T.; Pastrello, C.; Rossos, A.E.M.; Abovsky, M.; Hauschild, A.-C.; Tsay, M.; Lu, R.; Jurisica, I. mirDIP 4.1—Integrative Database of Human microRNA Target Predictions. Nucleic Acids Res. 2018, 46, D360–D370. [Google Scholar] [CrossRef] [PubMed]
- Huang, H.-Y.; Lin, Y.-C.-D.; Cui, S.; Huang, Y.; Tang, Y.; Xu, J.; Bao, J.; Li, Y.; Wen, J.; Zuo, H.; et al. miRTarBase Update 2022: An Informative Resource for Experimentally Validated miRNA–Target Interactions. Nucleic Acids Res. 2022, 50, D222–D230. [Google Scholar] [CrossRef]
- Agarwal, V.; Bell, G.W.; Nam, J.-W.; Bartel, D.P. Predicting Effective microRNA Target Sites in Mammalian mRNAs. eLife 2015, 4, e05005. [Google Scholar] [CrossRef]
- Paz, I.; Kosti, I.; Ares, M.; Cline, M.; Mandel-Gutfreund, Y. RBPmap: A Web Server for Mapping Binding Sites of RNA-Binding Proteins. Nucleic Acids Res. 2014, 42, W361–W367. [Google Scholar] [CrossRef]
- Kang, J.; Tang, Q.; He, J.; Li, L.; Yang, N.; Yu, S.; Wang, M.; Zhang, Y.; Lin, J.; Cui, T.; et al. RNAInter v4.0: RNA Interactome Repository with Redefined Confidence Scoring System and Improved Accessibility. Nucleic Acids Res. 2022, 50, D326–D332. [Google Scholar] [CrossRef]
- Shannon, P.; Markiel, A.; Ozier, O.; Baliga, N.S.; Wang, J.T.; Ramage, D.; Amin, N.; Schwikowski, B.; Ideker, T. Cytoscape: A Software Environment for Integrated Models of Biomolecular Interaction Networks. Genome Res. 2003, 13, 2498–2504. [Google Scholar] [CrossRef]
- Mi, H.; Thomas, P. PANTHER Pathway: An Ontology-Based Pathway Database Coupled with Data Analysis Tools. In Protein Networks and Pathway Analysis; Nikolsky, Y., Bryant, J., Eds.; Methods in Molecular Biology; Humana Press: Totowa, NJ, USA, 2009; Volume 563, pp. 123–140. ISBN 978-1-60761-174-5. [Google Scholar]
- Schneider, C.A.; Rasband, W.S.; Eliceiri, K.W. NIH Image to ImageJ: 25 Years of Image Analysis. Nat. Methods 2012, 9, 671–675. [Google Scholar] [CrossRef]









| SCC25-EBV vs. SCC25 | |||
|---|---|---|---|
| LncRNA | Log2FC | LncRNA | Log2FC |
| lnc-PRR16-1 | 5.43 | ENO1-AS1 | −4.64 |
| VWA8-AS1 | 4.01 | LINC01124 | −4.08 |
| lnc-FADD-1 | 4.00 | lnc-PRL-7 | −3.96 |
| LINC00944 | 3.76 | lnc-CTNNA2-2 | −3.53 |
| lnc-REEP5-1 | 3.74 | lnc-NCOA3-4 | −3.50 |
| lnc-SNX18-1 | 3.58 | lnc-SLC7A7-1 | −3.40 |
| EXTL3-AS1 | 3.53 | HOXA-AS2 | −3.34 |
| lnc-ABCD3-2 | 3.53 | LURAP1L-AS1 | −3.32 |
| lnc-ARFGEF2-4 | 3.51 | LINC00629 | −3.26 |
| SPACA6P-AS | 3.35 | lnc-COPZ2-1 | −3.22 |
| LINC00348 | 3.34 | HOTAIR | −3.20 |
| LINC00499 | 3.29 | lnc-IL4R-2 | −3.18 |
| lnc-SEPT9-3 | 3.24 | LINC00518 | −3.12 |
| INHBA-AS1 | 3.20 | lnc-PEX2-3 | −3.06 |
| lnc-RTL1-6 | 3.11 | CDKN2B-AS1 | −3.00 |
| LINC01120 | 3.07 | CRTC3-AS1 | −2.83 |
| JRKL-AS1 | 3.07 | lnc-RELT-1 | −2.81 |
| lnc-RPP30-2 | 2.97 | lnc-C10orf90-2 | −2.72 |
| lnc-HNF1A-1 | 2.95 | MNX1-AS1 | −2.70 |
| lnc-GNG8-1 | 2.95 | TGFB2-AS1 | −2.65 |
| LINC00456 | 2.92 | LINC01569 | −2.64 |
| lnc-CEBPB-6 | 2.91 | FAM87A | −2.64 |
| lnc-TTLL2-1 | 2.87 | ERICH6-AS1 | −2.61 |
| lnc-TCL1B-2 | 2.82 | CASC11 | −2.58 |
| lnc-PIK3CG-3 | 2.81 | SNAI3-AS1 | −2.56 |
| CASC15 | 2.77 | lnc-REG3G-3 | −2.52 |
| LINC01488 | 2.53 | lnc-CHAF1B-3 | −2.50 |
| lnc-GNA12-2 | 2.44 | WWC2-AS2 | −2.47 |
| lnc-SECTM1-1 | 2.27 | lnc-NR1I2-1 | −2.46 |
| lnc-NVL-3 | 2.20 | ZBED3-AS1 | −2.42 |
| miRNA | mRNA Targets |
|---|---|
| hsa-miR-1-3p | ZNF24 C2orf69 NAMPT FNDC3B SMIM14 HSP90B1 ARF3 FBXO33 CAPRIN1 SOX9 MMD RRBP1 GCH1 MON2 TRIM2 AKAP12 CHST11 HIPK3 EPB41L2 FGD4 RIMS4 SH3BGRL3 ARF4 |
| hsa-miR-23b-3p | TNFAIP6 AMBRA1 TXNRD1 BNIP3L ZNF292 CAPRIN1 SUCO BORA RAB8B C2orf69 ROBO2 RALYL IL6R NFIB UBE2D3 POU2F1 APAF1 CNOT6L CCNG1 UBE2D1 CLDN12 ZBTB34 WBP2 HEXIM1 SEC24A PPM1A CELF1 ZNF267 PDIA6 MYM2 DCP2 RBPMS2 TAB2 TNFAIP3 NUFIP2 ETNK1 RNF38 |
| hsa-miR-125b-5p | SLC26A6 LBH SERTAD3 NEU1 ABCC5 PPP2R5C NFIB CNNM1 RAPGEF5 ANPEP FNDC3B SYVN1 LIFR PRRC1 ELOVL6 CEP85 CRB2 LACTB IKZF4 ERBB3 ARID3A STOX2 HOXD1 YOD1 ANKRD33B BTG2 TNFAIP3 BMF MEGF9 TET2 ARID3B IL6R RPS6KA1 CGN KCNS3 BAK1 TP53INP1 ZNF385A PRDM1 |
| hsa-miR-127-5p | EPAS1 DDX3Y ATP2B4 MMP13 MTSS1 PCDHA5 HIPK3 CNOT2 NFIB EREG UBFD1 STK17B YOD1 SNX10 |
| hsa-miR-136-3p | VASN ZNF292 PHF21B NFIB TAB2 |
| hsa-miR-140-5p | TTYH3 EGR2 SHROOM3 ZBTB10 PPTC7 SMURF1 BAZ2B MTSS1 HSPA4L KLF6 CALU SLC30A5 ADCY6 DCUN1D3 GALNT16 PRDM1 YOD1 MMD |
| hsa-miR-410-3p | ADM ARHGEF40 FBXO33 RAB8B BAZ2B RORA TRAPPC3 ATP8B2 RGMB TTYH3 GTF2B BTG3 KLF6 |
| hsa-miR-889-3p | TTYH3 SHROOM3 MTSS1 KLF6 SMURF1 HSPA4L ZBTB10 BAZ2B SLC30A5 DCUN1D3 EPB41L2 GALNT16 KLF9 EGR2 ZNF800 PPTC7 CALU ADCY6 PRDM1 MMD YOD1 |
| Gene Name | Forward (5′–3′) | Reverse (5′–3′) |
|---|---|---|
| BALF5 | CGAGTCATCTACGGGGACACGGA | AGCACCCCCACATATCTCTTCTT |
| EBNA1 | CCACAATGTCGTCTTACACC | ATAACAGACAATGGACTCCCT |
| LMP1 | TCTCCTTTGGCTCCTCCTGT | TCGGTAGCTTGTTGAGGGTG |
| VWA8-AS1 | GCCTGACCCTGTGATGAGTG | TCCTCAAGTTCTTCCGCTGG |
| GAPDH | TCATCAGCAATGCCTCCTGCA | TGGGTAGCAGTGATGGCA |
Disclaimer/Publisher’s Note: The statements, opinions and data contained in all publications are solely those of the individual author(s) and contributor(s) and not of MDPI and/or the editor(s). MDPI and/or the editor(s) disclaim responsibility for any injury to people or property resulting from any ideas, methods, instructions or products referred to in the content. |
© 2024 by the authors. Licensee MDPI, Basel, Switzerland. This article is an open access article distributed under the terms and conditions of the Creative Commons Attribution (CC BY) license (https://creativecommons.org/licenses/by/4.0/).
Share and Cite
Srisathaporn, S.; Pientong, C.; Heawchaiyaphum, C.; Nukpook, T.; Aromseree, S.; Ekalaksananan, T. The Oncogenic Role of VWA8-AS1, a Long Non-Coding RNA, in Epstein–Barr Virus-Associated Oral Squamous Cell Carcinoma: An Integrative Transcriptome and Functional Analysis. Int. J. Mol. Sci. 2024, 25, 12565. https://doi.org/10.3390/ijms252312565
Srisathaporn S, Pientong C, Heawchaiyaphum C, Nukpook T, Aromseree S, Ekalaksananan T. The Oncogenic Role of VWA8-AS1, a Long Non-Coding RNA, in Epstein–Barr Virus-Associated Oral Squamous Cell Carcinoma: An Integrative Transcriptome and Functional Analysis. International Journal of Molecular Sciences. 2024; 25(23):12565. https://doi.org/10.3390/ijms252312565
Chicago/Turabian StyleSrisathaporn, Sawarot, Chamsai Pientong, Chukkris Heawchaiyaphum, Thawaree Nukpook, Sirinart Aromseree, and Tipaya Ekalaksananan. 2024. "The Oncogenic Role of VWA8-AS1, a Long Non-Coding RNA, in Epstein–Barr Virus-Associated Oral Squamous Cell Carcinoma: An Integrative Transcriptome and Functional Analysis" International Journal of Molecular Sciences 25, no. 23: 12565. https://doi.org/10.3390/ijms252312565
APA StyleSrisathaporn, S., Pientong, C., Heawchaiyaphum, C., Nukpook, T., Aromseree, S., & Ekalaksananan, T. (2024). The Oncogenic Role of VWA8-AS1, a Long Non-Coding RNA, in Epstein–Barr Virus-Associated Oral Squamous Cell Carcinoma: An Integrative Transcriptome and Functional Analysis. International Journal of Molecular Sciences, 25(23), 12565. https://doi.org/10.3390/ijms252312565

