Gonadal Development and Differentiation of Hybrid F1 Line of Ctenopharyngodon idella (♀) × Squaliobarbus curriculus (♂)
Abstract
1. Introduction
2. Results
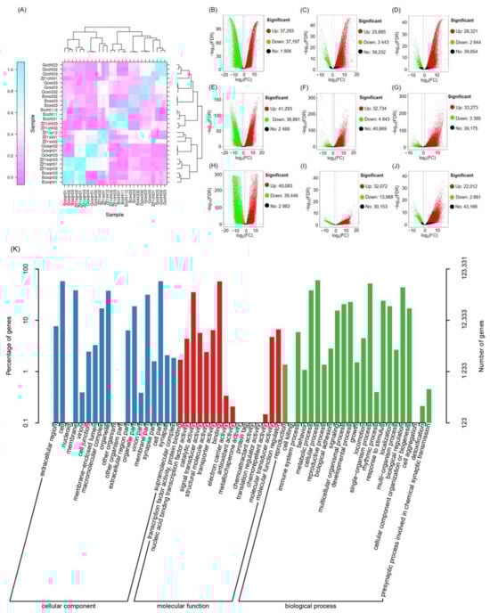
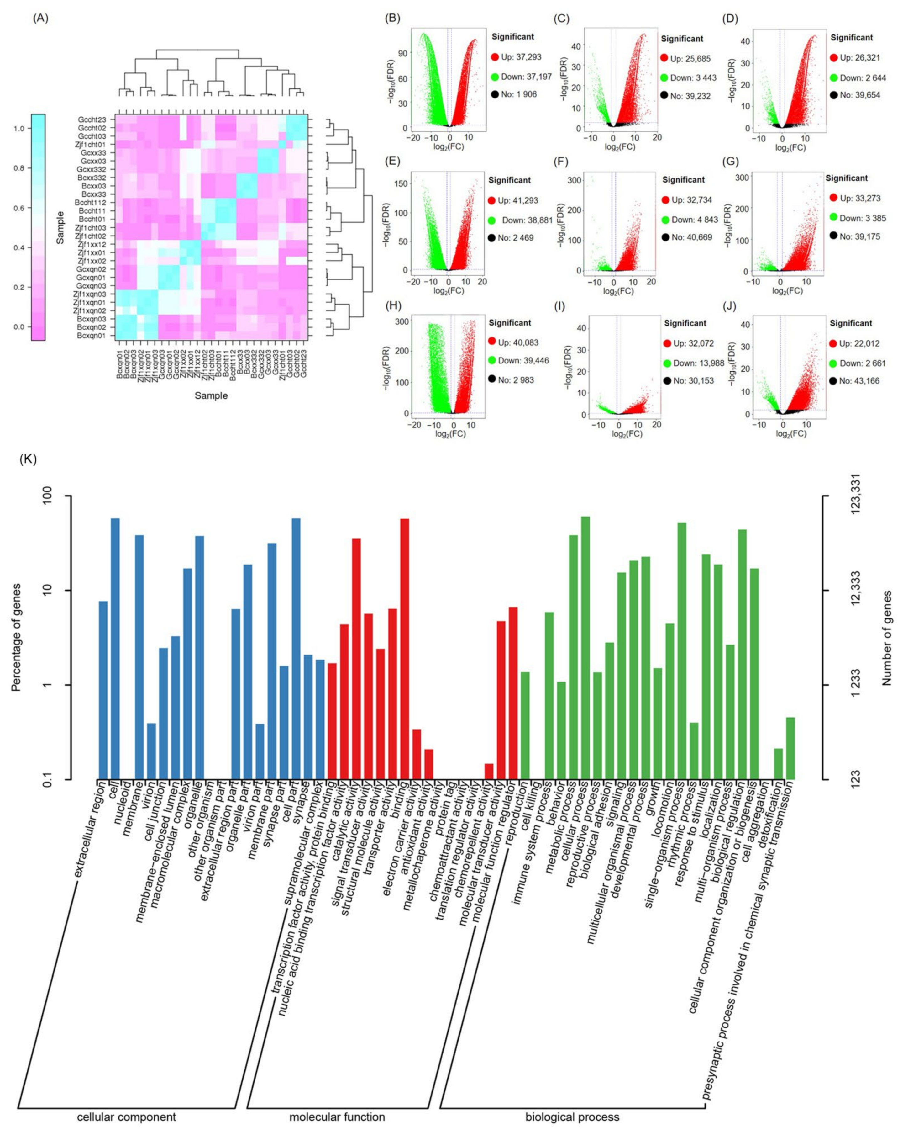
2.1. Transcript Expression Analysis
2.2. Transcriptional Differences between C. idella, S. curriculus, and Their Hybrid F1 Offspring
2.3. Screening and Mining of Gonadal-Development-Related Pathways
2.4. Expression of Gonadal-Development-Related Genes in C. idella, S. curriculus, and Hybrid F1 Offspring
3. Discussion
4. Materials and Methods
4.1. Experimental Design and Sample Collection
4.2. Total RNA Extraction and Transcriptome Sequencing
4.3. RT-qPCR
4.4. Data Analysis
5. Conclusions
Supplementary Materials
Author Contributions
Funding
Institutional Review Board Statement
Informed Consent Statement
Data Availability Statement
Acknowledgments
Conflicts of Interest
References
- Yue, G.H.; Tay, Y.X.; Wong, J.; Shen, Y.; Xia, J. Aquaculture Species Diversification in China. Aquac. Fish. 2024, 9, 206–217. [Google Scholar] [CrossRef]
- Du, Z.; Nie, P.; Liu, J. Genetic Improvement for Aquaculture Species: A Promising Approach for Aquaculture Challenges and Development. Rev. Aquac. 2021, 13, 1756–1757. [Google Scholar] [CrossRef]
- Hu, F.; Zhong, H.; Wu, C.; Wang, S.; Guo, Z.; Tao, M.; Zhang, C.; Gong, D.; Gao, X.; Tang, C.; et al. Development of Fisheries in China. Reprod. Breed. 2021, 1, 64–79. [Google Scholar] [CrossRef]
- Liu, Q.; Liu, J.; Liang, Q.; Qi, Y.; Tao, M.; Zhang, C.; Qin, Q.; Zhao, R.; Chen, B.; Liu, S. A Hybrid Lineage Derived from Hybridization of Carassius cuvieri and Carassius auratus Red Var. and a New Type of Improved Fish Obtained by Back-Crossing. Aquaculture 2019, 505, 173–182. [Google Scholar] [CrossRef]
- Labroo, M.R.; Studer, A.J.; Rutkoski, J.E. Heterosis and Hybrid Crop Breeding: A Multidisciplinary Review. Front. Genet. 2021, 12, 643761. [Google Scholar] [CrossRef] [PubMed]
- Fan, J. Study on the Biological Characteristics of Offspring of Megalobrama amblycephala × Culter mongolianus. Master Thesis, Hunan Normal University, Changsha, China, 2020. [Google Scholar]
- Wang, X.; You, F.; Ni, G.; Zhang, Q.; Li, S. Hybridization Betweed Stone Flounder Kareius bicoloratus and Olive Flounder Paralichthys olivaceus. Mar. Sci. 2003, 27, 4–9. [Google Scholar]
- Yan, J.; Liu, L.; Liu, S.; Guo, X.; Liu, Y. Comparative Analysis of Mitochondrial Control Region in Polyploid Hybrids of Red Crucian Carp (Carassius auratus) x Blunt Snout Bream (Megalobrama amblycephala). Fish Physiol. Biochem. 2010, 36, 263–272. [Google Scholar] [CrossRef] [PubMed]
- He, W.; Qin, Q.; Liu, S.; Li, T.; Wang, J.; Xiao, J.; Xie, L.; Zhang, C.; Liu, Y. Organization and Variation Analysis of 5S RDNA in Different Ploidy-Level Hybrids of Red Crucian Carp × Topmouth Culter. PLoS ONE 2012, 7, e38976. [Google Scholar] [CrossRef][Green Version]
- Jin, W.; Yu, L.; Yang, J.; Gao, Y.; Zhu, Z.; Zhao, Y. Biological Characteristics of F1 Hybrid Generations from Squaliobarbus curriculus (♀) × Aristichthys nobilis (♂). J. Fish. Sci. China 2012, 19, 611–619. [Google Scholar] [CrossRef]
- Stelkens, R.B.; Wedekind, C. Environmental Sex Reversal, Trojan Sex Genes, and Sex Ratio Adjustment: Conditions and Population Consequences. Mol. Ecol. 2010, 19, 627–646. [Google Scholar] [CrossRef]
- Wang, T.; Yu, Y.; Li, S.; Li, F. Molecular Mechanisms of Sex Determination and Differentiation in Decapod Crustaceans for Potential Aquaculture Applications: An Overview. Rev. Aquac. 2024, 16, 1819–1839. [Google Scholar] [CrossRef]
- Matson, C.K.; Zarkower, D. Sex and the Singular DM Domain: Insights into Sexual Regulation, Evolution and Plasticity. Nat. Rev. Genet. 2012, 13, 163–174. [Google Scholar] [CrossRef] [PubMed]
- Wagner, S.; Whiteley, S.L.; Castelli, M.; Patel, H.R.; Deveson, I.W.; Blackburn, J.; Holleley, C.E.; Marshall Graves, J.A.; Georges, A. Gene Expression of Male Pathway Genes Sox9 and Amh during Early Sex Differentiation in a Reptile Departs from the Classical Amniote Model. BMC Genom. 2023, 24, 243. [Google Scholar] [CrossRef] [PubMed]
- Hayashida, T.; Soma, S.; Nakamura, Y.; Higuchi, K.; Kazeto, Y.; Gen, K. Transcriptome Characterization of Gonadal Sex Differentiation in Pacific Bluefin Tuna, Thunnus orientalis (Temminck et Schlegel). Sci. Rep. 2023, 13, 13867. [Google Scholar] [CrossRef] [PubMed]
- Hammes, S.R.; Levin, E.R. Impact of Estrogens in Males and Androgens in Females. J. Clin. Investig. 2019, 129, 1818–1826. [Google Scholar] [CrossRef]
- Jin, X.; Jin, H.; Wang, M.; Zheng, T. Comparison of Genetic Characteristics between the F1 Hybrid ( Ctenopharyngodon idella × Squaliobarbus cursiculus) and Its Parents. Life Sci. Res. 1999, 3, 316–320. [Google Scholar]
- He, M.; Xiao, T.; Liu, Q.; Li, D.; Li, W.; Deng, Y. Morphological Characteristics Analysis of Ctenopharyngodon idellus, Squaliobarbus curriculus and Their Reciprocal Hybrids F1. J. Hunan Univ. Arts Sci. (Sci. Technol.) 2015, 27, 36–42,47. [Google Scholar]
- Yao, W.; Jiang, P.; Bai, J.; Ma, D. Analysis of Differential Expressed Genes between Male and Female Gonads of Grass Carp (Ctenopharyngodon idellus) Based on High Throughput Transcriptome Group Sequencing. Genomics Appl. Biol. 2019, 38, 3901–3911. [Google Scholar]
- Tang, X. Study on the Characteristics of Gonadal Differentiation of Hybrid F1 of Grass Carp (♀) × Barbel Chub (♂). Ph.D. Thesis, Hunan Agricultural University, Changsha, China, 2021. [Google Scholar]
- Lin, J.; Zhan, J.; Shuai, D.; Wang, T.; Wang, Q.; Wang, L.; Yu, X.; Liu, L. Quantification of 6 Sexual Steroid Hormones in the Ovary of Marbled Eel Anguilla marmorata during Artificial Induced Maturation. J. Fish. China 2015, 39, 1341–1349. [Google Scholar]
- Cahoreau, C.; Klett, D.; Combarnous, Y. Structure-Function Relationships of Glycoprotein Hormones and Their Subunits’ Ancestors. Front. Endocrinol. 2015, 6, 26. [Google Scholar] [CrossRef] [PubMed]
- Rajakumar, A.; Senthilkumaran, B. Steroidogenesis and Its Regulation in Teleost—A Review. Fish Physiol. Biochem. 2020, 46, 803–818. [Google Scholar] [CrossRef]
- Kumar, P.; Behera, P.; Christina, L.; Kailasam, M. Sex Hormones and Their Role in Gonad Development and Reproductive Cycle of Fishes. In Recent Updates in Molecular Endocrinology and Reproductive Physiology of Fish; Springer: Singapore, 2021; pp. 1–22. [Google Scholar]
- Walker, W.H. Testosterone Signaling and the Regulation of Spermatogenesis. Spermatogenesis 2011, 1, 116–120. [Google Scholar] [CrossRef] [PubMed]
- Witherspoon, L.; Flannigan, R. It Puts the T’s in Fertility: Testosterone and Spermatogenesis. Int. J. Impot. Res. 2022, 34, 669–672. [Google Scholar] [CrossRef]
- Imamichi, Y.; Yuhki, K.; Orisaka, M.; Kitano, T.; Mukai, K.; Ushikubi, F.; Taniguchi, T.; Umezawa, A.; Miyamoto, K.; Yazawa, T. 11-Ketotestosterone Is a Major Androgen Produced in Human Gonads. J. Clin. Endocrinol. Metab. 2016, 101, 3582–3591. [Google Scholar] [CrossRef]
- Zhang, Q.; Ye, D.; Wang, H.; Wang, Y.; Hu, W.; Sun, Y. Zebrafish Cyp11c1 Knockout Reveals the Roles of 11-Ketotestosterone and Cortisol in Sexual Development and Reproduction. Endocrinology 2020, 161, bqaa048. [Google Scholar] [CrossRef] [PubMed]
- Casati, L.; Ciceri, S.; Maggi, R.; Bottai, D. Physiological and Pharmacological Overview of the Gonadotropin Releasing Hormone. Biochem. Pharmacol. 2023, 212, 115553. [Google Scholar] [CrossRef]
- RE, P.; KL, Y. Neuroendocrine Regulation of Ovulation in Fishes: Basic and Applied Aspects. Reviews in Fish Biology and Fisheries. Rev. Fish Biol. Fish. 1997, 7, 173–197. [Google Scholar]
- Li, M.; Sun, L.; Wang, D. Roles of Estrogens in Fish Sexual Plasticity and Sex Differentiation. Gen. Comp. Endocrinol. 2019, 277, 9–16. [Google Scholar] [CrossRef]
- Vizziano, D.; Baron, D.; Randuineau, G.; Mahè, S.; Cauty, C.; Guiguen, Y. Rainbow Trout Gonadal Masculinization Induced by Inhibition of Estrogen Synthesis Is More Physiological than Masculinization Induced by Androgen Supplementation. Biol. Reprod. 2008, 78, 939–946. [Google Scholar] [CrossRef]
- Li, G.; Liu, X.; Lin, H. Effects of 17α-Methyltestosterone on Sex Reversal in Red-Spotted Grouper, Epinephelus akaara. J. Fish. China 2006, 30, 145–150. [Google Scholar]
- Ruksana, S.; Pandit, N.P.; Nakamura, M. Efficacy of Exemestane, a New Generation of Aromatase Inhibitor, on Sex Differentiation in a Gonochoristic Fish. Comp. Biochem. Physiol. C. Toxicol. Pharmacol. 2010, 152, 69–74. [Google Scholar] [CrossRef]
- Paul-Prasanth, B.; Bhandari, R.K.; Kobayashi, T.; Horiguchi, R.; Kobayashi, Y.; Nakamoto, M.; Shibata, Y.; Sakai, F.; Nakamura, M.; Nagahama, Y. Estrogen Oversees the Maintenance of the Female Genetic Program in Terminally Differentiated Gonochorists. Sci. Rep. 2013, 3, 2862. [Google Scholar] [CrossRef] [PubMed]
- Lin, R.; Gao, J.; Jin, S.; Zhao, Y.; Chen, Z. Cloning and Expression Analysis of Vasa Gene in Symphysodon haraldi. J. Shanghai Ocean Univ. 2017, 26, 330–338. [Google Scholar]
- He, F. Transcriptome Analysis of Male and Female Gonads and Study on Sex Steroid Hormone in Spotted Scat (Scatophagus argus). Master’s Thesis, Guangdong Ocean University, Zhanjing, China, 2019. [Google Scholar]
- Tao, W.; Yuan, J.; Zhou, L.; Sun, L.; Sun, Y.; Yang, S.; Li, M.; Zeng, S.; Huang, B.; Wang, D. Characterization of Gonadal Transcriptomes from Nile Tilapia (Oreochromis niloticus) Reveals Differentially Expressed Genes. PLoS ONE 2013, 8, e63604. [Google Scholar] [CrossRef] [PubMed]
- Qin, Z. Induction of Neo-Male and Screening Analysis of Sex Related Genes in Yellow Drum. Master’s Thesis, Zhejiang Ocean University, Hangzhou, China, 2020. [Google Scholar]
- Nishimura, T.; Tanaka, M. Gonadaldevelopment in Fish. Sex. Dev. 2014, 8, 252–261. [Google Scholar] [CrossRef] [PubMed]
- Tenugu, S.; Pranoty, A.; Mamta, S.-K.; Senthilkumaran, B. Development and Organisation of Gonadal Steroidogenesis in Bony Fishes—A Review. Aquac. Fish. 2021, 6, 223–246. [Google Scholar] [CrossRef]
- Tao, W.; Xu, L.; Zhao, L.; Zhu, Z.; Wu, X.; Min, Q.; Wang, D.; Zhou, Q. High-quality Chromosome-level Genomes of Two Tilapia Species Reveal Their Evolution of Repeat Sequences and Sex Chromosomes. Mol. Ecol. Resour. 2021, 21, 543–560. [Google Scholar] [CrossRef]
- Proaño, S.B.; Miller, C.K.; Krentzel, A.A.; Dorris, D.M.; Meitzen, J. Sex Steroid Hormones, the Estrous Cycle, and Rapid Modulation of Glutamatergic Synapse Properties in the Striatal Brain Regions with a Focus on 17β-Estradiol and the Nucleus Accumbens. Steroids 2024, 201, 109344. [Google Scholar] [CrossRef] [PubMed]
- Sinreih, M.; Gjorgoska, M.; Möller, G.; Adamski, J.; Rižner, T.L. 17β-Hydroxysteroid Dehydrogenases Types 1 and 2: Enzymatic Assays Based on Radiometric and Mass-Spectrometric Detection. Methods Enzym. 2023, 689, 201–234. [Google Scholar]
- Rajakumar, A.; Senthilkumaran, B. Molecular Cloning and Expression Analysis of 17b-Hydroxysteroid Dehydrogenase 1 and 12 during Gonadal Development, Recrudescence and after in Vivo HCG Induction in Catfish Clarias batrachus. Steroids 2014, 92, 81–89. [Google Scholar] [CrossRef] [PubMed]
- Nakamoto, M.; Fukasawa, M.; Orii, S.; Shimamori, K.; Maeda, T.; Suzuki, A.; Matsuda, M.; Kobayashi, T.; Nagahama, Y.; Shibata, N. Cloning and Expression of Medaka Cholesterol Side Chain Cleavage Cytochrome P450 during Gonadal Development. Dev. Growth Differ. 2010, 52, 385–395. [Google Scholar] [CrossRef] [PubMed]
- Blasco, M.; Fernandino, J.I.; Guilgur, L.G.; Strüssmann, C.A.; Somoza, G.M.; Vizziano-Cantonnet, D. Molecular Characterization of cyp11a1 and cyp11b1 and Their Gene Expression Profile in Pejerrey (Odontesthes bonariensis) during Early Gonadal Development. Comp. Biochem. Physiol. Part A Mol. Integr. Physiol. 2010, 156, 110–118. [Google Scholar] [CrossRef]
- Hsu, H.-J.; Hsiao, P.; Kuo, M.-W.; Chung, B. Expression of Zebrafish cyp11a1 as a Maternal Transcript and in Yolk Syncytial Layer. Gene Expr. Patterns 2002, 2, 219–222. [Google Scholar] [CrossRef] [PubMed]
- Kazeto, Y.; Ijiri, S.; Adachi, S.; Yamauchi, K. Cloning and Characterization of a CDNA Encoding Cholesterol Side-Chain Cleavage Cytochrome P450 (CYP11A1): Tissue-Distribution and Changes in the Transcript Abundance in Ovarian Tissue of Japanese Eel, Anguilla japonica, during Artificially Induced Sexual. J. Steroid Biochem. Mol. Biol. 2006, 99, 121–128. [Google Scholar] [CrossRef]
- Guiguen, Y.; Fostier, A.; Piferrer, F.; Chang, C.-F. Ovarian Aromatase and Estrogens: A Pivotal Role for Gonadal Sex Differentiation and Sex Change in Fish. Gen. Comp. Endocrinol. 2010, 165, 352–366. [Google Scholar] [CrossRef] [PubMed]
- Chen, C.F.; Wen, H.S.; Wang, Z.P.; He, F.; Zhang, J.R.; Chen, X.Y.; Jin, G.X.; Shi, B.; Shi, D.; Yang, Y.P.; et al. Cloning and Expression of P450c17-I (17α-Hydroxylase/17,20-Lyase) in Brain and Ovary during Gonad Development in Cynoglossus semilaevis. Fish Physiol. Biochem. 2010, 36, 1001–1012. [Google Scholar] [CrossRef] [PubMed]
- Ding, Y.; He, F.; Wen, H.; Li, J.; Qian, K.; Chi, M.; Ni, M.; Yin, X.; Bu, Y.; Zhao, Y.; et al. Polymorphism in Exons CpG Rich Regions of the cyp17-II Gene Affecting Its MRNA Expression and Reproductive Endocrine Levels in Female Japanese Flounder (Paralichthys olivaceus). Gen. Comp. Endocrinol. 2012, 179, 107–114. [Google Scholar] [CrossRef]
- Mu, W.J.; Wen, H.S.; He, F.; Li, J.F.; Liu, M.; Ma, R.Q.; Zhang, Y.Q.; Hu, J.; Qi, B.X. Cloning and Expression Analysis of the Cytochrome P450c17s Enzymes during the Reproductive Cycle in Ovoviviparous Korean Rockfish (Sebastes schlegeli). Gene 2013, 512, 444–449. [Google Scholar] [CrossRef] [PubMed]
- Wu, G.-C.; Tomy, S.; Nakamura, M.; Chang, C.-F. Dual Roles of cyp19a1a in Gonadal Sex Differentiation and Development in the Protandrous Black Porgy, Acanthopagrus schlegeli1. Biol. Reprod. 2008, 79, 1111–1120. [Google Scholar] [CrossRef] [PubMed]
- Ijiri, S.; Kaneko, H.; Kobayashi, T.; Wang, D.-S.; Sakai, F.; Paul-Prasanth, B.; Nakamura, M.; Nagahama, Y. Sexual Dimorphic Expression of Genes in Gonads during Early Differentiation of a Teleost Fish, the Nile Tilapia Oreochromis niloticus. Biol. Reprod. 2008, 78, 333–341. [Google Scholar] [CrossRef]
- Ding, Y.; He, F.; Wen, H.; Li, J.; Ni, M.; Chi, M.; Qian, K.; Bu, Y.; Zhang, D.; Si, Y.; et al. DNA Methylation Status of cyp17-II Gene Correlated with Its Expression Pattern and Reproductive Endocrinology during Ovarian Development Stages of Japanese Flounder (Paralichthys olivaceus). Gene 2013, 527, 82–88. [Google Scholar] [CrossRef] [PubMed]
- Liu, S.; Wang, L.; Qin, F.; Zheng, Y.; Li, M.; Zhang, Y.; Yuan, C.; Wang, Z. Gonadal Development and Transcript Profiling of Steroidogenic Enzymes in Response to 17α-Methyltestosterone in the Rare Minnow Gobiocypris rarus. J. Steroid Biochem. Mol. Biol. 2014, 143, 223–232. [Google Scholar] [CrossRef] [PubMed]
- Zhang, W.; Li, X.; Zhang, Y.; Zhang, L.; Tian, J.; Ma, G. CDNA Cloning and MRNA Expression of a FTZ-F1 Homologue from the Pituitary of the Orange-Spotted Grouper, Epinephelus coioides. J. Exp. Zool. Part A Comp. Exp. Biol. 2004, 301, 691–699. [Google Scholar] [CrossRef]
- Wang, J.; Liu, X.; Wang, H.; Wu, T.; Hu, X.; Qin, F.; Wang, Z. Expression of Two Cytochrome P450 Aromatase Genes Is Regulated by Endocrine Disrupting Chemicals in Rare Minnow Gobiocypris rarus Juveniles. Comp. Biochem. Physiol. Part C Toxicol. Pharmacol. 2010, 152, 313–320. [Google Scholar] [CrossRef] [PubMed]
- Navarro-Martín, L.; Viñas, J.; Ribas, L.; Díaz, N.; Gutiérrez, A.; Di Croce, L.; Piferrer, F. DNA Methylation of the Gonadal Aromatase (cyp19a) Promoter Is Involved in Temperature-Dependent Sex Ratio Shifts in the European Sea Bass. PLoS Genet. 2011, 7, e1002447. [Google Scholar] [CrossRef] [PubMed]
- Wang, D.-S.; Kobayashi, T.; Zhou, L.-Y.; Paul-Prasanth, B.; Ijiri, S.; Sakai, F.; Okubo, K.; Morohashi, K.; Nagahama, Y. Foxl2 Up-Regulates Aromatase Gene Transcription in a Female-Specific Manner by Binding to the Promoter as Well as Interacting with Ad4 Binding Protein/Steroidogenic Factor 1. Mol. Endocrinol. 2007, 21, 712–725. [Google Scholar] [CrossRef] [PubMed]
- Zhang, X.; Li, M.; Ma, H.; Liu, X.; Shi, H.; Li, M.; Wang, D. Mutation of foxl2 or cyp19a1a Results in Female to Male Sex Reversal in XX Nile Tilapia. Endocrinology 2017, 158, 2634–2647. [Google Scholar] [CrossRef]
- Yang, Y.-J.; Wang, Y.; Li, Z.; Zhou, L.; Gui, J.-F. Sequential, Divergent, and Cooperative Requirements of Foxl2a and Foxl2b in Ovary Development and Maintenance of Zebrafish. Genetics 2017, 205, 1551–1572. [Google Scholar] [CrossRef]
- Li, R.; Song, W.; Qu, J.; Liu, H.; Qi, J.; He, Y.; Niu, J. Transcriptome Sequencing Reveals Ovarian Immune Response and Development during Female Sperm Storage in Viviparous Black Rockfish (Sebastes schlegelii). Comp. Biochem. Physiol. Part D Genomics Proteomics 2023, 45, 101050. [Google Scholar] [CrossRef]
- Kong, L.; Zhang, Y.; Ye, Z.-Q.; Liu, X.-Q.; Zhao, S.-Q.; Wei, L.; Gao, G. CPC: Assess the Protein-Coding Potential of Transcripts Using Sequence Features and Support Vector Machine. Nucleic Acids Res. 2007, 35, W345–W349. [Google Scholar] [CrossRef]
- Wang, L.; Park, H.J.; Dasari, S.; Wang, S.; Kocher, J.-P.; Li, W. CPAT: Coding-Potential Assessment Tool Using an Alignment-Free Logistic Regression Model. Nucleic Acids Res. 2013, 41, e74. [Google Scholar] [CrossRef]
- Altschul, S. Gapped BLAST and PSI-BLAST: A New Generation of Protein Database Search Programs. Nucleic Acids Res. 1997, 25, 3389–3402. [Google Scholar] [CrossRef]
- Apweiler, R.; Bairoch, A.; Wu, C.H.; Barker, W.C.; Boeckmann, B.; Ferro, S.; Gasteiger, E.; Huang, H.; Lopez, R.; Magrane, M.; et al. UniProt: The Universal Protein Knowledgebase. Nucleic Acids Res. 2004, 32, D115–D119. [Google Scholar] [CrossRef]
- Ashburner, M.; Ball, C.A.; Blake, J.A.; Botstein, D.; Butler, H.; Cherry, J.M.; Davis, A.P.; Dolinski, K.; Dwight, S.S.; Eppig, J.T.; et al. Gene Ontology: Tool for the Unification of Biology. The Gene Ontology Consortium. Nat. Genet. 2000, 25, 25–29. [Google Scholar] [CrossRef]
- Tatusov, R.L.; Galperin, M.Y.; Natale, D.A.; Koonin, E. V The COG Database: A Tool for Genome-Scale Analysis of Protein Functions and Evolution. Nucleic Acids Res. 2000, 28, 33–36. [Google Scholar] [CrossRef]
- Koonin, E.V.; Fedorova, N.D.; Jackson, J.D.; Jacobs, A.R.; Krylov, D.M.; Makarova, K.S.; Mazumder, R.; Mekhedov, S.L.; Nikolskaya, A.N.; Rao, B.S.; et al. A Comprehensive Evolutionary Classification of Proteins Encoded in Complete Eukaryotic Genomes. Genome Biol. 2004, 5, R7. [Google Scholar] [CrossRef]
- Finn, R.D.; Bateman, A.; Clements, J.; Coggill, P.; Eberhardt, R.Y.; Eddy, S.R.; Heger, A.; Hetherington, K.; Holm, L.; Mistry, J.; et al. Pfam: The Protein Families Database. Nucleic Acids Res. 2014, 42, D222–D230. [Google Scholar] [CrossRef]
- Kanehisa, M.; Goto, S.; Kawashima, S.; Okuno, Y.; Hattori, M. The KEGG Resource for Deciphering the Genome. Nucleic Acids Res. 2004, 32, D277–D280. [Google Scholar] [CrossRef]
- Deng, Y.Y.; Li, J.Q.; Wu, S.F.; Zhu, Y.; Chen, Y.W.; He, F.C. Integrated NR Database in Protein Annotation System and Its Localization. Comput. Eng. 2006, 32, 71–73,76. [Google Scholar]
- Li, B.; Dewey, C.N. RSEM: Accurate Transcript Quantification from RNA-Seq Data with or without a Reference Genome. BMC Bioinformatics 2011, 12, 323. [Google Scholar] [CrossRef]
- Anders, S.; Huber, W. Differential Expression Analysis for Sequence Count Data. Genome Biol. 2010, 11, R106. [Google Scholar] [CrossRef]
- Jiang, H.; Liu, S.; Xiao, T.Y.; Cao, Y.K.; Xie, M.; Yin, Z.F. Cellular Biological and Eumelanin-Related Gene Expressional Bases of Pigment Deviation of Leptobotia taeniops. Appl. Ecol. Environ. Res. 2019, 17, 12181–12189. [Google Scholar] [CrossRef]
- R Core Team. R: A Language and Environment for Statistical Computing; R Foundation for Statistical Computing: Vienna, Austria, 2017. [Google Scholar]








| Fish | Pathway Term | ko ID | Rich Factor | q-Value | Gene Number |
|---|---|---|---|---|---|
| Scct_vs_Zjf1ct | SNARE interactions in vesicular transport | ko04130 | 1.417349 | 0.445305 | 64 |
| Oxytocin signaling pathway | ko04921 | 1.499386 | 1 | 34 | |
| Renin secretion | ko04924 | 1.635953 | 1 | 20 | |
| Scxqn_vs_Zjf1xqn | Oocyte meiosis | ko04114 | 1.210491 | 0.001366 | 413 |
| GnRH signaling pathway | ko04912 | 1.221223 | 0.001727 | 371 | |
| SNARE interactions in vesicular transport | ko04130 | 1.349169 | 0.607791 | 76 | |
| Oxytocin signaling pathway | ko04921 | 1.414003 | 1 | 40 | |
| Renin secretion | ko04924 | 1.573648 | 1 | 24 | |
| Gcct_vs_Scct | SNARE interactions in vesicular transport | ko04130 | 1.343209 | 6.61 × 10−5 | 150 |
| Gcxqn_vs_Scxqn | Oocyte meiosis | ko04114 | 1.179919 | 2.62 × 10−10 | 846 |
| GnRH signaling pathway | ko04912 | 1.121513 | 0.001189 | 716 | |
| SNARE interactions in vesicular transport | ko04130 | 1.241767 | 0.025536 | 147 | |
| Gcxqn_vs_Zjf1xqn | Oocyte meiosis | ko04114 | 1.23236 | 0.000173 | 416 |
| GnRH signaling pathway | ko04912 | 1.221012 | 0.001951 | 367 | |
| Gcxx_vs_Scxx | SNARE interactions in vesicular transport | ko04130 | 1.284499 | 0.0018 | 150 |
| Target Gene | Primer Name | Primer Sequence 5′-3′ |
|---|---|---|
| HSD3B7 | HSD3B7-F | ACAAAGTGTGGCAACTTGGC |
| HSD3B7-R | TCACACCAATAGGCTGCTTG | |
| HSD17B1 | HSD17B1-F | TGGACCAGTCAACACAGACTTC |
| HSD17B1-R | TGAGCTGCATTCTGGAACAC | |
| HSD17B3 | HSD17B3-F | ATTCTGCCCAGCCAAATACC |
| HSD17B3-R | TTTGCTGCATTCCTGGTAGC | |
| HSD20B2 | HSD20B2-F | GCGACAGACACATGTGATTCAG |
| HSD20B2-R | TCCATGCCCATTAGCTGTTG | |
| CYP17A2 | CYP17A2-F | ACGCCGTTCTTTGTGAAGTG |
| CYP17A2-R | TTGTGTCCTGCATAGCAACG | |
| CYP1B1 | CYP1B1-F | TCGCTTCATTTCGGTTCGTG |
| CYP1B1-R | TGTTTGGTGTGGATGTTGGC | |
| CYP2AA12 | CYP2AA12-F | ACCCAGATGTACAAGAGCGATG |
| CYP2AA12-R | TTGCCAAAGCGCTGAAACTC | |
| UGT2A1 | UGT2A1-F | TGCCTTACACAAAGCAGGAC |
| UGT2A1-R | TGGAAGCCGTGATGATGTTG | |
| UGT1A1 | UGT1A1-F | TTCCCCAAACCTCAAATGCC |
| UGT1A1-R | TGAAGACCACAAAGCCATGC | |
| FSHR | FSHR-F | TTCTCACGCCAAAGTCTTGC |
| FSHR-R | TGTTTTGAAGCAGCCGAACC |
Disclaimer/Publisher’s Note: The statements, opinions and data contained in all publications are solely those of the individual author(s) and contributor(s) and not of MDPI and/or the editor(s). MDPI and/or the editor(s) disclaim responsibility for any injury to people or property resulting from any ideas, methods, instructions or products referred to in the content. |
© 2024 by the authors. Licensee MDPI, Basel, Switzerland. This article is an open access article distributed under the terms and conditions of the Creative Commons Attribution (CC BY) license (https://creativecommons.org/licenses/by/4.0/).
Share and Cite
Liu, Q.; Hu, S.; Tang, X.; Wang, C.; Yang, L.; Xiao, T.; Xu, B. Gonadal Development and Differentiation of Hybrid F1 Line of Ctenopharyngodon idella (♀) × Squaliobarbus curriculus (♂). Int. J. Mol. Sci. 2024, 25, 10566. https://doi.org/10.3390/ijms251910566
Liu Q, Hu S, Tang X, Wang C, Yang L, Xiao T, Xu B. Gonadal Development and Differentiation of Hybrid F1 Line of Ctenopharyngodon idella (♀) × Squaliobarbus curriculus (♂). International Journal of Molecular Sciences. 2024; 25(19):10566. https://doi.org/10.3390/ijms251910566
Chicago/Turabian StyleLiu, Qiaolin, Shitao Hu, Xiangbei Tang, Chong Wang, Le Yang, Tiaoyi Xiao, and Baohong Xu. 2024. "Gonadal Development and Differentiation of Hybrid F1 Line of Ctenopharyngodon idella (♀) × Squaliobarbus curriculus (♂)" International Journal of Molecular Sciences 25, no. 19: 10566. https://doi.org/10.3390/ijms251910566
APA StyleLiu, Q., Hu, S., Tang, X., Wang, C., Yang, L., Xiao, T., & Xu, B. (2024). Gonadal Development and Differentiation of Hybrid F1 Line of Ctenopharyngodon idella (♀) × Squaliobarbus curriculus (♂). International Journal of Molecular Sciences, 25(19), 10566. https://doi.org/10.3390/ijms251910566
