Bioinformatics and Expression Analyses of the TaATLa Gene Subfamily in Wheat (Triticum aestivum L.)
Abstract
1. Introduction
2. Results
2.1. Genome-Wide Identification and Analysis of TaATLa Genes
2.2. Phylogenetic Analysis of TaATLa Proteins
2.3. Chromosome Localization and Collinearity Assessment of the TaATLa Gene Subfamily
2.4. Structures and Conserved Motifs Analysis of TaATLa Genes
2.5. Cis-Acting Elements in the Promoter Regions of TaATLa Genes
2.6. Analysis of MicroRNAs Targeting TaATLa Genes
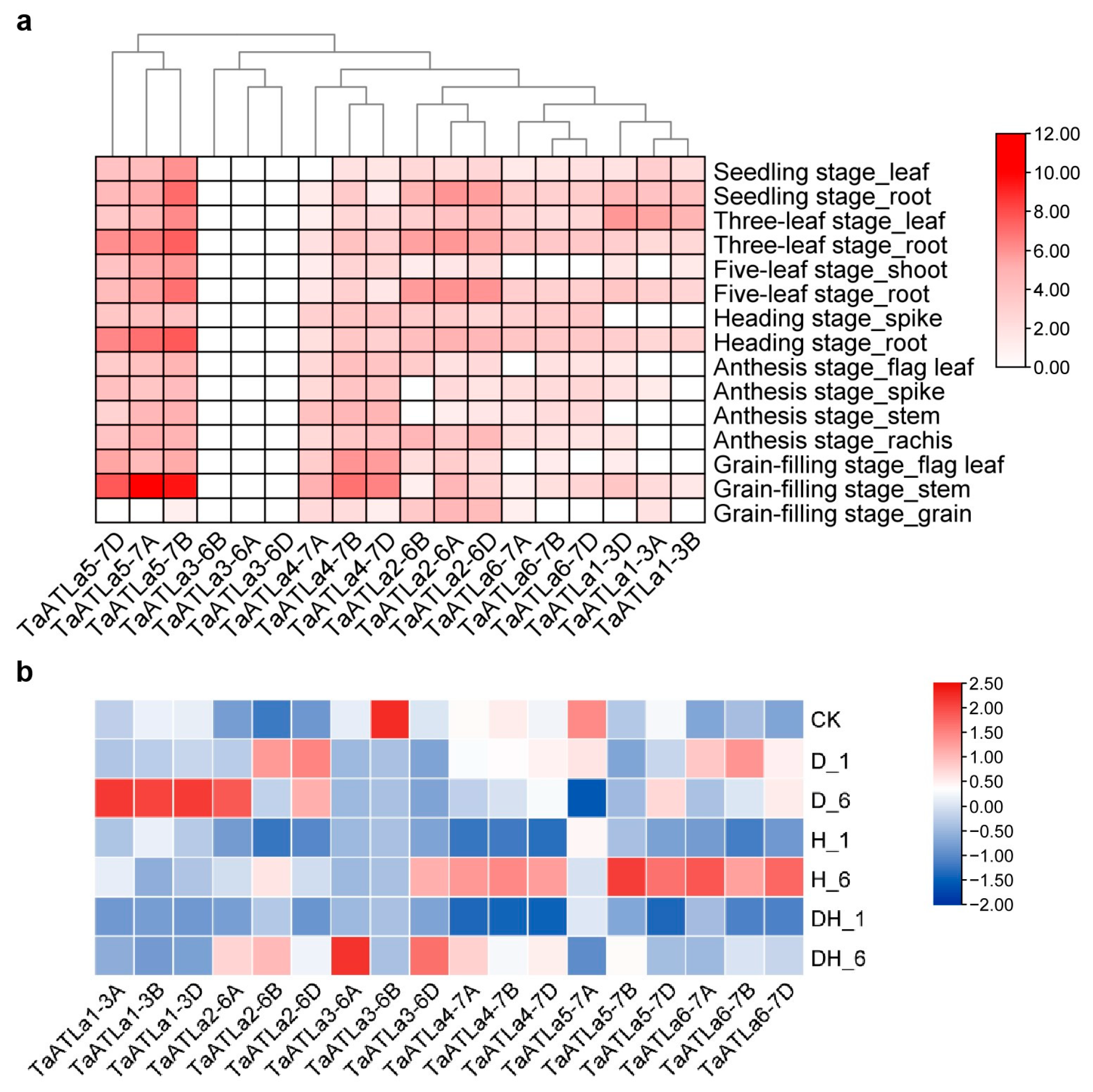
2.7. Expression Profile of TaATLa Genes
2.8. Heterologous Expression of TaATLa Genes in Yeast
2.9. Heat Tolerance Function Analysis of TaATLa4s and TaATLa6s in Yeast Heterologous Expression System
3. Discussion
4. Materials and Methods
4.1. Identification of ATLa Subfamily Genes in Wheat
4.2. Phylogenetic Analysis
4.3. Chromosomal Positioning and Gene Duplication Events Analysis
4.4. Calculation of Ka/Ks Values
4.5. Analysis of Gene Structure and Motifs for TaATLas
4.6. Cis-Element Analysis in the Promoter
4.7. Forecasting MiRNA Target Locations for TaATLa Subfamily Genes
4.8. Expression Pattern Analysis
4.9. Heterologous Expression of TaATLa Subfamily Genes in Yeast
4.10. Characterization of Heat Tolerance of Yeast Strains Carrying TaATLa4 and TaATLa6
5. Conclusions
Supplementary Materials
Author Contributions
Funding
Institutional Review Board Statement
Informed Consent Statement
Data Availability Statement
Acknowledgments
Conflicts of Interest
References
- Hildebrandt, T.M.; Nunes Nesi, A.; Araújo, W.L.; Braun, H.P. Amino Acid Catabolism in Plants. Mol. Plant 2015, 8, 1563–1579. [Google Scholar] [CrossRef] [PubMed]
- Nanjareddy, K.; Guerrero-Carrillo, M.F.; Lara, M.; Arthikala, M.K. Genome-Wide Identification and Comparative Analysis of the Amino Acid Transporter (AAT) Gene Family and Their Roles During Phaseolus Vulgaris Symbioses. Funct. Integr. Genom. 2024, 24, 47. [Google Scholar] [CrossRef] [PubMed]
- Dinkeloo, K.; Boyd, S.; Pilot, G. Update on Amino Acid Transporter Functions and on Possible Amino Acid Sensing Mechanisms in Plants. Semin. Cell Dev. Biol. 2018, 74, 105–113. [Google Scholar] [CrossRef] [PubMed]
- Zhao, H.; Ma, H.; Yu, L.; Wang, X.; Zhao, J. Genome-Wide Survey and Expression Analysis of Amino Acid Transporter Gene Family in Rice (Oryza sativa L.). PLoS ONE 2012, 7, e49210. [Google Scholar] [CrossRef] [PubMed]
- Saier, M.H.; Reddy, V.S.; Moreno-Hagelsieb, G.; Hendargo, K.J.; Zhang, Y.; Iddamsetty, V.; Lam, K.J.K.; Tian, N.; Russum, S.; Wang, J.; et al. The Transporter Classification Database (TCDB): 2021 Update. Nucleic Acids Res. 2021, 49, D461–D467. [Google Scholar] [CrossRef]
- Ortiz-Lopez, A.; Chang, H.; Bush, D.R. Amino Acid Transporters in Plants. Biochim. Biophys. Acta 2000, 1465, 275–280. [Google Scholar] [CrossRef]
- Yang, Y.; Chai, Y.; Liu, J.; Zheng, J.; Zhao, Z.; Amo, A.; Cui, C.; Lu, Q.; Chen, L.; Hu, Y.G. Amino Acid Transporter (AAT) Gene Family in Foxtail Millet (Setaria Italica L.): Widespread Family Expansion, Functional Differentiation, Roles in Quality Formation and Response to Abiotic Stresses. BMC Genom. 2021, 22, 519. [Google Scholar] [CrossRef]
- Yao, X.; Nie, J.; Bai, R.; Sui, X. Amino Acid Transporters in Plants: Identification and Function. Plants 2020, 9, 972. [Google Scholar] [CrossRef]
- Wan, Y.; King, R.; Mitchell, R.A.C.; Hassani-Pak, K.; Hawkesford, M.J. Spatiotemporal Expression Patterns of Wheat Amino Acid Transporters Reveal Their Putative Roles in Nitrogen Transport and Responses to Abiotic Stress. Sci. Rep. 2017, 7, 5461. [Google Scholar] [CrossRef]
- Ma, H.; Cao, X.; Shi, S.; Li, S.; Gao, J.; Ma, Y.; Zhao, Q.; Chen, Q. Genome-Wide Survey and Expression Analysis of the Amino Acid Transporter Superfamily in Potato (Solanum tuberosum L.). Plant Physiol. Biochem. 2016, 107, 164–177. [Google Scholar] [CrossRef]
- Cheng, L.; Yuan, H.Y.; Ren, R.; Zhao, S.Q.; Han, Y.P.; Zhou, Q.Y.; Ke, D.X.; Wang, Y.X.; Wang, L. Genome-Wide Identification, Classification, and Expression Analysis of Amino Acid Transporter Gene Family in Glycine Max. Front. Plant Sci. 2016, 7, 515. [Google Scholar] [CrossRef] [PubMed]
- Tian, R.; Yang, Y.; Chen, M. Genome-Wide Survey of the Amino Acid Transporter Gene Family in Wheat (Triticum aestivum L.): Identification, Expression Analysis and Response to Abiotic Stress. Int. J. Biol. Macromol. 2020, 162, 1372–1387. [Google Scholar] [CrossRef] [PubMed]
- Perchlik, M.; Tegeder, M. Leaf Amino Acid Supply Affects Photosynthetic and Plant Nitrogen Use Efficiency under Nitrogen Stress. Plant Physiol. 2018, 178, 174–188. [Google Scholar] [CrossRef] [PubMed]
- Li, F.; Lv, C.; Zou, Z.; Duan, Y.; Zhou, J.; Zhu, X.; Ma, Y.; Zhang, Z.; Fang, W. CsAAP7.2 is Involved in the Uptake of Amino Acids from Soil and the Long-Distance Transport of Theanine in Tea Plants (Camellia sinensis L.). Tree Physiol. 2022, 42, 2369–2381. [Google Scholar] [CrossRef]
- Jin, F.; Huang, W.; Xie, P.; Wu, B.; Zhao, Q.; Fang, Z. Amino Acid Permease OsAAP12 Negatively Regulates Rice Tillers and Grain Yield by Transporting Specific Amino Acids to Affect Nitrogen and Cytokinin Pathways. Plant Sci. 2024, 347, 112202. [Google Scholar] [CrossRef]
- Besnard, J.; Zhao, C.; Avice, J.C.; Vitha, S.; Hyodo, A.; Pilot, G.; Okumoto, S. Arabidopsis UMAMIT24 and 25 Are Amino Acid Exporters Involved in Seed Loading. J. Exp. Bot. 2018, 69, 5221–5232. [Google Scholar] [CrossRef]
- Peng, B.; Kong, H.; Li, Y.; Wang, L.; Zhong, M.; Sun, L.; Gao, G.; Zhang, Q.; Luo, L.; Wang, G.; et al. OsAAP6 Functions as an Important Regulator of Grain Protein Content and Nutritional Quality in Rice. Nat. Commun. 2014, 5, 4847. [Google Scholar] [CrossRef]
- Lu, K.; Wu, B.; Wang, J.; Zhu, W.; Nie, H.; Qian, J.; Huang, W.; Fang, Z. Blocking Amino Acid Transporter OsAAP3 Improves Grain Yield by Promoting Outgrowth Buds and Increasing Tiller Number in Rice. Plant Biotechnol. J. 2018, 16, 1710–1722. [Google Scholar] [CrossRef]
- Zörb, C.; Ludewig, U.; Hawkesford, M.J. Perspective on Wheat Yield and Quality with Reduced Nitrogen Supply. Trends Plant Sci. 2018, 23, 1029–1037. [Google Scholar] [CrossRef]
- Liu, X.; Hu, B.; Chu, C. Nitrogen Assimilation in Plants: Current Status and Future Prospects. J. Genet. Genom. 2022, 49, 394–404. [Google Scholar] [CrossRef]
- Islam, S.; Zhang, J.; Zhao, Y.; She, M.; Ma, W. Genetic Regulation of the Traits Contributing to Wheat Nitrogen Use Efficiency. Plant Sci. 2021, 303, 110759. [Google Scholar] [CrossRef] [PubMed]
- Shi, X.; Cui, F.; Han, X.; He, Y.; Zhao, L.; Zhang, N.; Zhang, H.; Zhu, H.; Liu, Z.; Ma, B.; et al. Comparative Genomic and Transcriptomic Analyses Uncover the Molecular Basis of High Nitrogen-Use Efficiency in the Wheat Cultivar Kenong 9204. Mol. Plant 2022, 15, 1440–1456. [Google Scholar] [CrossRef] [PubMed]
- Zhou, J.; Song, T.; Zhou, H.; Zhang, M.; Li, N.; Xiang, J.; Zhang, X. Genome-Wide Identification, Characterization, Evolution, and Expression Pattern Analyses of the Typical Thioredoxin Gene Family in Wheat (Triticum aestivum L.). Front. Plant Sci. 2022, 13, 1020584. [Google Scholar] [CrossRef] [PubMed]
- Panchy, N.; Lehti-Shiu, M.; Shiu, S.H. Evolution of Gene Duplication in Plants. Plant Physiol. 2016, 171, 2294–2316. [Google Scholar] [CrossRef]
- Cannon, S.B.; Mitra, A.; Baumgarten, A.; Young, N.D.; May, G. The Roles of Segmental and Tandem Gene Duplication in the Evolution of Large Gene Families in Arabidopsis thaliana. BMC Plant Biol. 2004, 4, 10. [Google Scholar] [CrossRef]
- Hurst, L.D. The Ka/Ks Ratio: Diagnosing the Form of Sequence Evolution. Trends Genet. 2002, 18, 486. [Google Scholar] [CrossRef]
- Dhar, J.; Chakrabarti, P. Structural Motif, Topi and its Role in Protein Function and Fibrillation. Mol. Omics 2018, 14, 247–256. [Google Scholar] [CrossRef]
- Lei, P.; Wei, X.; Gao, R.; Huo, F.; Nie, X.; Tong, W.; Song, W. Genome-Wide Identification of PYL Gene Family in Wheat: Evolution, Expression and 3D Structure Analysis. Genomics 2021, 113, 854–866. [Google Scholar] [CrossRef]
- Hernandez-Garcia, C.M.; Finer, J.J. Identification and Validation of Promoters and Cis-Acting Regulatory Elements. Plant Sci. 2014, 217–218, 109–119. [Google Scholar] [CrossRef]
- Chen, L.; Heikkinen, L.; Wang, C.; Yang, Y.; Sun, H.; Wong, G. Trends in the Development of MiRNA Bioinformatics Tools. Brief. Bioinform. 2019, 20, 1836–1852. [Google Scholar] [CrossRef]
- Dai, X.; Zhuang, Z.; Zhao, P.X. PsRNATarget: A Plant Small RNA Target Analysis Server (2017 Release). Nucleic Acids Res. 2018, 46, W49–W54. [Google Scholar] [CrossRef] [PubMed]
- Chen, H.; Liu, Y.; Zhang, J.; Chen, Y.; Dai, C.; Tian, R.; Liu, T.; Chen, M.; Yang, G.; Wang, Z.; et al. Amino Acid Transporter Gene TaATLa1 from Triticum Aestivum L. Improves Growth under Nitrogen Sufficiency and Is Down Regulated under Nitrogen Deficiency. Planta 2022, 256, 65. [Google Scholar] [CrossRef] [PubMed]
- Lynch, M.; Conery, J.S. The Evolutionary Fate and Consequences of Duplicate Genes. Science 2000, 290, 1151–1155. [Google Scholar] [CrossRef] [PubMed]
- Prince, V.E.; Pickett, F.B. Splitting Pairs: The Diverging Fates of Duplicated Genes. Nat. Rev. Genet. 2002, 3, 827–837. [Google Scholar] [CrossRef]
- Su, H.G.; Zhang, X.H.; Wang, T.T.; Wei, W.L.; Wang, Y.X.; Chen, J.; Zhou, Y.B.; Chen, M.; Ma, Y.Z.; Xu, Z.S.; et al. Genome-Wide Identification, Evolution, and Expression of GDSL-Type Esterase/Lipase Gene Family in Soybean. Front. Plant Sci. 2020, 11, 726. [Google Scholar] [CrossRef]
- Kong, H.; Landherr, L.L.; Frohlich, M.W.; Leebens-Mack, J.; Ma, H.; dePamphilis, C.W. Patterns of Gene Duplication in the Plant SKP1 Gene Family in Angiosperms: Evidence for Multiple Mechanisms of Rapid Gene Birth. Plant J. 2007, 50, 873–885. [Google Scholar] [CrossRef]
- Li, F.; Dong, C.; Yang, T.; Bao, S.; Fang, W.; Lucas, W.J.; Zhang, Z. The Tea Plant CsLHT1 and CsLHT6 Transporters Take Up Amino Acids, as a Nitrogen Source, from the Soil of Organic Tea Plantations. Hortic. Res. 2021, 8, 178. [Google Scholar] [CrossRef]
- Song, X.; Li, Y.; Cao, X.; Qi, Y. MicroRNAs and Their Regulatory Roles in Plant-Environment Interactions. Annu. Rev. Plant Biol. 2019, 70, 489–525. [Google Scholar] [CrossRef]
- Wang, Y.; Duan, W.; Bai, J.; Wang, P.; Yuan, S.; Zhao, C.; Zhang, L. Constitutive Expression of a Wheat MicroRNA, TaemiR167a, Confers Male Sterility in Transgenic Arabidopsis. Plant Growth Regul. 2019, 88, 227–239. [Google Scholar] [CrossRef]
- Liu, H.; Jia, S.; Shen, D.; Liu, J.; Li, J.; Zhao, H.; Han, S.; Wang, Y. Four Auxin Response Factor Genes Downregulated by MicroRNA167 Are Associated with Growth and Development in Oryza sativa. Funct. Plant Biol. 2012, 39, 736–744. [Google Scholar] [CrossRef]
- Han, R.; Jian, C.; Lv, J.; Yan, Y.; Chi, Q.; Li, Z.; Wang, Q.; Zhang, J.; Liu, X.; Zhao, H. Identification and Characterization of MicroRNAs in the Flag Leaf and Developing Seed of Wheat (Triticum aestivum L.). BMC Genom. 2014, 15, 289. [Google Scholar] [CrossRef] [PubMed]
- Liu, X.; Bush, D.R. Expression and Transcriptional Regulation of Amino Acid Transporters in Plants. Amino Acids 2006, 30, 113–120. [Google Scholar] [CrossRef] [PubMed]
- Liu, S.; Lei, C.; Zhu, Z.; Li, M.; Chen, Z.; He, W.; Liu, B.; Chen, L.; Li, X.; Xie, Y. Genome-Wide Analysis and Identification of 1-Aminocyclopropane-1-Carboxylate Synthase (ACS) Gene Family in Wheat (Triticum aestivum L.). Int. J. Mol. Sci. 2023, 24, 11158. [Google Scholar] [CrossRef] [PubMed]
- Himmelbach, A.; Liu, L.; Zierold, U.; Altschmied, L.; Maucher, H.; Beier, F.; Müller, D.; Hensel, G.; Heise, A.; Schützendübel, A.; et al. Promoters of the Barley Germin-Like GER4 Gene Cluster Enable Strong Transgene Expression in Response to Pathogen Attack. Plant Cell 2010, 22, 937–952. [Google Scholar] [CrossRef] [PubMed]
- Hubbard, K.E.; Nishimura, N.; Hitomi, K.; Getzoff, E.D.; Schroeder, J.I. Early Abscisic Acid Signal Transduction Mechanisms: Newly Discovered Components and Newly Emerging Questions. Genes Dev. 2010, 24, 1695–1708. [Google Scholar] [CrossRef]
- Tuang, Z.K.; Wu, Z.; Jin, Y.; Wang, Y.; Oo, P.P.Z.; Zuo, G.; Shi, H.; Yang, W. Pst DC3000 Infection Alleviates Subsequent Freezing and Heat Injury to Host Plants via a Salicylic Acid-Dependent Pathway in Arabidopsis. Plant Cell Environ. 2020, 43, 801–817. [Google Scholar] [CrossRef]
- Ozturk, M.; Turkyilmaz Unal, B.; García-Caparrós, P.; Khursheed, A.; Gul, A.; Hasanuzzaman, M. Osmoregulation and Its Actions During the Drought Stress in Plants. Physiol. Plant. 2021, 172, 1321–1335. [Google Scholar] [CrossRef]
- Effah, Z.; Li, L.; Xie, J.; Karikari, B.; Liu, C.; Xu, A.; Zeng, M. Transcriptome Profiling Reveals Major Structural Genes, Transcription Factors and Biosynthetic Pathways Involved in Leaf Senescence and Nitrogen Remobilization in Rainfed Spring Wheat under Different Nitrogen Fertilization Rates. Genomics 2022, 114, 110271. [Google Scholar] [CrossRef]
- Chellamuthu, V.R.; Ermilova, E.; Lapina, T.; Lüddecke, J.; Minaeva, E.; Herrmann, C.; Hartmann, M.D.; Forchhammer, K. A Widespread Glutamine-Sensing Mechanism in the Plant Kingdom. Cell 2014, 159, 1188–1199. [Google Scholar] [CrossRef]
- Xu, G.; Fan, X.; Miller, A.J. Plant Nitrogen Assimilation and Use Efficiency. Annu. Rev. Plant Biol. 2012, 63, 153–182. [Google Scholar] [CrossRef]
- Rentsch, D.; Laloi, M.; Rouhara, I.; Schmelzer, E.; Delrot, S.; Frommer, W.B. NTR1 Encodes a High Affinity Oligopeptide Transporter in Arabidopsis. FEBS Lett. 1995, 370, 264–268. [Google Scholar] [CrossRef] [PubMed]
- Besnard, J.; Pratelli, R.; Zhao, C.; Sonawala, U.; Collakova, E.; Pilot, G.; Okumoto, S. UMAMIT14 Is an Amino Acid Exporter Involved in Phloem Unloading in Arabidopsis Roots. J. Exp. Bot. 2016, 67, 6385–6397. [Google Scholar] [CrossRef] [PubMed]
- Gietz, R.D.; Woods, R.A. Transformation of Yeast by Lithium Acetate/Single-Stranded Carrier DNA/Polyethylene Glycol Method. Methods Enzymol. 2002, 350, 87–96. [Google Scholar] [PubMed]







| No. | Gene Name | Gene ID | Gene Structure | ORF (bp) | Protein | TM Region | Subcellular Localization | |||
|---|---|---|---|---|---|---|---|---|---|---|
| Length (bp) | Intron | Size (aa) | MW (kD) | PI | ||||||
| 1 | TaATLa1-3A | TraesCS3A02G346700.1 | 1994 | 4 | 1380 | 459 | 48.137 | 9.27 | 10 | Plasma Membrane |
| 2 | TaATLa1-3B | TraesCS3B02G378500.1 | 1994 | 4 | 1377 | 458 | 47.996 | 9.27 | 10 | Plasma Membrane |
| 3 | TaATLa1-3D | TraesCS3D02G340400.2 | 1982 | 4 | 1380 | 459 | 47.991 | 8.64 | 10 | Plasma Membrane |
| 4 | TaATLa2-6A | TraesCS6A02G170700.1 | 2293 | 4 | 1377 | 458 | 50.175 | 6.18 | 10 | Plasma Membrane |
| 5 | TaATLa2-6B | TraesCS6B02G198900.1 | 2127 | 4 | 1377 | 458 | 50.205 | 6.31 | 10 | Plasma Membrane |
| 6 | TaATLa2-6D | TraesCS6D02G160400.1 | 2116 | 4 | 1377 | 458 | 50.243 | 6.31 | 10 | Plasma Membrane |
| 7 | TaATLa3-6A | TraesCS6A02G288200.1 | 7247 | 4 | 1347 | 448 | 47.896 | 7.05 | 10 | Plasma Membrane |
| 8 | TaATLa3-6B | TraesCS6B02G317700.1 | 6498 | 4 | 1338 | 445 | 47.652 | 7.51 | 10 | Plasma Membrane |
| 9 | TaATLa3-6D | TraesCS6D02G270800.1 | 4757 | 4 | 1338 | 445 | 47.521 | 7.51 | 10 | Plasma Membrane |
| 10 | TaATLa4-7A | TraesCS7A02G212200.1 | 4584 | 4 | 1386 | 461 | 49.776 | 6.82 | 12 | Plasma Membrane |
| 11 | TaATLa4-7B | TraesCS7B02G119000.1 | 3784 | 4 | 1386 | 461 | 49.743 | 6.49 | 12 | Plasma Membrane |
| 12 | TaATLa4-7D | TraesCS7D02G213900.1 | 3503 | 4 | 1386 | 461 | 49.763 | 6.92 | 12 | Plasma Membrane |
| 13 | TaATLa5-7A | TraesCS7A02G391600.1 | 2178 | 4 | 1377 | 458 | 49.757 | 6.58 | 10 | Plasma Membrane |
| 14 | TaATLa5-7B | TraesCS7B02G293500.1 | 2177 | 4 | 1377 | 458 | 49.796 | 6.58 | 10 | Plasma Membrane |
| 15 | TaATLa5-7D | TraesCS7D02G387200.1 | 2159 | 4 | 1377 | 458 | 49.766 | 6.58 | 10 | Plasma Membrane |
| 16 | TaATLa6-7A | TraesCS7A02G517100.1 | 1461 | 0 | 1461 | 486 | 51.675 | 5.92 | 11 | Plasma Membrane |
| 17 | TaATLa6-7B | TraesCS7B02G433400.1 | 1476 | 0 | 1476 | 491 | 52.199 | 6.49 | 11 | Plasma Membrane |
| 18 | TaATLa6-7D | TraesCS7D02G507300.1 | 1476 | 0 | 1476 | 491 | 52.141 | 6.34 | 11 | Plasma Membrane |
Disclaimer/Publisher’s Note: The statements, opinions and data contained in all publications are solely those of the individual author(s) and contributor(s) and not of MDPI and/or the editor(s). MDPI and/or the editor(s) disclaim responsibility for any injury to people or property resulting from any ideas, methods, instructions or products referred to in the content. |
© 2024 by the authors. Licensee MDPI, Basel, Switzerland. This article is an open access article distributed under the terms and conditions of the Creative Commons Attribution (CC BY) license (https://creativecommons.org/licenses/by/4.0/).
Share and Cite
Chen, Y.; Zhao, K.; Chen, H.; Wang, L.; Yan, S.; Guo, L.; Liu, J.; Li, H.; Li, D.; Zhang, W.; et al. Bioinformatics and Expression Analyses of the TaATLa Gene Subfamily in Wheat (Triticum aestivum L.). Int. J. Mol. Sci. 2024, 25, 12454. https://doi.org/10.3390/ijms252212454
Chen Y, Zhao K, Chen H, Wang L, Yan S, Guo L, Liu J, Li H, Li D, Zhang W, et al. Bioinformatics and Expression Analyses of the TaATLa Gene Subfamily in Wheat (Triticum aestivum L.). International Journal of Molecular Sciences. 2024; 25(22):12454. https://doi.org/10.3390/ijms252212454
Chicago/Turabian StyleChen, Yifei, Kexin Zhao, Heng Chen, Luzhen Wang, Shuai Yan, Lei Guo, Jianjun Liu, Haosheng Li, Danping Li, Wenjia Zhang, and et al. 2024. "Bioinformatics and Expression Analyses of the TaATLa Gene Subfamily in Wheat (Triticum aestivum L.)" International Journal of Molecular Sciences 25, no. 22: 12454. https://doi.org/10.3390/ijms252212454
APA StyleChen, Y., Zhao, K., Chen, H., Wang, L., Yan, S., Guo, L., Liu, J., Li, H., Li, D., Zhang, W., Duan, X., Liu, X., Cao, X., & Gao, X. (2024). Bioinformatics and Expression Analyses of the TaATLa Gene Subfamily in Wheat (Triticum aestivum L.). International Journal of Molecular Sciences, 25(22), 12454. https://doi.org/10.3390/ijms252212454

