Antiviral Effect of Amentoflavone Against Influenza Viruses
Abstract
1. Introduction
2. Results
2.1. Cytotoxicity of AF
2.2. AF Inhibits Influenza A Virus Infection, Dose-Dependently
2.3. AF Represses Influenza Viral Protein Expression
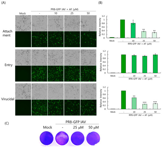
2.4. AF Dose-Dependently Blocks IAV Infection at the Viral Attachment Step and Exhibits a Virucidal Effect
2.5. AF Inhibits Hemagglutinin and Neuraminidase of IAV
2.6. AF Suppresses Cytopathic Effect by H3N2 IAV and IBV
2.7. In Silico Analysis Shows AF Could Interact with Hemagglutinin and Neuraminidase of IAV
3. Discussion
4. Materials and Methods
4.1. Cells and Viruses
4.2. Cytotoxicity Test
4.3. Antiviral Activity Against Influenza Virus
4.4. Fluorescence-Activated Cell Sorting (FACS) Analysis
4.5. Plaque Inhibition Assay
4.6. Immunofluorescence Staining
4.7. Hemagglutination (HA) Assay
4.8. Neuraminidase (NA) Inhibition Assay
4.9. Molecular Docking Analysis
5. Conclusions
Supplementary Materials
Author Contributions
Funding
Institutional Review Board Statement
Informed Consent Statement
Data Availability Statement
Acknowledgments
Conflicts of Interest
References
- Macias, A.E.; McElhaney, J.E.; Chaves, S.S.; Nealon, J.; Nunes, M.C.; Samson, S.I.; Seet, B.T.; Weinke, T.; Yu, H. The disease burden of influenza beyond respiratory illness. Vaccine 2021, 39, A6–A14. [Google Scholar] [CrossRef] [PubMed]
- Moghadami, M. A narrative review of influenza: A seasonal and pandemic disease. Iran. J. Med. Sci. 2017, 42, 2. [Google Scholar]
- Kosik, I.; Yewdell, J.W. Influenza hemagglutinin and neuraminidase: Yin–Yang proteins coevolving to thwart immunity. Viruses 2019, 11, 346. [Google Scholar] [CrossRef] [PubMed]
- Du, R.; Cui, Q.; Rong, L. Competitive cooperation of hemagglutinin and neuraminidase during influenza A virus entry. Viruses 2019, 11, 458. [Google Scholar] [CrossRef] [PubMed]
- Govorkova, E.A. Consequences of resistance: In vitro fitness, in vivo infectivity, and transmissibility of oseltamivir-resistant influenza A viruses. Influenza Other Respir. Viruses 2013, 7 (Suppl. 1), 50–57. [Google Scholar] [CrossRef] [PubMed]
- Bouvier, N.M.; Rahmat, S.; Pica, N. Enhanced mammalian transmissibility of seasonal influenza A/H1N1 viruses encoding an oseltamivir-resistant neuraminidase. J. Virol. 2012, 86, 7268–7279. [Google Scholar] [CrossRef]
- Zhang, W.; Xu, H.; Guan, S.; Wang, C.; Dong, G. Frequency and distribution of H1N1 influenza A viruses with oseltamivir-resistant mutations worldwide before and after the 2009 pandemic. J. Med. Virol. 2022, 94, 4406–4416. [Google Scholar] [CrossRef]
- Ishiguro, N.; Morioka, I.; Nakano, T.; Furukawa, M.; Tanaka, S.; Kinoshita, M.; Manabe, A. Clinical and virological outcomes with baloxavir compared with oseltamivir in pediatric patients aged 6 to < 12 years with influenza: An open-label, randomized, active-controlled trial protocol. BMC Infect. Dis. 2021, 21, 777. [Google Scholar] [CrossRef]
- Neuberger, E.; Wallick, C.; Chawla, D.; Castro, R.C. Baloxavir vs oseltamivir: Reduced utilization and costs in influenza. Am. J. Manag. Care 2022, 28, e88–e95. [Google Scholar] [CrossRef]
- Shiraishi, C.; Kato, H.; Hagihara, M.; Asai, N.; Iwamoto, T.; Mikamo, H. Comparison of clinical efficacy and safety of baloxavir marboxil versus oseltamivir as the treatment for influenza virus infections: A systematic review and meta-analysis. J. Infect. Chemother. 2024, 30, 242–249. [Google Scholar] [CrossRef]
- Jung, H.E.; Lee, H.K. Host protective immune responses against influenza A virus infection. Viruses 2020, 12, 504. [Google Scholar] [CrossRef] [PubMed]
- Hussain, M.; Galvin, H.D.; Haw, T.Y.; Nutsford, A.N.; Husain, M. Drug resistance in influenza A virus: The epidemiology and management. Infect. Drug Resist. 2017, 10, 121–134. [Google Scholar] [CrossRef] [PubMed]
- Hutchinson, E.C. Influenza virus. Trends Microbiol. 2018, 26, 809–810. [Google Scholar] [CrossRef] [PubMed]
- Ito, T.; Yokota, R.; Watarai, T.; Mori, K.; Oyama, M.; Nagasawa, H.; Matsuda, H.; Iinuma, M. Isolation of six isoprenylated biflavonoids from the leaves of Garcinia subelliptica. Chem. Pharm. Bull. 2013, 61, 551–558. [Google Scholar] [CrossRef]
- Yu, S.; Yan, H.; Zhang, L.; Shan, M.; Chen, P.; Ding, A.; Li, S.F.Y. A review on the phytochemistry, pharmacology, and pharmacokinetics of amentoflavone, a naturally-occurring biflavonoid. Molecules 2017, 22, 299. [Google Scholar] [CrossRef]
- Xiong, X.; Tang, N.; Lai, X.; Zhang, J.; Wen, W.; Li, X.; Li, A.; Wu, Y.; Liu, Z. Insights Into Amentoflavone: A Natural Multifunctional Biflavonoid. Front. Pharmacol. 2021, 12, 768708. [Google Scholar] [CrossRef]
- Ma, S.C.; But, P.P.; Ooi, V.E.; He, Y.H.; Lee, S.H.; Lee, S.F.; Lin, R.C. Antiviral amentoflavone from Selaginella sinensis. Biol. Pharm. Bull. 2001, 24, 311–312. [Google Scholar] [CrossRef]
- Zhang, Z.; Sun, T.; Niu, J.G.; He, Z.Q.; Liu, Y.; Wang, F. Amentoflavone protects hippocampal neurons: Anti-inflammatory, antioxidative, and antiapoptotic effects. Neural Regen. Res. 2015, 10, 1125–1133. [Google Scholar] [CrossRef]
- Lin, Y.-M.; Anderson, H.; Flavin, M.T.; Pai, Y.-H.S.; Mata-Greenwood, E.; Pengsuparp, T.; Pezzuto, J.M.; Schinazi, R.F.; Hughes, S.H.; Chen, F.-C. In vitro anti-HIV activity of biflavonoids isolated from Rhus succedanea and Garcinia multiflora. J. Nat. Prod. 1997, 60, 884–888. [Google Scholar] [CrossRef]
- Lin, Y.-M.; Flavin, M.T.; Schure, R.; Chen, F.-C.; Sidwell, R.; Barnard, D.I.; Huffmann, J.H.; Kern, E.R. Antiviral activities of biflavonoids. Planta Medica 1999, 65, 120–125. [Google Scholar] [CrossRef]
- Li, F.; Song, X.; Su, G.; Wang, Y.; Wang, Z.; Jia, J.; Qing, S.; Huang, L.; Wang, Y.; Zheng, K. Amentoflavone inhibits HSV-1 and ACV-resistant strain infection by suppressing viral early infection. Viruses 2019, 11, 466. [Google Scholar] [CrossRef] [PubMed]
- Aoki-Utsubo, C.; Indrasetiawan, P.; Fukano, K.; Muramatsu, M.; Artanti, N.; Hanafi, M.; Hotta, H.; Kameoka, M. Amentoflavone inhibits hepatitis B virus infection via the suppression of preS1 binding to host cells. Microbiol. Immunol. 2023, 67, 281–292. [Google Scholar] [CrossRef] [PubMed]
- Lee, W.P.; Lan, K.L.; Liao, S.X.; Huang, Y.H.; Hou, M.C.; Lan, K.H. Inhibitory Effects of Amentoflavone and Orobol on Daclatasvir-Induced Resistance-Associated Variants of Hepatitis C Virus. Am. J. Chin. Med. 2018, 46, 835–852. [Google Scholar] [CrossRef] [PubMed]
- Lee, M.M.; Cho, W.K.; Cha, M.H.; Yim, N.H.; Yang, H.J.; Ma, J.Y. The antiviral activity of Thuja orientalis folium against Influenza A virus. Virus Res. 2023, 335, 199199. [Google Scholar] [CrossRef]
- White, K.; Esparza, M.; Liang, J.; Bhat, P.; Naidoo, J.; McGovern, B.L.; Williams, M.A.P.; Alabi, B.R.; Shay, J.; Niederstrasser, H.; et al. Aryl Sulfonamide Inhibits Entry and Replication of Diverse Influenza Viruses via the Hemagglutinin Protein. J. Med. Chem. 2021, 64, 10951–10966. [Google Scholar] [CrossRef]
- Ye, M.; Liao, Y.; Wu, L.; Qi, W.; Choudhry, N.; Liu, Y.; Chen, W.; Song, G.; Chen, J. An Oleanolic Acid Derivative Inhibits Hemagglutinin-Mediated Entry of Influenza A Virus. Viruses 2020, 12, 225. [Google Scholar] [CrossRef]
- Huang, L.; Wang, J.; Ma, X.; Sun, L.; Hao, C.; Wang, W. Inhibition of influenza a virus infection by natural stilbene piceatannol targeting virus hemagglutinin. Phytomedicine 2023, 120, 155058. [Google Scholar] [CrossRef]
- Cho, W.K.; Lee, M.M.; Ma, J.Y. Antiviral Effect of Isoquercitrin against Influenza A Viral Infection via Modulating Hemagglutinin and Neuraminidase. Int. J. Mol. Sci. 2022, 23, 13112. [Google Scholar] [CrossRef]
- Cho, W.K.; Cha, M.H.; Yim, N.H.; Choi, H.J.; Ma, J.Y. Hoveniae Semen Seu Fructus water extract inhibits influenza A virus infection. J. Funct. Foods 2024, 112, 105940. [Google Scholar] [CrossRef]
- Melnichuk, N.; Semernikova, L.; Tkachuk, Z. Complexes of Oligoribonucleotides with D-mannitol inhibit hemagglutinin–glycan interaction and suppress influenza A virus H1N1 (A/FM/1/47) infectivity in vitro. Pharmaceuticals 2017, 10, 71. [Google Scholar] [CrossRef]
- Luganini, A.; Terlizzi, M.E.; Catucci, G.; Gilardi, G.; Maffei, M.E.; Gribaudo, G. The Cranberry Extract Oximacro® Exerts in vitro Virucidal Activity Against Influenza Virus by Interfering With Hemagglutinin. Front. Microbiol. 2018, 9, 1826. [Google Scholar] [CrossRef] [PubMed]
- Morris, G.M.; Goodsell, D.S.; Halliday, R.S.; Huey, R.; Hart, W.E.; Belew, R.K.; Olson, A.J. Automated docking using a Lamarckian genetic algorithm and an empirical binding free energy function. J. Comput. Chem. 1998, 19, 1639–1662. [Google Scholar] [CrossRef]







Disclaimer/Publisher’s Note: The statements, opinions and data contained in all publications are solely those of the individual author(s) and contributor(s) and not of MDPI and/or the editor(s). MDPI and/or the editor(s) disclaim responsibility for any injury to people or property resulting from any ideas, methods, instructions or products referred to in the content. |
© 2024 by the authors. Licensee MDPI, Basel, Switzerland. This article is an open access article distributed under the terms and conditions of the Creative Commons Attribution (CC BY) license (https://creativecommons.org/licenses/by/4.0/).
Share and Cite
Cho, W.-K.; Choi, H.-J.; Ahmad, S.S.; Choi, I.; Ma, J.Y. Antiviral Effect of Amentoflavone Against Influenza Viruses. Int. J. Mol. Sci. 2024, 25, 12426. https://doi.org/10.3390/ijms252212426
Cho W-K, Choi H-J, Ahmad SS, Choi I, Ma JY. Antiviral Effect of Amentoflavone Against Influenza Viruses. International Journal of Molecular Sciences. 2024; 25(22):12426. https://doi.org/10.3390/ijms252212426
Chicago/Turabian StyleCho, Won-Kyung, Hee-Jeong Choi, Syed Sayeed Ahmad, Inho Choi, and Jin Yeul Ma. 2024. "Antiviral Effect of Amentoflavone Against Influenza Viruses" International Journal of Molecular Sciences 25, no. 22: 12426. https://doi.org/10.3390/ijms252212426
APA StyleCho, W.-K., Choi, H.-J., Ahmad, S. S., Choi, I., & Ma, J. Y. (2024). Antiviral Effect of Amentoflavone Against Influenza Viruses. International Journal of Molecular Sciences, 25(22), 12426. https://doi.org/10.3390/ijms252212426

