Resistance Exercise Improves Glycolipid Metabolism and Mitochondrial Biogenesis in Skeletal Muscle of T2DM Mice via miR-30d-5p/SIRT1/PGC-1α Axis
Abstract
1. Introduction
2. Results
2.1. Resistance Exercise Improved Body Composition and Glucose Handling in T2DM Mice
2.2. RE Improved Insulin Sensitivity and Glucose Metabolism in Skeletal Muscle of T2DM Mice
2.3. RE Promoted Lipid Metabolism in Skeletal Muscle of T2DM Mice
2.4. RE Enhanced Mitochondrial Biogenesis and Dynamics in the Skeletal Muscle of T2DM Mice
2.5. RE Regulates the miR-30d-5p/SIRT1/PGC-1α Axis
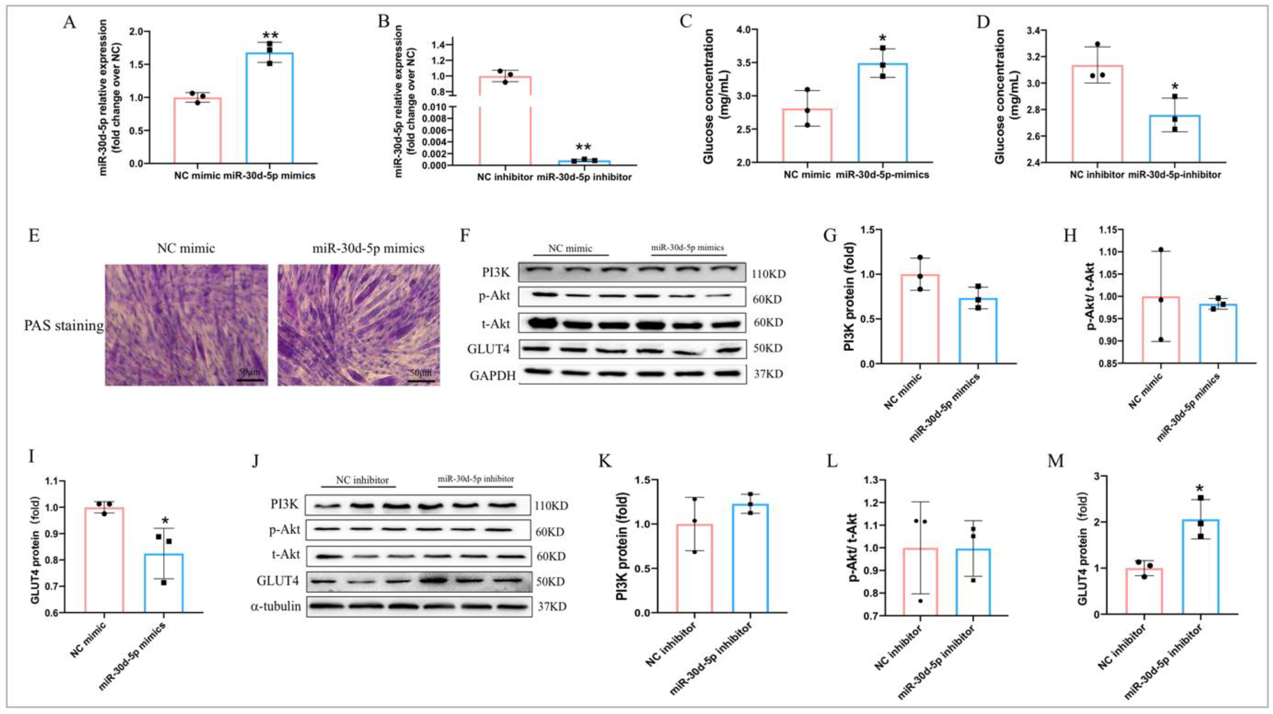
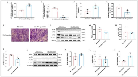
2.6. MiR-30d-5p Regulates Glucose Metabolism in C2C12 Myotube Cells
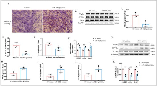
2.7. MiR-30d-5p Regulates Lipid Metabolism in C2C12 Myotube Cells
2.8. MiR-30d-5p Regulates Mitochondrial Biogenesis and Dynamics in C2C12 Myotube Cells
2.9. MiR-30d-5p Targets SIRT1 and Regulates the Expression of PGC-1α
3. Discussion
4. Materials and Methods
4.1. Establishment of T2DM Mouse Models
4.2. Resistance Exercise Protocol
4.3. Glucose and Insulin Tolerance Tests
4.4. Body Composition
4.5. Tissue Collection
4.6. Determination of Serum Insulin Concentration
4.7. Cell Culture and Treatment
4.8. Cell Transfection
4.9. Periodic Acid–Schiff Staining
4.10. Oil Red O Staining
4.11. Glucose Uptake Assay
4.12. RNA Isolation and Quantitative Real-Time PCR
4.13. Detection of Mitochondrial DNA Copy Number by Real-Time PCR
4.14. Protein Extraction and Western Blotting
4.15. Statistical Analysis
5. Conclusions
Author Contributions
Funding
Institutional Review Board Statement
Data Availability Statement
Acknowledgments
Conflicts of Interest
References
- IDF Diabetes Atlas. Available online: https://diabetesatlas.org/atlas/ninth-edition/ (accessed on 1 October 2024).
- Sun, Y.; Tao, Q.; Wu, X.; Zhang, L.; Liu, Q.; Wang, L. The Utility of Exosomes in Diagnosis and Therapy of Diabetes Mellitus and Associated Complications. Front. Endocrinol. 2021, 12. [Google Scholar] [CrossRef] [PubMed]
- Buresh, R.; Berg, K. Exercise for the management of type 2 diabetes mellitus: Factors to consider with current guidelines. J. Sports Med. Phys. Fit. 2018, 58, 510–524. [Google Scholar] [CrossRef] [PubMed]
- Bucci, M.; Huovinen, V.; Guzzardi, M.A.; Koskinen, S.; Raiko, J.R.; Lipponen, H.; Ahsan, S.; Badeau, R.M.; Honka, M.-J.; Koffert, J.; et al. Resistance training improves skeletal muscle insulin sensitivity in elderly offspring of overweight and obese mothers. Diabetologia 2015, 59, 77–86. [Google Scholar] [CrossRef] [PubMed]
- Kim, J.-Y.; Choi, M.J.; So, B.; Kim, H.-J.; Seong, J.K.; Song, W. The Preventive Effects of 8 Weeks of Resistance Training on Glucose Tolerance and Muscle Fiber Type Composition in Zucker Rats. Diabetes Metab. J. 2015, 39, 424–433. [Google Scholar] [CrossRef]
- Horii, N.; Sato, K.; Mesaki, N.; Iemitsu, M. Increased Muscular 5α-Dihydrotestosterone in Response to Resistance Training Relates to Skeletal Muscle Mass and Glucose Metabolism in Type 2 Diabetic Rats. PLOS ONE 2016, 11, e0165689. [Google Scholar] [CrossRef]
- Ibarra, P.E.; García-Solís, P.; Solís-Sáinz, J.C.; Cruz-Hernández, A. Expression of miRNA in obesity and insulin resistance: A review. Endokrynol. Polska 2021, 72, 73–80. [Google Scholar] [CrossRef]
- Yu, Y.; Du, H.; Wei, S.; Feng, L.; Li, J.; Yao, F.; Zhang, M.; Hatch, G.M.; Chen, L. Adipocyte-Derived Exosomal MiR-27a Induces Insulin Resistance in Skeletal Muscle Through Repression of PPARγ. Theranostics 2018, 8, 2171–2188. [Google Scholar] [CrossRef]
- Zhang, H.; Zhang, X.; Wang, S.; Zheng, L.; Guo, H.; Ren, Y.; Qiao, B.; Wu, J.; Zhao, D.; Xu, L.; et al. Adipocyte-derived exosomal miR-22-3p modulated by circadian rhythm disruption regulates insulin sensitivity in skeletal muscle cells. J. Biol. Chem. 2023, 299, 105476. [Google Scholar] [CrossRef]
- Zhou, T.; Meng, X.; Che, H.; Shen, N.; Xiao, D.; Song, X.; Liang, M.; Fu, X.; Ju, J.; Li, Y.; et al. Regulation of Insulin Resistance by Multiple MiRNAs via Targeting the GLUT4 Signalling Pathway. Cell. Physiol. Biochem. 2016, 38, 2063–2078. [Google Scholar] [CrossRef]
- Han, X.; Zhang, L.U.; Liu, Y.; Wu, M.; Li, X.; Zhang, Z.T.; Li, T. Resveratrol protects H9c2 cells against hypoxia-induced apoptosis through miR-30d-5p/SIRT1/NF-kappaB axis. J Biosci. 2020, 45, 42. [Google Scholar] [CrossRef]
- Yu, Y.; Zhao, Y.; Teng, F.; Li, J.; Guan, Y.; Xu, J.; Lv, X.; Guan, F.; Zhang, M.; Chen, L. Berberine Improves Cognitive Deficiency and Muscular Dysfunction via Activation of the AMPK/SIRT1/PGC-1a Pathway in Skeletal Muscle from Naturally Aging Rats. J. Nutr. Heal. Aging 2018, 22, 710–717. [Google Scholar] [CrossRef] [PubMed]
- Wu, Y.X.; Yang, X.Y.; Han, B.S.; Hu, Y.Y.; An, T.; Lv, B.H.; Lian, J.; Wang, T.Y.; Bao, X.L.; Gao, L.; et al. Naringenin regulates gut microbiota and SIRT1/PGC-1a signaling pathway in rats with letrozole-induced polycystic ovary syndrome. Biomed Pharmacother 2022, 153, 113286. [Google Scholar] [CrossRef] [PubMed]
- Nikroo, H.; Hosseini, S.R.A.; Fathi, M.; Sardar, M.A.; Khazaei, M. The effect of aerobic, resistance, and combined training on PPAR-α, SIRT1 gene expression, and insulin resistance in high-fat diet-induced NAFLD male rats. Physiol. Behav. 2020, 227, 113149. [Google Scholar] [CrossRef] [PubMed]
- Krisan, A.D.; Collins, D.E.; Crain, A.M.; Kwong, C.C.; Singh, M.K.; Bernard, J.R.; Yaspelkis, B.B. Resistance training enhances components of the insulin signaling cascade in normal and high-fat-fed rodent skeletal muscle. J. Appl. Physiol. 2004, 96, 1691–1700. [Google Scholar] [CrossRef]
- Stoyell-Conti, F.F.; Irigoyen, M.-C.; Sartori, M.; Ribeiro, A.A.; dos Santos, F.; Machi, J.F.; Figueroa, D.M.T.; Rodrigues, B.; De Angelis, K. Aerobic Training Is Better Than Resistance Training on Cardiac Function and Autonomic Modulation in Female ob/ob Mice. Front. Physiol. 2019, 10, 1464. [Google Scholar] [CrossRef]
- Codella, R.; Ialacqua, M.; Terruzzi, I.; Luzi, L. May the force be with you: Why resistance training is essential for subjects with type 2 diabetes mellitus without complications. Endocrine 2018, 62, 14–25. [Google Scholar] [CrossRef]
- Yan, J.; Dai, X.; Feng, J.; Yuan, X.; Li, J.; Yang, L.; Zuo, P.; Fang, Z.; Liu, C.; Hsue, C.; et al. Effect of 12-Month Resistance Training on Changes in Abdominal Adipose Tissue and Metabolic Variables in Patients with Prediabetes: A Randomized Controlled Trial. J. Diabetes Res. 2019, 2019, 1–10. [Google Scholar] [CrossRef]
- Cuff, D.J.; Meneilly, G.S.; Martin, A.; Ignaszewski, A.; Tildesley, H.D.; Frohlich, J.J. Effective Exercise Modality to Reduce Insulin Resistance in Women With Type 2 Diabetes. Diabetes Care 2003, 26, 2977–2982. [Google Scholar] [CrossRef]
- Ismail, A.D.; Alkhayl, F.F.A.; Wilson, J.; Johnston, L.; Gill, J.M.R.; Gray, S.R. The effect of short-duration resistance training on insulin sensitivity and muscle adaptations in overweight men. Exp. Physiol. 2019, 104, 540–545. [Google Scholar] [CrossRef]
- Hoffmann, C.; Weigert, C. Skeletal Muscle as an Endocrine Organ: The Role of Myokines in Exercise Adaptations. Cold Spring Harb. Perspect. Med. 2017, 7, a029793. [Google Scholar] [CrossRef]
- Severinsen, M.C.K.; Pedersen, B.K. Muscle–Organ Crosstalk: The Emerging Roles of Myokines. Endocr. Rev. 2020, 41, 594–609. [Google Scholar] [CrossRef] [PubMed]
- Eckel, J. Myokines in metabolic homeostasis and diabetes. Diabetologia 2019, 62, 1523–1528. [Google Scholar] [CrossRef] [PubMed]
- Balakrishnan, R.; Thurmond, D.C. Mechanisms by Which Skeletal Muscle Myokines Ameliorate Insulin Resistance. Int. J. Mol. Sci. 2022, 23, 4636. [Google Scholar] [CrossRef] [PubMed]
- Kang, C.-W.; Park, M.; Lee, H.-J. Mulberry (Morus alba L.) Leaf Extract and 1-Deoxynojirimycin Improve Skeletal Muscle Insulin Resistance via the Activation of IRS-1/PI3K/Akt Pathway in db/db Mice. Life 2022, 12, 1630. [Google Scholar] [CrossRef] [PubMed]
- Tang, L.; Luo, K.; Liu, C.; Wang, X.; Zhang, D.; Chi, A.; Zhang, J.; Sun, L. Decrease in myostatin by ladder-climbing training is associated with insulin resistance in diet-induced obese rats. Chin. Med. J. 2014, 127, 2342–2349. [Google Scholar] [CrossRef]
- Chang, L.; Chiang, S.-H.; Saltiel, A.R. Insulin Signaling and the Regulation of Glucose Transport. Mol. Med. 2004, 10, 65–71. [Google Scholar] [CrossRef]
- Park, K.S.; Ciaraldi, T.P.; Abrams-Carter, L.; Mudaliar, S.; Nikoulina, E.S.; Henry, R.R. PPAR-γ Gene Expression Is Elevated in Skeletal Muscle of Obese and Type II Diabetic Subjects. Diabetes 1997, 46, 1230–1234. [Google Scholar] [CrossRef]
- Blough, L.D. Starting intravenous lines in children: A different perspective. J. Emerg. Nurs. 1992, 18, 374–375. [Google Scholar]
- Cai, M.; Zou, Z. Effect of aerobic exercise on blood lipid and glucose in obese or overweight adults: A meta-analysis of randomised controlled trials. Obes. Res. Clin. Pract. 2016, 10, 589–602. [Google Scholar] [CrossRef]
- Zheng, L.; Rao, Z.; Guo, Y.; Chen, P.; Xiao, W. High-Intensity Interval Training Restores Glycolipid Metabolism and Mitochondrial Function in Skeletal Muscle of Mice with Type 2 Diabetes. Front. Endocrinol. 2020, 11, 561. [Google Scholar] [CrossRef]
- Kim, J.-Y.; Hickner, R.C.; Cortright, R.L.; Dohm, G.L.; Houmard, J.A. Lipid oxidation is reduced in obese human skeletal muscle. Am. J. Physiol.-Endocrinol. Metab. 2000, 279, E1039–E1044. [Google Scholar] [CrossRef] [PubMed]
- Petersen, K.F.; Dufour, S.; Befroy, D.; Garcia, R.; Shulman, G.I. Impaired Mitochondrial Activity in the Insulin-Resistant Offspring of Patients with Type 2 Diabetes. New Engl. J. Med. 2004, 350, 664–671. [Google Scholar] [CrossRef] [PubMed]
- Devarshi, P.P.; McNabney, S.M.; Henagan, T.M. Skeletal Muscle Nucleo-Mitochondrial Crosstalk in Obesity and Type 2 Diabetes. Int. J. Mol. Sci. 2017, 18, 831. [Google Scholar] [CrossRef]
- Montgomery, M.K.; Turner, N. Mitochondrial dysfunction and insulin resistance: An update. Endocr. Connect. 2015, 4, R1–R15. [Google Scholar] [CrossRef] [PubMed]
- Apostolova, N.; Vezza, T.; Muntane, J.; Rocha, M.; Víctor, V.M. Mitochondrial Dysfunction and Mitophagy in Type 2 Diabetes: Pathophysiology and Therapeutic Targets. Antioxidants Redox Signal. 2023, 39, 278–320. [Google Scholar] [CrossRef]
- Morino, K.; Petersen, K.F.; Dufour, S.; Befroy, D.; Frattini, J.; Shatzkes, N.; Neschen, S.; White, M.F.; Bilz, S.; Sono, S.; et al. Reduced mitochondrial density and increased IRS-1 serine phosphorylation in muscle of insulin-resistant offspring of type 2 diabetic parents. J. Clin. Investig. 2005, 115, 3587–3593. [Google Scholar] [CrossRef]
- Shulman, G.I.; Rothman, D.L.; Jue, T.; Stein, P.; DeFronzo, R.A.; Shulman, R.G. Quantitation of Muscle Glycogen Synthesis in Normal Subjects and Subjects with Non-Insulin-Dependent Diabetes by13C Nuclear Magnetic Resonance Spectroscopy. New Engl. J. Med. 1990, 322, 223–228. [Google Scholar] [CrossRef]
- Kim, Y.; Triolo, M.; Hood, D.A. Impact of Aging and Exercise on Mitochondrial Quality Control in Skeletal Muscle. Oxidative Med. Cell. Longev. 2017, 2017, 3165396. [Google Scholar] [CrossRef]
- Yapa, N.M.; Lisnyak, V.; Reljic, B.; Ryan, M.T. Mitochondrial dynamics in health and disease. FEBS Lett. 2021, 595, 1184–1204. [Google Scholar] [CrossRef]
- Bach, D.; Naon, D.; Pich, S.; Soriano, F.X.; Vega, N.; Rieusset, J.; Laville, M.; Guillet, C.; Boirie, Y.; Wallberg-Henriksson, H.; et al. Expression of Mfn2, the Charcot-Marie-Tooth Neuropathy Type 2A Gene, in Human Skeletal Muscle. Diabetes 2005, 54, 2685–2693. [Google Scholar] [CrossRef]
- Joseph, A.; Adhihetty, P.J.; Buford, T.W.; Wohlgemuth, S.E.; Lees, H.A.; Nguyen, L.M.; Aranda, J.M.; Sandesara, B.D.; Pahor, M.; Manini, T.M.; et al. The impact of aging on mitochondrial function and biogenesis pathways in skeletal muscle of sedentary high- and low-functioning elderly individuals. Aging Cell 2012, 11, 801–809. [Google Scholar] [CrossRef] [PubMed]
- Marin, C.T.; Lino, A.D.d.S.; Avelar, I.D.S.; Barbosa, M.R.; Scarlato, G.C.G.; Cavalini, D.F.; Tamanini, F.; Alexandrino, A.V.; Vercesi, A.E.; Shiguemoto, G.E. Resistance training prevents dynamics and mitochondrial respiratory dysfunction in vastus lateralis muscle of ovariectomized rats. Exp. Gerontol. 2023, 173, 112081. [Google Scholar] [CrossRef] [PubMed]
- Kitaoka, Y.; Ogasawara, R.; Tamura, Y.; Fujita, S.; Hatta, H. Effect of electrical stimulation-induced resistance exercise on mitochondrial fission and fusion proteins in rat skeletal muscle. Appl. Physiol. Nutr. Metab. 2015, 40, 1137–1142. [Google Scholar] [CrossRef] [PubMed]
- Fealy, C.E.; Mulya, A.; Axelrod, C.L.; Kirwan, J.P. Mitochondrial dynamics in skeletal muscle insulin resistance and type 2 diabetes. Transl. Res. 2018, 202, 69–82. [Google Scholar] [CrossRef]
- Ghaneh, T.; Zeinali, F.; Babini, H.; Astaraki, S.; Hassan-Zadeh, V. An increase in the expression of circulating miR30d-5p and miR126-3p is associated with intermediate hyperglycaemia in Iranian population. Arch. Physiol. Biochem. 2020, 129, 489–496. [Google Scholar] [CrossRef]
- Zhang, S.; Guo, L.-J.; Zhang, G.; Wang, L.-L.; Hao, S.; Gao, B.; Jiang, Y.; Tian, W.-G.; Cao, X.-E.; Luo, D.-L. Roles of microRNA-124a and microRNA-30d in breast cancer patients with type 2 diabetes mellitus. Tumor Biol. 2016, 37, 11057–11063. [Google Scholar] [CrossRef]
- Liao, J.; Xie, X.; Wang, N.; Wang, Y.; Zhao, J.; Chen, F.; Qu, F.; Wen, W.; Miao, J.; Cui, H. Formononetin promotes fatty acid β-oxidation to treat non-alcoholic steatohepatitis through SIRT1/PGC-1α/PPARα pathway. Phytomedicine 2023, 124, 155285. [Google Scholar] [CrossRef]
- Shi, H.-J.; Xu, C.; Liu, M.-Y.; Wang, B.-K.; Liu, W.-B.; Chen, D.-H.; Zhang, L.; Xu, C.-Y.; Li, X.-F. Resveratrol Improves the Energy Sensing and Glycolipid Metabolism of Blunt Snout Bream Megalobrama amblycephala Fed High-Carbohydrate Diets by Activating the AMPK–SIRT1–PGC-1α Network. Front. Physiol. 2018, 9, 1258. [Google Scholar] [CrossRef]
- Zhang, L.; Li, K.; Tian, S.; Wang, X.-Q.; Li, J.-H.; Dong, Y.-C.; Xia, H.-F.; Ma, X. Down-regulation of microRNA-30d-5p is associated with gestational diabetes mellitus by targeting RAB8A. J. Diabetes its Complicat. 2021, 35, 107959. [Google Scholar] [CrossRef]
- Wilson, K.; Schmidt, A.; Hess, A.; Vanos, J.; Ross, A. Shifts in Self-Reported Physical Activity, Sedentary Behavior, and Play Among Lower-Socioeconomic Children During the COVID-19 Pandemic: A Repeated Cross-Sectional Study. Am. J. Heal. Promot. 2022, 36, 1335–1338. [Google Scholar] [CrossRef]
- Michael, L.F.; Wu, Z.; Cheatham, R.B.; Puigserver, P.; Adelmant, G.; Lehman, J.J.; Kelly, D.P.; Spiegelman, B.M. Restoration of insulin-sensitive glucose transporter (GLUT4) gene expression in muscle cells by the transcriptional coactivator PGC-1. Proc. Natl. Acad. Sci. USA 2001, 98, 3820–3825. [Google Scholar] [CrossRef] [PubMed]
- Piccinin, E.; Villani, G.; Moschetta, A. Metabolic aspects in NAFLD, NASH and hepatocellular carcinoma: The role of PGC1 coactivators. Nat. Rev. Gastroenterol. Hepatol. 2018, 16, 160–174. [Google Scholar] [CrossRef] [PubMed]
- Bougarne, N.; Weyers, B.; Desmet, S.J.; Deckers, J.; Ray, D.W.; Staels, B.; De Bosscher, K. Molecular actions of PPARα in lipid metabolism and inflammation. Endocr. Rev. 2018, 39, 760–802. [Google Scholar] [CrossRef] [PubMed]
- Zheng, L.; Qin, R.; Rao, Z.; Xiao, W. High-intensity interval training induces renal injury and fibrosis in type 2 diabetic mice. Life Sci. 2023, 324, 121740. [Google Scholar] [CrossRef]
- Dai, X.; Zhai, L.; Su, Q.; Luo, B.; Wei, C.; Liu, Y.; Huang, Y.; Ma, C.; Ying, Y. Effect of Aerobic and Resistance Training on Endothelial Progenitor Cells in Mice with Type 2 Diabetes. Cell. Reprogram. 2020, 22, 189–197. [Google Scholar] [CrossRef]










| Gene Name | Forward Primer Sequences | Reverse Primer Sequences |
|---|---|---|
| HMGCR | GACCAACCTTCTACCTCAGCAAGC | CCAGCCATCACAGTGCCACATAC |
| ACCα | CCCAGAGATGTTTCGGCAGTCAC | GTCAGGATGTCGGAAGGCAAAGG |
| Srebf1 | GCGGTTGGCACAGAGCTTCC | CCTCCTCCTCAGACTGCGATCC |
| β-actin | ATCACTATTGGCAACGAGCGGTTC | CAGCACTGTGTTGGCATAGAGGTC |
| miR-30d-5p | CGTGTAAACATCCCCGACTGGAA | |
| U6 | GGAACGATACAGAGAAGATTAGC | TGGAACGCTTCACGAATTTGCG |
| Name | Brand and Item Number | Dilution Ratio |
|---|---|---|
| SIRT1 | 13161-1-AP, Proteintech, USA | 1:1000 |
| PGC-1α | 66369-1-Ig, Proteintech, USA | 1:500 |
| MFN2 | #9482, CST, Beverly, MA, USA | 1:1000 |
| FIS1 | 10956-1-AP, Proteintech, USA | 1:500 |
| GLUT4 | #2213, CST, Beverly, MA, USA | 1:1000 |
| CPT-1α | 15184-1-AP, Proteintech, USA | 1:1000 |
| PPARα | 668261-Ig, Proteintech, USA | 1:1000 |
| CD36 | AF2519, R&D, MN, USA | 1:1000 |
| DRP1 | #8570, CST, Beverly, MA, USA | 1:1000 |
| PI3K | #4249, CST, Beverly, MA, USA | 1:1000 |
| p-PI3K | #17366, CST, Beverly, MA, USA, | 1:1000 |
| IRS-1 | #2382, CST, Beverly, MA, USA | 1:1000 |
| p-Akt | #4058, CST, Beverly, MA, USAates | 1:1000 |
| Akt | #4685, CST, Beverly, MA, USA | 1:1000 |
| α-tubulin | #4685, CST, Beverly, MA, USA | 1:1000 |
| GAPDH | #2118, CST, Beverly, MA, USA | 1:1000 |
Disclaimer/Publisher’s Note: The statements, opinions and data contained in all publications are solely those of the individual author(s) and contributor(s) and not of MDPI and/or the editor(s). MDPI and/or the editor(s) disclaim responsibility for any injury to people or property resulting from any ideas, methods, instructions or products referred to in the content. |
© 2024 by the authors. Licensee MDPI, Basel, Switzerland. This article is an open access article distributed under the terms and conditions of the Creative Commons Attribution (CC BY) license (https://creativecommons.org/licenses/by/4.0/).
Share and Cite
Zheng, L.; Rao, Z.; Wu, J.; Ma, X.; Jiang, Z.; Xiao, W. Resistance Exercise Improves Glycolipid Metabolism and Mitochondrial Biogenesis in Skeletal Muscle of T2DM Mice via miR-30d-5p/SIRT1/PGC-1α Axis. Int. J. Mol. Sci. 2024, 25, 12416. https://doi.org/10.3390/ijms252212416
Zheng L, Rao Z, Wu J, Ma X, Jiang Z, Xiao W. Resistance Exercise Improves Glycolipid Metabolism and Mitochondrial Biogenesis in Skeletal Muscle of T2DM Mice via miR-30d-5p/SIRT1/PGC-1α Axis. International Journal of Molecular Sciences. 2024; 25(22):12416. https://doi.org/10.3390/ijms252212416
Chicago/Turabian StyleZheng, Lifang, Zhijian Rao, Jiabin Wu, Xiaojie Ma, Ziming Jiang, and Weihua Xiao. 2024. "Resistance Exercise Improves Glycolipid Metabolism and Mitochondrial Biogenesis in Skeletal Muscle of T2DM Mice via miR-30d-5p/SIRT1/PGC-1α Axis" International Journal of Molecular Sciences 25, no. 22: 12416. https://doi.org/10.3390/ijms252212416
APA StyleZheng, L., Rao, Z., Wu, J., Ma, X., Jiang, Z., & Xiao, W. (2024). Resistance Exercise Improves Glycolipid Metabolism and Mitochondrial Biogenesis in Skeletal Muscle of T2DM Mice via miR-30d-5p/SIRT1/PGC-1α Axis. International Journal of Molecular Sciences, 25(22), 12416. https://doi.org/10.3390/ijms252212416
