Identification of Key Genes Involved in Seed Germination of Astragalus mongholicus
Abstract
1. Background
2. Results
2.1. Functional Annotation of the Transcriptome During AM Seed Germination
2.2. Differential Gene Expression and Enrichment Analysis
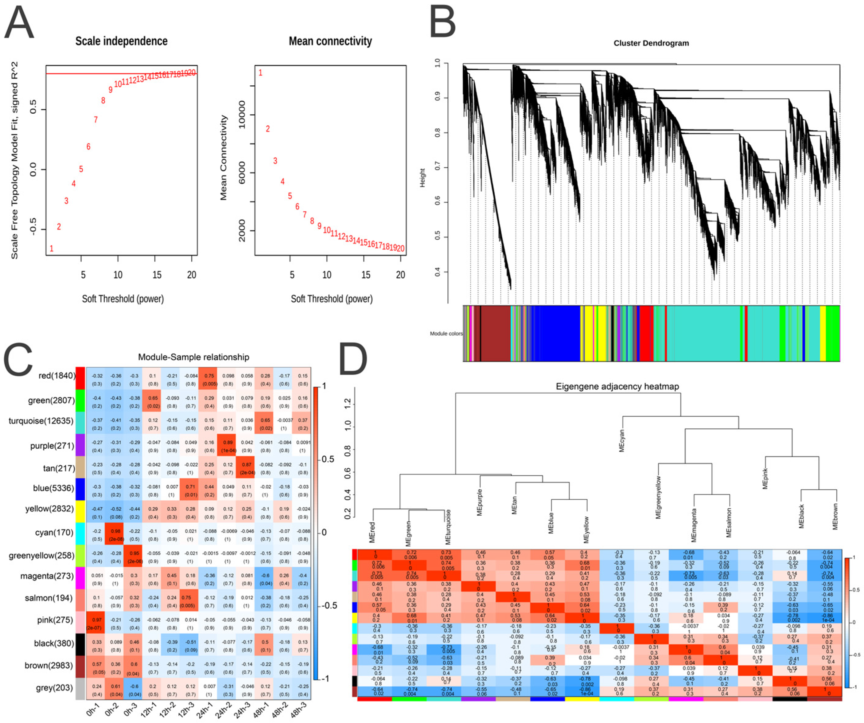
2.3. Identification of Coexpressed Gene Modules Associated with Seed Germination in AM
2.4. Functional Enrichment Analysis of Key Module Genes
2.5. Screening of Feature Genes
2.6. Analysis of Key Genes
2.7. qRT-PCR Validation of Key Genes
3. Discussion
4. Materials and Methods
4.1. Materials
4.2. Sequencing Results
4.3. Screening and Analysis of DEGs
4.4. WGCNA and ML
4.5. Key Genes
4.6. Real-Time Quantitative Reverse Transcription PCR (qRT-PCR)
4.7. Statistical Analysis
5. Conclusions
Supplementary Materials
Author Contributions
Funding
Institutional Review Board Statement
Informed Consent Statement
Data Availability Statement
Acknowledgments
Conflicts of Interest
Abbreviations
| WGCNA | Weighted Gene Coexpression Network Analysis |
| ML | Machine Learning |
| FPKM | Fragments Per Kilobase of Transcript Per Million Mapped Reads |
| GO | Gene Ontology |
| KOG | Eukaryotic Orthologous Groups of Proteins |
| TrEMBL | Translated EMBL Nucleotide Sequence Data Library |
| KEGG | Kyoto Encyclopedia of Genes and Genomes |
| Pfam | Protein Families Database |
| Nr | Non-redundant Protein Database |
| MM | Module Membership |
| GS | Gene Significance |
| RF | Random Fores |
| GBM | Gradient Boosting Machine |
| LASSO | Least Absolute Shrinkage and Selection Operator |
| SDBG | Stilbenoid, diarylheptanoid and gingerol bisynthesis |
| UQ/TQ biosynthesis | Ubiquinone and other terpenoid-quinone biosynthesis |
| TPPAB | Teopane, pineridine and pyridine alkaloid biosynthesis |
References
- Rajjou, L.; Duval, M.; Gallardo, K.; Catusse, J.; Bally, J.; Job, C.; Job, D. Seed germination and vigor. Annu. Rev. Plant Biol. 2012, 63, 507–533. [Google Scholar] [CrossRef] [PubMed]
- Zaynab, M.; Kanwal, S.; Furqan, M.; Islam, W.; Noman, A.; Ali, G.M.; Rehman, N.; Zafar, S.; Sughra, K.; Jahanzab, M. Proteomic approach to address low seed germination in Cyclobalnopsis gilva. Biotechnol. Lett. 2017, 39, 1441–1451. [Google Scholar] [CrossRef] [PubMed]
- Wang, X.; He, S.; Hou, J.; Wei, H.; Zhang, X. Advances in seed endophytic bacteriome. Acta Micro-Biol. Sin. 2023, 63, 1365–1378. [Google Scholar] [CrossRef]
- Nonogaki, H. Seed dormancy and germination-emerging mechanisms and new hypotheses. Front. Plant Sci. 2014, 5, 233. [Google Scholar] [CrossRef]
- Bewley, J.D.; Black, M. Dormancy and the control of germination. In Seeds; Springer: Boston, MA, USA, 1985; pp. 199–271. [Google Scholar] [CrossRef]
- Guo, W.; Li, M.; Yi, L.; Hou, X.; Wei, Z. Planting Techniques of Astragalus membranaceus (Fisch.) Bge. var. mongholicus (Bge.) Hsiao: A Review. J. Agric. 2019, 9, 36–43. [Google Scholar] [CrossRef]
- Okyere, A.S. Study of Seed Germination Promoting Factors with Inhibiting Damage and Bud Transcriptome for Astragalus membranaceus var. mongholicus; Gansu Agricultural University: Lanzhou, China, 2022. [Google Scholar] [CrossRef]
- Xu, T.; Guo, S.; Tian, H.; Wu, C.; Hao, Y.; Pei, S. Effects of Different Pretreatment and Illumination Condition on Germination of Astragalus membranaceus Seeds. J. Shanxi Agric. Sci. 2018, 46, 196–198. [Google Scholar] [CrossRef]
- Zheng, T.; Chen, Y. Study on the Method of Breaking Hard Seed of Astrangalus. Seed 2016, 35, 90–93. [Google Scholar] [CrossRef]
- Wang, N.; Gao, J.; Huang, W.J.; Li, B.; He, Y.H.; Tang, Z.S.; Song, Z.X. Variations in seed germination and salicylic acid protective effect between two cultivars of Astragalus membranaceus under drought and salt stress. Pratacultural Sci. 2018, 35, 106–114. [Google Scholar] [CrossRef]
- Shi, L.; Ou, Q.; Cui, W.; Chen, Y. Study on Method and Its Optimization of Improving Seed Germination of Astragalus membranaceus as Gansu Traditional Medicinal Herb. J. Chin. Med. Mater. 2014, 37, 548–552. [Google Scholar] [CrossRef]
- Ma, Y.; Zhuang, Y.; Li, Y. Influence of Different Treatments and Sowing Pattern on Germination Percentage of Astragalus membranceus Seeds. Seed 2007, 26, 58–59. [Google Scholar] [CrossRef]
- Uddin, S.; Khan, A.; Hossain, M.E.; Moni, M.A. Comparing different supervised machine learning algorithms for disease prediction. BMC Med. Inf. Decis. Mak. 2019, 19, 281. [Google Scholar] [CrossRef] [PubMed]
- Handelman, G.S.; Kok, H.K.; Chandra, R.V.; Razavi, A.H.; Lee, M.J.; Asadi, H. eDoctor: Machine learning and the future of medicine. J. Intern. Med. 2018, 284, 603–619. [Google Scholar] [CrossRef] [PubMed]
- Greener, J.G.; Kandathil, S.M.; Moffat, L.; Jones, D.T. A guide to machine learning for biologists. Nature reviews. Mol. Cell Biol. 2022, 23, 40–55. [Google Scholar] [CrossRef]
- Li, Q.; Wei, X.; Wu, F.; Qin, C.; Dong, J.; Chen, C.; Lin, Y. Development and validation of preeclampsia predictive models using key genes from bioinformatics and machine learning approaches. Front. Immunol. 2024, 15, 1416297. [Google Scholar] [CrossRef] [PubMed]
- Xu, M.; Zhou, H.; Hu, P.; Pan, Y.; Wang, S.; Liu, L.; Liu, X. Identification and validation of immune and oxidative stress-related diagnostic markers for diabetic nephropathy by WGCNA and machine learning. Front. Immunol. 2023, 14, 1084531. [Google Scholar] [CrossRef]
- Zhang, B.; Horvath, S. A general framework for weighted gene co-expression network analysis. Stat. Appl. Genet. Mol. Biol. 2005, 4–5. [Google Scholar] [CrossRef]
- Friedman, J.H. Greedy function approximation: A gradient boosting machine. Ann. Stat. 2001, 29, 1189–1232. [Google Scholar] [CrossRef]
- Breiman, L. Random Forests. Mach. Learn. 2001, 45, 5–32. [Google Scholar] [CrossRef]
- Díaz-Uriarte, R.; Alvarez de Andrés, S. Gene selection and classification of microarray data using random forest. BMC Bioinform. 2006, 7, 3–4. [Google Scholar] [CrossRef]
- Theologis, A.; Ecker, J.R.; Palm, C.J.; Federspiel, N.A.; Kaul, S.; White, O.; Alonso, J.; Altafi, H.; Araujo, R.; Bowman, C.L.; et al. Sequence and analysis of chromosome 1 of the plant Arabidopsis thaliana. Nature 2000, 408, 816–820. [Google Scholar] [CrossRef]
- Kucera, B.; Cohn, M.A.; Leubner-Metzger, G. Plant hormone interactions during seed dormancy release and germination. Seed Sci. Res. 2005, 15, 281–307. [Google Scholar] [CrossRef]
- Li, H.; Li, X.; Wang, G.; Zhang, J.; Wang, G. Analysis of gene expression in early seed germination of rice: Landscape and genetic regulation. BMC Plant Biol. 2022, 22, 70. [Google Scholar] [CrossRef] [PubMed]
- Ye, N.; Zhu, G.; Liu, Y.; Zhang, A.; Li, Y.; Liu, R.; Shi, L.; Jia, L.; Zhang, J. Ascorbic acid and reactive oxygen species are involved in the inhibition of seed germination by abscisic acid in rice seeds. J. Exp. Bot. 2012, 63, 1809–1822. [Google Scholar] [CrossRef] [PubMed]
- Cao, Y.; Zhang, A.; Zang Cl Jia, X.; Xue, Y.; Wang, X.Q. Responses of Seed Germination and Seedling Growth of AM Bunge to Saline-sodic Stress. Seed 2023, 42, 101–105+111. [Google Scholar] [CrossRef]
- Yang, N.; Wang, X.; Guo, X.R.; Liu, Y.; Tang, Z.H.; Wang, H.Z. Variation in Flavonoids Biosynthesis during Seed Germination and Post germination Growth in Astragalus membranaceus. Bull. Bot. Res. 2018, 38, 298–305. [Google Scholar] [CrossRef]
- Hassan, M.Z.; Rahim, M.A.; Jung, H.J.; Park, J.I.; Kim, H.T.; Nou, I.S. Genome-Wide Characterization of NBS-Encoding Genes in Watermelon and Their Potential Association with Gummy Stem Blight Resistance. Int. J. Mol. Sci. 2019, 20, 902. [Google Scholar] [CrossRef]
- Liu, Y.; Ma, M.; Li, G.; Yuan, L.; Xie, Y.; Wei, H.; Ma, X.; Li, Q.; Devlin, P.F.; Xu, X.; et al. Transcription Factors FHY3 and FAR1 Regulate Light-Induced CIRCADIAN CLOCK ASSOCIATED1 Gene Expression in Arabidopsis. Plant Cell 2020, 32, 1464–1478. [Google Scholar] [CrossRef]
- Aoki, K.; Ogata, Y.; Shibata, D. Approaches for extracting practical information from gene co-expression networks in plant biology. Plant Cell Physiol. 2007, 48, 381–390. [Google Scholar] [CrossRef]
- Tibshirani, R. Regression shrinkage and selection via the lasso. J. R. Stat. Soc. Ser. B Stat. Methodol. 1996, 58, 267–288. [Google Scholar] [CrossRef]
- Jankowsky, E.; Fairman, M.E. RNA helicases—One fold for many functions. Curr. Opin. Struct. Biol. 2007, 17, 316–324. [Google Scholar] [CrossRef]
- Binmöller, L.; Volkert, C.; Kiefer, C.; Zühl, L.; Slawinska, M.W.; Loreth, A.; Nauerth, B.H.; Ibberson, D.; Martinez, R.; Mandakova, T.M.; et al. Differential expression and evolutionary diversification of RNA helicases in Boechera sexual and apomictic reproduction. J. Exp. Bot. 2024, 75, 2451–2469. [Google Scholar] [CrossRef] [PubMed]
- Pogorelko, G.; Fursova, O.; Klimov, E. Dentification and Analysis of the Arabidopsis Thaliana Atfas4 Gene Whose Overexpression Results in the Development of a Fasciated Stem. J. Proteom. Bioinform. 2008, 1, 329–335. [Google Scholar] [CrossRef] [PubMed]
- Stern, L.; Schulman, L.H. The role of the minor base N4-acetylcytidine in the function of the Escherichia coli noninitiator methionine transfer RNA. J. Biol. Chem. 1978, 253, 6132–6139. Available online: https://pubmed.ncbi.nlm.nih.gov/355249/ (accessed on 20 July 2024). [CrossRef] [PubMed]
- Ito, S.; Akamatsu, Y.; Noma, A.; Kimura, S.; Miyauchi, K.; Ikeuchi, Y.; Suzuki, T.; Suzuki, T. A single acetylation of 18S rRNA is essential for biogenesis of the small ribosomal subunit in saccharomyces cerevisiae. J. Biol. Chem. 2014, 289, 26201–26212. [Google Scholar] [CrossRef]
- Taniguchi, T.; Miyauchi, K.; Sakaguchi, Y.; Yamashita, S.; Soma, A.; Tomita, K.; Suzuki, T. Acetate-dependent tRNA acetylation required for decoding fidelity in protein synthesis. Nat. Chem. Biol. 2018, 14, 1010–1020. [Google Scholar] [CrossRef]
- Arango, D.; Sturgill, D.; Alhusaini, N.; Dillman, A.A.; Sweet, T.J.; Hanson, G.; Hosogane, M.; Sinclair, W.R.; Nanan, K.K.; Mandler, M.D.; et al. Acetylation of cytidine in mRNA promotes translation efficiency. Cell 2018, 175, 1872–1886. e24. [Google Scholar] [CrossRef]
- Li, B.; Li, D.; Cai, L.; Zhou, Q.; Liu, C.; Lin, J.; Li, Y.; Zhao, X.; Li, L.; Liu, X.; et al. Transcriptome-wide profiling of RNA N4-cytidine acetylation in Arabidopsis thaliana and Oryza sativa. Mol. Plant 2023, 16, 1082–1098. [Google Scholar] [CrossRef]
- Wang, W.; Liu, H.; Wang, F.; Liu, X.; Sun, Y.; Zhao, J.; Zhu, C.; Gan, L.; Yu, J.; Witte, C.P.; et al. N4-acetylation of cytidine in mRNA plays essential roles in plants. Plant Cell 2023, 35, 3739–3756. [Google Scholar] [CrossRef]
- Holkar, S.S.; Kamerkar, S.C.; Pucadyil, T.J. Spatial Control of Epsin-induced Clathrin Assembly by Membrane Curvature. J. Biol. Chem. 2015, 290, 14267–14276. [Google Scholar] [CrossRef]
- Wang, Y.; Huang, Z.; Xiao, Y.; Wan, W.; Yang, X. The shared biomarkers and pathways of systemic lupus erythematosus and metabolic syndrome analyzed by bioinformatics combining machine learning algorithm and single-cell sequencing analysis. Front. Immunol. 2022, 13, 1015882. [Google Scholar] [CrossRef]
- Chen, H.; Ko, G.; Zatti, A.; Di Giacomo, G.; Liu, L.; Raiteri, E.; Perucco, E.; Collesi, C.; Min, W.; Zeiss, C.; et al. Embryonic arrest at midgestation and disruption of Notch signaling produced by the absence of both epsin 1 and epsin 2 in mice. Proc. Natl. Acad. Sci. USA 2009, 106, 13838–13843. [Google Scholar] [CrossRef] [PubMed]
- Grabherr, M.G.; Haas, B.J.; Yassour, M.; Levin, J.Z.; Thompson, D.A.; Amit, I.; Adiconis, X.; Fan, L.; Raychowdhury, R.; Zeng, Q.; et al. Full-length transcriptome assembly from RNA-Seq data without a reference genome. Nat. Biotechnol. 2011, 29, 644–652. [Google Scholar] [CrossRef] [PubMed]
- Huson, D.H.; Buchfink, B. Fast and sensitive protein alignment using DIAMOND. Nat. Methods 2015, 12, 59–60. [Google Scholar] [CrossRef]
- Love, M.I.; Huber, W.; Anders, S. Moderated estimation of fold change and dispersion for RNA-seq data with DESeq2. Genome Biol. 2014, 15, 550. [Google Scholar] [CrossRef]
- Varet, H.; Brillet-Guéguen, L.; Coppée, J.-Y.; Dillies, M.-A. SAR Tools: A DESeq2- and EdgeR-based r pipeline for comprehensive differential analysis of RNA-seq data. PLoS ONE 2016, 11, e0157022. [Google Scholar] [CrossRef]
- Langfelder, P.; Horvath, S. WGCNA: An R package for weighted correlation network analysis. BMC Bioinform. 2008, 9, 559. [Google Scholar] [CrossRef]
- Alakwaa, F.M.; Chaudhary, K.; Garmire, L.X. Deep Learning Accurately Predicts Estrogen Receptor Status in Breast Cancer Metabolomics Data. J. Proteome Res. 2018, 17, 337–347. [Google Scholar] [CrossRef]
- Friedman, J.; Hastie, T.; Tibshirani, R. Regularization Paths for Generalized Linear Models via Coordinate Descent. J. Stat. Softw. 2010, 33, 1–22. Available online: https://pubmed.ncbi.nlm.nih.gov/20808728/ (accessed on 20 July 2024). [CrossRef]
- Schmittgen, T.; Livak, K. Analyzing real-time PCR data by the comparative C(T) method. Nat. Protoc. 2008, 3, 1101–1108. [Google Scholar] [CrossRef]







Disclaimer/Publisher’s Note: The statements, opinions and data contained in all publications are solely those of the individual author(s) and contributor(s) and not of MDPI and/or the editor(s). MDPI and/or the editor(s) disclaim responsibility for any injury to people or property resulting from any ideas, methods, instructions or products referred to in the content. |
© 2024 by the authors. Licensee MDPI, Basel, Switzerland. This article is an open access article distributed under the terms and conditions of the Creative Commons Attribution (CC BY) license (https://creativecommons.org/licenses/by/4.0/).
Share and Cite
Li, J.; Guo, S.; Zhang, X.; He, Y.; Wang, Y.; Tian, H.; Zhang, Q. Identification of Key Genes Involved in Seed Germination of Astragalus mongholicus. Int. J. Mol. Sci. 2024, 25, 12342. https://doi.org/10.3390/ijms252212342
Li J, Guo S, Zhang X, He Y, Wang Y, Tian H, Zhang Q. Identification of Key Genes Involved in Seed Germination of Astragalus mongholicus. International Journal of Molecular Sciences. 2024; 25(22):12342. https://doi.org/10.3390/ijms252212342
Chicago/Turabian StyleLi, Junlin, Shuhong Guo, Xian Zhang, Yuhao He, Yaoqin Wang, Hongling Tian, and Qiong Zhang. 2024. "Identification of Key Genes Involved in Seed Germination of Astragalus mongholicus" International Journal of Molecular Sciences 25, no. 22: 12342. https://doi.org/10.3390/ijms252212342
APA StyleLi, J., Guo, S., Zhang, X., He, Y., Wang, Y., Tian, H., & Zhang, Q. (2024). Identification of Key Genes Involved in Seed Germination of Astragalus mongholicus. International Journal of Molecular Sciences, 25(22), 12342. https://doi.org/10.3390/ijms252212342

