Targeting Myeloid Cells in Head and Neck Squamous Cell Carcinoma: A Kinase Inhibitor Library Screening Approach
Abstract
1. Introduction
2. Results
2.1. Tumor Cells Promote Myeloid Cell Proliferation
2.2. Inhibitors That Reduced Distinct Subsets of Tumor-Associated Myeloid Cells
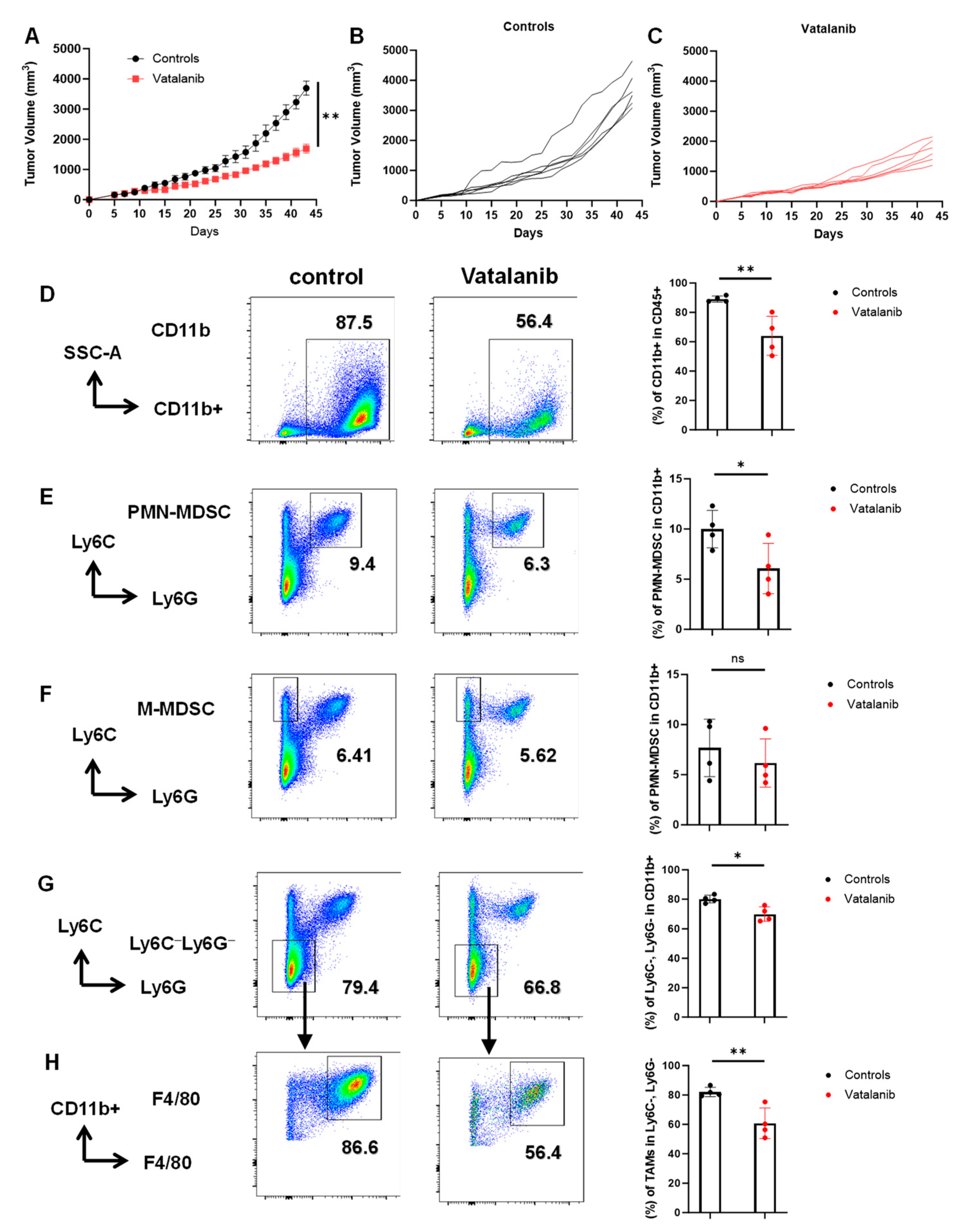
2.3. In Vivo Validation of the Inhibitory Effects on Myeloid Cells by Vatalanib
3. Discussion
4. Materials and Methods
4.1. Cell Proliferation Assay
4.2. Cell Culture and Inhibitor Treatment
4.3. In Vivo Animal Studies and Tumor Injection
4.4. Analysis of Tumor-Infiltrating Myeloid Cells
Supplementary Materials
Author Contributions
Funding
Institutional Review Board Statement
Informed Consent Statement
Data Availability Statement
Acknowledgments
Conflicts of Interest
Abbreviations
References
- Chen, S.M.Y.; Krinsky, A.L.; Woolaver, R.A.; Wang, X.; Chen, Z.; Wang, J.H. Tumor immune microenvironment in head and neck cancers. Mol. Carcinog. 2020, 59, 766–774. [Google Scholar] [CrossRef] [PubMed]
- Li, B.; Ren, M.; Zhou, X.; Han, Q.; Cheng, L. Targeting tumor-associated macrophages in head and neck squamous cell carcinoma. Oral Oncol. 2020, 106, 104723. [Google Scholar] [CrossRef]
- Veglia, F.; Sanseviero, E.; Gabrilovich, D.I. Myeloid-derived suppressor cells in the era of increasing myeloid cell diversity. Nat. Rev. Immunol. 2021, 21, 485–498. [Google Scholar] [CrossRef] [PubMed]
- Zhou, L.; Zhao, T.; Zhang, R.; Chen, C.; Li, J. New insights into the role of macrophages in cancer immunotherapy. Front. Immunol. 2024, 15, 1381225. [Google Scholar] [CrossRef]
- Gabrilovich, D.I.; Ostrand-Rosenberg, S.; Bronte, V. Coordinated regulation of myeloid cells by tumours. Nat. Rev. Immunol. 2012, 12, 253–268. [Google Scholar] [CrossRef]
- Cassetta, L.; Pollard, J.W. A timeline of tumour-associated macrophage biology. Nat. Rev. Cancer 2023, 23, 238–257. [Google Scholar] [CrossRef] [PubMed]
- Zhao, Y.; Du, J.; Shen, X. Targeting myeloid-derived suppressor cells in tumor immunotherapy: Current, future and beyond. Front. Immunol. 2023, 14, 1157537. [Google Scholar] [CrossRef] [PubMed]
- Ruffin, A.T.; Li, H.; Vujanovic, L.; Zandberg, D.P.; Ferris, R.L.; Bruno, T.C. Improving head and neck cancer therapies by immunomodulation of the tumour microenvironment. Nat. Rev. Cancer 2023, 23, 173–188. [Google Scholar] [CrossRef]
- Liu, S.; Wang, R.; Fang, J. Exploring the frontiers: Tumor immune microenvironment and immunotherapy in head and neck squamous cell carcinoma. Discov. Oncol. 2024, 15, 22. [Google Scholar] [CrossRef]
- Guo, Z.; Li, K.; Liu, P.; Zhang, X.; Lv, J.; Zeng, X.; Zhang, P. Targeted therapy for head and neck squamous cell carcinoma microenvironment. Front. Med. 2023, 10, 1257898. [Google Scholar] [CrossRef]
- Li, K.; Shi, H.; Zhang, B.; Ou, X.; Ma, Q.; Chen, Y.; Shu, P.; Li, D.; Wang, Y. Myeloid-derived suppressor cells as immunosuppressive regulators and therapeutic targets in cancer. Signal Transduct. Target. Ther. 2021, 6, 362. [Google Scholar] [CrossRef]
- Tang, H.; Li, H.; Sun, Z. Targeting myeloid-derived suppressor cells for cancer therapy. Cancer Biol. Med. 2021, 18, 992–1009. [Google Scholar] [CrossRef] [PubMed]
- Mantovani, A.; Marchesi, F.; Jaillon, S.; Garlanda, C.; Allavena, P. Tumor-associated myeloid cells: Diversity and therapeutic targeting. Cell Mol. Immunol. 2021, 18, 566–578. [Google Scholar] [CrossRef] [PubMed]
- Chen, S.M.Y.; Popolizio, V.; Woolaver, R.A.; Ge, H.; Krinsky, A.L.; John, J.; Danis, E.; Ke, Y.; Kramer, Y.; Bian, L.; et al. Differential responses to immune checkpoint inhibitor dictated by pre-existing differential immune profiles in squamous cell carcinomas caused by same initial oncogenic drivers. J. Exp. Clin. Cancer Res. 2022, 41, 123. [Google Scholar] [CrossRef] [PubMed]
- Durinikova, E.; Buzo, K.; Arena, S. Preclinical models as patients’ avatars for precision medicine in colorectal cancer: Past and future challenges. J. Exp. Clin. Cancer Res. 2021, 40, 185. [Google Scholar] [CrossRef] [PubMed]
- Miserocchi, G.; Bocchini, M.; Cortesi, M.; Arienti, C.; De Vita, A.; Liverani, C.; Mercatali, L.; Bravaccini, S.; Ulivi, P.; Zanoni, M. Combining preclinical tools and models to unravel tumor complexity: Jump into the next dimension. Front. Immunol. 2023, 14, 1171141. [Google Scholar] [CrossRef]
- Kong, L.J.; Li, H.; Du, Y.J.; Pei, F.H.; Hu, Y.; Zhao, L.L.; Chen, J. Vatalanib, a tyrosine kinase inhibitor, decreases hepatic fibrosis and sinusoidal capillarization in CCl4-induced fibrotic mice. Mol. Med. Rep. 2017, 15, 2604–2610. [Google Scholar] [CrossRef]
- Jost, L.M.; Gschwind, H.P.; Jalava, T.; Wang, Y.; Guenther, C.; Souppart, C.; Rottmann, A.; Denner, K.; Waldmeier, F.; Gross, G.; et al. Metabolism and disposition of vatalanib (PTK787/ZK-222584) in cancer patients. Drug Metab. Dispos. 2006, 34, 1817–1828. [Google Scholar] [CrossRef]
- Wood, J.M.; Bold, G.; Buchdunger, E.; Cozens, R.; Ferrari, S.; Frei, J.; Hofmann, F.; Mestan, J.; Mett, H.; O’Reilly, T.; et al. PTK787/ZK 222584, a novel and potent inhibitor of vascular endothelial growth factor receptor tyrosine kinases, impairs vascular endothelial growth factor-induced responses and tumor growth after oral administration. Cancer Res. 2000, 60, 2178–2189. [Google Scholar]
- Los, M.; Roodhart, J.M.; Voest, E.E. Target practice: Lessons from phase III trials with bevacizumab and vatalanib in the treatment of advanced colorectal cancer. Oncologist 2007, 12, 443–450. [Google Scholar] [CrossRef]
- Motzer, R.; Alekseev, B.; Rha, S.Y.; Porta, C.; Eto, M.; Powles, T.; Grunwald, V.; Hutson, T.E.; Kopyltsov, E.; Mendez-Vidal, M.J.; et al. Lenvatinib plus Pembrolizumab or Everolimus for Advanced Renal Cell Carcinoma. N. Engl. J. Med. 2021, 384, 1289–1300. [Google Scholar] [CrossRef] [PubMed]
- Makker, V.; Colombo, N.; Casado Herraez, A.; Santin, A.D.; Colomba, E.; Miller, D.S.; Fujiwara, K.; Pignata, S.; Baron-Hay, S.; Ray-Coquard, I.; et al. Lenvatinib plus Pembrolizumab for Advanced Endometrial Cancer. N. Engl. J. Med. 2022, 386, 437–448. [Google Scholar] [CrossRef]
- Yang, J.C.; Han, B.; De La Mora Jimenez, E.; Lee, J.S.; Koralewski, P.; Karadurmus, N.; Sugawara, S.; Livi, L.; Basappa, N.S.; Quantin, X.; et al. Pembrolizumab With or Without Lenvatinib for First-Line Metastatic NSCLC With Programmed Cell Death-Ligand 1 Tumor Proportion Score of at least 1% (LEAP-007): A Randomized, Double-Blind, Phase 3 Trial. J. Thorac. Oncol. 2024, 19, 941–953. [Google Scholar] [CrossRef]
- Chen, T.H.; Chang, P.M.; Yang, M.H. Combination of pembrolizumab and lenvatinib is a potential treatment option for heavily pretreated recurrent and metastatic head and neck cancer. J. Chin. Med. Assoc. 2021, 84, 361–367. [Google Scholar] [CrossRef] [PubMed]
- Wu, S.Y.; Chiang, C.S. Distinct Role of CD11b(+)Ly6G(-)Ly6C(-) Myeloid-Derived Cells on the Progression of the Primary Tumor and Therapy-Associated Recurrent Brain Tumor. Cells 2019, 9, 51. [Google Scholar] [CrossRef]
- Bronte, V.; Brandau, S.; Chen, S.H.; Colombo, M.P.; Frey, A.B.; Greten, T.F.; Mandruzzato, S.; Murray, P.J.; Ochoa, A.; Ostrand-Rosenberg, S.; et al. Recommendations for myeloid-derived suppressor cell nomenclature and characterization standards. Nat. Commun. 2016, 7, 12150. [Google Scholar] [CrossRef] [PubMed]
- Shivarudrappa, A.H.; John, J.; Vashisht, M.; Ge, H.; Liu, S.; Chen, J.; Siddoway, K.; Dong, R.; Chen, Z.; Wang, J.H. Differential tumor immune microenvironment coupled with tumor progression or tumor eradication in HPV-antigen expressing squamous cell carcinoma (SCC) models. Front. Immunol. 2024, 15, 1405318. [Google Scholar] [CrossRef]
- Hardaker, E.L.; Sanseviero, E.; Karmokar, A.; Taylor, D.; Milo, M.; Michaloglou, C.; Hughes, A.; Mai, M.; King, M.; Solanki, A.; et al. The ATR inhibitor ceralasertib potentiates cancer checkpoint immunotherapy by regulating the tumor microenvironment. Nat. Commun. 2024, 15, 1700. [Google Scholar] [CrossRef] [PubMed]
- Vashisht, M.; Ge, H.; John, J.; McKelvey, H.A.; Chen, J.; Chen, Z.; Wang, J.H. TRAF2/3 deficient B cells resist DNA damage-induced apoptosis via NF-kappaB2/XIAP/cIAP2 axis and IAP antagonist sensitizes mutant lymphomas to chemotherapeutic drugs. Cell Death Dis. 2023, 14, 599. [Google Scholar] [CrossRef]
- Chen, S.M.Y.; Li, B.; Nicklawsky, A.G.; Krinsky, A.L.; Brunetti, T.; Woolaver, R.A.; Wang, X.; Chen, Z.; Young, C.D.; Gao, D.; et al. Deletion of p53 and Hyper-Activation of PIK3CA in Keratin-15(+) Stem Cells Lead to the Development of Spontaneous Squamous Cell Carcinoma. Int. J. Mol. Sci. 2020, 21, 6585. [Google Scholar] [CrossRef]
- Woolaver, R.A.; Wang, X.; Krinsky, A.L.; Waschke, B.C.; Chen, S.M.Y.; Popolizio, V.; Nicklawsky, A.G.; Gao, D.; Chen, Z.; Jimeno, A.; et al. Differences in TCR repertoire and T cell activation underlie the divergent outcomes of antitumor immune responses in tumor-eradicating versus tumor-progressing hosts. J. Immunother. Cancer 2021, 9, e001615. [Google Scholar] [CrossRef] [PubMed]






Disclaimer/Publisher’s Note: The statements, opinions and data contained in all publications are solely those of the individual author(s) and contributor(s) and not of MDPI and/or the editor(s). MDPI and/or the editor(s) disclaim responsibility for any injury to people or property resulting from any ideas, methods, instructions or products referred to in the content. |
© 2024 by the authors. Licensee MDPI, Basel, Switzerland. This article is an open access article distributed under the terms and conditions of the Creative Commons Attribution (CC BY) license (https://creativecommons.org/licenses/by/4.0/).
Share and Cite
Zaky, M.Y.; John, J.; Vashisht, M.; Singh, P.; Al-Hatamleh, M.A.I.; Siddoway, K.; Chen, Z.; Wang, J.H. Targeting Myeloid Cells in Head and Neck Squamous Cell Carcinoma: A Kinase Inhibitor Library Screening Approach. Int. J. Mol. Sci. 2024, 25, 12277. https://doi.org/10.3390/ijms252212277
Zaky MY, John J, Vashisht M, Singh P, Al-Hatamleh MAI, Siddoway K, Chen Z, Wang JH. Targeting Myeloid Cells in Head and Neck Squamous Cell Carcinoma: A Kinase Inhibitor Library Screening Approach. International Journal of Molecular Sciences. 2024; 25(22):12277. https://doi.org/10.3390/ijms252212277
Chicago/Turabian StyleZaky, Mohamed Y., Jessy John, Monika Vashisht, Priya Singh, Mohammad A. I. Al-Hatamleh, Karen Siddoway, Zhangguo Chen, and Jing H. Wang. 2024. "Targeting Myeloid Cells in Head and Neck Squamous Cell Carcinoma: A Kinase Inhibitor Library Screening Approach" International Journal of Molecular Sciences 25, no. 22: 12277. https://doi.org/10.3390/ijms252212277
APA StyleZaky, M. Y., John, J., Vashisht, M., Singh, P., Al-Hatamleh, M. A. I., Siddoway, K., Chen, Z., & Wang, J. H. (2024). Targeting Myeloid Cells in Head and Neck Squamous Cell Carcinoma: A Kinase Inhibitor Library Screening Approach. International Journal of Molecular Sciences, 25(22), 12277. https://doi.org/10.3390/ijms252212277

