Identification of Host Factors Interacting with Movement Proteins of the 30K Family in Nicotiana tabacum
Abstract
1. Introduction
2. Results
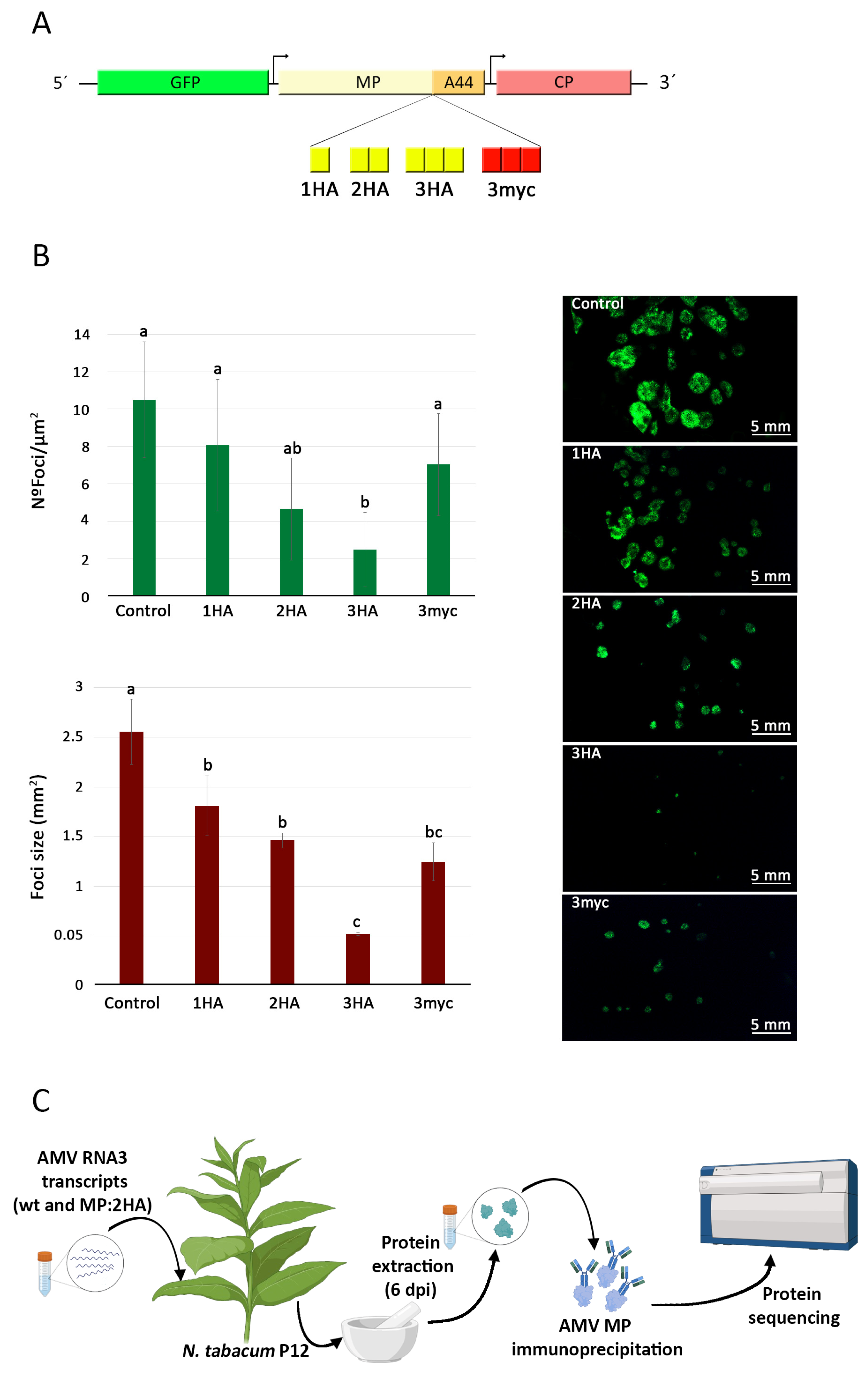
2.1. The Introduction of Tags into the Coding Sequence of the AMV MP Alters but Does Not Prevent Intercellular Movement
2.2. Ontological Analysis of the Proteins Immunoprecipitated with the AMV MP
2.3. Some Interactors Identified with the AMV MP Might Be Common in the MP 30K Family
2.4. The Strategy Used to Identify Host Factors Interacting with the AMV MP Is Effective in Uncovering Components of a Multi-Protein Complex
3. Discussion
4. Materials and Methods
4.1. DNA Manipulation
4.1.1. Constructions for Bimolecular Fluorescence Complementation (BiFC) and Competitive Binding Assays
4.1.2. Constructions for Immunoprecipitation Assays
4.2. Inoculation of P12 Plants and Infection Foci Analysis
4.3. Agrobacterium tumefaciens-Mediated Transient Expression and BiFC Assays
4.4. Laser Scanning Confocal Microscopy and Image Analysis
4.5. Co-Immunoprecipitation Assay (Co-IP)
Supplementary Materials
Author Contributions
Funding
Institutional Review Board Statement
Informed Consent Statement
Data Availability Statement
Acknowledgments
Conflicts of Interest
References
- Folimonova, S.Y.; Tilsner, J. Hitchhikers, highway tolls and roadworks: The interactions of plant viruses with the phloem. Curr. Opin. Plant Biol. 2018, 43, 82–88. [Google Scholar] [CrossRef] [PubMed]
- Heinlein, M. Plant virus replication and movement. Virology 2015, 479–480, 657–671. [Google Scholar] [CrossRef] [PubMed]
- Navarro, J.A.; Sanchez-Navarro, J.A.; Pallas, V. Key checkpoints in the movement of plant viruses through the host. Adv. Virus Res. 2019, 104, 1–64. [Google Scholar]
- Hong, J.S.; Ju, H.J. The plant cellular systems for plant virus movement. Plant Pathol. J. 2017, 33, 213. [Google Scholar] [CrossRef]
- Villar-Álvarez, D.; Pallás, V.; Elena, S.F.; Sánchez-Navarro, J.A. An evolved 5′ untranslated region of alfalfa mosaic virus allows the RNA Transport of movement-defective variants. J. Virol. 2022, 96, e00988-22. [Google Scholar] [CrossRef]
- Morozov, S.Y.; Solovyev, A.G. Triple Gene Block: Modular design of a multifunctional machine for plant virus movement. J. Gen. Virol. 2003, 84, 1351–1366. [Google Scholar] [CrossRef]
- Verchot-Lubicz, J.; Torrance, L.; Solovyev, A.G.; Morozov, S.Y.; Jackson, A.O.; Gilmer, D. Varied movement strategies employed by triple gene block–encoding viruses. Mol. Plant-Microbe Interact. 2010, 23, 1231–1247. [Google Scholar] [CrossRef] [PubMed]
- Hull, R. Induction of Disease 1: Virus movement through the plant and effects on plant metabolism. In Matthews’ Plant Virology; Academic Press: Cambridge, MA, USA, 2002; pp. 373–436. [Google Scholar]
- Taliansky, M.; Torrance, L.; Kalinina, N.O. Role of plant virus movement proteins. Methods Mol. Biol. 2008, 451, 33–54. [Google Scholar] [PubMed]
- Tilsner, J.; Taliansky, M.E.; Torrance, L. Plant virus movement. eLS 2014. [Google Scholar] [CrossRef]
- Melcher, U. The “30K” Superfamily of viral movement proteins. J. Gen. Virol. 2000, 81, 257–266. [Google Scholar] [CrossRef]
- Mushegian, A.R.; Elena, S.F. Evolution of plant virus movement proteins from the 30k superfamily and of their homologs integrated in plant genomes. Virology 2015, 476, 304–315. [Google Scholar] [CrossRef] [PubMed]
- Aparicio, F.; Pallás, V.; Sánchez-Navarro, J. Implication of the C terminus of the prunus necrotic ringspot virus movement protein in cell-to-cell transport and in its interaction with the coat protein. J. Gen. Virol. 2010, 91, 1865–1870. [Google Scholar] [CrossRef] [PubMed]
- Sanchez-Navarro, J.; Miglino, R.; Ragozzino, A.; Bol, J.F. Engineering of alfalfa mosaic virus RNA 3 into an expression vector. Arch. Virol. 2001, 146, 923–939. [Google Scholar] [CrossRef]
- Peiró, A.; Martínez-Gil, L.; Tamborero, S.; Pallás, V.; Sánchez-Navarro, J.A.; Mingarro, I. The tobacco mosaic virus movement protein associates with but does not integrate into biological membranes. J. Virol. 2014, 88, 3016–3026. [Google Scholar] [CrossRef]
- Fajardo, T.V.M.; Peiró, A.; Pallás, V.; Sánchez-Navarro, J. Systemic transport of alfalfa mosaic virus can be mediated by the movement proteins of several viruses assigned to five genera of the 30K family. J. Gen. Virol. 2013, 94, 677–681. [Google Scholar] [CrossRef] [PubMed]
- Leastro, M.O.; Freitas-Astúa, J.; Kitajima, E.W.; Pallás, V.; Sánchez-Navarro, J.A. Unravelling the involvement of Cilevirus P32 protein in the viral transport. Sci. Rep. 2021, 11, 2943. [Google Scholar] [CrossRef]
- Sánchez-Navarro, J.A.; Herranz, M.C.; Pallás, V. Cell-to-cell movement of alfalfa mosaic virus can be mediated by the movement proteins of ilar-, bromo-, cucumo-, tobamo- and comoviruses and does not require virion formation. Virology 2006, 346, 66–73. [Google Scholar] [CrossRef]
- Pallas, V.; Aparicio, F.; Herranz, M.C.; Sanchez-Navarro, J.A.; Scott, S.W. The molecular biology of ilarviruses. Adv. Virus. Res. 2013, 87, 139–181. [Google Scholar]
- Kumar, G.; Dasgupta, I.; Castillo, N. Variability, functions and interactions of plant virus movement proteins: What do we know so far? Microorganisms 2021, 9, 365. [Google Scholar] [CrossRef]
- Link, K.; Sonnewald, U. Interaction of movement proteins with host factors, mechanism of viral host cell manipulation and influence of MPs on plant growth and development. In Plant-Virus Interactions: Molecular Biology, Intra- and Intercellular Transport; Springer: Berlin/Heidelberg, Germany, 2016; pp. 1–37. [Google Scholar]
- Atabekova, A.K.; Solovieva, A.D.; Chergintsev, D.A.; Solovyev, A.G.; Morozov, S.Y. Role of plant virus movement proteins in suppression of host RNAi defense. Int. J. Mol. Sci. 2023, 24, 9049. [Google Scholar] [CrossRef]
- Pallas, V.; García, J.A. How do plant viruses induce disease? Interactions and interference with host components. J. Virol. 2011, 92, 2691–2705. [Google Scholar] [CrossRef] [PubMed]
- Garcia-Ruiz, H. Susceptibility genes to plant viruses. Viruses 2018, 10, 484. [Google Scholar] [CrossRef] [PubMed]
- Garcia-Ruiz, H. Host factors against plant viruses. Mol. Plant. Pathol. 2019, 20, 1588–1601. [Google Scholar] [CrossRef]
- Peng, X.; Wang, J.; Peng, W.; Wu, F.-X.; Pan, Y. Protein–protein interactions: Detection, reliability assessment and applications. Brief. Bioinform. 2017, 18, 798–819. [Google Scholar] [CrossRef] [PubMed]
- Xing, S.; Wallmeroth, N.; Berendzen, K.W.; Grefen, C. Techniques for the analysis of protein-protein interactions in vivo. Plant Physiol. 2016, 171, 727–758. [Google Scholar] [CrossRef]
- Rao, V.S.; Srinivas, K.; Sujini, G.N.; Sunand Kumar, G.N. Protein-protein interaction detection: Methods and analysis. Int. J. Proteom. 2014, 2014, 147648. [Google Scholar] [CrossRef]
- Paiano, A.; Margiotta, A.; De Luca, M.; Bucci, C. Yeast two-hybrid assay to identify interacting proteins. Curr. Protoc. Protein Sci. 2019, 95, e70. [Google Scholar] [CrossRef]
- Muñoz, A.; Castellano, M.M. Coimmunoprecipitation of interacting proteins in plants. Methods Mol. Biol. 2018, 1794, 279–287. [Google Scholar]
- Taschner, P.; Van Der Kuyl, A.; Neeleman, L. Replication of an incomplete alfalfa mosaic virus genome in plants transformed with viral replicase genes. Virology 1991, 181, 445–450. [Google Scholar] [CrossRef]
- Farooq, Q.U.A.; Shaukat, Z.; Aiman, S.; Li, C.-H. Protein-protein interactions: Methods, databases, and applications in virus-host study. World J. Virol. 2021, 10, 288. [Google Scholar] [CrossRef]
- Zuidmeer-Jongejan, L. Interactions of Plant Proteins with Alfalfa Mosaic Virus Movement Protein. Ph.D. Thesis, Leiden University, Leiden, The Netherlands, 2002; 137p. [Google Scholar]
- Musinova, Y.R.; Lisitsyna, O.M.; Golyshev, S.A.; Tuzhikov, A.I.; Polyakov, V.Y.; Sheval, E.V. Nucleolar localization/retention signal is responsible for transient accumulation of histone H2B in the nucleolus through electrostatic interactions. Biochim. Biophys. Acta Mol. Cell Res. 2011, 1813, 27–38. [Google Scholar] [CrossRef] [PubMed]
- Huang, Y.; Wang, W.; Yu, H.; Peng, J.; Hu, Z.; Chen, L. The role of 14-3-3 proteins in plant growth and response to abiotic stress. Plant Cell Rep. 2022, 41, 833–852. [Google Scholar] [CrossRef] [PubMed]
- Koroleva, O.A.; Brown, J.W.S.; Shaw, P.J. Localization of EIF4A-III in the nucleolus and splicing speckles is an indicator of plant stress. Plant Signal. Behav. 2009, 4, 1148–1151. [Google Scholar] [CrossRef][Green Version]
- Tyagi, V.; Parihar, V.; Malik, G.; Kalra, V.; Kapoor, S.; Kapoor, M. The DEAD-box RNA helicase EIF4A regulates plant development and interacts with the HnRNP LIF2L1 in Physcomitrella patens. Mol. Genet. Genom. 2020, 295, 373–389. [Google Scholar] [CrossRef] [PubMed]
- Olmos, E.; Piqueras, A.; Ramón Martínez-Solano, J.; Hellín, E. The subcellular localization of peroxidase and the implication of oxidative stress in hyperhydrated leaves of regenerated carnation plants. Plant Sci. 1997, 130, 97–105. [Google Scholar] [CrossRef]
- Teixeira, F.K.; Menezes-Benavente, L.; Galvão, V.C.; Margis, R.; Margis-Pinheiro, M. Rice ascorbate peroxidase gene family encodes functionally diverse isoforms localized in different subcellular compartments. Planta 2006, 224, 300–314. [Google Scholar] [CrossRef]
- Staiger, C.J. Signaling to the actin cytoskeleton in plants. Annu. Rev. Plant Biol. 2000, 51, 257–288. [Google Scholar] [CrossRef]
- Zarreen, F.; Karim, M.J.; Chakraborty, S. The diverse roles of histone 2B monoubiquitination in the life of plants. J. Exp. Bot. 2022, 73, 3854–3865. [Google Scholar] [CrossRef]
- Yang, X.; Lu, Y.; Zhao, X.; Jiang, L.; Xu, S.; Peng, J.; Zheng, H.H.; Lin, L.; Wu, Y.; MacFarlane, S.; et al. Downregulation of nuclear protein H2B induces salicylic acid mediated defense against PVX infection in Nicotiana benthamiana. Front. Microbiol. 2019, 10, 454484. [Google Scholar] [CrossRef]
- Porter, K.; Day, B. From filaments to function: The role of the plant actin cytoskeleton in pathogen perception, signaling and immunity. J. Integr. Plant Biol. 2016, 58, 299–311. [Google Scholar] [CrossRef]
- Yuan, G.; Gao, H.; Yang, T. Exploring the role of the plant actin cytoskeleton: From signaling to cellular functions. Int. J. Mol. Sci. 2023, 24, 15480. [Google Scholar] [CrossRef] [PubMed]
- Takemoto, D.; Hardham, A.R. The cytoskeleton as a regulator and target of biotic interactions in plants. Plant Physiol. 2004, 136, 3864–3876. [Google Scholar] [CrossRef] [PubMed]
- Chen, C.; Zhang, Y.; Zhu, L.; Yuan, M. The actin cytoskeleton is involved in the regulation of the plasmodesmal size exclusion limit. Plant Signal. Behav. 2010, 5, 1663–1665. [Google Scholar] [CrossRef] [PubMed][Green Version]
- Niehl, A.; Peña, E.J.; Amari, K.; Heinlein, M. Microtubules in viral replication and transport. Plant J. 2013, 75, 290–308. [Google Scholar] [CrossRef]
- Wright, K.M.; Wood, N.T.; Roberts, A.G.; Chapman, S.; Boevink, P.; Mackenzie, K.M.; Oparka, K.J. Targeting of TMV movement protein to plasmodesmata requires the actin/ER network; evidence from FRAP. Traffic 2007, 8, 21–31. [Google Scholar] [CrossRef]
- Lozano-Durán, R.; Robatzek, S. 14-3-3 14-3-3 proteins in plant-pathogen interactions. Mol. Plant Microbe Interact. 2015, 28, 511–518. [Google Scholar] [CrossRef]
- Liu, J.; Cao, S.; Ding, G.; Wang, B.; Li, Y.; Zhao, Y.; Shao, Q.; Feng, J.; Liu, S.; Qin, L.; et al. The Role of 14-3-3 Proteins in cell signalling pathways and virus infection. J. Cell Mol. Med. 2021, 25, 4173–4182. [Google Scholar] [CrossRef]
- Konagaya, K.I.; Matsushita, Y.; Kasahara, M.; Nyunoya, H. Members of 14-3-3 protein isoforms interacting with the resistance gene product N and the elicitor of tobacco mosaic virus. J. Gen. Plant Pathol. 2004, 70, 221–231. [Google Scholar] [CrossRef]
- Gao, Z.; Zhang, D.; Wang, X.; Zhang, X.; Wen, Z.; Zhang, Q.; Li, D.; Dinesh-Kumar, S.P.; Zhang, Y. Coat proteins of necroviruses target 14-3-3a to subvert MAPKKKα-mediated antiviral immunity in plants. Nat. Commun. 2022, 13, 716. [Google Scholar] [CrossRef]
- Shopan, J.; Lv, X.; Hu, Z.; Zhang, M.; Yang, J. Eukaryotic translation initiation factors shape RNA viruses resistance in plants. Hortic. Plant J. 2020, 6, 81–88. [Google Scholar] [CrossRef]
- Kidwai, M.; Ahmad, I.Z.; Chakrabarty, D. Class III Peroxidase: An indispensable enzyme for biotic/abiotic stress tolerance and a potent candidate for crop improvement. Plant Cell Rep. 2020, 39, 1381–1393. [Google Scholar] [CrossRef] [PubMed]
- Hernández, J.A.; Gullner, G.; Clemente-Moreno, M.J.; Künstler, A.; Juhász, C.; Díaz-Vivancos, P.; Király, L. Oxidative stress and antioxidative responses in plant–virus interactions. Physiol. Mol. Plant Pathol. 2016, 94, 134–148. [Google Scholar] [CrossRef]
- Amari, K.; Díaz-Vivancos, P.; Pallás, V.; Sánchez-Pina, M.A.; Hernández, J. A Oxidative stress induction by Prunus necrotic ringspot virus infection in apricot seeds. Physiol. Plant. 2007, 131, 302–310. [Google Scholar] [CrossRef] [PubMed]
- Leastro, M.O.; Pallás, V.; Resende, R.O.; Sánchez-Navarro, J.A. The movement proteins (NSm) of distinct tospoviruses peripherally associate with cellular membranes and interact with homologous and heterologous NSm and nucleocapsid proteins. Virology 2015, 478, 39–49. [Google Scholar] [CrossRef]
- Schindelin, J.; Arganda-Carreras, I.; Frise, E.; Kaynig, V.; Longair, M.; Pietzsch, T.; Preibisch, S.; Rueden, C.; Saalfeld, S.; Schmid, B.; et al. Fiji: An open-source platform for biological-image analysis. Nat. Methods 2012, 9, 676–682. [Google Scholar] [CrossRef]





Disclaimer/Publisher’s Note: The statements, opinions and data contained in all publications are solely those of the individual author(s) and contributor(s) and not of MDPI and/or the editor(s). MDPI and/or the editor(s) disclaim responsibility for any injury to people or property resulting from any ideas, methods, instructions or products referred to in the content. |
© 2024 by the authors. Licensee MDPI, Basel, Switzerland. This article is an open access article distributed under the terms and conditions of the Creative Commons Attribution (CC BY) license (https://creativecommons.org/licenses/by/4.0/).
Share and Cite
Villar-Álvarez, D.; Leastro, M.O.; Pallas, V.; Sánchez-Navarro, J.Á. Identification of Host Factors Interacting with Movement Proteins of the 30K Family in Nicotiana tabacum. Int. J. Mol. Sci. 2024, 25, 12251. https://doi.org/10.3390/ijms252212251
Villar-Álvarez D, Leastro MO, Pallas V, Sánchez-Navarro JÁ. Identification of Host Factors Interacting with Movement Proteins of the 30K Family in Nicotiana tabacum. International Journal of Molecular Sciences. 2024; 25(22):12251. https://doi.org/10.3390/ijms252212251
Chicago/Turabian StyleVillar-Álvarez, David, Mikhail Oliveira Leastro, Vicente Pallas, and Jesús Ángel Sánchez-Navarro. 2024. "Identification of Host Factors Interacting with Movement Proteins of the 30K Family in Nicotiana tabacum" International Journal of Molecular Sciences 25, no. 22: 12251. https://doi.org/10.3390/ijms252212251
APA StyleVillar-Álvarez, D., Leastro, M. O., Pallas, V., & Sánchez-Navarro, J. Á. (2024). Identification of Host Factors Interacting with Movement Proteins of the 30K Family in Nicotiana tabacum. International Journal of Molecular Sciences, 25(22), 12251. https://doi.org/10.3390/ijms252212251

