Integration of Genome-Wide Identification and Transcriptome Analysis of Class III Peroxidases in Paeonia ostii: Insight into Their Roles in Adventitious Roots, Heat Tolerance, and Petal Senescence
Abstract
1. Introduction
2. Results
2.1. Identification and Characterization of PoPODs
2.2. Phylogenetic Analysis of PoPODs
2.3. Conserved Motif and Gene Structure Analysis of PoPOD Family
2.4. Chromosomal Localization and Gene Collinearity of PoPODs
2.5. Analysis of Cis-Regulatory Elements in PoPODs
2.6. Expression Profiling of PoPOD Genes in Different Organs
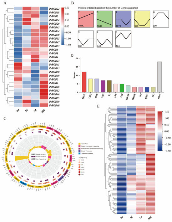
2.7. Expression Profiling and Trend Analysis of PoPOD Genes in an In Vitro AR Formation
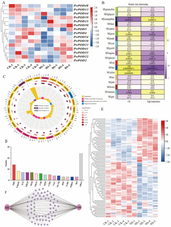
2.8. Expression Profiling and Co-Expression Network Analysis of PoPOD Genes in Response to High-Temperature Stress
2.9. qRT-PCR Analysis of PoPOD Genes in Flower Senescence
3. Discussion
4. Materials and Methods
4.1. Genome-Wide Identification of PoPOD Genes
4.2. Phylogenetic Analysis, Conserved Motif and Gene Structure
4.3. Chromosomal Localization, Gene Collinearity and CIS-Acting Element Analysis
4.4. Expression Profiles of PoPOD and Data Analysis
4.5. Plant Materials, RNA Extraction and qRT-PCR
5. Conclusions
Supplementary Materials
Author Contributions
Funding
Institutional Review Board Statement
Informed Consent Statement
Data Availability Statement
Acknowledgments
Conflicts of Interest
References
- Cosio, C.; Dunand, C. Specific functions of individual class III peroxidase genes. J. Exp. Bot. 2009, 60, 391–408. [Google Scholar] [CrossRef] [PubMed]
- Hiraga, S.; Ichinose, C.; Onogi, T.; Niki, H.; Yamazoe, M. Bidirectional migration of SeqA-bound hemimethylated DNA clusters and pairing of oriC copies in Escherichia coli. Genes Cells 2000, 5, 327–341. [Google Scholar] [CrossRef] [PubMed]
- Erman, J.E.; Vitello, L.B. Yeast cytochrome c peroxidase: Mechanistic studies via protein engineering. Biochim. Biophys. Acta 2002, 1597, 193–220. [Google Scholar] [CrossRef] [PubMed]
- Piontek, K.; Smith, A.T.; Blodig, W. Lignin peroxidase structure and function. Biochem. Soc. Trans 2001, 29, 111–116. [Google Scholar] [CrossRef]
- Shigeto, J.; Tsutsumi, Y. Diverse functions and reactions of class III peroxidases. New Phytol 2016, 209, 1395–1402. [Google Scholar] [CrossRef]
- Herrero, J.; Fernandez-Perez, F.; Yebra, T.; Novo-Uzal, E.; Pomar, F.; Pedreno, M.A.; Cuello, J.; Guera, A.; Esteban-Carrasco, A.; Zapata, J.M. Bioinformatic and functional characterization of the basic peroxidase 72 from Arabidopsis thaliana involved in lignin biosynthesis. Planta 2013, 237, 1599–1612. [Google Scholar] [CrossRef]
- Ren, L.L.; Liu, Y.J.; Liu, H.J.; Qian, T.T.; Qi, L.W.; Wang, X.R.; Zeng, Q.Y. Subcellular Relocalization and Positive Selection Play Key Roles in the Retention of Duplicate Genes of Populus Class III Peroxidase Family. Plant Cell 2014, 26, 2404–2419. [Google Scholar] [CrossRef]
- Hoson, T. Regulation of polysaccharide breakdown during auxin-induced cell wall loosening. J. Plant Physiol. 1993, 106, 369–381. [Google Scholar] [CrossRef]
- Arrieta-Baez, D.; Stark, R.E. Modeling suberization with peroxidase-catalyzed polymerization of hydroxycinnamic acids: Cross-coupling and dimerization reactions. Phytochemistry 2006, 67, 743–753. [Google Scholar] [CrossRef]
- Jemmat, A.M.; Ranocha, P.; Le Ru, A.; Neel, M.; Jauneau, A.; Raggi, S.; Ferrari, S.; Burlat, V.; Dunand, C. Coordination of five class III peroxidase-encoding genes for early germination events of Arabidopsis thaliana. Plant Sci. 2020, 298, 110565. [Google Scholar] [CrossRef]
- Tung, C.W.; Dwyer, K.G.; Nasrallah, M.E.; Nasrallah, J.B. Genome-wide identification of genes expressed in Arabidopsis pistils specifically along the path of pollen tube growth. Plant Physiol. 2005, 138, 977–989. [Google Scholar] [CrossRef] [PubMed]
- Wang, C.J.; Chan, Y.L.; Shien, C.H.; Yeh, K.W. Molecular characterization of fruit-specific class III peroxidase genes in tomato (Solanum lycopersicum). J. Plant Physiol. 2015, 177, 83–92. [Google Scholar] [CrossRef] [PubMed]
- Pan, J.; Song, J.; Sohail, H.; Sharif, R.; Yan, W.; Hu, Q.; Qi, X.; Yang, X.; Xu, X.; Chen, X. RNA-seq-based comparative transcriptome analysis reveals the role of CsPrx73 in waterlogging-triggered adventitious root formation in cucumber. Hortic. Res. 2024, 11, uhae062. [Google Scholar] [CrossRef] [PubMed]
- Passardi, F.; Tognolli, M.; De Meyer, M.; Penel, C.; Dunand, C. Two cell wall associated peroxidases from Arabidopsis influence root elongation. Planta 2006, 223, 965–974. [Google Scholar] [CrossRef]
- Su, P.; Yan, J.; Li, W.; Wang, L.; Zhao, J.; Ma, X.; Li, A.; Wang, H.; Kong, L. A member of wheat class III peroxidase gene family, TaPRX-2A, enhanced the tolerance of salt stress. BMC Plant Biol. 2020, 20, 392. [Google Scholar] [CrossRef]
- Zheng, C.; Wang, X.; Xu, Y.; Wang, S.; Jiang, X.; Liu, X.; Cui, W.; Wu, Y.; Yan, C.; Liu, H.; et al. The peroxidase gene OsPrx114 activated by OsWRKY50 enhances drought tolerance through ROS scavenging in rice. Plant Physiol. Bioch. 2023, 204, 10813824. [Google Scholar] [CrossRef]
- Wu, C.; Ding, X.; Ding, Z.; Tie, W.; Yan, Y.; Wang, Y.; Yang, H.; Hu, W. The Class III Peroxidase (POD) Gene Family in Cassava: Identification, Phylogeny, Duplication, and Expression. Int. J. Mol. Sci. 2019, 20, 2730. [Google Scholar] [CrossRef]
- Cheng, L.; Ma, L.; Meng, L.; Shang, H.; Cao, P.; Jin, J. Genome-Wide Identification and Analysis of the Class III Peroxidase Gene Family in Tobacco (Nicotiana tabacum). Front. Genet. 2022, 13, 916867. [Google Scholar] [CrossRef]
- Zhang, H.; Wang, Z.; Li, X.; Gao, X.; Dai, Z.; Cui, Y.; Zhi, Y.; Liu, Q.; Zhai, H.; Gao, S.; et al. The IbBBX24-IbTOE3-IbPRX17 module enhances abiotic stress tolerance by scavenging reactive oxygen species in sweet potato. New Phytol. 2022, 233, 1133–1152. [Google Scholar] [CrossRef]
- Tognolli, M.; Penel, C.; Greppin, H.; Simon, P. Analysis and expression of the class III peroxidase large gene family in Arabidopsis thaliana. Gene 2002, 288, 129–138. [Google Scholar] [CrossRef]
- Wang, Y.; Wang, Q.; Zhao, Y.; Han, G.; Zhu, S. Systematic analysis of maize class III peroxidase gene family reveals a conserved subfamily involved in abiotic stress response. Gene 2015, 566, 95–108. [Google Scholar] [CrossRef] [PubMed]
- Cao, Y.; Han, Y.; Meng, D.; Li, D.; Jin, Q.; Lin, Y.; Cai, Y. Structural, Evolutionary, and Functional Analysis of the Class III Peroxidase Gene Family in Chinese Pear (Pyrus bretschneideri). Front. Plant Sci. 2016, 7, 1874. [Google Scholar] [CrossRef] [PubMed]
- Gonzalez-Gordo, S.; Munoz-Vargas, M.A.; Palma, J.M.; Corpas, F.J. Class III Peroxidases (POD) in Pepper (Capsicum annuum L.): Genome-Wide Identification and Regulation during Nitric Oxide (NO)-Influenced Fruit Ripening. Antioxidants 2023, 12, 1013. [Google Scholar] [CrossRef] [PubMed]
- Yuan, J.; Jiang, S.; Jian, J.; Liu, M.; Yue, Z.; Xu, J.; Li, J.; Xu, C.; Lin, L.; Jing, Y.; et al. Genomic basis of the giga-chromosomes and giga-genome of tree peony Paeonia ostii. Nat. Commun. 2022, 13, 7328. [Google Scholar] [CrossRef] [PubMed]
- Wang, J.; Song, Y.; Wang, G.; Shi, L.; Shen, Y.; Liu, W.; Xu, Y.; Lou, X.; Jia, W.; Zhang, M.; et al. PoARRO-1 regulates adventitious rooting through interaction with PoIAA27b in Paeonia ostii. Plant Sci. 2024, 347, 112204. [Google Scholar] [CrossRef]
- Yuan, Y.; Zhou, N.; Bai, S.; Zeng, F.; Liu, C.; Zhang, Y.; Gai, S.; Gai, W. Evolutionary and Integrative Analysis of the Gibberellin 20-oxidase, 3-oxidase, and 2-oxidase Gene Family in Paeonia ostii: Insight into Their Roles in Flower Senescence. Agronomy 2024, 14, 590. [Google Scholar] [CrossRef]
- Yang, X.; Huang, Y.; Yao, Y.; Bu, W.; Zhang, M.; Zheng, T.; Luo, X.; Wang, Z.; Lei, W.; Tian, J.; et al. Mining Heat-Resistant Key Genes of Peony Based on Weighted Gene Co-Expression Network Analysis. Genes 2024, 15, 383. [Google Scholar] [CrossRef]
- Xiao, H.; Wang, C.; Khan, N.; Chen, M.; Fu, W.; Guan, L.; Leng, X. Genome-wide identification of the class III POD gene family and their expression profiling in grapevine (Vitis vinifera L). BMC Genom. 2020, 21, 444. [Google Scholar] [CrossRef]
- Aleem, M.; Riaz, A.; Raza, Q.; Aleem, M.; Aslam, M.; Kong, K.; Atif, R.M.; Kashif, M.; Bhat, J.A.; Zhao, T. Genome-wide characterization and functional analysis of class III peroxidase gene family in soybean reveal regulatory roles of GsPOD40 in drought tolerance. Genomics 2022, 114, 45–60. [Google Scholar] [CrossRef]
- Shang, H.; Fang, L.; Qin, L.; Jiang, H.; Duan, Z.; Zhang, H.; Yang, Z.; Cheng, G.; Bao, Y.; Xu, J.; et al. Genome-wide identification of the class III peroxidase gene family of sugarcane and its expression profiles under stresses. Front. Plant Sci. 2023, 14, 1101665. [Google Scholar] [CrossRef]
- Eljebbawi, A.; Guerrero, Y.; Dunand, C.; Estevez, J.M. Highlighting reactive oxygen species as multitaskers in root development. iScience 2021, 24, 101978. [Google Scholar] [CrossRef] [PubMed]
- Passardi, F.; Longet, D.; Penel, C.; Dunand, C. The class III peroxidase multigenic family in rice and its evolution in land plants. Phytochemistry 2004, 65, 1879–1893. [Google Scholar] [CrossRef] [PubMed]
- Fernandez-Marcos, M.; Desvoyes, B.; Manzano, C.; Liberman, L.M.; Benfey, P.N.; Del Pozo, J.C.; Gutierrez, C. Control of Arabidopsis lateral root primordium boundaries by MYB36. New Phytol. 2017, 213, 105–112. [Google Scholar] [CrossRef]
- Yan, J.; Song, Y.; Li, M.; Hu, T.; Hsu, Y.F.; Zheng, M. IRR1 contributes to de novo root regeneration from Arabidopsis thaliana leaf explants. Physiol. Plant 2023, 175, e14047. [Google Scholar] [CrossRef]
- Chakrabarty, D.; Chatterjee, J.; Datta, S.K. Oxidative stress and antioxidant activity as the basis of senescence in chrysanthemum florets. Plant Growth Regul. 2007, 53, 107–115. [Google Scholar] [CrossRef]
- Ahmad, S.S.; Tahir, I. Increased oxidative stress, lipid peroxidation and protein degradation trigger senescence in Iris versicolor L. flowers. Physiol. Mol. Biol. Plants 2016, 22, 507–514. [Google Scholar] [CrossRef]
- Lamesch, P.; Berardini, T.Z.; Li, D.; Swarbreck, D.; Wilks, C.; Sasidharan, R.; Muller, R.; Dreher, K.; Alexander, D.L.; Garcia-Hernandez, M.; et al. The Arabidopsis Information Resource (TAIR): Improved gene annotation and new tools. Nucleic Acids Res. 2012, 40, D1202–D1210. [Google Scholar] [CrossRef]
- Finn, R.D.; Coggill, P.; Eberhardt, R.Y.; Eddy, S.R.; Mistry, J.; Mitchell, A.L.; Potter, S.C.; Punta, M.; Qureshi, M.; Sangrador-Vegas, A.; et al. The Pfam protein families database: Towards a more sustainable future. Nucleic Acids Res. 2016, 44, D279–D285. [Google Scholar] [CrossRef]
- Marchler-Bauer, A.; Bo, Y.; Han, L.; He, J.; Lanczycki, C.J.; Lu, S.; Chitsaz, F.; Derbyshire, M.K.; Geer, R.C.; Gonzales, N.R.; et al. CDD/SPARCLE: Functional classification of proteins via subfamily domain architectures. Nucleic Acids Res. 2017, 45, D200–D203. [Google Scholar] [CrossRef]
- Wilkins, M.R.; Gasteiger, E.; Bairoch, A.; Sanchez, J.C.; Hochstrasser, D.F. Protein identification and analysis tools in the ExPASy server. Methods Mol. Biol. 1999, 112, 531–552. [Google Scholar]
- Nguyen, L.T.; Schmidt, H.A.; von Haeseler, A.; Minh, B.Q. IQ-TREE: A fast and effective stochastic algorithm for estimating maximum-likelihood phylogenies. Mol. Biol. Evol. 2015, 32, 268–274. [Google Scholar] [CrossRef] [PubMed]
- Chen, C.; Wu, Y.; Li, J.; Wang, X.; Zeng, Z.; Xu, J.; Liu, Y.; Feng, J.; Chen, H.; He, Y.; et al. TBtools-II: A “one for all, all for one” bioinformatics platform for biological big-data mining. Mol. Plant 2023, 16, 1733–1742. [Google Scholar] [CrossRef] [PubMed]
- Bailey, T.L.; Williams, N.; Misleh, C.; Li, W.W. MEME: Discovering and analyzing DNA and protein sequence motifs. Nucleic Acids Res. 2006, 34, W369–W373. [Google Scholar] [CrossRef] [PubMed]
- Wang, Y.; Tang, H.; DeBarry, J.D.; Tan, X.; Li, J.; Wang, X.; Lee, T.H.; Jin, H.; Marler, B.; Guo, H.; et al. MCScanX: A toolkit for detection and evolutionary analysis of gene synteny and collinearity. Nucleic Acids Res. 2012, 40, e49. [Google Scholar] [CrossRef]
- Lescot, M.; Déhais, P.; Thijs, G.; Marchal, K.; Moreau, Y.; Van de Peer, Y.; Rouzé, P.; Rombauts, S. PlantCARE, a database of plant cis-acting regulatory elements and a portal to tools for in silico analysis of promoter sequences. Nucleic Acids Res. 2022, 30, 325–327. [Google Scholar] [CrossRef]








| Gene Name | Gene ID | AA | MW | pI | II | AI | GAH | Subcellular Localization |
|---|---|---|---|---|---|---|---|---|
| PoPOD1 | Pos.gene84304 | 334 | 37,494.92 | 7.12 | 42.52 | 94.01 | −0.094 | Endoplasmic reticulum |
| PoPOD2 | Pos.gene13977 | 328 | 34,971.5 | 8.87 | 38.66 | 80.03 | −0.145 | Chloroplast |
| PoPOD3 | Pos.gene40539 | 378 | 40,274.49 | 6.19 | 40.08 | 73.57 | −0.131 | Nucleus |
| PoPOD4 | Pos.gene48550 | 250 | 27,425.21 | 5.78 | 36.45 | 76.56 | −0.367 | Cytoplasm |
| PoPOD5 | Pos.gene2856 | 313 | 34,272 | 6.33 | 46.66 | 81.34 | −0.156 | Chloroplast |
| PoPOD6 | Pos.gene41042 | 240 | 25,949.54 | 9.43 | 33 | 83.75 | −0.15 | Chloroplast |
| PoPOD7 | Pos.gene20340 | 183 | 19,733.31 | 9.51 | 20.14 | 72.08 | −0.365 | Nucleus |
| PoPOD8 | Pos.gene30160 | 313 | 33,414.73 | 8.43 | 33.75 | 81.44 | −0.092 | Chloroplast |
| PoPOD9 | Pos.gene15411 | 299 | 31,983.02 | 8.5 | 35.01 | 80.07 | −0.1 | Chloroplast |
| PoPOD10 | Pos.gene76296 | 283 | 30,991.78 | 9.04 | 24.15 | 87.24 | 0.016 | Extracellular |
| PoPOD11 | Pos.gene58720 | 350 | 38,414.89 | 9.34 | 27.13 | 91.94 | 0.039 | Chloroplast |
| PoPOD12 | Pos.gene36289 | 354 | 38,758.27 | 8.08 | 47.06 | 88.73 | −0.02 | Cytoplasm |
| PoPOD13 | Pos.gene54483 | 367 | 41,265.98 | 5.16 | 42.08 | 88.45 | −0.269 | Cytoplasm |
| PoPOD14 | Pos.gene50968 | 311 | 35,284.08 | 6.37 | 40.74 | 78.68 | −0.446 | Chloroplast/Nucleus |
| PoPOD15 | Pos.gene75273 | 198 | 21,817 | 6.65 | 36.79 | 80.81 | −0.366 | Cytoplasm |
| PoPOD16 | Pos.gene55938 | 337 | 37,005.33 | 9.39 | 38.71 | 81.39 | −0.188 | Chloroplast |
| PoPOD17 | Pos.gene41371 | 255 | 27,465.18 | 7.05 | 36.86 | 81.88 | −0.16 | Cytoplasm |
| PoPOD18 | Pos.gene39000 | 376 | 40,087.66 | 4.9 | 38.96 | 81.28 | −0.123 | Chloroplast |
| PoPOD19 | Pos.gene39003 | 335 | 35,654.32 | 6.2 | 34.58 | 87.58 | 0.015 | Chloroplast |
| PoPOD20 | Pos.gene59972 | 345 | 36,541.6 | 4.58 | 40.31 | 79.83 | −0.1 | Vacuole |
| PoPOD21 | Pos.gene34674 | 402 | 45,305.81 | 9.31 | 40.42 | 74.55 | −0.398 | Mitochondrion/Vacuole |
| PoPOD22 | Pos.gene83645 | 366 | 40,172.87 | 6.65 | 31.97 | 83.93 | −0.13 | Chloroplast |
| PoPOD23 | Pos.gene49612 | 436 | 47,449.47 | 7.69 | 51.56 | 75.05 | −0.376 | Chloroplast |
| PoPOD24 | Pos.gene28436 | 321 | 34,356.94 | 8.38 | 31.19 | 84.24 | 0.034 | Chloroplast |
| PoPOD25 | Pos.gene51870 | 351 | 38,243.43 | 8.99 | 40.61 | 85.36 | −0.061 | Chloroplast |
| PoPOD26 | Pos.gene66045 | 326 | 35,222.76 | 5.35 | 38.25 | 85.89 | 0.051 | Vacuole |
| PoPOD27 | Pos.gene27396 | 344 | 37,363.27 | 4.64 | 35.36 | 91.28 | 0.041 | Extracellular |
| PoPOD28 | Pos.gene54194 | 324 | 35,276.15 | 8.95 | 44 | 87.56 | −0.152 | Extracellular/Vacuole |
| PoPOD29 | Pos.gene15815 | 338 | 37,600.3 | 8.8 | 35.54 | 86.54 | −0.224 | Extracellular/Vacuole |
| PoPOD30 | Pos.gene4116 | 342 | 37,835.89 | 6.44 | 29.31 | 81.55 | −0.179 | Chloroplast |
| PoPOD31 | Pos.gene81276 | 412 | 45,147.99 | 8.73 | 38.97 | 91.38 | 0.085 | Chloroplast |
| PoPOD32 | Pos.gene74750 | 351 | 38,756.25 | 5.32 | 37.55 | 93.11 | 0.12 | Chloroplast |
| PoPOD33 | Pos.gene74820 | 353 | 38,242.51 | 6.8 | 34.75 | 87.08 | 0.143 | Chloroplast |
| PoPOD34 | Pos.gene83499 | 317 | 34,306.22 | 9.06 | 37.29 | 86.25 | −0.096 | Chloroplast |
| PoPOD35 | Pos.gene48117 | 317 | 34,341.45 | 9.49 | 34.56 | 86.21 | −0.117 | Chloroplast |
| PoPOD36 | Pos.gene71590 | 363 | 38,969.51 | 6.93 | 38.29 | 87.41 | −0.021 | Chloroplast |
| PoPOD37 | Pos.gene49860 | 316 | 34,026.93 | 8.91 | 33.63 | 83.13 | −0.083 | Chloroplast |
| PoPOD38 | Pos.gene31703 | 209 | 22,213.27 | 5.87 | 32.24 | 87.85 | 0.063 | Extracellular |
| PoPOD39 | Pos.gene65483 | 326 | 35,923.89 | 5.99 | 41.59 | 76.35 | −0.145 | Chloroplast |
| PoPOD40 | Pos.gene36467 | 332 | 36,630.93 | 9.07 | 43.61 | 86.69 | −0.214 | Chloroplast/Vacuole |
| PoPOD41 | Pos.gene49996 | 331 | 36,771.2 | 5.71 | 42.11 | 83.9 | −0.183 | Extracellular |
| PoPOD42 | Pos.gene23194 | 324 | 35,145.02 | 4.9 | 36.64 | 84.91 | 0.007 | Chloroplast |
| PoPOD43 | Pos.gene79357 | 388 | 42,578.37 | 7.12 | 39.18 | 81.24 | −0.256 | Endoplasmic reticulum |
| PoPOD44 | Pos.gene54673 | 422 | 47,085.99 | 5.04 | 68.37 | 69.38 | −0.39 | Chloroplast |
| PoPOD45 | Pos.gene41729 | 353 | 38,929.48 | 7.57 | 39.86 | 79.58 | −0.073 | Chloroplast |
| PoPOD46 | Pos.gene76762 | 332 | 36,370.44 | 8.93 | 42.65 | 87.32 | −0.173 | Extracellular |
| PoPOD47 | Pos.gene52501 | 341 | 36,930.05 | 9.4 | 42.76 | 85.25 | −0.065 | Chloroplast |
| PoPOD48 | Pos.gene50909 | 327 | 36,281.48 | 6.43 | 34.49 | 85.29 | −0.103 | Extracellular |
| PoPOD49 | Pos.gene45823 | 338 | 36,567.49 | 8.06 | 42.76 | 81.92 | −0.124 | Extracellular |
| PoPOD50 | Pos.gene76474 | 351 | 38,792.66 | 9.1 | 43.37 | 78.12 | −0.238 | Chloroplast |
| PoPOD51 | Pos.gene26113 | 374 | 40,966.09 | 8.95 | 37.88 | 92.62 | −0.009 | Chloroplast |
| PoPOD52 | Pos.gene26110 | 328 | 34,992.91 | 8.84 | 36.53 | 88.96 | −0.023 | Chloroplast |
| PoPOD53 | Pos.gene28373 | 328 | 34,992.91 | 8.84 | 36.53 | 88.96 | −0.023 | Chloroplast |
| PoPOD54 | Pos.gene26703 | 325 | 35,275.99 | 6.3 | 32.66 | 84.62 | −0.066 | Vacuole |
| PoPOD55 | Pos.gene82005 | 305 | 34,282.11 | 6.8 | 40.91 | 85.31 | −0.393 | Cytoplasm |
| PoPOD56 | Pos.gene80919 | 278 | 30,845.7 | 4.67 | 50.29 | 93.67 | −0.088 | Chloroplast |
| PoPOD57 | Pos.gene72397 | 351 | 38,650.2 | 8.39 | 43.75 | 89.2 | −0.093 | Vacuole |
Disclaimer/Publisher’s Note: The statements, opinions and data contained in all publications are solely those of the individual author(s) and contributor(s) and not of MDPI and/or the editor(s). MDPI and/or the editor(s) disclaim responsibility for any injury to people or property resulting from any ideas, methods, instructions or products referred to in the content. |
© 2024 by the authors. Licensee MDPI, Basel, Switzerland. This article is an open access article distributed under the terms and conditions of the Creative Commons Attribution (CC BY) license (https://creativecommons.org/licenses/by/4.0/).
Share and Cite
Li, L.; He, S.; Zhang, P.; Li, D.; Song, Y.; Shang, W.; Liu, W.; Wang, Z. Integration of Genome-Wide Identification and Transcriptome Analysis of Class III Peroxidases in Paeonia ostii: Insight into Their Roles in Adventitious Roots, Heat Tolerance, and Petal Senescence. Int. J. Mol. Sci. 2024, 25, 12122. https://doi.org/10.3390/ijms252212122
Li L, He S, Zhang P, Li D, Song Y, Shang W, Liu W, Wang Z. Integration of Genome-Wide Identification and Transcriptome Analysis of Class III Peroxidases in Paeonia ostii: Insight into Their Roles in Adventitious Roots, Heat Tolerance, and Petal Senescence. International Journal of Molecular Sciences. 2024; 25(22):12122. https://doi.org/10.3390/ijms252212122
Chicago/Turabian StyleLi, Li, Songlin He, Peidong Zhang, Dengpeng Li, Yinglong Song, Wenqian Shang, Weichao Liu, and Zheng Wang. 2024. "Integration of Genome-Wide Identification and Transcriptome Analysis of Class III Peroxidases in Paeonia ostii: Insight into Their Roles in Adventitious Roots, Heat Tolerance, and Petal Senescence" International Journal of Molecular Sciences 25, no. 22: 12122. https://doi.org/10.3390/ijms252212122
APA StyleLi, L., He, S., Zhang, P., Li, D., Song, Y., Shang, W., Liu, W., & Wang, Z. (2024). Integration of Genome-Wide Identification and Transcriptome Analysis of Class III Peroxidases in Paeonia ostii: Insight into Their Roles in Adventitious Roots, Heat Tolerance, and Petal Senescence. International Journal of Molecular Sciences, 25(22), 12122. https://doi.org/10.3390/ijms252212122

