Establishment and Use of Primary Cultured Astrocytes from Alexander Disease Model Mice
Abstract
1. Introduction
2. Results
2.1. RFs Are Formed in Primary Cultured AxD Astrocytes
2.2. RFs Abundance Depends on the Amount of Mutant GFAP
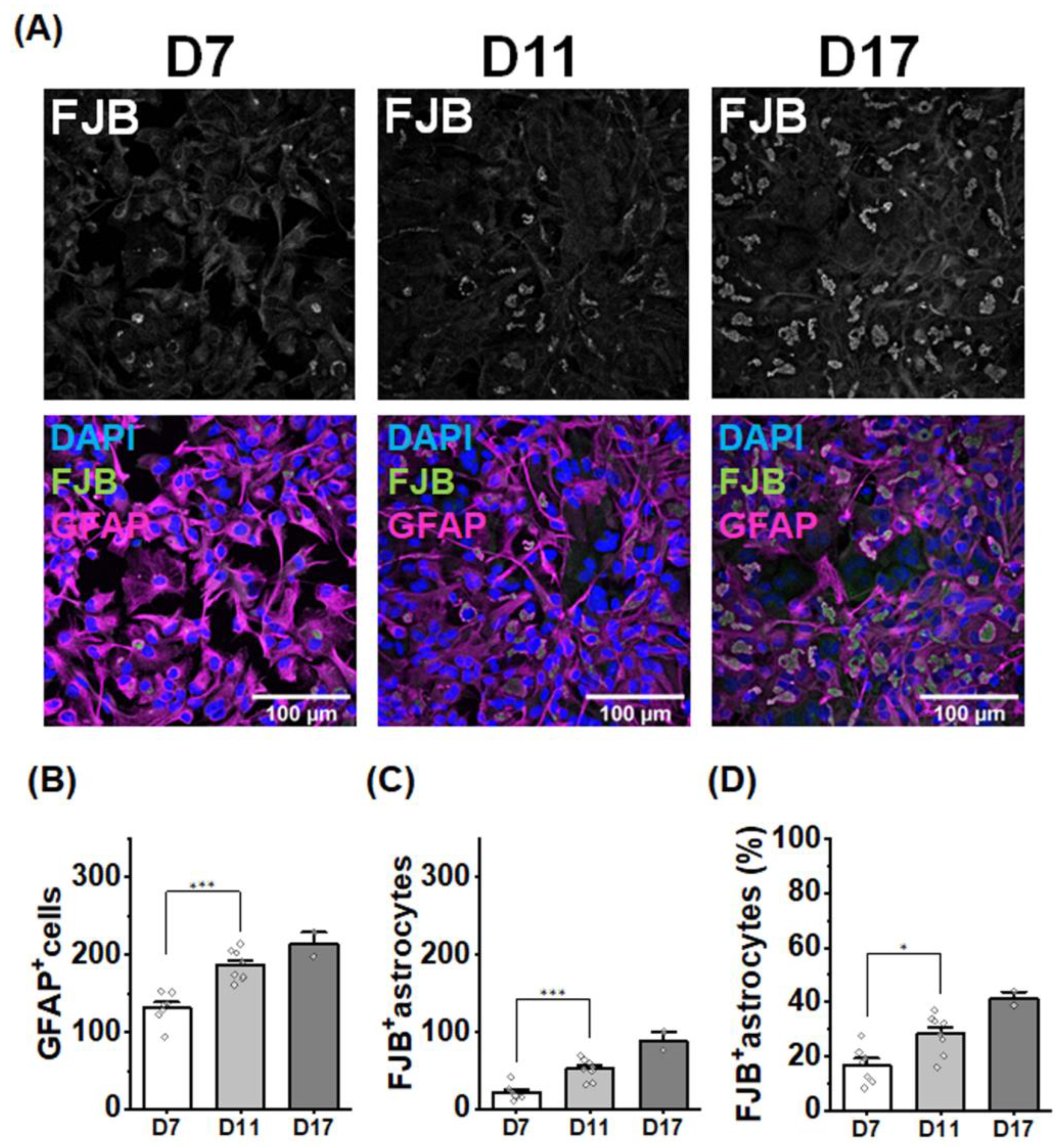
2.3. The Number of RFs Increases with Culture Time
2.4. Cultured AxD Astrocytes Do Not Exhibit AxCa
2.5. Cultured AxD Astrocytes Exhibit Little Up-Regulation of AxGen
3. Discussion
3.1. Formation of RFs Is a Non-Cell-Autonomous Mechanism of Astrocytes
3.2. AxCa Was Not Observed in Cultured AxD Astrocytes
3.3. Expression of AxGen Was Minimally Affected in Cultured AxD Astrocytes
4. Materials and Methods
4.1. Mice
4.2. Primary Astrocyte Culture
4.3. RT-qPCR
4.4. Immunocytochemistry
4.5. Fluoro-Jade B (FJB) Staining
4.6. In Vitro Ca2+ Imaging
4.7. Image Analysis
4.8. Statistical Analysis
5. Conclusions
Author Contributions
Funding
Institutional Review Board Statement
Informed Consent Statement
Data Availability Statement
Acknowledgments
Conflicts of Interest
References
- Alexander, W.S. Progressive fibrinoid degeneration of fibrillary astrocytes associated with mental retardation in a hydrocephalic infant. Brain 1949, 72, 373–381. [Google Scholar] [CrossRef] [PubMed]
- Hagemann, T.L. Alexander disease: Models, mechanisms, and medicine. Curr. Opin. Neurobiol. 2022, 72, 140–147. [Google Scholar] [CrossRef] [PubMed]
- Prust, M.; Wang, J.; Morizono, H.; Messing, A.; Brenner, M.; Gordon, E.; Hartka, T.; Sokohl, A.; Schiffmann, R.; Gordish-Dressman, H.; et al. GFAP mutations, age at onset, and clinical subtypes in Alexander disease. Neurology 2011, 77, 1287–1294. [Google Scholar] [CrossRef] [PubMed]
- Russo, L.S.; Aron, A.; Anderson, P.J. Alexander’s disease. Neurology 1976, 26, 607–614. [Google Scholar] [CrossRef] [PubMed]
- Yoshida, T.; Sasaki, M.; Yoshida, M.; Namekawa, M.; Okamoto, Y.; Tsujino, S.; Sasayama, H.; Mizuta, I.; Nakagawa, M. The Alexander Disease Study Group in, J. Nationwide survey of Alexander disease in Japan and proposed new guidelines for diagnosis. J. Neurol. 2011, 258, 1998–2008. [Google Scholar] [CrossRef]
- van der Knaap, M.S.; Naidu, S.; Breiter, S.N.; Blaser, S.; Stroink, H.; Springer, S.; Begeer, J.C.; van Coster, R.; Barth, P.G.; Thomas, N.H.; et al. Alexander Disease: Diagnosis with MR Imaging. Am. J. Neuroradiol. 2001, 22, 541. [Google Scholar]
- Brenner, M.; Johnson, A.B.; Boespflug-Tanguy, O.; Rodriguez, D.; Goldman, J.E.; Messing, A. Mutations in GFAP, encoding glial fibrillary acidic protein, are associated with Alexander disease. Nat. Genet. 2001, 27, 117–120. [Google Scholar] [CrossRef]
- Battaglia, R.A.; Beltran, A.S.; Delic, S.; Dumitru, R.; Robinson, J.A.; Kabiraj, P.; Herring, L.E.; Madden, V.J.; Ravinder, N.; Willems, E.; et al. Site-specific phosphorylation and caspase cleavage of GFAP are new markers of Alexander disease severity. eLife 2019, 8, e47789. [Google Scholar] [CrossRef]
- Jones, J.R.; Kong, L.; Hanna, M.G.; Hoffman, B.; Krencik, R.; Bradley, R.; Hagemann, T.; Choi, J.; Doers, M.; Dubovis, M.; et al. Mutations in GFAP Disrupt the Distribution and Function of Organelles in Human Astrocytes. Cell Rep. 2018, 25, 947–958.e4. [Google Scholar] [CrossRef]
- Li, L.; Tian, E.; Chen, X.; Chao, J.; Klein, J.; Qu, Q.; Sun, G.; Sun, G.; Huang, Y.; Warden, C.D.; et al. GFAP Mutations in Astrocytes Impair Oligodendrocyte Progenitor Proliferation and Myelination in an hiPSC Model of Alexander Disease. Cell Stem Cell 2018, 23, 239–251.e6. [Google Scholar] [CrossRef]
- Kondo, T.; Funayama, M.; Miyake, M.; Tsukita, K.; Era, T.; Osaka, H.; Ayaki, T.; Takahashi, R.; Inoue, H. Modeling Alexander disease with patient iPSCs reveals cellular and molecular pathology of astrocytes. Acta Neuropathol. Commun. 2016, 4, 69. [Google Scholar] [CrossRef] [PubMed]
- Hagemann, T.L.; Connor, J.X.; Messing, A. Alexander Disease-Associated Glial Fibrillary Acidic Protein Mutations in Mice Induce Rosenthal Fiber Formation and a White Matter Stress Response. J. Neurosci. 2006, 26, 11162–11173. [Google Scholar] [CrossRef] [PubMed]
- Tanaka, K.F.; Takebayashi, H.; Yamazaki, Y.; Ono, K.; Naruse, M.; Iwasato, T.; Itohara, S.; Kato, H.; Ikenaka, K. Murine model of Alexander disease: Analysis of GFAP aggregate formation and its pathological significance. Glia 2007, 55, 617–631. [Google Scholar] [CrossRef] [PubMed]
- Saito, K.; Shigetomi, E.; Yasuda, R.; Sato, R.; Nakano, M.; Tashiro, K.; Tanaka, K.F.; Ikenaka, K.; Mikoshiba, K.; Mizuta, I.; et al. Aberrant astrocyte Ca2+ signals “AxCa signals” exacerbate pathological alterations in an Alexander disease model. Glia 2018, 66, 1053–1067. [Google Scholar] [CrossRef] [PubMed]
- Lattke, M.; Goldstone, R.; Ellis, J.K.; Boeing, S.; Jurado-Arjona, J.; Marichal, N.; MacRae, J.I.; Berninger, B.; Guillemot, F. Extensive transcriptional and chromatin changes underlie astrocyte maturation in vivo and in culture. Nat. Commun. 2021, 12, 4335. [Google Scholar] [CrossRef]
- D’Avanzo, C.; Aronson, J.; Kim, Y.H.; Choi, S.H.; Tanzi, R.E.; Kim, D.Y. Alzheimer’s in 3D culture: Challenges and perspectives. BioEssays 2015, 37, 1139–1148. [Google Scholar] [CrossRef]
- Ayaki, T.; Shinohara, M.; Tatsumi, S.; Namekawa, M.; Yamamoto, T. A case of sporadic adult Alexander disease presenting with acute onset, remission and relapse. J. Neurol. Neurosurg. Psychiatry 2010, 81, 1292. [Google Scholar] [CrossRef]
- Benzoni, C.; Aquino, D.; Di Bella, D.; Sarto, E.; Moscatelli, M.; Pareyson, D.; Taroni, F.; Salsano, E. Severe worsening of adult-onset Alexander disease after minor head trauma: Report of two patients and review of the literature. J. Clin. Neurosci. 2020, 75, 221–223. [Google Scholar] [CrossRef]
- Saito, K.; Shigetomi, E.; Shinozaki, Y.; Kobayashi, K.; Parajuli, B.; Kubota, Y.; Sakai, K.; Miyakawa, M.; Horiuchi, H.; Nabekura, J.; et al. Microglia sense astrocyte dysfunction and prevent disease progression in an Alexander disease model. Brain 2023, 147, 698–716. [Google Scholar] [CrossRef]
- Messing, A.; Brenner, M.; Feany, M.B.; Nedergaard, M.; Goldman, J.E. Alexander Disease. J. Neurosci. 2012, 32, 5017–5023. [Google Scholar] [CrossRef]
- Head, M.W.; Corbin, E.; Goldman, J.E. Overexpression and abnormal modification of the stress proteins alpha B-crystallin and HSP27 in Alexander disease. Am. J. Pathol. 1993, 143, 1743–1753. [Google Scholar] [PubMed]
- Iwaki, T.; Kume-Iwaki, A.; Liem, R.K.H.; Goldman, J.E. αB-crystallin is expressed in non-lenticular tissues and accumulates in Alexander’s disease brain. Cell 1989, 57, 71–78. [Google Scholar] [CrossRef] [PubMed]
- Sosunov, A.A.; McKhann, G.M.; Goldman, J.E. The origin of Rosenthal fibers and their contributions to astrocyte pathology in Alexander disease. Acta Neuropathol. Commun. 2017, 5, 27. [Google Scholar] [CrossRef] [PubMed]
- Hagemann, T.L.; Powers, B.; Lin, N.H.; Mohamed, A.F.; Dague, K.L.; Hannah, S.C.; Bachmann, G.; Mazur, C.; Rigo, F.; Olsen, A.L.; et al. Antisense therapy in a rat model of Alexander disease reverses GFAP pathology, white matter deficits, and motor impairment. Sci. Transl. Med. 2021, 13, eabg4711. [Google Scholar] [CrossRef]
- Tanaka, K.F.; Ochi, N.; Hayashi, T.; Ikeda, E.; Ikenaka, K. Fluoro-Jade: New fluorescent marker of Rosenthal fibers. Neurosci. Lett. 2006, 407, 127–130. [Google Scholar] [CrossRef]
- Shigetomi, E.; Kracun, S.; Sofroniew, M.V.; Khakh, B.S. A genetically targeted optical sensor to monitor calcium signals in astrocyte processes. Nat. Neurosci. 2010, 13, 759–766. [Google Scholar] [CrossRef]
- Araque, A.; Carmignoto, G.; Haydon, P.G.; Oliet, S.H.R.; Robitaille, R.; Volterra, A. Gliotransmitters Travel in Time and Space. Neuron 2014, 81, 728–739. [Google Scholar] [CrossRef]
- Bindocci, E.; Savtchouk, I.; Liaudet, N.; Becker, D.; Carriero, G.; Volterra, A. Three-dimensional Ca2+ imaging advances understanding of astrocyte biology. Science 2017, 356, eaai8185. [Google Scholar] [CrossRef]
- Shigetomi, E.; Saito, K.; Sano, F.; Koizumi, S. Aberrant Calcium Signals in Reactive Astrocytes: A Key Process in Neurological Disorders. Int. J. Mol. Sci. 2019, 20, 996. [Google Scholar] [CrossRef]
- Heaven, M.R.; Flint, D.; Randall, S.M.; Sosunov, A.A.; Wilson, L.; Barnes, S.; Goldman, J.E.; Muddiman, D.C.; Brenner, M. Composition of Rosenthal Fibers, the Protein Aggregate Hallmark of Alexander Disease. J. Proteome Res. 2016, 15, 2265–2282. [Google Scholar] [CrossRef]
- Yang, A.-W.; Lin, N.-H.; Yeh, T.-H.; Snider, N.; Perng, M.-D. Effects of Alexander disease–associated mutations on the assembly and organization of GFAP intermediate filaments. Mol. Biol. Cell 2022, 33, ar69. [Google Scholar] [CrossRef] [PubMed]
- Messing, A.; Head, M.W.; Galles, K.; Galbreath, E.J.; Goldman, J.E.; Brenner, M. Fatal encephalopathy with astrocyte inclusions in GFAP transgenic mice. Am. J. Pathol. 1998, 152, 391–398. [Google Scholar] [PubMed]
- Wippold, F.J., 2nd; Perry, A.; Lennerz, J. Neuropathology for the neuroradiologist: Rosenthal fibers. AJNR Am. J. Neuroradiol. 2006, 27, 958–961. [Google Scholar] [PubMed]
- Cho, W.; Brenner, M.; Peters, N.; Messing, A. Drug screening to identify suppressors of GFAP expression. Hum. Mol. Genet. 2010, 19, 3169–3178. [Google Scholar] [CrossRef] [PubMed]
- Canals, I.; Ginisty, A.; Quist, E.; Timmerman, R.; Fritze, J.; Miskinyte, G.; Monni, E.; Hansen, M.G.; Hidalgo, I.; Bryder, D.; et al. Rapid and efficient induction of functional astrocytes from human pluripotent stem cells. Nat. Methods 2018, 15, 693–696. [Google Scholar] [CrossRef]
- Liddelow, S.A.; Guttenplan, K.A.; Clarke, L.E.; Bennett, F.C.; Bohlen, C.J.; Schirmer, L.; Bennett, M.L.; Münch, A.E.; Chung, W.-S.; Peterson, T.C.; et al. Neurotoxic reactive astrocytes are induced by activated microglia. Nature 2017, 541, 481–487. [Google Scholar] [CrossRef]
- Escartin, C.; Galea, E.; Lakatos, A.; O’Callaghan, J.P.; Petzold, G.C.; Serrano-Pozo, A.; Steinhäuser, C.; Volterra, A.; Carmignoto, G.; Agarwal, A.; et al. Reactive astrocyte nomenclature, definitions, and future directions. Nat. Neurosci. 2021, 24, 312–325. [Google Scholar] [CrossRef]
- Li, J.; Khankan, R.R.; Caneda, C.; Godoy, M.I.; Haney, M.S.; Krawczyk, M.C.; Bassik, M.C.; Sloan, S.A.; Zhang, Y. Astrocyte-to-astrocyte contact and a positive feedback loop of growth factor signaling regulate astrocyte maturation. Glia 2019, 67, 1571–1597. [Google Scholar] [CrossRef]
- Martinez-Lozada, Z.; Farmer, W.T.; Schober, A.L.; Krizman, E.; Robinson, M.B.; Murai, K.K. Cooperative and competitive regulation of the astrocytic transcriptome by neurons and endothelial cells: Impact on astrocyte maturation. J. Neurochem. 2023, 167, 52–75. [Google Scholar] [CrossRef]
- Chai, H.; Diaz-Castro, B.; Shigetomi, E.; Monte, E.; Octeau, J.C.; Yu, X.; Cohn, W.; Rajendran, P.S.; Vondriska, T.M.; Whitelegge, J.P.; et al. Neural Circuit-Specialized Astrocytes: Transcriptomic, Proteomic, Morphological, and Functional Evidence. Neuron 2017, 95, 531–549.e9. [Google Scholar] [CrossRef]
- Batiuk, M.Y.; Martirosyan, A.; Wahis, J.; de Vin, F.; Marneffe, C.; Kusserow, C.; Koeppen, J.; Viana, J.F.; Oliveira, J.F.; Voet, T.; et al. Identification of region-specific astrocyte subtypes at single cell resolution. Nat. Commun. 2020, 11, 1220. [Google Scholar] [CrossRef] [PubMed]
- Tanaka, M.; Shigetomi, E.; Parajuli, B.; Nagatomo, H.; Shinozaki, Y.; Hirayama, Y.; Saito, K.; Kubota, Y.; Danjo, Y.; Lee, J.H.; et al. Adenosine A receptor down-regulates metabotropic glutamate receptor 5 in astrocytes during postnatal development. Glia 2021, 69, 2546–2558. [Google Scholar] [CrossRef] [PubMed]





| Reagent | Cat. Number | Company |
|---|---|---|
| Poly-L-Lysine (PLL) | P9155 | Sigma (St. Louis, MO, USA) |
| Phosphate Buffered Saline (−) (PBS (−)) | 14190-144 | Gibco (Waltham, MA, USA) |
| Dulbecco’s Modified Eagle Medium (DMEM) | 10313-021 | Gibco (Waltham, MA, USA) |
| Horse Serum (HS) | 16050-122 | Gibco (Waltham, MA, USA) |
| Fetal Bovine Serum (FBS) | 12483-020 | Gibco (Waltham, MA, USA) |
| Penicillin-Streptomycin | 15140-122 | Gibco (Waltham, MA, USA) |
| 0.5% trypsin-EDTA | 15400-054 | Gibco (Waltham, MA, USA) |
| DNase I | 11284932001 | Roche (Basel, Switzerland) |
| Hank’s Balanced Salt Solution (HBSS) | 14175-095 | Gibco (Waltham, MA, USA) |
| Fura-2 AM | F1201 | Invitrogen (Waltham, MA, USA) |
| Normal Goat Serum (NGS) | S1000 | Funakoshi (Tokyo, Japan) |
| Triton-X | X100 | Sigma (St. Louis, MO, USA) |
| Paraformaldehyde (PFA) | 162-16065 | Wako/FUJIFILM (Osaka, Japan) |
| DMEM/F12 | 10565-018 | Gibco (Waltham, MA, USA) |
| B27 supplement | 17504-044 | Gibco (Waltham, MA, USA) |
| 70 µm cell strainer | 352350 | Corning (Corning, NY, USA) |
| EMEM | 30-2003 | ATCC (Manassas, VA, USA) |
| GlutaMax | 35050-061 | Gibco (Waltham, MA, USA) |
| Fluoro-Jade B | AG310 | Millipore (Burlington, MA, USA) |
| Prime Time Gene Expression MasterMix | 1055771 | IDT (Coralville, IA, USA) |
| PrimeScript RT Reagent Kit | RR037A | Takara (Shiga, Japan) |
| 4′,6-diamidino-2-phenylindole (DAPI) | PP089 | DOJINDO (Kumamoto, Japan) |
| Target Gene | Cat. Number | Sequence |
|---|---|---|
| Gapdh | Mm.PT.39a.1 | Forward; 5′-GTGGAGTCATACTGGAACATGTAG-3′ Reverse; 5-AATGGTGAAGGTCGGTGTG-3 |
| Gfap | Mm.PT.58.31297710 | Forward; 5′-AACCGCATCACCATTCCTG-3′ Reverse; 5-GCATCTCCACAGTCTTTACCA-3 |
| Lcn2 | Mm.PT.58.10167155 | Forward; 5′-CCTGTGCATATTTCCCAGAGT-3′ Reverse; 5-CTACAATGTCACCTCCATCCTG-3 |
| Antibody | Cat. Number | Company | Dilution |
|---|---|---|---|
| Rat IgG anti-GFAP antibody | 13-0300 | Invitrogen (Waltham, MA, USA) | 1:1000 |
| Rabbit IgG anti-GFAP antibody | AB5804 | Millipore (Burlington, MA, USA) | 1:1000 |
| Chicken IgG anti-Vimentin antibody | ab24525 | Abcam (Cambridge, UK) | 1:500 |
| Mouse IgG anti-αB-crystallin | ab13496 | Abcam (Cambridge, UK) | 1:250 |
| Goat IgG Alexa fluor 546 anti-rat IgG | a11081 | Invitrogen (Waltham, MA, USA) | 1:1000 |
| Goat IgG Alexa fluor 488 anti-rabbit IgG | a11034 | Invitrogen (Waltham, MA, USA) | 1:1000 |
| Goat IgG Alexa fluor 488 anti-mouse IgG | a11029 | Invitrogen (Waltham, MA, USA) | 1:1000 |
| Goat IgG Alexa fluoro 546 anti-rabbit IgG | a11035 | Invitrogen (Waltham, MA, USA) | 1:1000 |
Disclaimer/Publisher’s Note: The statements, opinions and data contained in all publications are solely those of the individual author(s) and contributor(s) and not of MDPI and/or the editor(s). MDPI and/or the editor(s) disclaim responsibility for any injury to people or property resulting from any ideas, methods, instructions or products referred to in the content. |
© 2024 by the authors. Licensee MDPI, Basel, Switzerland. This article is an open access article distributed under the terms and conditions of the Creative Commons Attribution (CC BY) license (https://creativecommons.org/licenses/by/4.0/).
Share and Cite
Kubota, Y.; Shigetomi, E.; Saito, K.; Shinozaki, Y.; Kobayashi, K.; Tanaka, M.; Parajuli, B.; Tanaka, K.F.; Koizumi, S. Establishment and Use of Primary Cultured Astrocytes from Alexander Disease Model Mice. Int. J. Mol. Sci. 2024, 25, 12100. https://doi.org/10.3390/ijms252212100
Kubota Y, Shigetomi E, Saito K, Shinozaki Y, Kobayashi K, Tanaka M, Parajuli B, Tanaka KF, Koizumi S. Establishment and Use of Primary Cultured Astrocytes from Alexander Disease Model Mice. International Journal of Molecular Sciences. 2024; 25(22):12100. https://doi.org/10.3390/ijms252212100
Chicago/Turabian StyleKubota, Yuto, Eiji Shigetomi, Kozo Saito, Youichi Shinozaki, Kenji Kobayashi, Masayoshi Tanaka, Bijay Parajuli, Kenji F. Tanaka, and Schuichi Koizumi. 2024. "Establishment and Use of Primary Cultured Astrocytes from Alexander Disease Model Mice" International Journal of Molecular Sciences 25, no. 22: 12100. https://doi.org/10.3390/ijms252212100
APA StyleKubota, Y., Shigetomi, E., Saito, K., Shinozaki, Y., Kobayashi, K., Tanaka, M., Parajuli, B., Tanaka, K. F., & Koizumi, S. (2024). Establishment and Use of Primary Cultured Astrocytes from Alexander Disease Model Mice. International Journal of Molecular Sciences, 25(22), 12100. https://doi.org/10.3390/ijms252212100

