Liver Fluke-Derived Molecules Accelerate Skin Repair Processes in a Mouse Model of Type 2 Diabetes Mellitus
Abstract
1. Introduction
2. Results
2.1. Glucose Levels and Pancreatic Injury Assessment
2.2. Assessment of the Wound Area
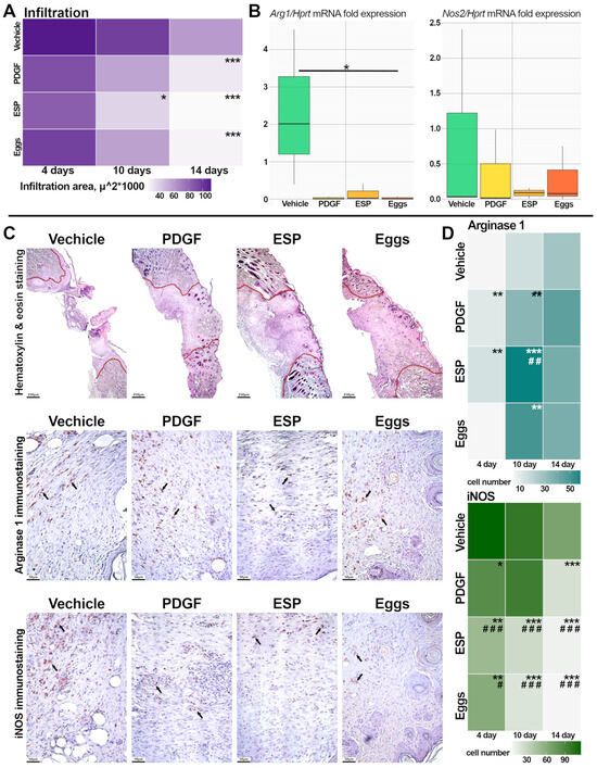
2.3. Inflammation Phase Assessment
2.4. Proliferation Phase Evaluation
2.5. Remodeling Phase Assessment
2.6. ESP Increase the HaCaT Cell Number in a Time-Dependent Manner
3. Discussion
4. Materials and Methods
4.1. Ethical Statement
4.2. Parasites, Animals, and Experimental Design
4.2.1. O. felineus Metacercariae
4.2.2. O. felineus Adult Worms
4.2.3. ESP
4.2.4. Inactivated Eggs
4.2.5. Wound Healing in the Murine Model of T2DM
- Wounded without treatment (n = 12);
- Vehicle (1.5% methylcellulose (Sigma-Aldrich, lot #SLCF9694, USA) (n = 15) (V);
- Positive control (0.1% human recombinant PDGF (ProSpec, lot # CYT-501, Rehovot, Israel) (n = 15) (PDGF);
- Specific treatment: ESP without endotoxin 10 µg (n = 15) (ESP group) or inactivated eggs 40 µg (n = 15) (egg group).
- The application of a substance (for all groups, the test substance was placed in a 1.5% methylcellulose solution in PBS (Sigma-Aldrich, lot #SCLF9694, USA));
- The application of a Luxplast liquid plaster spray (Farmac-zabban, Calderara di Reno BO, Italy).
4.3. Wound Scoring
4.4. Histopathological Assessment
- Inflammation: Arg1 (Abcam, cat. # ab233548, 1:100, Waltham, MA, USA) and iNOS (Santa Cruz Biotechnology, cat. #F1113, 1:100, Dallas, Texas, USA).
- Neoangiogenesis: CD34 (Abcam, cat. # ab81289, 1:300) and CD31 (Affinity, cat. # AF8016, 1:100, Buckingham, United Kingdom).
- State of the ECM: collagen I (Abcam, cat. # ab34710, 1:200) and α-smooth muscle actin (α-SMA) (Abcam, cat. # ab7817, 1:300).
4.5. Gene Expression Analysis
4.6. Proliferative Activity of HaCaT Cells
4.7. Immunocytochemistry
4.8. Statistical Analysis
5. Conclusions
Supplementary Materials
Author Contributions
Funding
Institutional Review Board Statement
Informed Consent Statement
Data Availability Statement
Acknowledgments
Conflicts of Interest
References
- Hossain, M.J.; Al-Mamun, M.; Islam, M.R. Diabetes mellitus, the fastest growing global public health concern: Early detection should be focused. Health Sci. Rep. 2024, 7, e2004. [Google Scholar] [CrossRef] [PubMed]
- Singh, R.; Gholipourmalekabadi, M.; Shafikhani, S.H. Animal models for type 1 and type 2 diabetes: Advantages and limitations. Front. Endocrinol. 2024, 15, 1359685. [Google Scholar] [CrossRef] [PubMed]
- Ong, K.L.; Stafford, L.K.; McLaughlin, S.A.; Boyko, E.J.; Vollset, S.E.; Smith, A.E.; Dalton, B.E.; Duprey, J.; Cruz, J.A.; Hagins, H.; et al. Global, regional, and national burden of diabetes from 1990 to 2021, with projections of prevalence to 2050: A systematic analysis for the Global Burden of Disease Study 2021. Lancet 2023, 402, 203–234. [Google Scholar] [CrossRef] [PubMed]
- Ramirez-Acuña, J.M.; Cardenas-Cadena, S.A.; Marquez-Salas, P.A.; Garza-Veloz, I.; Perez-Favila, A.; Cid-Baez, M.A.; Flores-Morales, V.; Martinez-Fierro, M.L. Diabetic Foot Ulcers: Current Advances in Antimicrobial Therapies and Emerging Treatments. Antibiotics 2019, 8, 193. [Google Scholar] [CrossRef]
- MacLeod, A.S.; Mansbridge, J.N. The Innate Immune System in Acute and Chronic Wounds. Adv. Wound Care 2016, 5, 65–78. [Google Scholar] [CrossRef]
- Rodrigues, M.; Kosaric, N.; Bonham, C.A.; Gurtner, G.C. Wound Healing: A Cellular Perspective. Physiol. Rev. 2019, 99, 65–706. [Google Scholar] [CrossRef]
- Guo, S.; Dipietro, L.A. Factors affecting wound healing. J. Dent. Res. 2010, 89, 219–229. [Google Scholar] [CrossRef]
- Wilgus, T.A.; Roy, S.; McDaniel, J.C. Neutrophils and Wound Repair: Positive Actions and Negative Reactions. Adv. Wound Care 2013, 2, 379–388. [Google Scholar] [CrossRef]
- Chen, C.; Yang, J.; Shang, R.; Tang, Y.; Cai, X.; Chen, Y.; Liu, Z.; Hu, W.; Zhang, W.; Zhang, X.; et al. Orchestration of Macrophage Polarization Dynamics by Fibroblast-Secreted Exosomes during Skin Wound Healing. J. Invest. Dermatol. 2024, S0022-202X(24), 00445–00447. [Google Scholar] [CrossRef]
- Tanno, H.; Kawakami, K.; Ritsu, M.; Kanno, E.; Suzuki, A.; Kamimatsuno, R.; Takagi, N.; Miyasaka, T.; Ishii, K.; Imai, Y.; et al. Contribution of Invariant Natural Killer T Cells to Skin Wound Healing. Am. J. Pathol. 2015, 185, 3248–3257. [Google Scholar] [CrossRef]
- Tanno, H.; Kawakami, K.; Kanno, E.; Suzuki, A.; Takagi, N.; Yamamoto, H.; Ishii, K.; Imai, Y.; Maruyama, R.; Tachi, M. Invariant NKT cells promote skin wound healing by preventing a prolonged neutrophilic inflammatory response. Wound Repair. Regen. 2017, 25, 805–815. [Google Scholar] [CrossRef] [PubMed]
- Zhang, D.; Lv, F.L.; Wang, G.H. Effects of HIF-1α on diabetic retinopathy angiogenesis and VEGF expression. Eur. Rev. Med. Pharmacol. Sci. 2018, 22, 5071–5076. [Google Scholar] [CrossRef]
- Zheng, X.; Narayanan, S.; Sunkari, V.G.; Eliasson, S.; Botusan, I.R.; Grünler, J.; Catrina, A.I.; Radtke, F.; Xu, C.; Zhao, A.; et al. Triggering of a Dll4-Notch1 loop impairs wound healing in diabetes. Proc. Natl. Acad. Sci. USA 2019, 116, 6985–6994. [Google Scholar] [CrossRef]
- Chigurupati, S.; Arumugam, T.V.; Son, T.G.; Lathia, J.D.; Jameel, S.; Mughal, M.R.; Tang, S.-C.; Jo, D.-G.; Camandola, S.; Giunta, M.; et al. Involvement of notch signaling in wound healing. PLoS ONE 2007, 2, e1167. [Google Scholar] [CrossRef] [PubMed]
- Ding, Y.; Ma, S.-Q.; Li, M.; Chen, L.; Feng, S.-M. Promoter Hypermethylation Downregulates MiR-125b-5p and MiR-199b-5p Targeting of ΔNp63, Resulting in PI3K/AKT/mTOR Pathway Activation and Keratinocyte Differentiation. Comb. Chem. High. Throughput Screen. 2024. [Google Scholar] [CrossRef] [PubMed]
- Zhang, T.; Wang, X.-F.; Wang, Z.-C.; Lou, D.; Fang, Q.-Q.; Hu, Y.-Y.; Zhao, W.-Y.; Zhang, L.-Y.; Wu, L.-H.; Tan, W.-Q. Current potential therapeutic strategies targeting the TGF-β/Smad signaling pathway to attenuate keloid and hypertrophic scar formation. Biomed. Pharmacother. 2020, 129, 110287. [Google Scholar] [CrossRef]
- Boraldi, F.; Lofaro, F.D.; Bonacorsi, S.; Mazzilli, A.; Garcia-Fernandez, M.; Quaglino, D. The Role of Fibroblasts in Skin Homeostasis and Repair. Biomedicines 2024, 12, 1586. [Google Scholar] [CrossRef]
- Naduk-Kik, J.; Hrabec, E. The role of matrix metalloproteinases in the pathogenesis of diabetes mellitus and progression of diabetes retinopathy. Postepy. Hig. Med. Dosw. 2008, 62, 442–450. [Google Scholar]
- Baltzis, D.; Eleftheriadou, I.; Veves, A. Pathogenesis and treatment of impaired wound healing in diabetes mellitus: New insights. Adv. Ther. 2014, 31, 817–836. [Google Scholar] [CrossRef]
- Lin, C.W.; Hung, C.M.; Chen, W.J.; Chen, J.C.; Huang, W.Y.; Lu, C.S.; Kuo, M.L.; Chen, S.G. New Horizons of Macrophage Immunomodulation in the Healing of Diabetic Foot Ulcers. Pharmaceutics 2022, 14, 2065. [Google Scholar] [CrossRef]
- Tkaczyk, C.; Jones-Nelson, O.; Shi, Y.Y.; Tabor, D.E.; Cheng, L.; Zhang, T.; Sellman, B.R. Neutralizing Staphylococcus aureus Virulence with AZD6389, a Three mAb Combination, Accelerates Closure of a Diabetic Polymicrobial Wound. mSphere 2022, 7, e0013022. [Google Scholar] [CrossRef] [PubMed]
- Richard, C.; Cristall, L.; Fleming, E.; Lewis, E.D.; Ricupero, M.; Jacobs, R.L.; Field, C.J. Impact of Egg Consumption on Cardiovascular Risk Factors in Individuals with Type 2 Diabetes and at Risk for Developing Diabetes: A Systematic Review of Randomized Nutritional Intervention Studies. Can. J. Diabetes 2017, 41, 453–463. [Google Scholar] [CrossRef] [PubMed]
- Sandoval-Schaefer, T.; Phan, Q.; Dash, B.C.; Prassinos, A.J.; Duan, K.; Gazes, M.I.; Vyce, S.D.; Driskell, R.; Hsia, H.C.; Horsley, V. Transcriptional heterogeneity in human diabetic foot wounds. bioRxiv 2023, 2023.02.16.528839. [Google Scholar] [CrossRef]
- Catrina, S.B.; Zheng, X. Disturbed hypoxic responses as a pathogenic mechanism of diabetic foot ulcers. Diabetes Metab. Res. Rev. 2016, 32 (Suppl. 1), 179–185. [Google Scholar] [CrossRef]
- Park, L.K.; Maione, A.G.; Smith, A.; Gerami-Naini, B.; Iyer, L.K.; Mooney, D.J.; Veves, A.; Garlick, J.A. Genome-wide DNA methylation analysis identifies a metabolic memory profile in patient-derived diabetic foot ulcer fibroblasts. Epigenetics 2014, 9, 1339–1349. [Google Scholar] [CrossRef] [PubMed]
- Sutcliffe, J.E.S.; Thrasivoulou, C.; Serena, T.E.; Madden, L.; Richards, T.; Phillips, A.R.J.; Becker, D.L. Changes in the extracellular matrix surrounding human chronic wounds revealed by 2-photon imaging. Int. Wound J. 2017, 14, 1225–1236. [Google Scholar] [CrossRef]
- Voza, F.A.; Huerta, C.T.; Le, N.; Shao, H.; Ribieras, A.; Ortiz, Y.; Atkinson, C.; Machuca, T.; Liu, Z.J.; Velazquez, O.C. Fibroblasts in Diabetic Foot Ulcers. Int. J. Mol. Sci. 2024, 25, 2172. [Google Scholar] [CrossRef]
- Alam, W.; Hasson, J.; Reed, M. Clinical approach to chronic wound management in older adults. J. Am. Geriatr. Soc. 2021, 69, 2327–2334. [Google Scholar] [CrossRef] [PubMed]
- Tsourdi, E.; Barthel, A.; Rietzsch, H.; Reichel, A.; Bornstein, S.R. Current aspects in the pathophysiology and treatment of chronic wounds in diabetes mellitus. Biomed. Res. Int. 2013, 2013, 385641. [Google Scholar] [CrossRef]
- Mahmoudvand, G.; Karimi Rouzbahani, A.; Razavi, Z.S.; Mahjoor, M.; Afkhami, H. Mesenchymal stem cell therapy for non-healing diabetic foot ulcer infection: New insight. Front. Bioeng. Biotechnol. 2023, 11, 1158484. [Google Scholar] [CrossRef]
- Zhang, H.M.; Yang, M.L.; Xi, J.Z.; Yang, G.Y.; Wu, Q.N. Mesenchymal stem cells-based drug delivery systems for diabetic foot ulcer: A review. World J. Diabetes 2023, 14, 1585–1602. [Google Scholar] [CrossRef]
- Chaudhary, R. The Role of Medicinal Plants in the Diabetic Wound Healing Process. Curr. Diabetes Rev. 2023, 19, e240222201410. [Google Scholar] [CrossRef] [PubMed]
- Kovner, A.V.; Tarasenko, A.A.; Zaparina, O.; Tikhonova, O.V.; Pakharukova, M.Y.; Mordvinov, V.A. Wound healing approach based on excretory-secretory product and lysate of liver flukes. Sci. Rep. 2022, 12, 21639. [Google Scholar] [CrossRef] [PubMed]
- El-Tantawy, N.L. Helminthes and insects: Maladies or therapies. Parasitol. Res. 2015, 114, 359–377. [Google Scholar] [CrossRef] [PubMed]
- Gilligan, A.M.; Waycaster, C.R.; Milne, C.T. Cost Effectiveness of Becaplermin Gel on Wound Closure for the Treatment of Pressure Injuries. Wounds 2018, 30, 197–204. [Google Scholar]
- Papanas, N.; Maltezos, E. Benefit-risk assessment of becaplermin in the treatment of diabetic foot ulcers. Drug Saf. 2010, 33, 455–461. [Google Scholar] [CrossRef]
- Botelho, M.C.; Alves, H.; Richter, J. Wound healing and cancer progression in Opisthorchis viverrini associated cholangiocarcinoma. Parasitol. Res. 2016, 115, 2913–2914. [Google Scholar] [CrossRef]
- Bansal, P.S.; Smout, M.J.; Wilson, D.; Cobos Caceres, C.; Dastpeyman, M.; Sotillo, J.; Seifert, J.; Brindley, P.J.; Loukas, A.; Daly, N.L. Development of a Potent Wound Healing Agent Based on the Liver Fluke Granulin Structural Fold. J. Med. Chem. 2017, 60, 4258–4266. [Google Scholar] [CrossRef]
- Dastpeyman, M.; Bansal, P.S.; Wilson, D.; Sotillo, J.; Brindley, P.J.; Loukas, A.; Smout, M.J.; Daly, N.L. Structural Variants of a Liver Fluke Derived Granulin Peptide Potently Stimulate Wound Healing. J. Med. Chem. 2018, 61, 8746–8753. [Google Scholar] [CrossRef]
- Tang, C.L.; Yu, X.H.; Li, Y.; Zhang, R.H.; Xie, J.; Liu, Z.M. Schistosoma japonicum Soluble Egg Antigen Protects Against Type 2 Diabetes in Lepr db/db Mice by Enhancing Regulatory T Cells and Th2 Cytokines. Front. Immunol. 2019, 10, 1471. [Google Scholar] [CrossRef]
- Huang, H.; Hu, D.; Chen, Z.; Xu, J.; Xu, R.; Gong, Y.; Fang, Z.; Wang, T.; Chen, W. Immunotherapy for type 1 diabetes mellitus by adjuvant-free Schistosoma japonicum-egg tip-loaded asymmetric microneedle patch (STAMP). J. Nanobiotechnology 2022, 20, 377. [Google Scholar] [CrossRef]
- Pakharukova, M.Y.; Mordvinov, V.A. Similarities and differences among the Opisthorchiidae liver flukes: Insights from Opisthorchis felineus. Parasitology 2022, 149, 1306–1318. [Google Scholar] [CrossRef] [PubMed]
- Fedorova, O.S.; Fedotova, M.M.; Zvonareva, O.I.; Mazeina, S.V.; Kovshirina, Y.V.; Sokolova, T.S.; Golovach, E.A.; Kovshirina, A.E.; Konovalova, U.V.; Kolomeets, I.L.; et al. Opisthorchis felineus infection, risks, and morbidity in rural Western Siberia, Russian Federation. PLoS Negl. Trop. Dis. 2020, 14, e0008421. [Google Scholar] [CrossRef]
- Kiyan, V.S.; Bulashev, A.K.; Katokhin, A.V. Opisthorchis felineus and Metorchis bilis Metacercariae in Cyprinid Fish Leuciscus idus in Nura-Sarysu River, Kazakhstan. Korean J. Parasitol. 2018, 56, 267–274. [Google Scholar] [CrossRef]
- Scaramozzino, P.; Condoleo, R.; Martini, E.; Bossu, T.; Aquilani, S.; Spallucci, V.; Aquilini, E.; Marozzi, S. Behaviour and eating habits as determinants for human opisthorchiasis in the Bolsena Lake area, Italy. Folia Parasitol (Praha) 2018, 65, 2018.013. [Google Scholar] [CrossRef] [PubMed]
- Pozio, E.; Armignacco, O.; Ferri, F.; Gomez Morales, M.A. Opisthorchis felineus, an emerging infection in Italy and its implication for the European Union. Acta Trop. 2013, 126, 54–62. [Google Scholar] [CrossRef]
- Skripova, L.V. Contamination of water objects with helminth eggs and protozoan cysts in the Minsk Region. Med. Parazitol. 2013, 1, 36–37. [Google Scholar]
- Maksimova, G.A.; Pakharukova, M.Y.; Kashina, E.V.; Zhukova, N.A.; Kovner, A.V.; Lvova, M.N.; Katokhin, A.V.; Tolstikova, T.G.; Sripa, B.; Mordvinov, V.A. Effect of Opisthorchis felineus infection and dimethylnitrosamine administration on the induction of cholangiocarcinoma in Syrian hamsters. Parasitol. Int. 2017, 66, 458–463. [Google Scholar] [CrossRef] [PubMed]
- Kovner, A.V.; Pakharukova, M.Y.; Maksimova, G.A.; Mordvinov, V.A. Characteristics of liver fibrosis associated with chronic Opisthorchis felineus infection in Syrian hamsters and humans. Exp. Mol. Pathol. 2019, 110, 104274. [Google Scholar] [CrossRef]
- Kovner, A.; Zaparina, O.; Kapushchak, Y.; Minkova, G.; Mordvinov, V.; Pakharukova, M. Jagged-1/Notch Pathway and Key Transient Markers Involved in Biliary Fibrosis during Opisthorchis felineus Infection. Trop. Med. Infect. Dis. 2022, 7, 364. [Google Scholar] [CrossRef]
- Gouveia, M.J.; Pakharukova, M.Y.; Laha, T.; Sripa, B.; Maksimova, G.A.; Rinaldi, G.; Brindley, P.J.; Mordvinov, V.A.; Amaro, T.; Santos, L.L.; et al. Infection with Opisthorchis felineus induces intraepithelial neoplasia of the biliary tract in a rodent model. Carcinogenesis 2017, 38, 929–937. [Google Scholar] [CrossRef]
- Zaparina, O.; Kovner, A.; Petrova, V.; Kolosova, N.; Mordvinov, V.; Pakharukova, M. Plastoquinone-Derivative SkQ1 Improved the Biliary Intraepithelial Neoplasia during Liver Fluke Infection. Curr. Issues Mol. Biol. 2024, 46, 1593–1606. [Google Scholar] [CrossRef] [PubMed]
- Ponomarev, D.V.; Lishai, E.A.; Kovner, A.V.; Kharkova, M.V.; Zaparina, O.; Kapuschak, Y.K.; Mordvinov, V.A.; Pakharukova, M.Y. Extracellular vesicles of the liver fluke Opisthorchis felineus stimulate the angiogenesis of human umbilical vein endothelial cells. Curr. Res. Parasitol. Vector Borne Dis. 2023, 4, 100153. [Google Scholar] [CrossRef]
- Pakharukova, M.Y.; Zaparina, O.; Baginskaya, N.V.; Mordvinov, V.A. Global changes in gene expression related to Opisthorchis felineus liver fluke infection reveal temporal heterogeneity of a mammalian host response. Food Waterborne Parasitol. 2022, 27, e00159. [Google Scholar] [CrossRef] [PubMed]
- Kaewraemruaen, C.; Sermswan, R.W.; Wongratanacheewin, S. Induction of regulatory T cells by Opisthorchis viverrini. Parasite Immunol. 2016, 38, 688–697. [Google Scholar] [CrossRef]
- Zhao, L.; Shi, M.; Zhou, L.; Sun, H.; Zhang, X.; He, L.; Tang, Z.; Wang, C.; Wu, Y.; Chen, T.; et al. Clonorchis sinensis adult-derived proteins elicit Th2 immune responses by regulating dendritic cells via mannose receptor. PLoS Negl. Trop. Dis. 2018, 12, e0006251. [Google Scholar] [CrossRef] [PubMed]
- Smout, M.J.; Laha, T.; Mulvenna, J.; Sripa, B.; Suttiprapa, S.; Jones, A.; Brindley, P.J.; Loukas, A. A granulin-like growth factor secreted by the carcinogenic liver fluke, Opisthorchis viverrini, promotes proliferation of host cells. PLoS Pathog. 2009, 5, e1000611. [Google Scholar] [CrossRef]
- Haugen, B.; Karinshak, S.E.; Mann, V.H.; Popratiloff, A.; Loukas, A.; Brindley, P.J.; Smout, M.J. Granulin Secreted by the Food-Borne Liver Fluke Opisthorchis viverrini Promotes Angiogenesis in Human Endothelial Cells. Front. Med. 2018, 5, 30. [Google Scholar] [CrossRef]
- Nguyen, T.T.; Ding, D.; Wolter, W.R.; Pérez, R.L.; Champion, M.M.; Mahasenan, K.V.; Hesek, D.; Lee, M.; Schroeder, V.A.; Jones, J.I.; et al. Validation of Matrix Metalloproteinase-9 (MMP-9) as a Novel Target for Treatment of Diabetic Foot Ulcers in Humans and Discovery of a Potent and Selective Small-Molecule MMP-9 Inhibitor That Accelerates Healing. J. Med. Chem. 2018, 61, 8825–8837. [Google Scholar] [CrossRef] [PubMed]
- Amer, A.S.; Othman, A.A.; Dawood, L.M.; El-Nouby, K.A.; Gobert, G.N.; Abou Rayia, D.M. The interaction of Schistosoma mansoni infection with diabetes mellitus and obesity in mice. Sci. Rep. 2023, 13, 9417. [Google Scholar] [CrossRef]
- Tang, C.L.; Lian, Z.; Ding, F.R.; Liang, J.; Li, X.Y. Schistosoma-related molecules as a new strategy to combat type 1 diabetes through immune regulation. Parasitol. Int. 2024, 98, 102818. [Google Scholar] [CrossRef]
- Osada, Y.; Fujiyama, T.; Kamimura, N.; Kaji, T.; Nakae, S.; Sudo, K.; Ishiwata, K.; Kanazawa, T. Dual genetic absence of STAT6 and IL-10 does not abrogate anti-hyperglycemic effects of Schistosoma mansoni in streptozotocin-treated diabetic mice. Exp. Parasitol. 2017, 177, 1–12. [Google Scholar] [CrossRef] [PubMed]
- Pakharukova, M.Y.; Savina, E.; Ponomarev, D.V.; Gubanova, N.V.; Zaparina, O.; Zakirova, E.G.; Cheng, G.; Tikhonova, O.V.; Mordvinov, V.A. Proteomic characterization of Opisthorchis felineus exosome-like vesicles and their uptake by human cholangiocytes. J. Proteom. 2023, 283–284, 104927. [Google Scholar] [CrossRef] [PubMed]
- Li, M.; Hou, Q.; Zhong, L.; Zhao, Y.; Fu, X. Macrophage Related Chronic Inflammation in Non-Healing Wounds. Front. Immunol. 2021, 12, 681710. [Google Scholar] [CrossRef]
- He, Q.; Pan, X.; Yin, Y.; Xu, A.; Yi, X.; Wu, Y.; Li, X. Clonorchis sinensis granulin promotes malignant transformation of human intrahepatic biliary epithelial cells through interaction with M2 macrophages via regulation of STAT3 phosphorylation and the MEK/ERK pathway. Parasit. Vectors 2023, 16, 139. [Google Scholar] [CrossRef]
- Bility, M.T.; Sripa, B. Chronic Opisthorchis viverrini infection and associated hepatobiliary disease is associated with iron loaded M2-like macrophages. Korean J. Parasitol. 2014, 52, 695–699. [Google Scholar] [CrossRef]
- Ma, H.; Siu, W.S.; Leung, P.C. The Potential of MSC-Based Cell-Free Therapy in Wound Healing-A Thorough Literature Review. Int. J. Mol. Sci. 2023, 24, 9356. [Google Scholar] [CrossRef]
- Smith, J.; Rai, V. Novel Factors Regulating Proliferation, Migration, and Differentiation of Fibroblasts, Keratinocytes, and Vascular Smooth Muscle Cells during Wound Healing. Biomedicines 2024, 12, 1939. [Google Scholar] [CrossRef] [PubMed]
- Burgess, J.L.; Wyant, W.A.; Abdo Abujamra, B.; Kirsner, R.S.; Jozic, I. Diabetic Wound-Healing Science. Medicina 2021, 57, 1072. [Google Scholar] [CrossRef]
- Hembasat, T.; Chaiyadet, S.; Ittiprasert, W.; Smout, M.J.; Young, N.D.; Loukas, A.; Brindley, P.J.; Laha, T. Peptide derived from progranulin of the carcinogenic liver fluke, Opisthorchis viverrini stimulates cell hyperproliferation and proinflammatory cytokine production. Res. Sq. 2023, rs.3.rs-2586058. [Google Scholar] [CrossRef]
- Mbanefo, E.C.; Agbo, C.T.; Zhao, Y.; Lamanna, O.K.; Thai, K.H.; Karinshak, S.E.; Khan, M.A.; Fu, C.-L.; Odegaard, J.I.; Saltikova, I.V.; et al. IPSE, an abundant egg-secreted protein of the carcinogenic helminth Schistosoma haematobium, promotes proliferation of bladder cancer cells and angiogenesis. Infect. Agent. Cancer 2020, 15, 63. [Google Scholar] [CrossRef]
- Pitulescu, M.E.; Schmidt, I.; Giaimo, B.D.; Antoine, T.; Berkenfeld, F.; Ferrante, F.; Park, H.; Ehling, M.; Biljes, D.; Rocha, S.F.; et al. Dll4 and Notch signalling couples sprouting angiogenesis and artery formation. Nat. Cell Biol. 2017, 19, 915–927. [Google Scholar] [CrossRef]
- Zheng, S.; Zhang, P.; Chen, Y.; Zheng, S.; Zheng, L.; Weng, Z. Inhibition of Notch Signaling Attenuates Schistosomiasis Hepatic Fibrosis via Blocking Macrophage M2 Polarization. PLoS ONE 2016, 11, e0166808. [Google Scholar] [CrossRef] [PubMed]
- Gonzalez, A.C.D.O.; Costa, T.F.; de Araújo Andrade, Z.; Medrado, A.R.A.P. Wound healing—A literature review. An. Bras. Dermatol. 2016, 91, 614–620. [Google Scholar] [CrossRef]
- Bourke, C.D.; Prendergast, C.T.; Sanin, D.E.; Oulton, T.E.; Hall, R.J.; Mountford, A.P. Epidermal keratinocytes initiate wound healing and pro-inflammatory immune responses following percutaneous schistosome infection. Int. J. Parasitol. 2015, 45, 215–224. [Google Scholar] [CrossRef] [PubMed]
- Fernández-Guarino, M.; Hernández-Bule, M.L.; Bacci, S. Cellular and Molecular Processes in Wound Healing. Biomedicines 2023, 11, 2526. [Google Scholar] [CrossRef] [PubMed]
- Qiu, S.; Fan, X.; Yang, Y.; Dong, P.; Zhou, W.; Xu, Y.; Zhou, Y.; Guo, F.; Zheng, Y.; Yang, J.Q. Schistosoma japonicum infection downregulates house dust mite-induced allergic airway inflammation in mice. PLoS ONE 2017, 12, e0179565. [Google Scholar] [CrossRef]
- Pinlaor, S.; Prakobwong, S.; Boonmars, T.; Wongkham, C.; Pinlaor, P.; Hiraku, Y. Effect of praziquantel treatment on the expression of matrix metalloproteinases in relation to tissue resorption during fibrosis in hamsters with acute and chronic Opisthorchis viverrini infection. Acta Trop. 2009, 111, 181–191. [Google Scholar] [CrossRef]
- Arunsan, P.; Chaidee, A.; Cochran, C.J.; Mann, V.H.; Tanno, T.; Kumkhaek, C.; Smout, M.J.; Karinshak, S.E.; Rodpai, R.; Sotillo, J.; et al. Liver fluke granulin promotes extracellular vesicle-mediated crosstalk and cellular microenvironment conducive to cholangiocarcinoma. Neoplasia 2020, 22, 203–216. [Google Scholar] [CrossRef]
- Ferreira, I.B.; Pickering, D.A.; Troy, S.; Croese, J.; Loukas, A.; Navarro, S. Suppression of inflammation and tissue damage by a hookworm recombinant protein in experimental colitis. Clin. Transl. Immunol. 2017, 6, e157. [Google Scholar] [CrossRef]
- Lothstein, K.E.; Chen, F.; Mishra, P.; Smyth, D.J.; Wu, W.; Lemenze, A.; Kumamoto, Y.; Maizels, R.M.; Gause, W.C. Helminth protein enhances wound healing by inhibiting fibrosis and promoting tissue regeneration. Life Sci. Alliance 2024, 7, e202302249. [Google Scholar] [CrossRef]
- Gumede, D.B.; Abrahamse, H.; Houreld, N.N. Targeting Wnt/β-catenin signaling and its interplay with TGF-β and Notch signaling pathways for the treatment of chronic wounds. Cell Commun. Signal 2024, 22, 244. [Google Scholar] [CrossRef]
- Aldaghi, N.; Kamalabadi-Farahani, M.; Alizadeh, M.; Salehi, M. Doxycycline-loaded carboxymethyl cellulose/sodium alginate/gelatin hydrogel: An approach for enhancing pressure ulcer healing in a rat model. J. Biomed. Mater. Res. A 2024, 112, 2289–2300. [Google Scholar] [CrossRef] [PubMed]
- Abdulla, M.H.; Lim, K.C.; McKerrow, J.H.; Caffrey, C.R. Proteomic identification of IPSE/alpha-1 as a major hepatotoxin secreted by Schistosoma mansoni eggs. PLoS Negl. Trop. Dis. 2011, 5, e1368. [Google Scholar] [CrossRef] [PubMed]
- Salmon-Her, V.; Ramont, L.; Godeau, G.; Birembaut, P.; Guenounou, M.; Bernard, P.; Maquart, F.X. Implication of interleukin-4 in wound healing. Lab. Invest. 2000, 80, 1337–1343. [Google Scholar] [CrossRef] [PubMed]
- Diller, R.B.; Tabor, A.J. The Role of the Extracellular Matrix (ECM) in Wound Healing: A Review. Biomimetics 2022, 7, 87. [Google Scholar] [CrossRef]
- Yoo, W.G.; Kang, J.M.; Lê, H.G.; Pak, J.H.; Hong, S.J.; Sohn, W.M.; Na, B.K. Bile Ductal Transcriptome Identifies Key Pathways and Hub Genes in Clonorchis sinensis-Infected Sprague-Dawley Rats. Korean J. Parasitol. 2020, 58, 513–525. [Google Scholar] [CrossRef]
- Mordvinov, V.A.; Minkova, G.A.; Kovner, A.V.; Ponomarev, D.V.; Lvova, M.N.; Zaparina, O.; Romanenko, S.A.; Shilov, A.G.; Pakharukova, M.Y. A tumorigenic cell line derived from a hamster cholangiocarcinoma associated with Opisthorchis felineus liver fluke infection. Life Sci. 2021, 277, 119494. [Google Scholar] [CrossRef]








| Parameters | Vehicle | PDGF | ESP | Eggs | ||||||||
|---|---|---|---|---|---|---|---|---|---|---|---|---|
| Days | 4 | 10 | 14 | 4 | 10 | 14 | 4 | 10 | 14 | 4 | 10 | 14 |
| Wet crust | + | + | + | + | + | - | + | + | - | + | + | - |
| Epithelial ridge | + | + | + | + | + | - | + | + | - | + | + | - |
Disclaimer/Publisher’s Note: The statements, opinions and data contained in all publications are solely those of the individual author(s) and contributor(s) and not of MDPI and/or the editor(s). MDPI and/or the editor(s) disclaim responsibility for any injury to people or property resulting from any ideas, methods, instructions or products referred to in the content. |
© 2024 by the authors. Licensee MDPI, Basel, Switzerland. This article is an open access article distributed under the terms and conditions of the Creative Commons Attribution (CC BY) license (https://creativecommons.org/licenses/by/4.0/).
Share and Cite
Kovner, A.; Kapushchak, Y.; Zaparina, O.; Ponomarev, D.; Pakharukova, M. Liver Fluke-Derived Molecules Accelerate Skin Repair Processes in a Mouse Model of Type 2 Diabetes Mellitus. Int. J. Mol. Sci. 2024, 25, 12002. https://doi.org/10.3390/ijms252212002
Kovner A, Kapushchak Y, Zaparina O, Ponomarev D, Pakharukova M. Liver Fluke-Derived Molecules Accelerate Skin Repair Processes in a Mouse Model of Type 2 Diabetes Mellitus. International Journal of Molecular Sciences. 2024; 25(22):12002. https://doi.org/10.3390/ijms252212002
Chicago/Turabian StyleKovner, Anna, Yaroslav Kapushchak, Oxana Zaparina, Dmitry Ponomarev, and Maria Pakharukova. 2024. "Liver Fluke-Derived Molecules Accelerate Skin Repair Processes in a Mouse Model of Type 2 Diabetes Mellitus" International Journal of Molecular Sciences 25, no. 22: 12002. https://doi.org/10.3390/ijms252212002
APA StyleKovner, A., Kapushchak, Y., Zaparina, O., Ponomarev, D., & Pakharukova, M. (2024). Liver Fluke-Derived Molecules Accelerate Skin Repair Processes in a Mouse Model of Type 2 Diabetes Mellitus. International Journal of Molecular Sciences, 25(22), 12002. https://doi.org/10.3390/ijms252212002

