Regulatory Role of Nfix Gene in Sheep Skeletal Muscle Cell Development and Its Interaction Mechanism with MSTN
Abstract
1. Introduction
2. Results
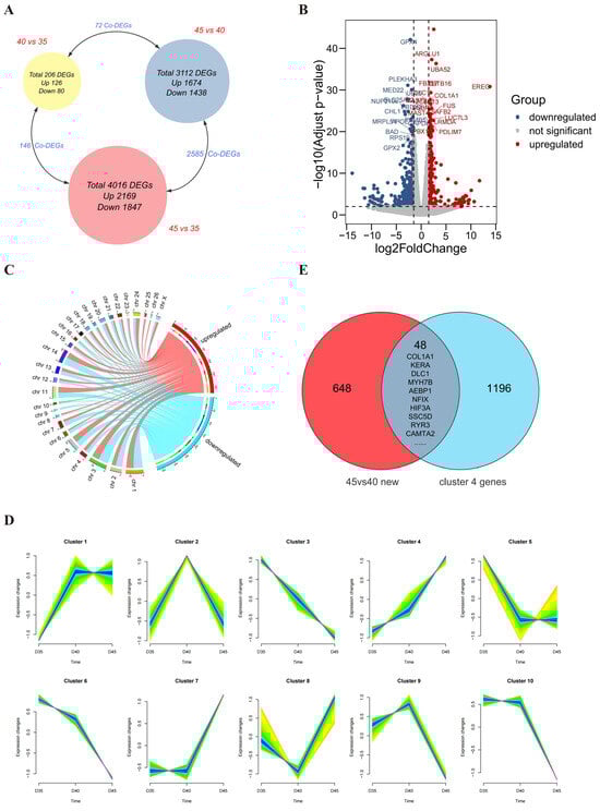
2.1. Temporal Analysis Identifies Nfix as a Potential Target Gene for the Regulation of Skeletal Muscle Development
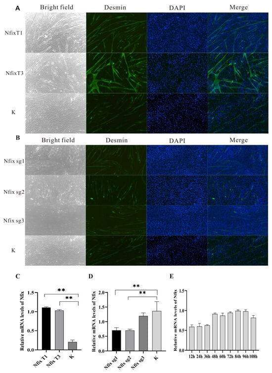
2.2. Construction and Transfection of Nfix Overexpression/Knockout Vectors in Sheep
2.3. Nfix Promotes Myoblast Proliferation
2.4. Nfix Positively Regulates Myogenic Differentiation
2.5. Nfix Regulates Myostatin Expression in Differentiating Myoblasts
2.6. Detection of the Expression of Differentiation-Related Genes After Nfix Overexpression/Knockout
2.7. Construction of Nfix–miRNA–MSTN Interaction Regulation Network
3. Discussion
4. Methods
4.1. Animal Sample
4.2. Cell Culture and Reagents
4.3. Vector Construction and Transfection
4.4. Cell Proliferation Assay
4.5. Immunofluorescence Staining
4.6. Protein Extraction, Denaturation, and Expression Analysis
4.7. RNA Extraction, cDNA Synthesis, and Expression Analysis
4.8. Statistical Analysis
Supplementary Materials
Author Contributions
Funding
Institutional Review Board Statement
Informed Consent Statement
Data Availability Statement
Acknowledgments
Conflicts of Interest
References
- Biressi, S.; Molinaro, M.; Cossu, G. Cellular heterogeneity during vertebrate skeletal muscle development. Dev. Biol. 2007, 308, 281–293. [Google Scholar] [CrossRef]
- Biressi, S.; Tagliafico, E.; Lamorte, G.; Monteverde, S.; Tenedini, E.; Roncaglia, E.; Ferrari, S.; Ferrari, S.; Angelis, M.G.C.D.; Tajbakhsh, S.; et al. Intrinsic phenotypic diversity of embryonic and fetal myoblasts is revealed by genome-wide gene expression analysis on purified cells. Dev. Biol. 2007, 304, 633–651. [Google Scholar] [CrossRef] [PubMed]
- Hutcheson, D.A.; Zhao, J.; Merrell, A.; Haldar, M.; Kardon, G. Embryonic and fetal limb myogenic cells are derived from developmentally distinct progenitors and have different requirements for β-catenin. Genes Dev. 2009, 23, 997–1013. [Google Scholar] [CrossRef] [PubMed]
- Ross, J.J.; Duxson, M.J.; Harris, A.J. Formation of primary and secondary myotubes in rat lumbrical muscles. Development 1987, 100, 383–394. [Google Scholar] [CrossRef] [PubMed]
- Wilson, S.J.; McEwan, J.C.; Sheard, P.W.; Harris, A.J. Early stages of myogenesis in a large mammal: Formation of successive generations of myotubes in sheep tibialis cranialis muscle. J. Muscle Res. Cell Motil. 1992, 13, 534–550. [Google Scholar] [CrossRef]
- Picard, B.; Lefaucheur, L.; Berri, C.; Duclos, M.J. Muscle fibre ontogenesis in farm animal species. Reprod. Nutr. Dev. 2002, 42, 415–431. [Google Scholar] [CrossRef]
- Chaudhry, A.Z.; Lyons, G.E.; Gronostajski, R.M. Expression patterns of the four nuclear factor I genes during mouse embryogenesis indicate a potential role in development. Dev. Dyn. Off. Publ. Am. Assoc. Anat. 1997, 208, 313–325. [Google Scholar] [CrossRef]
- Kruse, U.; Sippel, A.E. Transcription factor nuclear factor I proteins form stable homo-and heterodimers. FEBS Lett. 1994, 348, 46–50. [Google Scholar] [CrossRef]
- Gronostajski, R.M.; Adhya, S.; Nagata, K.; Guggenheimer, R.A.; Hurwitz, J. Site-specific DNA binding of nuclear factor I: Analyses of cellular binding sites. Mol. Cell. Biol. 1985, 5, 964–971. [Google Scholar]
- Messina, G.; Biressi, S.; Monteverde, S.; Magli, A.; Cassano, M.; Perani, L.; Roncaglia, E.; Tagliafico, E.; Starnes, L.; Campbell, C.E.; et al. Nfix regulates fetal-specific transcription in developing skeletal muscle. Cell 2010, 140, 554–566. [Google Scholar] [CrossRef]
- Darville, M.I.; Antoine, I.V.; Rousseau, G.G. Characterization of an enhancer upstream from the muscle-type promoter of a gene encoding 6–phosphofructo–2–kinase/fructose–2, 6–bisphosphatase. Nucleic Acids Res. 1992, 20, 3575–3583. [Google Scholar] [CrossRef] [PubMed][Green Version]
- Edmondson, D.G.; Cheng, T.C.; Cserjesi, P.; Chakraborty, T.; Olson, E.N. Analysis of the myogenin promoter reveals an indirect pathway for positive autoregulation mediated by the muscle-specific enhancer factor MEF-2. Mol. Cell. Biol. 1992, 12, 3665–3677. [Google Scholar] [PubMed]
- Campbell, C.E.; Piper, M.; Plachez, C.; Yeh, Y.T.; Baizer, J.S.; Osinski, J.M.; Litwack, E.D.; Richards, L.J.; Gronostajski, R.M. The transcription factor Nfixis essential for normal brain development. BMC Dev. Biol. 2008, 8, 52. [Google Scholar] [CrossRef] [PubMed]
- Taglietti, V.; Maroli, G.; Cermenati, S.; Monteverde, S.; Ferrante, A.; Rossi, G.; Cossu, G.; Beltrame, M.; Messina, G. Nfix induces a switch in Sox6 transcriptional activity to regulate MyHC-I expression in fetal muscle. Cell Rep. 2016, 17, 2354–2366. [Google Scholar] [CrossRef] [PubMed]
- Liu, D.; Black, B.L.; Derynck, R. TGF-β inhibits muscle differentiation through functional repression of myogenic transcription factors by Smad3. Genes Dev. 2001, 15, 2950–2966. [Google Scholar] [CrossRef]
- Girardi, F.; Taleb, A.; Ebrahimi, M.; Datye, A.; Gamage, D.G.; Peccate, C.; Giordani, L.; Millay, D.P.; Gilbert, P.M.; Cadot, B.; et al. TGFβ signaling curbs cell fusion and muscle regeneration. Nat. Commun. 2021, 12, 750. [Google Scholar] [CrossRef]
- Ríos, R.; Carneiro, I.; Arce, V.M.; Devesa, J. Myostatin is an inhibitor of myogenic differentiation. Am. J. Physiol.-Cell Physiol. 2002, 282, C993–C999. [Google Scholar] [CrossRef]
- Lee, S.J. Quadrupling muscle mass in mice by targeting TGF-ß signaling pathways. PLoS ONE 2007, 2, e789. [Google Scholar] [CrossRef]
- Mullen, A.C.; Orlando, D.A.; Newman, J.J.; Lovén, J.; Kumar, R.M.; Bilodeau, S.; Reddy, J.; Guenther, M.G.; DeKoter, R.P.; Young, R.A. Master transcription factors determine cell-type-specific responses to TGF-β signaling. Cell 2011, 147, 565–576. [Google Scholar] [CrossRef]
- McCroskery, S.; Thomas, M.; Maxwell, L.; Sharma, M.; Kambadur, R. Myostatin negatively regulates satellite cell activation and self-renewal. J. Cell Biol. 2003, 162, 1135–1147. [Google Scholar] [CrossRef]
- Crispo, M.; Mulet, A.P.; Tesson, L.; Barrera, N.; Cuadro, F.; dos Santos-Neto, P.C.; Nguyen, T.H.; Crénéguy, A.; Brusselle, L.; Anegón, I.; et al. Efficient generation of myostatin knock-out sheep using CRISPR/Cas9 technology and microinjection into zygotes. PLoS ONE 2015, 10, e0136690. [Google Scholar] [CrossRef] [PubMed]
- Clop, A.; Marcq, F.; Takeda, H.; Pirottin, D.; Tordoir, X.; Bibé, B.; Bouix, J.; Caiment, F.; Elsen, J.M.; Francis Eychenne, F.; et al. A mutation creating a potential illegitimate microRNA target site in the myostatin gene affects muscularity in sheep. Nat. Genet. 2006, 38, 813–818. [Google Scholar] [CrossRef] [PubMed]
- Soriano-Arroquia, A.; McCormick, R.; Molloy, A.P.; McArdle, A.; Goljanek-Whysall, K. Age-related changes in miR-143-3p: Igfbp5 interactions affect muscle regeneration. Aging Cell 2016, 15, 361–369. [Google Scholar] [CrossRef] [PubMed]
- Zhang, D.; Ran, J.; Li, J.; Yu, C.; Cui, Z.; Amevor, F.K.; Wang, Y.; Jiang, X.; Qiu, M.; Du, H.; et al. miR-21-5p regulates the proliferation and differentiation of skeletal muscle satellite cells by targeting KLF3 in chicken. Genes 2021, 12, 814. [Google Scholar] [CrossRef]
- Nguyen, M.T.; Lee, W. MiR-320-3p regulates the proliferation and differentiation of myogenic progenitor cells by modulating actin remodeling. Int. J. Mol. Sci. 2022, 23, 801. [Google Scholar] [CrossRef]
- Zhu, Y.; Li, P.; Dan, X.; Kang, X.; Y Ma, Y.; Shi, Y. miR-377 Inhibits Proliferation and Differentiation of Bovine Skeletal Muscle Satellite Cells by Targeting FHL2. Genes 2022, 13, 947. [Google Scholar] [CrossRef]
- Zhang, W.; Wang, S.Y.; Deng, S.Y.; Gao, L.; Yang, L.W.; Liu, X.N.; Shi, G.Q. MiR-27b promotes sheep skeletal muscle satellite cell proliferation by targeting myostatin gene. J. Genet. 2018, 97, 1107–1117. [Google Scholar] [CrossRef]
- Rossi, G.; Antonini, S.; Bonfanti, C.; Monteverde, S.; Vezzali, C.; Tajbakhsh, S.; Cossu, G.; Messina, G. Nfix regulates temporal progression of muscle regeneration through modulation of myostatin expression. Cell Rep. 2016, 14, 2238–2249. [Google Scholar] [CrossRef]
- Yang, P.; Shang, M.; Bao, J.; Liu, T.; Xiong, J.; Huang, J.; Sun, J.; Zhang, L. Whole-Genome Resequencing Revealed Selective Signatures for Growth Traits in Hu and Gangba Sheep. Genes 2024, 15, 551. [Google Scholar] [CrossRef]
- Liu, Y.F.; Zhang, M.; Shan, Y.J.; Pang, L.C.; Ji, G.G.; Ju, X.J.; Tu, Y.J.; Shi, S.Y.; Bai, H.; Zou, J.M.; et al. Transcriptome sequencing analysis of the role of miR-499-5p and SOX6 in chicken skeletal myofiber specification. Front. Genet. 2022, 13, 1008649. [Google Scholar] [CrossRef]
- Wang, W.Z.; Li, T.; Shi, L.J.; Yan, X.R.; Pan, Y.L.; Wu, X.S. Screening of differentially-expressed genes in the muscles of rabbit breeds with expression profile chip. Genet. Mol. Res. 2015, 14, 8038–8045. [Google Scholar] [CrossRef] [PubMed]
- Rossi, G.; Bonfanti, C.; Antonini, S.; Bastoni, M.; Monteverde, S.; Innocenzi, A.; Saclier, M.; Taglietti, V.; Messina, G. Silencing Nfix rescues muscular dystrophy by delaying muscle regeneration. Nat. Commun. 2017, 8, 1055. [Google Scholar] [CrossRef] [PubMed]
- Kitzmann, M.; Fernandez, A. Crosstalk between cell cycle regulators and the myogenic factor MyoD in skeletal myoblasts. Cell. Mol. Life Sci. CMLS 2001, 58, 571–579. [Google Scholar] [CrossRef]
- Quinn, M.E.; Goh, Q.; Kurosaka, M.; Gamage, D.G.; Petrany, M.J.; Prasad, V.; Millay, D.P. Myomerger induces fusion of non-fusogenic cells and is required for skeletal muscle development. Nat. Commun. 2017, 8, 15665. [Google Scholar] [CrossRef]
- Kassar-Duchossoy, L.; Gayraud-Morel, B.; Gomès, D.; Rocancourt, D.; Buckingham, M.; Shinin, V.; Tajbakhsh, S. Mrf4 determines skeletal muscle identity in Myf5: Myod double-mutant mice. Nature 2004, 431, 466–471. [Google Scholar] [CrossRef] [PubMed]
- McPherron, A.C.; Lawler, A.M.; Lee, S.J. Regulation of skeletal muscle mass in mice by a new TGF-p superfamily member. Nature 1997, 387, 83–90. [Google Scholar] [CrossRef] [PubMed]
- Budsuren, U.; Ulaangerel, T.; Shen, Y.; Liu, G.; Davshilt, T.; Yi, M.; Bold, D.; Zhang, X.; Bai, D.; Dorjgotov, D.; et al. MSTN regulatory network in Mongolian horse muscle satellite cells revealed with miRNA interference technologies. Genes 2022, 13, 1836. [Google Scholar] [CrossRef]
- Hsu, Y.C.; Osinski, J.; Campbell, C.E.; Litwack, C.D.; Wang, D.; Liu, S.; Bachurski, C.J.; Gronostajski, R.M. Mesenchymal nuclear factor IB regulates cell proliferation and epithelial differentiation during lung maturation. Dev. Biol. 2011, 354, 242–252. [Google Scholar] [CrossRef]
- Siedner, S.; Krüger, M.; Schroeter, M.; Metzler, D.; Roell, W.; Fleischmann, B.K.; Juergen Hescheler, J.; Pfitzer, G.; Stehle, R. Developmental changes in contractility and sarcomeric proteins from the early embryonic to the adult stage in the mouse heart. J. Physiol. 2003, 548, 493–505. [Google Scholar] [CrossRef]
- Kim, C.H.; Neiswender, H.; Baik, E.J.; Xiong, W.C.; Mei, L. β-Catenin interacts with MyoD and regulates its transcription activity. Mol. Cell. Biol. 2008, 28, 2941–2951. [Google Scholar] [CrossRef]
- Stantzou, A.; Schirwis, E.; Swist, S.; Alonso-Martin, S.; Polydorou, I.; Zarrouki, F.; Mouisel, E.; Beley, C.; Julien, A.; Grand, F.J.; et al. BMP signaling regulates satellite cell-dependent postnatal muscle growth. Development 2017, 144, 2737–2747. [Google Scholar] [CrossRef] [PubMed]
- Accornero, F.; Kanisicak, O.; Tjondrokoesoemo, A.; Attia, A.C.; McNally, E.M.; Molkentin, J.D. Myofiber-specific inhibition of TGFβ signaling protects skeletal muscle from injury and dystrophic disease in mice. Hum. Mol. Genet. 2014, 23, 6903–6915. [Google Scholar] [CrossRef] [PubMed]
- Sartori, R.; Milan, G.; Patron, M.; Mammucari, C.; Blaauw, B.; Abraham, R.; Sandri, M. Smad2 and 3 transcription factors control muscle mass in adulthood. Am. J. Physiol.-Cell Physiol. 2009, 296, C1248–C1257. [Google Scholar] [CrossRef] [PubMed]
- Koutalianos, D.; Koutsoulidou, A.; Mastroyiannopoulos, N.P.; Furling, D.; Phylactou, L.A. MyoD transcription factor induces myogenesis by inhibiting Twist-1 through miR-206. J. Cell Sci. 2015, 128, 3631–3645. [Google Scholar]
- Holstein, I.; Singh, A.K.; Pohl, F.; Misiak, D.; Braun, J.; Leitner, L.; Hüttelmaier, S.; Posern, G. Post-transcriptional regulation of MRTF-A by miRNAs during myogenic differentiation of myoblasts. Nucleic Acids Res. 2020, 48, 8927–8942. [Google Scholar] [CrossRef]
- Wang, K.; Liufu, S.; Yu, Z.; Yu, Z.; Xu, X.; Ai, N.; Li, X.; Liu, X.; Chen, B.; Zhang, Y.; et al. miR-100-5p regulates skeletal muscle myogenesis through the Trib2/mTOR/S6K signaling pathway. Int. J. Mol. Sci. 2023, 24, 8906. [Google Scholar] [CrossRef]
- Zhai, L.; Wu, R.; Han, W.; Yong Zhang, Y.; Zhu, D. miR-127 enhances myogenic cell differentiation by targeting S1PR3. Cell Death Dis. 2017, 8, e2707. [Google Scholar] [CrossRef] [PubMed]
- Pang, Y.; Liang, J.; Huang, J.; Lan, G.; Chen, F.; Ji, H.; Zhao, Y. miR-423-5p Regulates Skeletal Muscle Growth and Development by Negatively Inhibiting Target Gene SRF. Genes 2024, 15, 606. [Google Scholar] [CrossRef]
- Gonnot, F.; Langer, D.; Bourillot, P.Y.; Doerflinger, N.; Savatier, P. Regulation of Cyclin E by transcription factors of the naïve pluripotency network in mouse embryonic stem cells. Cell Cycle 2019, 18, 2697–2712. [Google Scholar] [CrossRef]
- Seo, S.; Jeon, S.; Ha, J.K. Guidelines for experimental design and statistical analyses in animal studies submitted for publication in the Asian-Australasian Journal of Animal Sciences. Asian-Australas. J. Anim. Sci. 2018, 31, 1381. [Google Scholar] [CrossRef]







| Gene Name | D45_FPKM | D40_FPKM | Log2 Fold Change | p-Value | padj |
|---|---|---|---|---|---|
| COL1A1 | 1380.63 | 389.61 | 2.10 | 2.77 × 10−29 | 2.46 × 10−26 |
| KERA | 91.81 | 29.50 | 1.93 | 3.51 × 10−23 | 9.24 × 10−21 |
| DLC1 | 39.28 | 33.85 | 1.57 | 5.94 × 10−28 | 4.44 × 10−25 |
| MYH7B | 34.62 | 10.98 | 1.88 | 3.43 × 10−18 | 3.62 × 10−16 |
| AEBP1 | 21.77 | 8.37 | 1.66 | 1.71 × 10−17 | 1.57 × 10−15 |
| NFIX | 20.28 | 9.16 | 1.62 | 2.26 × 10−13 | 8.88 × 10−12 |
| HIF3A | 19.43 | 6.28 | 1.92 | 2.36 × 10−19 | 3.09 × 10−17 |
| SSC5D | 12.67 | 5.17 | 1.60 | 5.37 × 10−15 | 3.04 × 10−13 |
| RYR3 | 10.95 | 4.30 | 1.59 | 6.89 × 10−16 | 4.52 × 10−14 |
| CAMTA2 | 10.80 | 4.62 | 1.53 | 2.38 × 10−14 | 1.17 × 10−12 |
| Gene | Primer Sequence (5′→3′) |
|---|---|
| Nfix-F | ccgactctactagaggatccactagtgccaccatgtactccccgtactgcctcacccag |
| Nfix-R | gacgcgtcgggccctctagactcgagtcaagcgtagtctgggacgtcgtatgggtagag |
| Nfix-sgRNA-CF1 | CaccgACTTGCGCTTCCGCGCCTGC |
| Nfix-sgRNA-CR1 | aaacGCAGGCGCGGAAGCGCAAGTc |
| Nfix-sgRNA-CF2 | CaccgGGGGGGCTTCTTGCCCGTGA |
| Nfix-sgRNA-CR2 | aaacTCACGGGCAAGAAGCCCCCCc |
| Nfix-sgRNA-CF3 | CaccgACCAGAAGGGCAAGATCCGG |
| Nfix-sgRNA-CR3 | aaacCCGGATCTTGCCCTTCTGGTc |
| Gene | Primer Sequence (5′→3′) | Annealing Temperature (°C) | Product Length (bp) |
|---|---|---|---|
| MSTN | F:GTGATGAGCACTCCACAGAA | 60 | 118 |
| R:CCAGAGCAGTAATTGGCCTT | |||
| SMAD4 | F:ACACACCTAATTTGCCTCAC | 60 | 124 |
| R:TTAGAAATAGGAGGCTGGAA | |||
| MyoD | F:CGACTCGGACGCTTCCAGT | 60 | 105 |
| R:TAAGCGCGGTCGTAGCAGTT | |||
| Nfix | F:GCCCGAGATCAAGCAGAAGTG | 60 | 176 |
| R:CCTGGCGAAGGCAGTCAATCC | |||
| GAPDH | F:GAAGGTCGGAGTGAACGGATT | 60 | 217 |
| R:GGTCATAAGTCCCTCCACGAT |
Disclaimer/Publisher’s Note: The statements, opinions and data contained in all publications are solely those of the individual author(s) and contributor(s) and not of MDPI and/or the editor(s). MDPI and/or the editor(s) disclaim responsibility for any injury to people or property resulting from any ideas, methods, instructions or products referred to in the content. |
© 2024 by the authors. Licensee MDPI, Basel, Switzerland. This article is an open access article distributed under the terms and conditions of the Creative Commons Attribution (CC BY) license (https://creativecommons.org/licenses/by/4.0/).
Share and Cite
Qiu, M.; Zhang, X.; Liao, L.; Zhang, N.; Liu, M. Regulatory Role of Nfix Gene in Sheep Skeletal Muscle Cell Development and Its Interaction Mechanism with MSTN. Int. J. Mol. Sci. 2024, 25, 11988. https://doi.org/10.3390/ijms252211988
Qiu M, Zhang X, Liao L, Zhang N, Liu M. Regulatory Role of Nfix Gene in Sheep Skeletal Muscle Cell Development and Its Interaction Mechanism with MSTN. International Journal of Molecular Sciences. 2024; 25(22):11988. https://doi.org/10.3390/ijms252211988
Chicago/Turabian StyleQiu, Meiyu, Xuemei Zhang, Li Liao, Ning Zhang, and Mingjun Liu. 2024. "Regulatory Role of Nfix Gene in Sheep Skeletal Muscle Cell Development and Its Interaction Mechanism with MSTN" International Journal of Molecular Sciences 25, no. 22: 11988. https://doi.org/10.3390/ijms252211988
APA StyleQiu, M., Zhang, X., Liao, L., Zhang, N., & Liu, M. (2024). Regulatory Role of Nfix Gene in Sheep Skeletal Muscle Cell Development and Its Interaction Mechanism with MSTN. International Journal of Molecular Sciences, 25(22), 11988. https://doi.org/10.3390/ijms252211988
