Identification of Crucial Cancer Stem Cell Genes Linked to Immune Cell Infiltration and Survival in Hepatocellular Carcinoma
Abstract
1. Introduction
2. Results
2.1. mRNAsi and EREG-mRNAsi in HCC
2.2. mRNAsi Evaluated in the Context of the Tumor Mutation
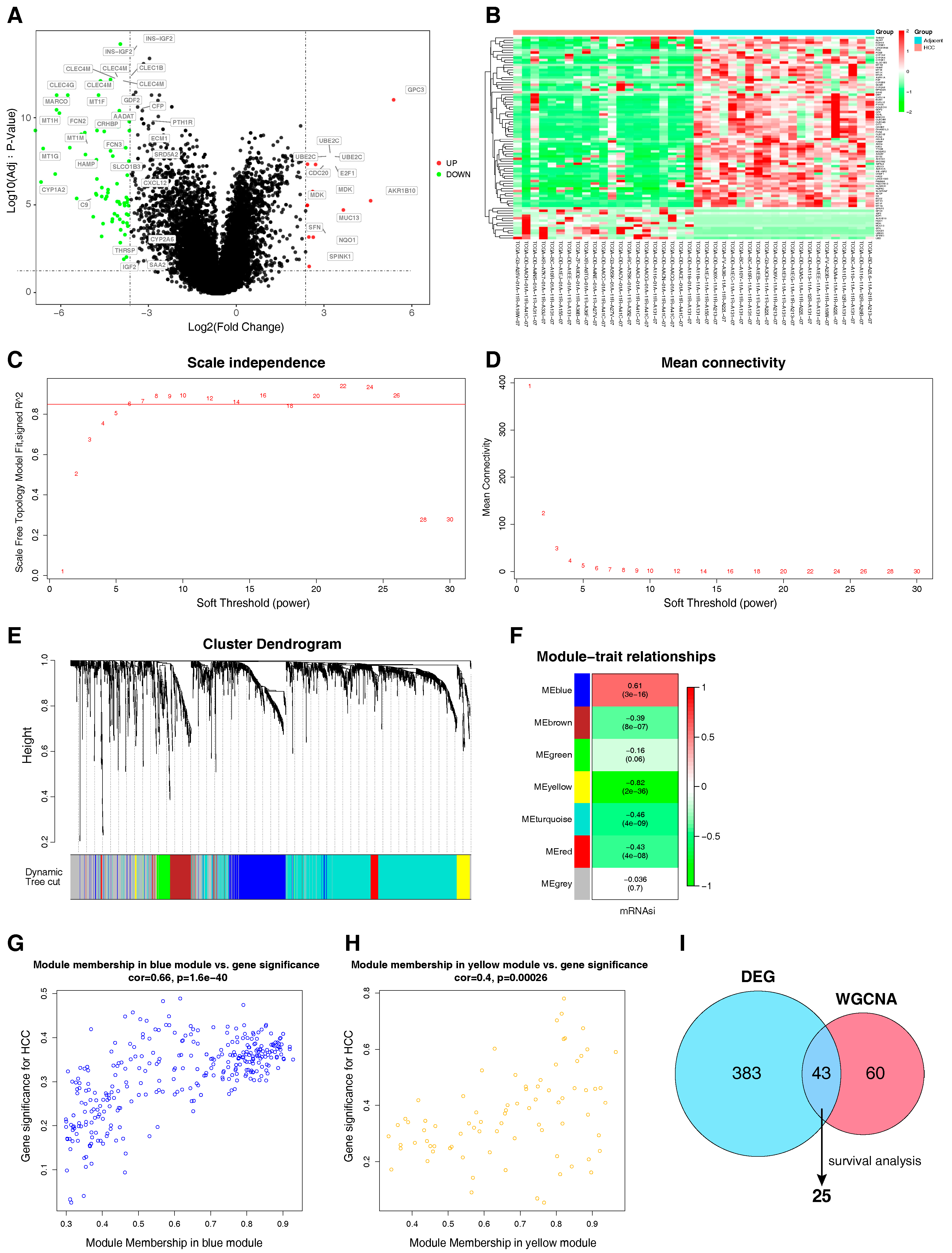
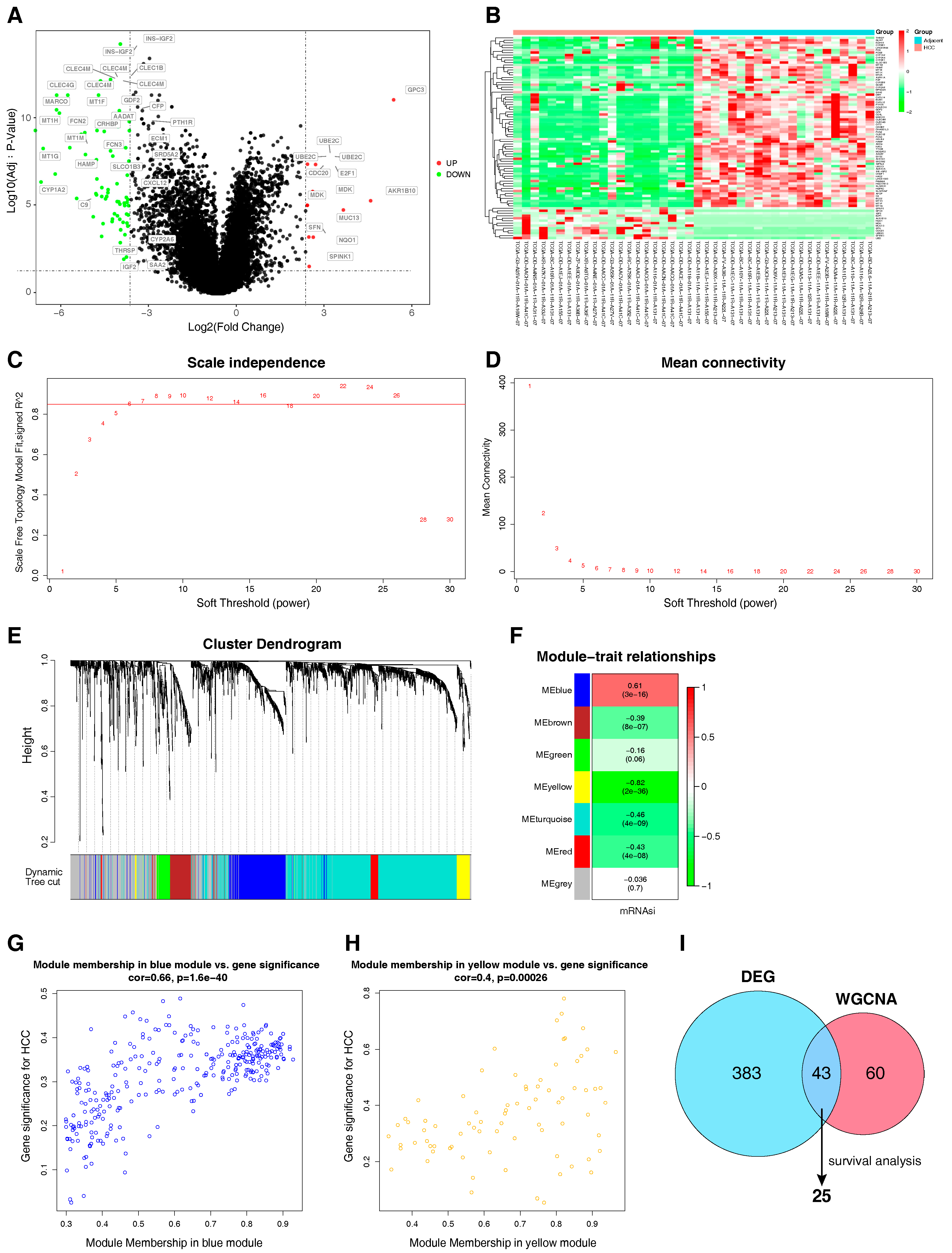
2.3. Identification of mRNAsi-Related Key Genes by WGCNA
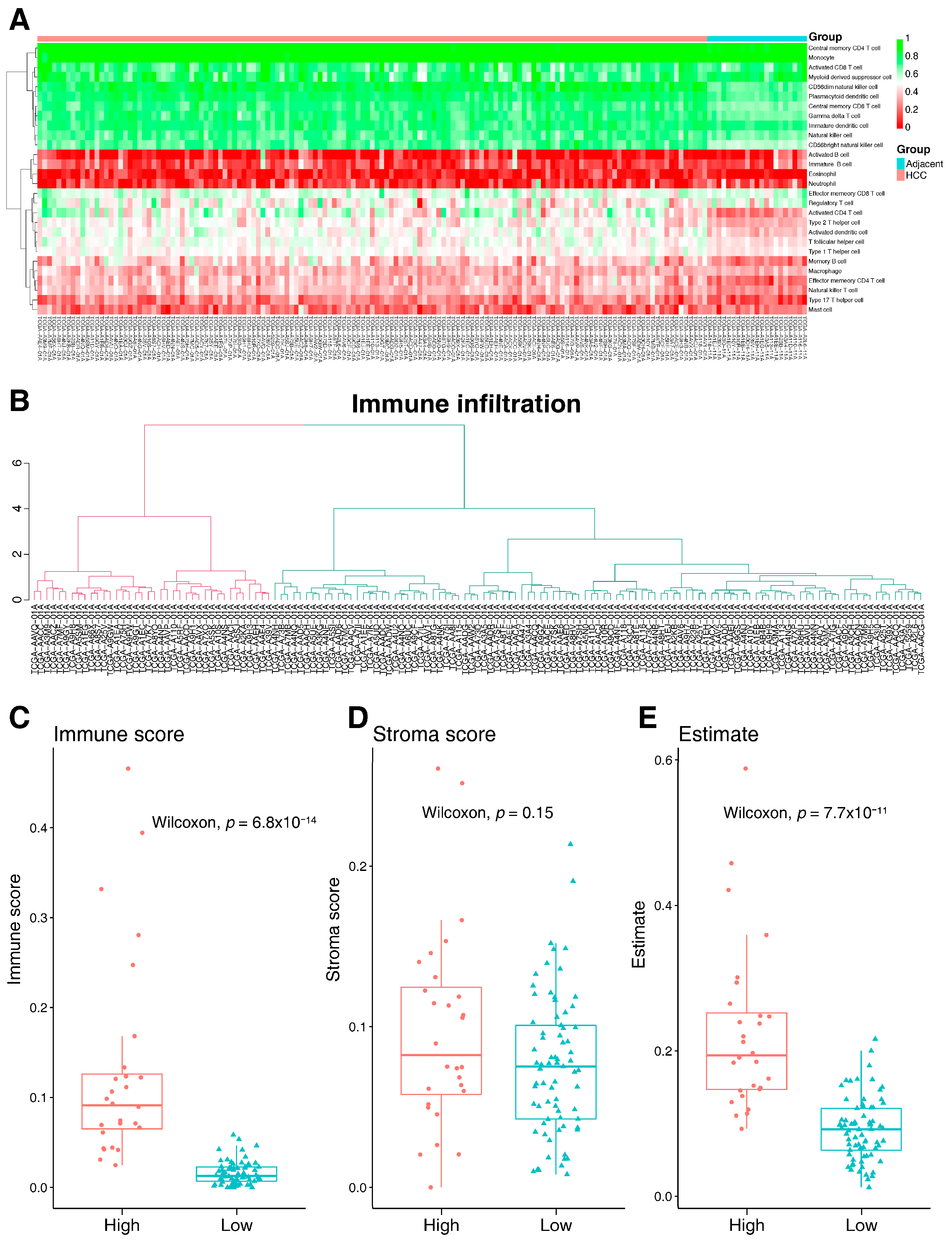
2.4. The Immune Cell Infiltration Analysis by ssGSEA
2.5. Validation and Functional Enrichment Analysis of Key Genes
3. Discussion
4. Materials and Methods
4.1. Data Acquisition and Processing
4.2. Mutation Analysis
4.3. DEGs of HCC
4.4. WGCNA
4.5. The Kaplan–Meier Survival Analysis
4.6. Single-Sample Gene Set Enrichment Analysis
4.7. Enrichment Analysis of CSCs Genes and Protein–Protein Interaction Network
4.8. RT-PCR
4.9. Statistical Analysis
5. Conclusions
Supplementary Materials
Author Contributions
Funding
Institutional Review Board Statement
Informed Consent Statement
Data Availability Statement
Acknowledgments
Conflicts of Interest
References
- Llovet, J.M.; Zucman-Rossi, J.; Pikarsky, E.; Sangro, B.; Schwartz, M.; Sherman, M.; Gores, G. Hepatocellular carcinoma. Nat. Rev. Dis. Primers 2016, 2, 16018. [Google Scholar] [CrossRef] [PubMed]
- Zhang, Q.; Lou, Y.; Bai, X.-L.; Liang, T.-B. Intratumoral heterogeneity of hepatocellular carcinoma: From single-cell to population-based studies. World J. Gastroenterol. 2020, 26, 3720–3736. [Google Scholar] [CrossRef] [PubMed]
- Kalasekar, S.M.; VanSant-Webb, C.H.; Evason, K.J. Intratumor Heterogeneity in Hepatocellular Carcinoma: Challenges and Opportunities. Cancers 2021, 13, 5524. [Google Scholar] [CrossRef] [PubMed]
- Gao, Y.-X.; Ning, Q.-Q.; Yang, P.-X.; Guan, Y.-Y.; Liu, P.-X.; Liu, M.-L.; Qiao, L.-X.; Guo, X.-H.; Yang, T.-W.; Chen, D.-X. Recent advances in recurrent hepatocellular carcinoma therapy. World J. Hepatol. 2023, 15, 460–476. [Google Scholar] [CrossRef]
- Al-Hajj, M.; Clarke, M.F. Self-renewal and solid tumor stem cells. Oncogene 2004, 23, 7274–7282. [Google Scholar] [CrossRef]
- Visvader, J.E.; Lindeman, G.J. Cancer Stem Cells: Current Status and Evolving Complexities. Cell Stem Cell 2012, 10, 717–728. [Google Scholar] [CrossRef]
- Walcher, L.; Kistenmacher, A.-K.; Suo, H.; Kitte, R.; Dluczek, S.; Strauß, A.; Blaudszun, A.-R.; Yevsa, T.; Fricke, S.; Kossatz-Boehlert, U. Cancer Stem Cells—Origins and Biomarkers: Perspectives for Targeted Personalized Therapies. Front. Immunol. 2020, 11, 1280. [Google Scholar] [CrossRef]
- Zheng, H.; Pomyen, Y.; Hernandez, M.O.; Li, C.; Livak, F.; Tang, W.; Dang, H.; Greten, T.F.; Davis, J.L.; Zhao, Y.; et al. Single-cell analysis reveals cancer stem cell heterogeneity in hepatocellular carcinoma. Hepatology 2018, 68, 127–140. [Google Scholar] [CrossRef]
- Yang, L.; Shi, P.; Zhao, G.; Xu, J.; Peng, W.; Zhang, J.; Zhang, G.; Wang, X.; Dong, Z.; Chen, F.; et al. Targeting cancer stem cell pathways for cancer therapy. Signal Transduct. Target. Ther. 2020, 5, 8. [Google Scholar] [CrossRef]
- Liu, Y.-C.; Yeh, C.-T.; Lin, K.-H. Cancer Stem Cell Functions in Hepatocellular Carcinoma and Comprehensive Therapeutic Strategies. Cells 2020, 9, 1331. [Google Scholar] [CrossRef]
- Maugeri-Saccà, M.; Vigneri, P.; De Maria, R. Cancer stem cells and chemosensitivity. Clin. Cancer Res. 2011, 17, 4942–4947. [Google Scholar] [CrossRef] [PubMed]
- Calcagno, A.M.; Salcido, C.D.; Gillet, J.-P.; Wu, C.-P.; Fostel, J.M.; Mumau, M.D.; Gottesman, M.M.; Varticovski, L.; Ambudkar, S.V. Prolonged drug selection of breast cancer cells and enrichment of cancer stem cell characteristics. JNCI J. Natl. Cancer Inst. 2010, 102, 1637–1652. [Google Scholar] [CrossRef] [PubMed]
- Dragu, D.L.; Chivu-Economescu, M.; Diaconu, C.C.; Bleotu, C.; Necula, L.G. Therapies targeting cancer stem cells: Current trends and future challenges. World J. Stem Cells 2015, 7, 1185–1201. [Google Scholar] [CrossRef] [PubMed]
- Firdous, S.; Ghosh, A.; Saha, S. BCSCdb: A database of biomarkers of cancer stem cells. Database 2022, 2022, baac082. [Google Scholar] [CrossRef] [PubMed]
- Yamashita, T.; Wang, X.W. Cancer stem cells in the development of liver cancer. J. Clin. Investig. 2013, 123, 1911–1918. [Google Scholar] [CrossRef]
- Schulte, L.-A.; López-Gil, J.C.; Sainz, B., Jr.; Hermann, P.C. The Cancer Stem Cell in Hepatocellular Carcinoma. Cancers 2020, 12, 684. [Google Scholar] [CrossRef]
- Lee, T.K.-W.; Guan, X.-Y.; Ma, S. Cancer stem cells in hepatocellular carcinoma—From origin to clinical implications. Nat. Rev. Gastroenterol. Hepatol. 2021, 19, 26–44. [Google Scholar] [CrossRef]
- Swanson, K.; Wu, E.; Zhang, A.; Alizadeh, A.A.; Zou, J. From patterns to patients: Advances in clinical machine learning for cancer diagnosis, prognosis, and treatment. Cell 2023, 186, 1772–1791. [Google Scholar] [CrossRef]
- Malta, T.M.; Sokolov, A.; Gentles, A.J.; Burzykowski, T.; Poisson, L.; Weinstein, J.N.; Kamińska, B.; Huelsken, J.; Omberg, L.; Gevaert, O.; et al. Machine Learning Identifies Stemness Features Associated with Oncogenic Dedifferentiation. Cell 2018, 173, 338–354.e15. [Google Scholar] [CrossRef]
- Zhang, Y.; Tseng, J.T.-C.; Lien, I.-C.; Li, F.; Wu, W.; Li, H. mRNAsi Index: Machine Learning in Mining Lung Adenocarcinoma Stem Cell Biomarkers. Genes. 2020, 11, 257. [Google Scholar] [CrossRef]
- Kong, W.; Gao, M.; Jin, Y.; Huang, W.; Huang, Z.; Xie, Z. Prognostic model of patients with liver cancer based on tumor stem cell content and immune process. Aging 2020, 12, 16555–16578. [Google Scholar] [CrossRef] [PubMed]
- Xu, H.; Zou, R.; Liu, J.; Zhu, L. A Risk Signature with Nine Stemness Index-Associated Genes for Predicting Survival of Patients with Uterine Corpus Endometrial Carcinoma. J. Oncol. 2021, 2021, 6653247. [Google Scholar] [CrossRef] [PubMed]
- Lawlor, R.T.; Mattiolo, P.; Mafficini, A.; Hong, S.-M.; Piredda, M.L.; Taormina, S.V.; Malleo, G.; Marchegiani, G.; Pea, A.; Salvia, R.; et al. Tumor Mutational Burden as a Potential Biomarker for Immunotherapy in Pancreatic Cancer: Systematic Review and Still-Open Questions. Cancers 2021, 13, 3119. [Google Scholar] [CrossRef] [PubMed]
- Dai, X.; Guo, Y.; Hu, Y.; Bao, X.; Zhu, X.; Fu, Q.; Zhang, H.; Tong, Z.; Liu, L.; Zheng, Y.; et al. Immunotherapy for targeting cancer stem cells in hepatocellular carcinoma. Theranostics 2021, 11, 3489–3501. [Google Scholar] [CrossRef]
- Mao, D.; Zhou, Z.; Song, S.; Li, D.; He, Y.; Wei, Z.; Zhang, C. Identification of Stemness Characteristics Associated With the Immune Microenvironment and Prognosis in Gastric Cancer. Front. Oncol. 2021, 11, 626961. [Google Scholar] [CrossRef]
- Zhao, X.; Lin, J. Construction and Validation of a Prognostic Model Based on mRNAsi-Related Genes in Breast Cancer. Comput. Math Methods Med. 2022, 2022, 6532591. [Google Scholar] [CrossRef]
- Tang, R.; Liu, X.; Wang, W.; Hua, J.; Xu, J.; Liang, C.; Meng, Q.; Liu, J.; Zhang, B.; Yu, X.; et al. Identification of the Roles of a Stemness Index Based on mRNA Expression in the Prognosis and Metabolic Reprograming of Pancreatic Ductal Adenocarcinoma. Front. Oncol. 2021, 11, 643465. [Google Scholar] [CrossRef]
- Bai, K.; He, S.; Shu, L.; Wang, W.; Lin, S.; Zhang, Q.; Li, L.; Cheng, L.; Dai, Y. Identification of cancer stem cell characteristics in liver hepatocellular carcinoma by WGCNA analysis of transcriptome stemness index. Cancer Med. 2020, 9, 4290–4298. [Google Scholar] [CrossRef]
- Zhang, Q.; Wang, J.; Liu, M.; Zhu, Q.; Li, Q.; Xie, C.; Han, C.; Wang, Y.; Gao, M.; Liu, J. Weighted correlation gene network analysis reveals a new stemness index-related survival model for prognostic prediction in hepatocellular carcinoma. Aging 2020, 12, 13502–13517. [Google Scholar] [CrossRef]
- Wang, C.; Qin, S.; Pan, W.; Shi, X.; Gao, H.; Jin, P.; Xia, X.; Ma, F. mRNAsi-related genes can effectively distinguish hepatocellular carcinoma into new molecular subtypes. Comput. Struct. Biotechnol. J. 2022, 20, 2928–2941. [Google Scholar] [CrossRef]
- Chen, L.; Zhang, D.; Zheng, S.; Li, X.; Gao, P. Stemness analysis in hepatocellular carcinoma identifies an extracellular matrix gene–related signature associated with prognosis and therapy response. Front. Genet. 2022, 13, 959834. [Google Scholar] [CrossRef] [PubMed]
- Lu, X.; Ying, Y.; Zhang, W.; Li, R.; Wang, W. Identification of stemness subtypes and features to improve endometrial cancer treatment using machine learning. Artif. Cells, Nanomed. Biotechnol. 2023, 51, 57–73. [Google Scholar] [CrossRef] [PubMed]
- Huo, J.; Cai, J.; Guan, G.; Liu, H.; Wu, L. A Ferroptosis and Pyroptosis Molecular Subtype-Related Signature Applicable for Prognosis and Immune Microenvironment Estimation in Hepatocellular Carcinoma. Front. Cell Dev. Biol. 2021, 9, 761839. [Google Scholar] [CrossRef] [PubMed]
- Sun, Y.; Cheng, Z.; Liu, S. MCM2 in human cancer: Functions, mechanisms, and clinical significance. Mol. Med. 2022, 28, 128. [Google Scholar] [CrossRef]
- Zhou, X.; Luo, J.; Xie, H.; Wei, Z.; Li, T.; Liu, J.; Liao, X.; Zhu, G.; Peng, T. MCM2 promotes the stemness and sorafenib resistance of hepatocellular carcinoma cells via hippo signaling. Cell Death Discov. 2022, 8, 418. [Google Scholar] [CrossRef]
- Xu, H.; Huang, J.; Hua, S.; Liang, L.; He, X.; Zhan, M.; Lu, L.; Chu, J. Interactome analysis of gene expression profiles identifies CDC6 as a potential therapeutic target modified by miR-215-5p in hepatocellular carcinoma. Int. J. Med. Sci. 2020, 17, 2926–2940. [Google Scholar] [CrossRef]
- Chai, N.; Xie, H.-H.; Yin, J.-P.; Sa, K.-D.; Guo, Y.; Wang, M.; Liu, J.; Zhang, X.-F.; Zhang, X.; Yin, H.; et al. FOXM1 promotes proliferation in human hepatocellular carcinoma cells by transcriptional activation of CCNB1. Biochem. Biophys. Res. Commun. 2018, 500, 924–929. [Google Scholar] [CrossRef]
- Hu, G.; Yan, Z.; Zhang, C.; Cheng, M.; Yan, Y.; Wang, Y.; Deng, L.; Lu, Q.; Luo, S. FOXM1 promotes hepatocellular carcinoma progression by regulating KIF4A expression. J. Exp. Clin. Cancer Res. 2019, 38, 188. [Google Scholar] [CrossRef]
- Chang, Y.-Y.; Yen, C.-J.; Chan, S.-H.; Chou, Y.-W.; Lee, Y.-P.; Bao, C.-Y.; Huang, C.-J.; Huang, W. NEK2 Promotes Hepatoma Metastasis and Serves as Biomarker for High Recurrence Risk after Hepatic Resection. Ann. Hepatol. 2018, 17, 843–856. [Google Scholar] [CrossRef]
- Li, Y.; Yi, Q.; Liao, X.; Han, C.; Zheng, L.; Li, H.; Yu, Q.; Yan, X.; Chen, X.; Zhu, H.; et al. Hypomethylation-driven overexpression of HJURP promotes progression of hepatocellular carcinoma and is associated with poor prognosis. Biochem. Biophys. Res. Commun. 2021, 566, 67–74. [Google Scholar] [CrossRef]
- Cai, H.; Shao, B.; Zhou, Y.; Chen, Z. High expression of TOP2A in hepatocellular carcinoma is associated with disease progression and poor prognosis. Oncol. Lett. 2020, 20, 232. [Google Scholar] [CrossRef] [PubMed]
- Li, Z.; Wang, R.; Qiu, C.; Cao, C.; Zhang, J.; Ge, J.; Shi, Y. Role of DTL in Hepatocellular Carcinoma and Its Impact on the Tumor Microenvironment. Front. Immunol. 2022, 13, 834606. [Google Scholar] [CrossRef] [PubMed]
- Xia, H.; Kong, S.N.; Chen, J.; Shi, M.; Sekar, K.; Seshachalam, V.P.; Rajasekaran, M.; Goh, B.K.P.; Ooi, L.L.; Hui, K.M. MELK is an oncogenic kinase essential for early hepatocellular carcinoma recurrence. Cancer Lett. 2016, 383, 85–93. [Google Scholar] [CrossRef] [PubMed]
- Chen, J.; Rajasekaran, M.; Xia, H.; Zhang, X.; Kong, S.N.; Sekar, K.; Seshachalam, V.P.; Deivasigamani, A.; Goh, B.K.; Ooi, L.L.; et al. The microtubule-associated protein PRC1 promotes early recurrence of hepatocellular carcinoma in association with the Wnt/beta-catenin signalling pathway. Gut 2016, 65, 1522–1534. [Google Scholar] [CrossRef] [PubMed]
- Teng, K.; Wei, S.; Zhang, C.; Chen, J.; Chen, J.; Xiao, K.; Liu, J.; Dai, M.; Guan, X.; Yun, J.; et al. KIFC1 is activated by TCF-4 and promotes hepatocellular carcinoma pathogenesis by regulating HMGA1 transcriptional activity. J. Exp. Clin. Cancer Res. 2019, 38, 329. [Google Scholar] [CrossRef]
- Guo, Y.; Yang, J.; Ren, K.; Tian, X.; Gao, H.; Tian, X.; Zhang, X.; Kan, Q. The Heterogeneity of Immune Cell Infiltration Landscape and Its Immunotherapeutic Implications in Hepatocellular Carcinoma. Front. Immunol. 2022, 13, 861525. [Google Scholar] [CrossRef]
- Szklarczyk, D.; Gable, A.L.; Lyon, D.; Junge, A.; Wyder, S.; Huerta-Cepas, J.; Simonovic, M.; Doncheva, N.T.; Morris, J.H.; Bork, P.; et al. STRING v11: Protein–protein association networks with increased coverage, supporting functional discovery in genome-wide experimental datasets. Nucleic Acids Res. 2019, 47, D607–D613. [Google Scholar] [CrossRef]






| Gene | Stage I+II | Stage III | p-Value |
|---|---|---|---|
| n = 16 (Median [Q1, Q3]) | n = 4 (Median [Q1, Q3]) | ||
| PRC1 | 6.71 [3.31, 8.66] | 18.61 [12.87, 24.48] | 0.005 |
| DTL | 7.75 [2.37, 13.44] | 31.78 [25.79, 36.07] | 0.021 |
| TOP2A | 10.76 [2.80, 13.55] | 27.94 [23.77, 30.31] | 0.016 |
| NEK2 | 4.80 [1.39, 10.95] | 18.88 [12.66, 27.07] | 0.028 |
| CDC6 | 9.11 [4.03, 12.13] | 30.80 [15.03, 57.51] | 0.009 |
| HJURP | 6.99 [2.37, 10.26] | 17.47 [10.17, 29.12] | 0.036 |
| MCM2 | 4.46 [2.46, 6.50] | 9.80 [8.37, 11.20] | 0.036 |
| KIFC1 | 6.55 [2.94, 10.92] | 18.34 [15.06, 23.55] | 0.012 |
| MELK | 4.34 [2.15, 9.91] | 17.70 [12.77, 25.05] | 0.021 |
| FOXM1 | 8.06 [2.58, 9.54] | 15.32 [13.34, 17.82] | 0.016 |
Disclaimer/Publisher’s Note: The statements, opinions and data contained in all publications are solely those of the individual author(s) and contributor(s) and not of MDPI and/or the editor(s). MDPI and/or the editor(s) disclaim responsibility for any injury to people or property resulting from any ideas, methods, instructions or products referred to in the content. |
© 2024 by the authors. Licensee MDPI, Basel, Switzerland. This article is an open access article distributed under the terms and conditions of the Creative Commons Attribution (CC BY) license (https://creativecommons.org/licenses/by/4.0/).
Share and Cite
Huang, L.-H.; Wu, S.-C.; Liu, Y.-W.; Liu, H.-T.; Chien, P.-C.; Lin, H.-P.; Wu, C.-J.; Hsieh, T.-M.; Hsieh, C.-H. Identification of Crucial Cancer Stem Cell Genes Linked to Immune Cell Infiltration and Survival in Hepatocellular Carcinoma. Int. J. Mol. Sci. 2024, 25, 11969. https://doi.org/10.3390/ijms252211969
Huang L-H, Wu S-C, Liu Y-W, Liu H-T, Chien P-C, Lin H-P, Wu C-J, Hsieh T-M, Hsieh C-H. Identification of Crucial Cancer Stem Cell Genes Linked to Immune Cell Infiltration and Survival in Hepatocellular Carcinoma. International Journal of Molecular Sciences. 2024; 25(22):11969. https://doi.org/10.3390/ijms252211969
Chicago/Turabian StyleHuang, Lien-Hung, Shao-Chun Wu, Yueh-Wei Liu, Hang-Tsung Liu, Peng-Chen Chien, Hui-Ping Lin, Chia-Jung Wu, Ting-Min Hsieh, and Ching-Hua Hsieh. 2024. "Identification of Crucial Cancer Stem Cell Genes Linked to Immune Cell Infiltration and Survival in Hepatocellular Carcinoma" International Journal of Molecular Sciences 25, no. 22: 11969. https://doi.org/10.3390/ijms252211969
APA StyleHuang, L.-H., Wu, S.-C., Liu, Y.-W., Liu, H.-T., Chien, P.-C., Lin, H.-P., Wu, C.-J., Hsieh, T.-M., & Hsieh, C.-H. (2024). Identification of Crucial Cancer Stem Cell Genes Linked to Immune Cell Infiltration and Survival in Hepatocellular Carcinoma. International Journal of Molecular Sciences, 25(22), 11969. https://doi.org/10.3390/ijms252211969

