Novel Core Gene Signature Associated with Inflammation-to-Metaplasia Transition in Influenza A Virus-Infected Lungs
Abstract
1. Introduction
2. Results
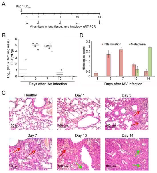
2.1. Viral Titers and Morphological Changes in the Lung Tissue of Mice During IAV Infection and Recovery
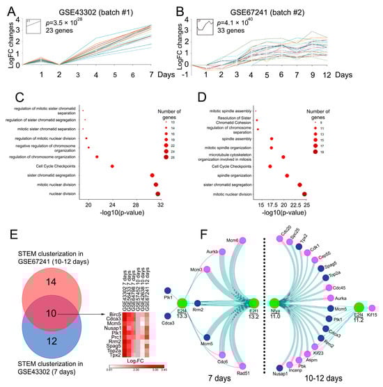
2.2. Core Differentially Expressed Genes (DEGs) Related to Acute Inflammation-to-Metaplasia Transition
2.3. Identification of Gene Clusters Associated with Inflammation-to-Metaplasia Transition in IAV-Infected Lungs
2.4. Analysis of Core Genes with Similar Expression Profiles Using STEM Clustering Algorithm
2.5. Identification of Potential Transcription Factors Regulating the Expression of Core DEGs Related to Inflammation-to-Metaplasia Transition During IAV Infection Development
2.6. Analysis of DEG and TF Expression Patterns Associated with IAV Infection Development
3. Discussion
4. Materials and Methods
4.1. Mice
4.2. Virus and Cells
4.3. Influenza A Virus (IAV) Infection Model
4.4. Focus Forming Assay (FFA)
4.5. Histology
4.6. GEO Dataset Analysis
4.7. Gene Association Network Reconstruction and MCODE Analysis
4.8. Short Time-Series Expression Miner (STEM) Analysis
4.9. Functional Enrichment Analysis
4.10. Identification of Potential Transcription Factors Regulating Expression of Core Genes
4.11. Quantitative Real-Time PCR (qRT-PCR)
4.12. Analysis of Expression Levels of Core Genes in Cases of COVID-19 with Different Severity
4.13. Survival Analysis of Core Genes
4.14. Statistical Analysis
5. Conclusions
Author Contributions
Funding
Institutional Review Board Statement
Informed Consent Statement
Data Availability Statement
Conflicts of Interest
References
- Verma, V.; Dileepan, M.; Huang, Q.; Phan, T.; Hu, W.-S.; Ly, H.; Liang, Y. Influenza A virus activates cellular Tropomyosin receptor kinase A (TrkA) signaling to promote viral replication and lung inflammation. PLoS Pathog. 2022, 18, e1010874. [Google Scholar] [CrossRef] [PubMed]
- Yao, D.; Bao, L.; Li, F.; Liu, B.; Wu, X.; Hu, Z.; Xu, J.; Wang, W.; Zhang, X. H1N1 influenza virus dose dependent induction of dysregulated innate immune responses and STAT1/3 activation are associated with pulmonary immunopathological damage. Virulence 2022, 13, 1558–1572. [Google Scholar] [CrossRef] [PubMed]
- Jochems, S.P.; Marcon, F.; Carniel, B.F.; Holloway, M.; Mitsi, E.; Smith, E.; Gritzfeld, J.F.; Solórzano, C.; Reiné, J.; Pojar, S.; et al. Inflammation induced by influenza virus impairs human innate immune control of pneumococcus. Nat. Immunol. 2018, 19, 1299–1308. [Google Scholar] [CrossRef] [PubMed]
- Wilson, F.D.; Pace, L.W.; Hoerr, F.J.; Pathology, V.D.; Fort, S.; Road, V.; Valley, F. Evaluation of a Morphometric Density Approach for Quantitation of Pneumonia Severity using a Murine Influenza Model. J. Cytol. Histol. 2023, 14, 23–26. [Google Scholar] [CrossRef]
- Franks, T.J.; Chong, P.Y.; Chui, P.; Galvin, J.R.; Lourens, R.M.; Reid, A.H.; Selbs, E.; Mcevoy, C.P.L.; Hayden, C.D.L.; Fukuoka, J.; et al. Lung pathology of severe acute respiratory syndrome (SARS): A study of 8 autopsy cases from Singapore. Hum. Pathol. 2003, 34, 743–748. [Google Scholar] [CrossRef]
- Xi, Y.; Kim, T.; Brumwell, A.N.; Driver, I.H.; Wei, Y.; Tan, V.; Jackson, J.R.; Xu, J.; Lee, D.-K.; Gotts, J.E.; et al. Local lung hypoxia determines epithelial fate decisions during alveolar regeneration. Nat. Cell Biol. 2017, 19, 904–914. [Google Scholar] [CrossRef]
- Barkauskas, C.E.; Cronce, M.J.; Rackley, C.R.; Bowie, E.J.; Keene, D.R.; Stripp, B.R.; Randell, S.H.; Noble, P.W.; Hogan, B.L.M. Type 2 alveolar cells are stem cells in adult lung. J. Clin. Investig. 2013, 123, 3025–3036. [Google Scholar] [CrossRef]
- Kathiriya, J.J.; Brumwell, A.N.; Jackson, J.R.; Tang, X.; Chapman, H.A. Distinct Airway Epithelial Stem Cells Hide among Club Cells but Mobilize to Promote Alveolar Regeneration. Cell Stem Cell 2020, 26, 346–358. [Google Scholar] [CrossRef]
- Vaughan, A.E.; Brumwell, A.N.; Xi, Y.; Gotts, J.E.; Brownfield, D.G.; Treutlein, B.; Tan, K.; Tan, V.; Liu, F.C.; Looney, M.R.; et al. Lineage-negative progenitors mobilize to regenerate lung epithelium after major injury. Nature 2015, 517, 621–625. [Google Scholar] [CrossRef]
- Soni, S.; Antonescu, L.; Ro, K.; Horowitz, J.C.; Mebratu, Y.A.; Nho, R.S. Influenza, SARS-CoV-2, and Their Impact on Chronic Lung Diseases and Fibrosis. Am. J. Pathol. 2024, 194, 1807–1822. [Google Scholar] [CrossRef]
- Pociask, D.A.; Robinson, K.M.; Chen, K.; McHugh, K.J.; Clay, M.E.; Huang, G.T.; Benos, P.V.; Janssen-Heininger, Y.M.; Kolls, J.K.; Anathy, V.; et al. Epigenetic and Transcriptomic Regulation of Lung Repair during Recovery from Influenza Infection. Am. J. Pathol. 2017, 187, 851–863. [Google Scholar] [CrossRef] [PubMed]
- Pelz, L.; Piagnani, E.; Marsall, P.; Wynserski, N.; Hein, M.D.; Marichal-Gallardo, P.; Kupke, S.Y.; Reichl, U. Broad-Spectrum Antiviral Activity of Influenza A Defective Interfering Particles against Respiratory Syncytial, Yellow Fever, and Zika Virus Replication In Vitro. Viruses 2023, 15, 1872. [Google Scholar] [CrossRef] [PubMed]
- Alalem, M.; Dabous, E.; Awad, A.M.; Alalem, N.; Guirgis, A.A.; El-Masry, S.; Khalil, H. Influenza a virus regulates interferon signaling and its associated genes; MxA and STAT3 by cellular miR-141 to ensure viral replication. Virol. J. 2023, 20, 183. [Google Scholar] [CrossRef] [PubMed]
- Bibert, S.; Guex, N.; Lourenco, J.; Brahier, T.; Papadimitriou-Olivgeris, M.; Damonti, L.; Manuel, O.; Liechti, R.; Götz, L.; Tschopp, J.; et al. Transcriptomic Signature Differences Between SARS-CoV-2 and Influenza Virus Infected Patients. Front. Immunol. 2021, 12, 666163. [Google Scholar] [CrossRef] [PubMed]
- Kulasinghe, A.; Tan, C.W.; Miggiolaro, A.F.R.d.S.; Monkman, J.; SadeghiRad, H.; Bhuva, D.D.; Junior, J.d.S.M.; de Paula, C.B.V.; Nagashima, S.; Baena, C.P.; et al. Profiling of lung SARS-CoV-2 and influenza virus infection dissects virus-specific host responses and gene signatures. Eur. Respir. J. 2021, 59, 2101881. [Google Scholar] [CrossRef]
- Liu, S.; Huang, Z.; Deng, X.; Zou, X.; Li, H.; Mu, S.; Cao, B. Identification of key candidate biomarkers for severe influenza infection by integrated bioinformatical analysis and initial clinical validation. J. Cell. Mol. Med. 2021, 25, 1725–1738. [Google Scholar] [CrossRef]
- Goncharova, E.P.; Sen‘kova, A.V.; Savin, I.A.; Kabilova, T.O.; Zenkova, M.A.; Vlassov, V.V.; Chernolovskaya, E.L. Immunostimulating RNA Delivered by P1500 PEGylated Cationic Liposomes Limits Influenza Infection in C57Bl/6 Mice. Pharmaceutics 2020, 12, 875. [Google Scholar] [CrossRef]
- Galea, E.; Weinstock, L.D.; Larramona-Arcas, R.; Pybus, A.F.; Giménez-Llort, L.; Escartin, C.; Wood, L.B. Multi-transcriptomic analysis points to early organelle dysfunction in human astrocytes in Alzheimer's disease. Neurobiol. Dis. 2022, 166, 105655. [Google Scholar] [CrossRef]
- Markov, A.V.; Kel, A.E.; Salomatina, O.V.; Salakhutdinov, N.F.; Zenkova, M.A.; Logashenko, E.B. Deep insights into the response of human cervical carcinoma cells to a new cyano enone-bearing triterpenoid soloxolone methyl: A transcriptome analysis. Oncotarget 2019, 10, 5267–5297. [Google Scholar] [CrossRef][Green Version]
- Ernst, J.; Bar-Joseph, Z. STEM: A tool for the analysis of short time series gene expression data. BMC Bioinform. 2006, 7, 191. [Google Scholar] [CrossRef]
- Biswas, A.K.; Johnson, D.G. Transcriptional and Nontranscriptional Functions of E2F1 in Response to DNA Damage. Cancer Res. 2012, 72, 13–17. [Google Scholar] [CrossRef] [PubMed]
- Wu, Z.; Zheng, S.; Yu, Q. The E2F family and the role of E2F1 in apoptosis. Int. J. Biochem. Cell Biol. 2009, 41, 2389–2397. [Google Scholar] [CrossRef] [PubMed]
- Ertosun, M.G.; Hapil, F.Z.; Nidai, O.O. E2F1 transcription factor and its impact on growth factor and cytokine signaling. Cytokine Growth Factor Rev. 2016, 31, 17–25. [Google Scholar] [CrossRef] [PubMed]
- Hsu, J.; Sage, J. Novel functions for the transcription factor E2F4 in development and disease. Cell Cycle 2016, 15, 3183–3190. [Google Scholar] [CrossRef] [PubMed]
- Dolfini, D.; Zambelli, F.; Pedrazzoli, M.; Mantovani, R.; Pavesi, G. A high definition look at the NF-Y regulome reveals genome-wide associations with selected transcription factors. Nucleic Acids Res. 2016, 44, 4684–4702. [Google Scholar] [CrossRef]
- Lagacé-Wiens, P.R.S.; Rubinstein, E.; Gumel, A. Influenza epidemiology—Past, present, and future. Crit. Care Med. 2010, 38, e1–e9. [Google Scholar] [CrossRef]
- Batool, S.; Chokkakula, S.; Song, M.-S. Influenza Treatment: Limitations of Antiviral Therapy and Advantages of Drug Combination Therapy. Microorganisms 2023, 11, 183. [Google Scholar] [CrossRef]
- Sell, S.; Guest, I.; McKinstry, K.K.; Strutt, T.M.; Kohlmeier, J.E.; Brincks, E.; Tighe, M.; Blackman, M.A.; Woodland, D.L.; Dutton, R.W.; et al. Intraepithelial T-Cell Cytotoxicity, Induced Bronchus-Associated Lymphoid Tissue, and Proliferation of Pneumocytes in Experimental Mouse Models of Influenza. Viral Immunol. 2014, 27, 484–496. [Google Scholar] [CrossRef]
- Wang, S.; Yao, X.; Ma, S.; Ping, Y.; Fan, Y.; Sun, S.; He, Z.; Shi, Y.; Sun, L.; Xiao, S.; et al. A single-cell transcriptomic landscape of the lungs of patients with COVID-19. Nat. Cell Biol. 2021, 23, 1314–1328. [Google Scholar] [CrossRef]
- Planer, J.D.; Morrisey, E.E. After the Storm: Regeneration, Repair, and Reestablishment of Homeostasis Between the Alveolar Epithelium and Innate Immune System Following Viral Lung Injury. Annu. Rev. Pathol. Mech. Dis. 2023, 18, 337–359. [Google Scholar] [CrossRef]
- Liu, W.; Peng, L.; Liu, H.; Hua, S. Pulmonary Function and Clinical Manifestations of Patients Infected with Mild Influenza A Virus Subtype H1N1: A One-Year Follow-Up. PLoS ONE 2015, 10, e0133698. [Google Scholar] [CrossRef] [PubMed]
- Pociask, D.A.; Scheller, E.V.; Mandalapu, S.; McHugh, K.J.; Enelow, R.I.; Fattman, C.L.; Kolls, J.K.; Alcorn, J.F. IL-22 Is Essential for Lung Epithelial Repair following Influenza Infection. Am. J. Pathol. 2013, 182, 1286–1296. [Google Scholar] [CrossRef] [PubMed]
- Narasimhan, H.; Wu, Y.; Goplen, N.P.; Sun, J. Immune determinants of chronic sequelae after respiratory viral infection. Sci. Immunol. 2022, 7, 7996. [Google Scholar] [CrossRef] [PubMed]
- Taubenberger, J.K.; Morens, D.M. The Pathology of Influenza Virus Infections. Annu. Rev. Pathol. Mech. Dis. 2007, 3, 499–522. [Google Scholar] [CrossRef] [PubMed]
- Thompson, W.W.; Shay, D.K.; Weintraub, E.; Brammer, L.; Cox, N.; Anderson, L.J.; Fukuda, K. Mortality Associated With Influenza and Respiratory Syncytial Virus in the United States. JAMA: J. Am. Med Assoc. 2003, 289, 179–186. [Google Scholar] [CrossRef]
- Morens, D.M.; Fauci, A.S. The 1918 Influenza Pandemic: Insights for the 21st Century. J. Infect. Dis. 2007, 195, 1018–1028. [Google Scholar] [CrossRef]
- Jeyaprakash, A.A.; Klein, U.R.; Lindner, D.; Ebert, J.; Nigg, E.A.; Conti, E. Structure of a Survivin–Borealin–INCENP Core Complex Reveals How Chromosomal Passengers Travel Together. Cell 2007, 131, 271–285. [Google Scholar] [CrossRef]
- Yoshida, K. Cell-cycle-dependent regulation of the human and mouse Tome-1 promoters. FEBS Lett. 2005, 579, 1488–1492. [Google Scholar] [CrossRef]
- Etemad, B.; Kops, G.J. Attachment issues: Kinetochore transformations and spindle checkpoint silencing. Curr. Opin. Cell Biol. 2016, 39, 101–108. [Google Scholar] [CrossRef]
- Eskandarion, M.R.; Eskandarieh, S.; Shakoori Farahani, A.; Mahmoodzadeh, H.; Shahi, F.; Oghabian, M.A.; Shirkoohi, R. Prediction of novel biomarkers for gastric intestinal metaplasia and gastric adenocarcinoma using bioinformatics analysis. Heliyon 2024, 10. [Google Scholar] [CrossRef]
- Ma, Y.; Lin, D.; Sun, W.; Xiao, T.; Yuan, J.; Han, N.; Guo, S.; Feng, X.; Su, K.; Mao, Y.; et al. Expression of targeting protein for xklp2 associated with both malignant transformation of respiratory epithelium and progression of squamous cell lung cancer. Clin. Cancer Res. 2006, 12, 1121–1127. [Google Scholar] [CrossRef] [PubMed]
- Chen, X.; Zhang, Z.; Feng, Y.; Fadare, O.; Wang, J.; Ai, Z.; Jin, H.; Gu, C.; Zheng, W. Aberrant survivin expression in endometrial hyperplasia: Another mechanism of progestin resistance. Mod. Pathol. 2009, 22, 699–708. [Google Scholar] [CrossRef] [PubMed][Green Version]
- de Boer, D.V.; Martens-de Kemp, S.R.; Buijze, M.; Stigter-van Walsum, M.; Bloemena, E.; Dietrich, R.; Leemans, C.R.; van Beusechem, V.W.; Braakhuis, B.J.M.; Brakenhoff, R.H. Targeting PLK1 as a novel chemopreventive approach to eradicate preneoplastic mucosal changes in the head and neck. Oncotarget 2017, 8, 97928–97940. [Google Scholar] [CrossRef] [PubMed]
- Zhang, L.; Huang, H.; Deng, L.; Chu, M.; Xu, L.; Fu, J.; Zhu, Y.; Zhang, X.; Liu, S.; Zhou, Z.; et al. TPX2 in malignantly transformed human bronchial epithelial cells by anti-benzo[a]pyrene-7,8-diol-9,10-epoxide. Toxicology 2008, 252, 49–55. [Google Scholar] [CrossRef] [PubMed]
- Terasaki, Y.; Terasaki, M.; Urushiyama, H.; Nagasaka, S.; Takahashi, M.; Kunugi, S.; Ishikawa, A.; Wakamatsu, K.; Kuwahara, N.; Miyake, K.; et al. Role of survivin in acute lung injury: Epithelial cells of mice and humans. Lab. Invest. 2013, 93, 1147–1163. [Google Scholar] [CrossRef]
- Imakura, T.; Sato, S.; Koyama, K.; Ogawa, H.; Niimura, T.; Murakami, K.; Yamashita, Y.; Haji, K.; Naito, N.; Kagawa, K.; et al. A polo-like kinase inhibitor identified by computational repositioning attenuates pulmonary fibrosis. Respir. Res. 2023, 24, 148. [Google Scholar] [CrossRef]
- Kuo, H.-H.; Ahmad, R.; Lee, G.Q.; Gao, C.; Chen, H.-R.; Ouyang, Z.; Szucs, M.J.; Kim, D.; Tsibris, A.; Chun, T.-W.; et al. Anti-apoptotic Protein BIRC5 Maintains Survival of HIV-1-Infected CD4+ T Cells. Immunity 2018, 48, 1183–1194.e5. [Google Scholar] [CrossRef]
- Diab, A.; Foca, A.; Fusil, F.; Lahlali, T.; Jalaguier, P.; Amirache, F.; N'Guyen, L.; Isorce, N.; Cosset, F.; Zoulim, F.; et al. Polo-like-kinase 1 is a proviral host factor for hepatitis B virus replication. Hepatology 2017, 66, 1750–1765. [Google Scholar] [CrossRef]
- Winter, C.; Camarão, A.A.R.; Steffen, I.; Jung, K. Network meta-analysis of transcriptome expression changes in different manifestations of dengue virus infection. BMC Genom. 2022, 23, 165. [Google Scholar] [CrossRef]
- Gu, H.; Yuan, G. Identification of key genes in SARS-CoV-2 patients on bioinformatics analysis. bioRxiv 2020. [Google Scholar] [CrossRef]
- Bosch, A.V.; Raemaekers, T.; Denayer, S.; Torrekens, S.; Smets, N.; Moermans, K.; Dewerchin, M.; Carmeliet, P.; Carmeliet, G. NuSAP is essential for chromatin-induced spindle formation during early embryogenesis. J. Cell Sci. 2010, 123, 3244–3255. [Google Scholar] [CrossRef] [PubMed]
- Chou, H.-Y.; Wang, T.-H.; Lee, S.-C.; Hsu, P.-H.; Tsai, M.-D.; Chang, C.-L.; Jeng, Y.-M. Phosphorylation of NuSAP by Cdk1 regulates its interaction with microtubules in mitosis. Cell Cycle 2011, 10, 4083–4089. [Google Scholar] [CrossRef] [PubMed]
- Santos, I.C.; Silva, A.M.; Gassmann, R.; Carvalho, A.X. Anillin and the microtubule bundler PRC1 maintain myosin in the contractile ring to ensure completion of cytokinesis. Development 2023, 150, dev201637. [Google Scholar] [CrossRef] [PubMed]
- Asaka, M.N.; Kawaguchi, A.; Sakai, Y.; Mori, K.; Nagata, K. Polycomb repressive complex 2 facilitates the nuclear export of the influenza viral genome through the interaction with M1. Sci. Rep. 2016, 6, srep33608. [Google Scholar] [CrossRef] [PubMed]
- Reichard, P. From RNA to DNA, Why So Many Ribonucleotide Reductases? Science 1993, 260, 1773–1777. [Google Scholar] [CrossRef]
- Stubbe, J.; van der Donk, W.A. Ribonucleotide reductases: Radical enzymes with suicidal tendencies. Chem. Biol. 1995, 2, 793–801. [Google Scholar] [CrossRef]
- Kitab, B.; Tsukiyama-Kohara, K. Regulatory Role of Ribonucleotide Reductase Subunit M2 in Hepatocyte Growth and Pathogenesis of Hepatitis C Virus. Int. J. Mol. Sci. 2023, 24, 2619. [Google Scholar] [CrossRef]
- Bochman, M.L.; Schwacha, A. The Mcm Complex: Unwinding the Mechanism of a Replicative Helicase. Microbiol. Mol. Biol. Rev. 2009, 73, 652–683. [Google Scholar] [CrossRef]
- Thein, K.H.; Kleylein-Sohn, J.; Nigg, E.A.; Gruneberg, U. Astrin is required for the maintenance of sister chromatid cohesion and centrosome integrity. J. Cell Biol. 2007, 178, 345–354. [Google Scholar] [CrossRef]
- Liu, J.Y.; Zeng, Q.H.; Cao, P.G.; Xie, D.; Yang, F.; He, L.Y.; Dai, Y.B.; Li, J.J.; Liu, X.M.; Zeng, H.L.; et al. SPAG5 promotes proliferation and suppresses apoptosis in bladder urothelial carcinoma by upregulating Wnt3 via activating the AKT/mTOR pathway and predicts poorer survival. Oncogene 2018 3729 2018, 37, 3937–3952. [Google Scholar] [CrossRef]
- Hémono, M.; Haller, A.; Chicher, J.; Duchêne, A.M.; Ngondo, R.P. The interactome of CLUH reveals its association to SPAG5 and its co-translational proximity to mitochondrial proteins. BMC Biol. 2022, 20, 1–21. [Google Scholar] [CrossRef] [PubMed]
- Huang, R.; Li, A. SPAG5 is associated with unfavorable prognosis in patients with lung adenocarcinoma and promotes proliferation, motility and autophagy in A549 cells. Exp. Ther. Med. 2020, 20, 77. [Google Scholar] [CrossRef] [PubMed]
- Nuncia-Cantarero, M.; Martinez-Canales, S.; Andrés-Pretel, F.; Santpere, G.; Ocaña, A.; Galan-Moya, E.M. Functional transcriptomic annotation and protein–protein interaction network analysis identify NEK2, BIRC5, and TOP2A as potential targets in obese patients with luminal A breast cancer. Breast Cancer Res. Treat. 2018, 168, 613–623. [Google Scholar] [CrossRef] [PubMed]
- Nielsen, C.F.; Zhang, T.; Barisic, M.; Kalitsis, P.; Hudson, D.F. Topoisomerase IIa is essential for maintenance of mitotic chromosome structure. Proc. Natl. Acad. Sci. USA 2020, 117, 12131–12142. [Google Scholar] [CrossRef] [PubMed]
- Zhang, H.; Zhang, Y.W.; Yasukawa, T.; Dalla Rosa, I.; Khiati, S.; Pommier, Y. Increased negative supercoiling of mtDNA in TOP1mt knockout mice and presence of topoisomerases IIα and IIβ in vertebrate mitochondria. Nucleic Acids Res. 2014, 42, 7259–7267. [Google Scholar] [CrossRef]
- Kawaguchi, A.; Nagata, K. De novo replication of the influenza virus RNA genome is regulated by DNA replicative helicase, MCM. EMBO J. 2007, 26, 4566–4575. [Google Scholar] [CrossRef]
- Sun, B.; Guo, X.; Wen, X.; Xie, Y.-B.; Liu, W.-H.; Pang, G.-F.; Yang, L.-Y.; Zhang, Q. Application of weighted gene co-expression network analysis to identify the hub genes in H1N1. Int. J. Physiol. Pathophysiol. Pharmacol. 2021, 13, 69–85. [Google Scholar]
- Rashid, M.-U.; Glover, K.K.M.; Lao, Y.; Spicer, V.; Coombs, K.M. Temporal proteomic analyses of human lung cells distinguish high pathogenicity influenza viruses and coronaviruses from low pathogenicity viruses. Front. Microbiol. 2022, 13, 994512. [Google Scholar] [CrossRef]
- He, Y.; Xu, K.; Keiner, B.; Zhou, J.; Czudai, V.; Li, T.; Chen, Z.; Liu, J.; Klenk, H.-D.; Shu, Y.L.; et al. Influenza A Virus Replication Induces Cell Cycle Arrest in G 0/G 1 Phase. J. Virol. 2010, 84, 12832–12840. [Google Scholar] [CrossRef]
- Engelhardt, O.G.; Fodor, E. Functional association between viral and cellular transcription during influenza virus infection. Rev. Med. Virol. 2006, 16, 329–345. [Google Scholar] [CrossRef]
- Lin, G.Y.; Lamb, R.A. The Paramyxovirus Simian Virus 5 V Protein Slows Progression of the Cell Cycle. J. Virol. 2000, 74, 9152–9166. [Google Scholar] [CrossRef] [PubMed][Green Version]
- Zhirnov, O.P.; Klenk, H.-D. Control of apoptosis in influenza virus-infected cells by up-regulation of Akt and p53 signaling. Apoptosis 2007, 12, 1419–1432. [Google Scholar] [CrossRef] [PubMed]
- Danielian, P.S.; Hess, R.A.; Lees, J.A. E2f4 and E2f5 are essential for the development of the male reproductive system. Cell Cycle 2016, 15, 250–260. [Google Scholar] [CrossRef] [PubMed]
- Deschênes, C.; Alvarez, L.; Lizotte, M.; Vézina, A.; Rivard, N. The nucleocytoplasmic shuttling of E2F4 is involved in the regulation of human intestinal epithelial cell proliferation and differentiation. J. Cell. Physiol. 2003, 199, 262–273. [Google Scholar] [CrossRef]
- Bertrams, W.; Hönzke, K.; Obermayer, B.; Tönnies, M.; Bauer, T.T.; Schneider, P.; Neudecker, J.; Rückert, J.C.; Stiewe, T.; Nist, A.; et al. Transcriptomic comparison of primary human lung cells with lung tissue samples and the human A549 lung cell line highlights cell type specific responses during infections with influenza A virus. Sci. Rep. 2022, 12, 20608. [Google Scholar] [CrossRef]
- Kai, G.; Kalenda, Y.D.J.; Taylor, S.; Zhihan, W.; Zahrasadat, N.; Venkatachelem, S.; Ramkumar, M.; Min, W.; De, K.B.; Junguk, H.; et al. Cellular Heterogeneity and Molecular Reprogramming of the Host Response during Influenza Acute Lung Injury. J. Virol. 2022, 96, e01246-22. [Google Scholar] [CrossRef]
- Mayank, A.K.; Sharma, S.; Nailwal, H.; Lal, S.K. Nucleoprotein of influenza A virus negatively impacts antiapoptotic protein API5 to enhance E2F1-dependent apoptosis and virus replication. Cell Death Dis. 2015, 6, e2018. [Google Scholar] [CrossRef]
- Kushnir, A.S.; Davido, D.J.; Schaffer, P.A. Role of Nuclear Factor Y in Stress-Induced Activation of the Herpes Simplex Virus Type 1 ICP0 Promoter. J. Virol. 2010, 84, 188–200. [Google Scholar] [CrossRef]
- Chia, M.C.; Leung, A.; Krushel, T.; Alajez, N.M.; Lo, K.W.; Busson, P.; Klamut, H.J.; Bastianutto, C.; Liu, F.-F. Nuclear Factor-Y and Epstein Barr Virus in Nasopharyngeal Cancer. Clin. Cancer Res. 2008, 14, 984–994. [Google Scholar] [CrossRef]
- Forlani, G.; Shallak, M.; Ramia, E.; Tedeschi, A.; Accolla, R.S. Restriction factors in human retrovirus infections and the unprecedented case of CIITA as link of intrinsic and adaptive immunity against HTLV-1. Retrovirology 2019, 16, 34. [Google Scholar] [CrossRef]
- Nguyen, T.-Q.; Rollon, R.; Choi, Y.-K. Animal Models for Influenza Research: Strengths and Weaknesses. Viruses 2021, 13, 1011. [Google Scholar] [CrossRef] [PubMed]
- Margaroli, C.; Benson, P.; Sharma, N.S.; Madison, M.C.; Robison, S.W.; Arora, N.; Ton, K.; Liang, Y.; Zhang, L.; Patel, R.P.; et al. Spatial mapping of SARS-CoV-2 and H1N1 lung injury identifies differential transcriptional signatures. Cell Rep. Med. 2021, 2, 100242. [Google Scholar] [CrossRef] [PubMed]
- Kang, J.; Yeo, H.J.; Kim, Y.H.; Cho, W.H. Molecular differences between stable idiopathic pulmonary fibrosis and its acute exacerbation. Front. Biosci. 2021, 26, 1444–1452. [Google Scholar] [CrossRef] [PubMed]
- Liu, S.; Long, J.; Liang, T.; Lv, M.; Huang, X.; Liang, X.; Su, L.; Zhou, L. Bioinformatics analysis based on high-throughput sequencing data to identify hub genes related to different clinical types of COVID-19. Funct. Integr. Genom. 2023, 23, 71. [Google Scholar] [CrossRef] [PubMed]
- Lovetrue, B. The AI-discovered aetiology of COVID-19 and rationale of the irinotecan+ etoposide combination therapy for critically ill COVID-19 patients. Med. Hypotheses 2020, 144, 110180. [Google Scholar] [CrossRef]
- He, J.; Green, A.R.; Li, Y.; Chan, S.Y.T.; Liu, D.-X. SPAG5: An Emerging Oncogene. Trends Cancer 2020, 6, 543–547. [Google Scholar] [CrossRef]
- Basile, M.S.; Cavalli, E.; McCubrey, J.; Hernández-Bello, J.; Muñoz-Valle, J.F.; Fagone, P.; Nicoletti, F. The PI3K/Akt/mTOR pathway: A potential pharmacological target in COVID-19. Drug Discov. Today 2022, 27, 848–856. [Google Scholar] [CrossRef]
- Xiao, G.; Xu, X.; Chen, Z.; Zeng, J.; Xie, J. SPAG5 Expression Predicts Poor Prognosis and is Associated With Adverse Immune Infiltration in Lung Adenocarcinomas. Clin. Med. Insights. Oncol. 2023, 17, 11795549231199916. [Google Scholar] [CrossRef]
- Afowowe, T.O.; Sakurai, Y.; Urata, S.; Zadeh, V.R.; Yasuda, J. Topoisomerase II as a Novel Antiviral Target against Panarenaviral Diseases. Viruses 2023, 15, 105. [Google Scholar] [CrossRef]
- Sanchez-Burgos, L.; Gómez-López, G.; Al-Shahrour, F.; Fernandez-Capetillo, O. An in silico analysis identifies drugs potentially modulating the cytokine storm triggered by SARS-CoV-2 infection. Sci. Rep. 2022, 12, 1626. [Google Scholar] [CrossRef]
- Anaya, J. OncoLnc: Linking TCGA survival data to mRNAs, miRNAs, and lncRNAs. PeerJ Comput. Sci. 2016, 2, e67. [Google Scholar] [CrossRef]
- Markov, A.V.; Sen’kova, A.V.; Warszycki, D.; Salomatina, O.V.; Salakhutdinov, N.F.; Zenkova, M.A.; Logashenko, E.B. Soloxolone methyl inhibits influenza virus replication and reduces virus-induced lung inflammation. Sci. Rep. 2017, 7, 13968. [Google Scholar] [CrossRef] [PubMed]
- Gene Expression Omnibus. Available online: http://www.ncbi.nlm.nih.gov/geo/ (accessed on 1 March 2013).
- Barrett, T.; Wilhite, S.E.; Ledoux, P.; Evangelista, C.; Kim, I.F.; Tomashevsky, M.; Marshall, K.A.; Phillippy, K.H.; Sherman, P.M.; Holko, M.; et al. NCBI GEO: Archive for functional genomics data sets—Update. Nucleic Acids Res. 2013, 41, D991–D995. [Google Scholar] [CrossRef] [PubMed]
- Bioinformatics and Evolutionary Genomics: A Venn Diagram Tool. Available online: https://bioinfogp.cnb.csic.es/tools/venny/ (accessed on 27 March 2024).
- Bindea, G.; Mlecnik, B.; Hackl, H.; Charoentong, P.; Tosolini, M.; Kirilovsky, A.; Fridman, W.-H.; Pagès, F.; Trajanoski, Z.; Galon, J. ClueGO: A Cytoscape plug-in to decipher functionally grouped gene ontology and pathway annotation networks. Bioinformatics 2009, 25, 1091–1093. [Google Scholar] [CrossRef]
- Janky, R.; Verfaillie, A.; Imrichová, H.; Van de Sande, B.; Standaert, L.; Christiaens, V.; Hulselmans, G.; Herten, K.; Sanchez, M.N.; Potier, D.; et al. iRegulon: From a Gene List to a Gene Regulatory Network Using Large Motif and Track Collections. PLoS Comput. Biol. 2014, 10, e1003731. [Google Scholar] [CrossRef]
- Wang, D.; Kumar, V.; Burnham, K.L.; Mentzer, A.J.; Marsden, B.D.; Knight, J.C. COMBATdb: A database for the COVID-19 Multi-Omics Blood ATlas. Nucleic Acids Res. 2022, 51, D896–D905. [Google Scholar] [CrossRef]






| Gene | Type | Sequence |
|---|---|---|
| Birc5 | Forward | 5′-AAGGAATTGGAAGGCTGGG-3′ |
| Probe | 5′-((5,6)-FAM)-ACCCGATGACAACCCGATAGAGGA-BHQ1-3′ | |
| Reverse | 5′-TTCTTGACAGTGAGGAAGGC-3′ | |
| Cdca3 | Forward | 5′-GGACCTTGACACTACGACAG-3′ |
| Probe | 5′-((5,6)-FAM)-ACCAGGACCACGACAAGGAAAATCAG-BHQ1-3′ | |
| Reverse | 5′-AGGAATCAGAACAGGGCTTTC-3′ | |
| Mcm5 | Forward | 5′-TCATCTCCAAGAGCATTTCCC-3′ |
| Probe | 5′-((5,6)-FAM)-CAGGGTCTCCCAACATCAGCAAGT–BHQ1-3′ | |
| Reverse | 5′-GCACTTCTCCACAAACTTCAG-3′ | |
| Nusap1 | Forward | 5′-CCGCTCTGTTTTGAGTTGTG-3′ |
| Probe | 5′-((5,6)-FAM)-CGTTCTGCAATCTCGGTGATTCCCA–BHQ1-3′ | |
| Reverse | 5′-GATTCAGGTGTGCTTTCAAGG-3′ | |
| Plk1 | Forward | 5′-CTTCACTTCTGGCTACATCCC-3′ |
| Probe | 5′-((5,6)-FAM)-CCCGTCTCCCTATTACCTGCCTCA–BHQ1-3′ | |
| Reverse | 5′-ATGGCCTCATTTGTCTCCC-3′ | |
| Prc1 | Forward | 5′-CTCGATTCTGGACAGCTTGG-3′ |
| Probe | 5′-((5,6)-FAM)-CCTCCGGGAAATATGGGAACTAATTGGG–BHQ1-3′ | |
| Reverse | 5′-CTCGGTTCTTTGTAGCCTCTG-3′ | |
| Rrm2 | Forward | 5′-TGGCTGACAAGGAGAACAC-3′ |
| Probe | 5′-((5,6)-FAM)-TAACGGCTCATCCTCAACGCTGG–BHQ1-3′ | |
| Reverse | 5′-GATGGGAAAGACAACGAAGC-3′ | |
| Spag5 | Forward | 5′-GGACAGCAAGGAGATTAGACAG-3′ |
| Probe | 5′-((5,6)-FAM)-TTAGGGACAGGTGAAGCAAGGACAAC-BHQ1-3′ | |
| Reverse | 5′-CAGCACACGAGAACAGGAG-3′ | |
| Top2a | Forward | 5′-TGGCTTCTAGGAATGCTTGG-3′ |
| Probe | 5′-((5,6))-FAM)-TCTGACCCTGTGAAAGCCTGGAAAG-BHQ1-3′ | |
| Reverse | 5′-TCTTCATCTGGAACCTTCTGC-3′ | |
| Tpx2 | Forward | 5′-GAGATAGAGAAAAGGCTGCGG-3′ |
| Probe | 5′-((5,6)-FAM)-CTGTCTTGGTAACCTGGCTCGTGG-BHQ1-3′ | |
| Reverse | 5′-CTTGGGATGTTGCTTGATTCG-3′ | |
| E2f1 | Forward | 5′-GAAACGGAGGCTGGATCTG-3′ |
| Probe | 5′-((5,6)-FAM)-CCGGAGATTTCACACCTTTCCCTGG–BHQ1-3′ | |
| Reverse | 5′-AGTGAGGTTTCATAGCGTGAC-3′ | |
| E2f4 | Forward | 5′-ATCAAAGCAGACCCCACAG-3′ |
| Probe | 5′-((5,6)-FAM)-TCCCGGAGACCACGATTACATCTACAA–BHQ1-3′ | |
| Reverse | 5′-CACAGACACCTTCACTCTCG-5′ | |
| Nfya | Forward | 5′-GAAATACCTCCATGAGTCTCGG-3′ |
| Probe | 5′-((5,6)-FAM)-CAGCTTGGTTTGGATCCTGCATGTG-BHQ1-3′ | |
| Reverse | 5′-TCTGTGTCATGGCTTCTTCG-3′ | |
| Nfyb | Forward | 5′-TGCCATACCTCAAACAGGAAAG-3′ |
| Probe | 5′-((5,6)-FAM)-TCACACATTCCTGAACACATTCTTTGGC-BHQ1-3′ | |
| Reverse | 5′-ATTGTCTTCCGCTTCTCCTG-5′ | |
| Nfyc | Forward | 5′-AGCAGATCATTACCAACACAGG-3′ |
| Probe | 5′-((5,6)-FAM)-TTGGACAACTTGGGTGCCTGATACA-BHQ1-3′ | |
| Reverse | 5′-GGTAGCAAGTGTCTGGATCTG-3′ | |
| HPRT | Forward | 5′-CCCCAAAATGGTTAAGGTTGC-3′ |
| Probe | 5′-((5,6)-ROX)-CTTGCTGGTGAAAAGGACCTCTCGAA-BHQ2-3′ | |
| Reverse | 5′-AACAAAGTCTGGCCTGTATCC-3′ |
Disclaimer/Publisher’s Note: The statements, opinions and data contained in all publications are solely those of the individual author(s) and contributor(s) and not of MDPI and/or the editor(s). MDPI and/or the editor(s) disclaim responsibility for any injury to people or property resulting from any ideas, methods, instructions or products referred to in the content. |
© 2024 by the authors. Licensee MDPI, Basel, Switzerland. This article is an open access article distributed under the terms and conditions of the Creative Commons Attribution (CC BY) license (https://creativecommons.org/licenses/by/4.0/).
Share and Cite
Savin, I.A.; Sen’kova, A.V.; Goncharova, E.P.; Zenkova, M.A.; Markov, A.V. Novel Core Gene Signature Associated with Inflammation-to-Metaplasia Transition in Influenza A Virus-Infected Lungs. Int. J. Mol. Sci. 2024, 25, 11958. https://doi.org/10.3390/ijms252211958
Savin IA, Sen’kova AV, Goncharova EP, Zenkova MA, Markov AV. Novel Core Gene Signature Associated with Inflammation-to-Metaplasia Transition in Influenza A Virus-Infected Lungs. International Journal of Molecular Sciences. 2024; 25(22):11958. https://doi.org/10.3390/ijms252211958
Chicago/Turabian StyleSavin, Innokenty A., Aleksandra V. Sen’kova, Elena P. Goncharova, Marina A. Zenkova, and Andrey V. Markov. 2024. "Novel Core Gene Signature Associated with Inflammation-to-Metaplasia Transition in Influenza A Virus-Infected Lungs" International Journal of Molecular Sciences 25, no. 22: 11958. https://doi.org/10.3390/ijms252211958
APA StyleSavin, I. A., Sen’kova, A. V., Goncharova, E. P., Zenkova, M. A., & Markov, A. V. (2024). Novel Core Gene Signature Associated with Inflammation-to-Metaplasia Transition in Influenza A Virus-Infected Lungs. International Journal of Molecular Sciences, 25(22), 11958. https://doi.org/10.3390/ijms252211958

