Identification of Genes and Long Non-Coding RNAs Putatively Related to Portunus trituberculatus Sex Determination and Differentiation Using Oxford Nanopore Technology Full-Length Transcriptome Sequencing
Abstract
1. Introduction
2. Results
2.1. De Novo Assembly of the P. trituberculatus Gonad Transcriptome
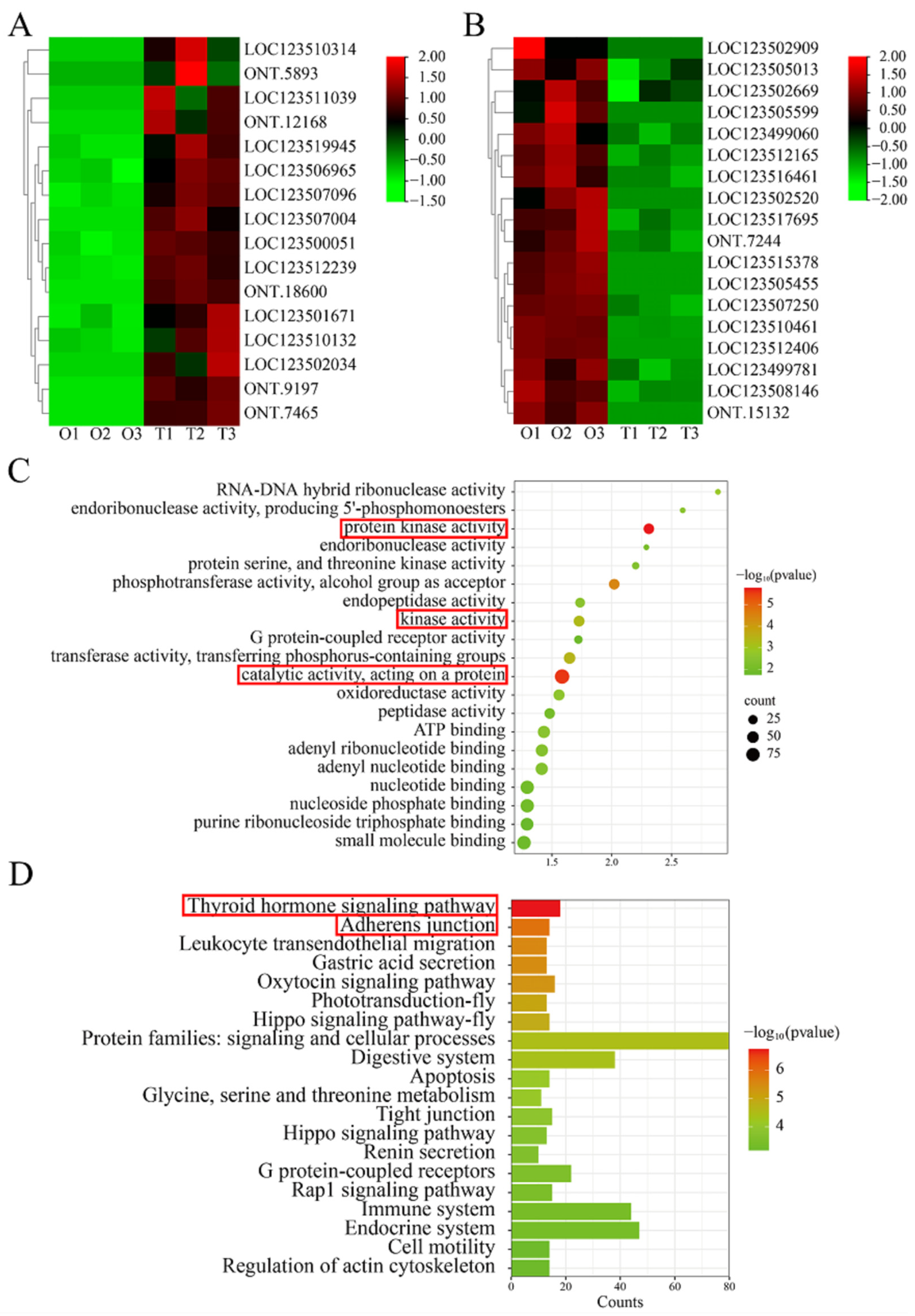
2.2. Identification of DEGs
2.3. Enrichment of GO Terms and KEGG Pathway Analysis of DEGs
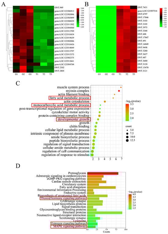
2.4. Screening for Differentially Expressed lncRNAs
2.5. Prediction of lncRNA Target Genes and Functional Analysis
2.6. Verification by qRT-PCR
3. Discussion
4. Materials and Methods
4.1. Ethics
4.2. Animals and Sample Preparation
4.3. cDNA Library Construction and Sequencing
4.4. De Novo Assembly and Annotation
4.5. DEG Analysis and Prediction of lncRNA Target Genes
4.6. qRT-PCR
Supplementary Materials
Author Contributions
Funding
Institutional Review Board Statement
Informed Consent Statement
Data Availability Statement
Acknowledgments
Conflicts of Interest
References
- Cingolani, P.; Platts, A.; Wang, L.L.; Coon, M.; Nguyen, T.; Wang, L.; Land, S.J.; Lu, X.; Ruden, D.M. A program for annotating and predicting the effects of single nucleotide polymorphisms, SnpEff. Fly 2012, 6, 80–92. [Google Scholar] [CrossRef]
- Picard, M.A.L.; Vicoso, B.; Bertrand, S.; Escriva, H. Diversity of modes of reproduction and sex determination systems in invertebrates, and the putative contribution of genetic conflict. Genes 2021, 12, 1136. [Google Scholar] [CrossRef]
- Ye, Z.; Bishop, T.; Wang, Y.; Shahriari, R.; Lynch, M. Evolution of sex determination in crustaceans. Mar. Life Sci. Technol. 2023, 5, 1–11. [Google Scholar] [CrossRef] [PubMed]
- Guttman, M.; Amit, I.; Garber, M.; French, C.; Lin, M.F.; Feldser, D.; Huarte, M.; Zuk, O.; Carey, B.W.; Cassady, J.P.; et al. Chromatin signature reveals over a thousand highly conserved large non-coding RNAs in mammals. Nature 2009, 458, 223–227. [Google Scholar] [CrossRef]
- Feng, B.; Li, S.; Wang, Q.; Tang, L.; Huang, F.; Zhang, Z.; Mahboobe, S.; Shao, C. lncRNA DMRT2-AS acts as a transcriptional regulator of dmrt2 involving in sex differentiation in the Chinese tongue sole (Cynoglossus semilaevis). Comp. Biochem. Physiol. Part B Biochem. Mol. Biol. 2021, 253, 110542. [Google Scholar] [CrossRef] [PubMed]
- Mulvey, B.B.; Olcese, U.; Cabrera, J.R.; Horabin, J.I. An interactive network of long non-coding RNAs facilitates the Drosophila sex determination decision. Biochim. Et Biophys. Acta (BBA) Gene Regul. Mech. 2014, 1839, 773–784. [Google Scholar] [CrossRef]
- Xu, X.; Wang, K.; Zha, X. An antisense lncRNA functions in alternative splicing of Bmdsx in the silkworm, Bombyx mori. Biochem. Biophys. Res. Commun. 2019, 516, 639–644. [Google Scholar] [CrossRef]
- Kato, Y.; Perez, C.A.G.; Mohamad Ishak, N.S.; Nong, Q.D.; Sudo, Y.; Matsuura, T.; Wada, T.; Watanabe, H. A 5′ UTR-Overlapping LncRNA Activates the Male-Determining Gene doublesex1 in the Crustacean Daphnia magna. Curr. Biol. 2018, 28, 1811–1817.e4. [Google Scholar] [CrossRef]
- Hu, T.; Chitnis, N.; Monos, D.; Dinh, A. Next-generation sequencing technologies: An overview. Hum. Immunol. 2021, 82, 801–811. [Google Scholar] [CrossRef] [PubMed]
- Zhao, L.; Zhang, H.; Kohnen, M.V.; Prasad, K.V.S.K.; Gu, L.; Reddy, A.S.N. Analysis of Transcriptome and Epitranscriptome in Plants Using PacBio Iso-Seq and Nanopore-Based Direct RNA Sequencing. Front. Genet. 2019, 10, 253. [Google Scholar] [CrossRef]
- Oikonomopoulos, S.; Bayega, A.; Fahiminiya, S.; Djambazian, H.; Berube, P.; Ragoussis, J. Methodologies for Transcript Profiling Using Long-Read Technologies. Front. Genet. 2020, 11, 606. [Google Scholar] [CrossRef]
- Udaondo, Z.; Sittikankaew, K.; Uengwetwanit, T.; Wongsurawat, T.; Sonthirod, C.; Jenjaroenpun, P.; Pootakham, W.; Karoonuthaisiri, N.; Nookaew, I. Comparative Analysis of PacBio and Oxford Nanopore Sequencing Technologies for Transcriptomic Landscape Identification of Penaeus monodon. Life 2021, 11, 862. [Google Scholar] [CrossRef] [PubMed]
- Zhao, S.; Yang, X.; Pang, B.; Zhang, L.; Wang, Q.; He, S.; Dou, H.; Zhang, H. A chromosome-level genome assembly of the redfin culter (Chanodichthys erythropterus). Sci. Data 2022, 9, 535. [Google Scholar] [CrossRef]
- Gao, J.; Xu, G.; Xu, P. Gills full-length transcriptomic analysis of osmoregulatory adaptive responses to salinity stress in Coilia nasus. Ecotoxicol. Environ. Saf. 2021, 226, 112848. [Google Scholar] [CrossRef] [PubMed]
- Ge, H.; Lin, K.; Shen, M.; Wu, S.; Wang, Y.; Zhang, Z.; Wang, Z.; Zhang, Y.; Huang, Z.; Zhou, C. De novo assembly of a chromosome-level reference genome of red-spotted grouper (Epinephelus akaara) using nanopore sequencing and Hi-C. Mol. Ecol. Resour. 2019, 19, 1461–1469. [Google Scholar] [CrossRef] [PubMed]
- Duan, H.B.; Mao, S.; Xia, Q.; Ge, H.X.; Liu, M.M.; Li, W.Q.; Feng, S.L.; Wu, X.G.; Dong, Z.G. Comparisons of growth performance, gonadal development and nutritional composition among monosex and mixed-sex culture modes in the swimming crab (Portunus trituberculatus). Aquac. Res. 2021, 52, 3403–3414. [Google Scholar] [CrossRef]
- Lv, J.; Sun, D.; Huan, P.; Song, L.; Liu, P.; Li, J. QTL Mapping and Marker Identification for Sex-Determining: Indicating XY Sex Determination System in the Swimming Crab (Portunus trituberculatus). Front. Genet. 2018, 9, 337. [Google Scholar] [CrossRef]
- Lv, J.; Li, R.; Su, Z.; Gao, B.; Ti, X.; Yan, D.; Liu, G.; Liu, P.; Wang, C.; Li, J. A chromosome-level genome of Portunus trituberculatus provides insights into its evolution, salinity adaptation and sex determination. Mol. Ecol. Resour. 2022, 22, 1606–1625. [Google Scholar] [CrossRef] [PubMed]
- Wang, Y.; Xie, X.; Wang, M.; Zheng, H.; Zheng, L.; Zhu, D. Molecular characterization and expression analysis of the invertebrate Dmrt1 homologs in the swimming crab, Portunus trituberculatus (Miers, 1876) (Decapoda, Portunidae). Crustaceana 2020, 93, 851–866. [Google Scholar] [CrossRef]
- Jiang, Q.; Xu, D.; Wang, M.; Xie, X.; Zhu, D. Molecular characterization of a male-specific SoxE gene in the swimming crab, Portunus trituberculatus, and transcriptional interaction with insulin-like androgenic gland hormone. Fishes 2023, 8, 351. [Google Scholar] [CrossRef]
- Shao, S.; Mo, N.; Yang, Y.; Cui, Z.; Bao, C. Identifying sex-differential gene expression in the antennal gland of the swimming crab by transcriptomic analysis. Comp. Biochem. Physiol. Part D Genom. Proteom. 2023, 46, 101087. [Google Scholar] [CrossRef] [PubMed]
- Nguyen, A.H.T.; Glendinning, S.; Ventura, T. A refined roadmap to decapod sexual manipulation. Rev. Aquac. 2023, 15, 1654–1663. [Google Scholar] [CrossRef]
- Khosraviani, N.; Ostrowski, L.A.; Mekhail, K. Roles for non-coding RNAs in spatial genome organization. Front. Cell Dev. Biol. 2019, 7, 336. [Google Scholar] [CrossRef]
- Maclary, E.; Hinten, M.; Harris, C.; Kalantry, S. Long noncoding RNAs in the X-inactivation center. Chromosome Res. 2013, 21, 601–614. [Google Scholar] [CrossRef]
- Yang, X.; Deng, J.; Zheng, J.; Xia, L.; Yang, Z.; Qu, L.; Chen, S.; Xu, G.; Jiang, H.; Clinton, M.; et al. A Window of MHM Demethylation Correlates with Key Events in Gonadal Differentiation in the Chicken. Sex. Dev. 2016, 10, 152–158. [Google Scholar] [CrossRef] [PubMed]
- Bisoni, L.; Batlle-Morera, L.; Bird, A.P.; Suzuki, M.; McQueen, H.A. Female-specific hyperacetylation of histone H4 in the chicken Z chromosome. Chromosom. Res. 2005, 13, 205–214. [Google Scholar] [CrossRef]
- Hu, Q.; Xia, X.; Lian, Z.; Tian, H.; Li, Z. Regulatory mechanism of LncRNAs in gonadal differentiation of hermaphroditic fish, Monopterus albus. Biol. Sex Differ. 2023, 14, 74. [Google Scholar] [CrossRef]
- Li, J.; Ma, W.; Zeng, P.; Wang, J.; Geng, B.; Yang, J.; Cui, Q. LncTar: A tool for predicting the RNA targets of long noncoding RNAs. Briefings Bioinform. 2015, 16, 806–812. [Google Scholar] [CrossRef]
- Livak, K.J.; Schmittgen, T.D. Analysis of relative gene expression data using real-time quantitative PCR and the 2(-Delta Delta C(T)) Method. Methods 2001, 25, 402–408. [Google Scholar] [CrossRef]





| Sample ID | ReadNum | BaseNum | N50 | MeanLength | MaxLengtth | MeanQecore |
|---|---|---|---|---|---|---|
| O1 | 1,681,233 | 2,326,628,468 | 1544 | 1383 | 52,833 | Q12 |
| O2 | 1,739,527 | 2,380,497,372 | 1526 | 1368 | 257,809 | Q12 |
| O3 | 1,705,668 | 2,343,230,079 | 1535 | 1373 | 35,629 | Q12 |
| T1 | 1,741,545 | 2,148,691,004 | 1446 | 1233 | 133,435 | Q12 |
| T2 | 1,492,049 | 1,905,251,378 | 1514 | 1276 | 732,368 | Q12 |
| T3 | 1,541,012 | 1,987,709,609 | 1531 | 1289 | 259,653 | Q12 |
| Sample ID | Number of Clean Reads (Except rRNA) | Number of Full-Length Reads | Full-Length (FL) Percentage |
|---|---|---|---|
| O1 | 1,478,163 | 1,255,343 | 84.93% |
| O2 | 1,527,329 | 1,291,810 | 84.58% |
| O3 | 1,514,212 | 1,285,096 | 84.87% |
| T1 | 1,504,139 | 1,281,012 | 85.17% |
| T2 | 1,276,544 | 1,074,030 | 84.14% |
| T3 | 1,312,047 | 1,102,977 | 84.07% |
| lncRNA ID | Target mRNA ID |
|---|---|
| ONT.2462.6 | gene-LOC123502386; gene-LOC123502391; gene-LOC123502393; ONT.2463 |
| ONT.11194.6 | gene-LOC123512685; gene-LOC123512668; gene-LOC123512745; gene-LOC123512747; gene-LOC123512748; ONT.11342 |
| ONT.19505.7 | gene-LOC123498782; gene-LOC123498569; gene-LOC123498497; gene-LOC123498539; gene-LOC123498462; gene-LOC123498731; gene-LOC123498498; gene-LOC123498715; ONT.19137; ONT.19507; ONT.19500; ONT.19503; ONT.19138 |
| ONT.14174.1 | gene-LOC123516278; gene-LOC123516276; gene-LOC123515882; gene-LOC123516274; ONT.14173; |
| ONT.17863.2 | ONT.17864 |
| ONT.3032.5 | gene-LOC123502950; gene-LOC123502953; gene-LOC123502951; ONT.2876 |
| ONT.10087.1 | gene-LOC123511547; gene-LOC123511639; gene-LOC123511626; gene-LOC123511533; gene-LOC123511579; gene-LOC123511582; gene-LOC123511578; ONT.10088 |
| ONT.17683.1 | gene-LOC123520288; gene-LOC123520285; gene-LOC123520286 |
| ONT.17381.1 | gene-LOC123519227; gene-LOC123519563; gene-LOC123519228; gene-LOC123519564; gene-LOC123519557; gene-LOC123519561; gene-LOC123519566; gene-LOC123519560; gene-LOC123519558; gene-LOC123519229; gene-LOC123519556; ONT.17199; ONT.17383; ONT.17384; ONT.17380; ONT.17382; ONT.17200 |
| lncRNA ID | Target mRNA ID |
|---|---|
| ONT.6543.1 | gene-LOC123507132 |
| ONT.2969.4 | gene-LOC123513843; ONT.1615 |
| ONT.10381.4 | gene-LOC123511406 |
| ONT.16305.4 | ONT.3690; ONT.689 |
| ONT.17224.7 | ONT.8463; ONT.16135; ONT.1598; ONT.3690; ONT.3820; ONT.689 |
| ONT.18694.2 | ONT.12196; ONT.6220; ONT.794; ONT.18980; ONT.15683; ONT.19157; ONT.10382; ONT.4590; ONT.16436 |
| ONT.3372.1 | ONT.14093; ONT.15765; ONT.14384; ONT.15470; ONT.14415 |
| ONT.10956.1 | gene-LOC123512250 |
| ONT.17281.2 | gene-LOC123519669 |
Disclaimer/Publisher’s Note: The statements, opinions and data contained in all publications are solely those of the individual author(s) and contributor(s) and not of MDPI and/or the editor(s). MDPI and/or the editor(s) disclaim responsibility for any injury to people or property resulting from any ideas, methods, instructions or products referred to in the content. |
© 2024 by the authors. Licensee MDPI, Basel, Switzerland. This article is an open access article distributed under the terms and conditions of the Creative Commons Attribution (CC BY) license (https://creativecommons.org/licenses/by/4.0/).
Share and Cite
Jia, S.; Li, G.; Huang, Y.; Hou, Y.; Gao, B.; Lv, J. Identification of Genes and Long Non-Coding RNAs Putatively Related to Portunus trituberculatus Sex Determination and Differentiation Using Oxford Nanopore Technology Full-Length Transcriptome Sequencing. Int. J. Mol. Sci. 2024, 25, 11845. https://doi.org/10.3390/ijms252111845
Jia S, Li G, Huang Y, Hou Y, Gao B, Lv J. Identification of Genes and Long Non-Coding RNAs Putatively Related to Portunus trituberculatus Sex Determination and Differentiation Using Oxford Nanopore Technology Full-Length Transcriptome Sequencing. International Journal of Molecular Sciences. 2024; 25(21):11845. https://doi.org/10.3390/ijms252111845
Chicago/Turabian StyleJia, Shaoting, Guang Li, Yuchao Huang, Yashi Hou, Baoquan Gao, and Jianjian Lv. 2024. "Identification of Genes and Long Non-Coding RNAs Putatively Related to Portunus trituberculatus Sex Determination and Differentiation Using Oxford Nanopore Technology Full-Length Transcriptome Sequencing" International Journal of Molecular Sciences 25, no. 21: 11845. https://doi.org/10.3390/ijms252111845
APA StyleJia, S., Li, G., Huang, Y., Hou, Y., Gao, B., & Lv, J. (2024). Identification of Genes and Long Non-Coding RNAs Putatively Related to Portunus trituberculatus Sex Determination and Differentiation Using Oxford Nanopore Technology Full-Length Transcriptome Sequencing. International Journal of Molecular Sciences, 25(21), 11845. https://doi.org/10.3390/ijms252111845
