Glucocorticoid Receptor Isoforms in Breast Cancer Raise Implications for Personalised Supportive Therapies
Abstract
1. Introduction
2. Results
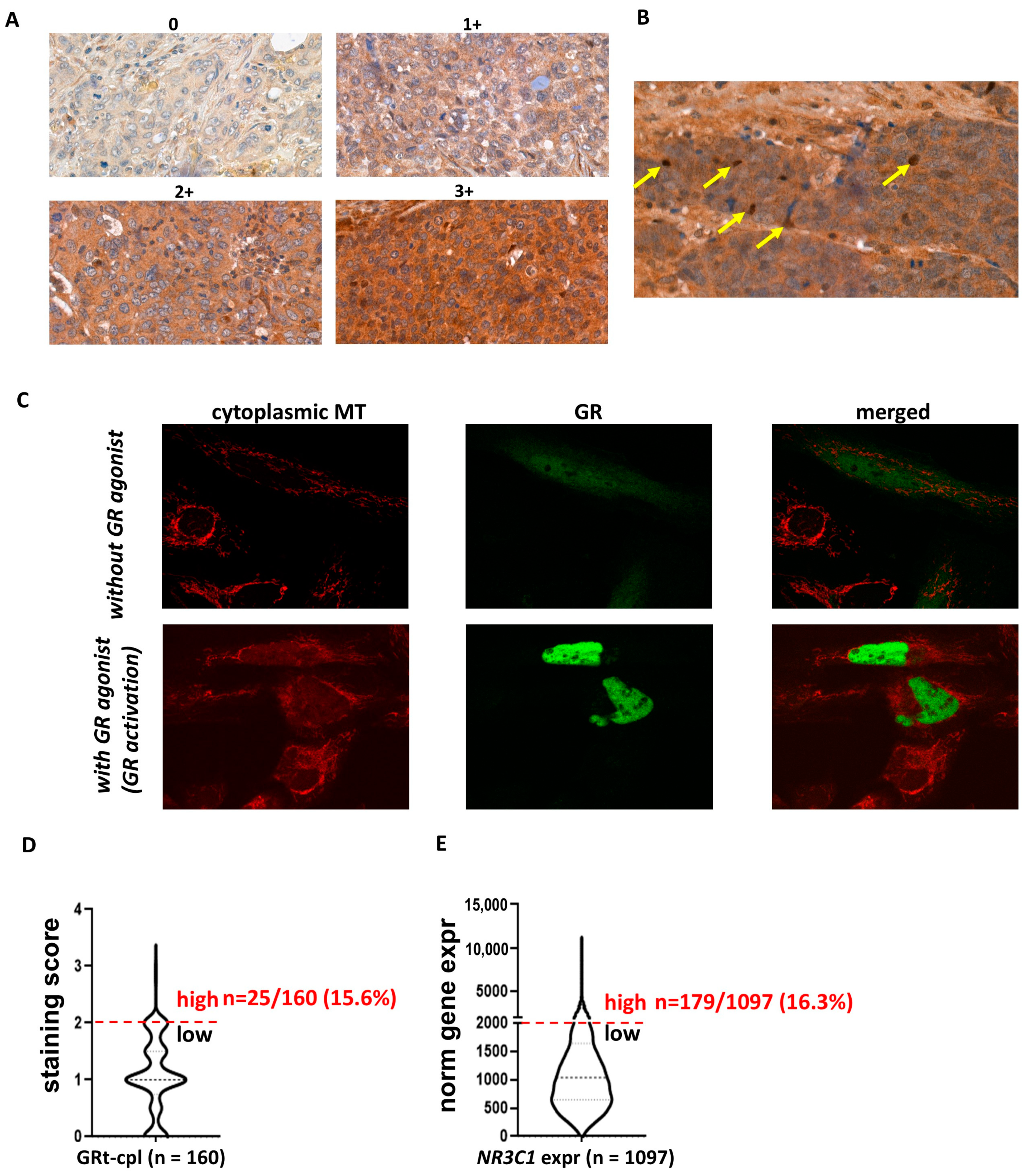
2.1. GR Cellular Localisation and Staining Characteristics
2.2. Expression of GRtotal and GRβ Isoform in Breast Cancer Intrinsic Molecular and Main Histological Subtypes
2.3. Correlation of GR Staining with Clinicopathological Parameters in TNBC
3. Discussion
4. Materials and Methods
4.1. Samples, Pathological Characterisation, and Tissue Microarray Construction
4.2. Immunohistochemistry Staining and Scoring
4.3. Immunocytochemistry Following Transfection of Expression Vectors Encoding GR for Evaluation of Cellular Localisation
4.4. Statistical Methods
5. Conclusions
Supplementary Materials
Author Contributions
Funding
Institutional Review Board Statement
Informed Consent Statement
Data Availability Statement
Conflicts of Interest
References
- Sorrentino, G.; Ruggeri, N.; Zannini, A.; Ingallina, E.; Bertolio, R.; Marotta, C.; Neri, C.; Cappuzzello, E.; Forcato, M.; Rosato, A.; et al. Glucocorticoid Receptor Signalling Activates YAP in Breast Cancer. Nat. Commun. 2017, 8, 14073. [Google Scholar] [CrossRef] [PubMed]
- Obradović, M.M.S.; Hamelin, B.; Manevski, N.; Couto, J.P.; Sethi, A.; Coissieux, M.-M.; Münst, S.; Okamoto, R.; Kohler, H.; Schmidt, A.; et al. Glucocorticoids Promote Breast Cancer Metastasis. Nature 2019, 567, 540–544. [Google Scholar] [CrossRef] [PubMed]
- Perez Kerkvliet, C.; Dwyer, A.R.; Diep, C.H.; Oakley, R.H.; Liddle, C.; Cidlowski, J.A.; Lange, C.A. Glucocorticoid Receptors Are Required Effectors of TGFβ1-Induced P38 MAPK Signaling to Advanced Cancer Phenotypes in Triple-Negative Breast Cancer. Breast Cancer Res. 2020, 22, 39. [Google Scholar] [CrossRef] [PubMed]
- Dwyer, A.R.; Perez Kerkvliet, C.; Truong, T.H.; Hagen, K.M.; Krutilina, R.I.; Parke, D.N.; Oakley, R.H.; Liddle, C.; Cidlowski, J.A.; Seagroves, T.N.; et al. Glucocorticoid Receptors Drive Breast Cancer Cell Migration and Metabolic Reprogramming via PDK4. Endocrinology 2023, 164, bqad083. [Google Scholar] [CrossRef] [PubMed]
- Li, S.; Bao, C.; Huang, L.; Wei, J.-F. Current Therapeutic Strategies for Metastatic Triple-Negative Breast Cancer: From Pharmacists’ Perspective. J. Clin. Med. 2022, 11, 6021. [Google Scholar] [CrossRef]
- ALMuhizi, F.; De Las Vecillas Sanchez, L.; Gilbert, L.; Copaescu, A.M.; Isabwe, G.A.C. Premedication Protocols to Prevent Hypersensitivity Reactions to Chemotherapy: A Literature Review. Clin. Rev. Allergy Immunol. 2022, 62, 534–547. [Google Scholar] [CrossRef]
- Khadka, S.; Druffner, S.R.; Duncan, B.C.; Busada, J.T. Glucocorticoid Regulation of Cancer Development and Progression. Front. Endocrinol. 2023, 14, 1161768. [Google Scholar] [CrossRef]
- Pan, D.; Kocherginsky, M.; Conzen, S.D. Activation of the Glucocorticoid Receptor Is Associated with Poor Prognosis in Estrogen Receptor-Negative Breast Cancer. Cancer Res. 2011, 71, 6360–6370. [Google Scholar] [CrossRef]
- Abduljabbar, R.; Negm, O.H.; Lai, C.-F.; Jerjees, D.A.; Al-Kaabi, M.; Hamed, M.R.; Tighe, P.J.; Buluwela, L.; Mukherjee, A.; Green, A.R.; et al. Clinical and Biological Significance of Glucocorticoid Receptor (GR) Expression in Breast Cancer. Breast Cancer Res. Treat. 2015, 150, 335–346. [Google Scholar] [CrossRef]
- Al-Alem, U.; Mahmoud, A.M.; Batai, K.; Shah-Williams, E.; Gann, P.H.; Kittles, R.; Rauscher, G.H. Genetic Variation and Immunohistochemical Localization of the Glucocorticoid Receptor in Breast Cancer Cases from the Breast Cancer Care in Chicago Cohort. Cancers 2021, 13, 2261. [Google Scholar] [CrossRef]
- Alyusuf, R.; Wazir, J.F.; Brahmi, U.P.; Fakhro, A.R.; Bakhiet, M. The Immunoexpression of Glucocorticoid Receptors in Breast Carcinomas, Lactational Change, and Normal Breast Epithelium and Its Possible Role in Mammary Carcinogenesis. Int. J. Breast Cancer 2017, 2017, 1403054. [Google Scholar] [CrossRef] [PubMed]
- Baker, G.M.; Murphy, T.; Block, T.; Nguyen, D.; Lynch, F.J. Development and Validation of an Immunohistochemistry Assay to Assess Glucocorticoid Receptor Expression for Clinical Trials of Mifepristone in Breast Cancer. Cancer Manag. Res. 2015, 7, 361–368. [Google Scholar] [CrossRef]
- Belova, L.; Delgado, B.; Kocherginsky, M.; Melhem, A.; Olopade, O.I.; Conzen, S.D. Glucocorticoid Receptor Expression in Breast Cancer Associates with Older Patient Age. Breast Cancer Res. Treat. 2009, 116, 441–447. [Google Scholar] [CrossRef] [PubMed]
- Block, T.S.; Murphy, T.I.; Munster, P.N.; Nguyen, D.P.; Lynch, F.J. Glucocorticoid Receptor Expression in 20 Solid Tumor Types Using Immunohistochemistry Assay. Cancer Manag. Res. 2017, 9, 65–72. [Google Scholar] [CrossRef] [PubMed]
- Elkashif, A.; Bingham, V.; Haddock, P.; Humphries, M.P.; McQuaid, S.; Mullan, P.B.; McCarthy, H.O.; Buckley, N.E. Glucocorticoid Receptor Expression Predicts Good Outcome in Response to Taxane-Free, Anthracycline-Based Therapy in Triple Negative Breast Cancer. J. Oncol. 2020, 2020, 3712825. [Google Scholar] [CrossRef]
- Lockett, J.; Inder, W.J.; Clifton, V.L. The Glucocorticoid Receptor: Isoforms, Functions, and Contribution to Glucocorticoid Sensitivity. Endocr. Rev. 2024, 45, bnae008. [Google Scholar] [CrossRef]
- Butz, H.; Patócs, A. Mechanisms behind Context-Dependent Role of Glucocorticoids in Breast Cancer Progression. Cancer Metastasis Rev. 2022, 41, 803–832. [Google Scholar] [CrossRef]
- Courtin, A.; Communal, L.; Vilasco, M.; Cimino, D.; Mourra, N.; De Bortoli, M.; Taverna, D.; Faussat, A.-M.; Chaouat, M.; Forgez, P.; et al. Glucocorticoid Receptor Activity Discriminates between Progesterone and Medroxyprogesterone Acetate Effects in Breast Cells. Breast Cancer Res. Treat. 2012, 131, 49–63. [Google Scholar] [CrossRef] [PubMed]
- Butz, H.; Saskői, É.; Krokker, L.; Vereczki, V.; Alpár, A.; Likó, I.; Tóth, E.; Szőcs, E.; Cserepes, M.; Nagy, K.; et al. Context-Dependent Role of Glucocorticoid Receptor Alpha and Beta in Breast Cancer Cell Behaviour. Cells 2023, 12, 784. [Google Scholar] [CrossRef]
- Conde, I.; Paniagua, R.; Fraile, B.; Lucio, J.; Arenas, M.I. Glucocorticoid Receptor Changes Its Cellular Location with Breast Cancer Development. Histol. Histopathol. 2008, 23, 77–85. [Google Scholar] [CrossRef]
- Nicolaides, N.C. The Human Glucocorticoid Receptor Beta: From Molecular Mechanisms to Clinical Implications. Endocrinology 2022, 163, bqac150. [Google Scholar] [CrossRef] [PubMed]
- de Castro, M.; Elliot, S.; Kino, T.; Bamberger, C.; Karl, M.; Webster, E.; Chrousos, G.P. The Non-Ligand Binding Beta-Isoform of the Human Glucocorticoid Receptor (hGR Beta): Tissue Levels, Mechanism of Action, and Potential Physiologic Role. Mol. Med. Camb. Mass 1996, 2, 597–607. [Google Scholar] [CrossRef] [PubMed]
- Buxant, F.; Engohan-Aloghe, C.; Noël, J.-C. Estrogen Receptor, Progesterone Receptor, and Glucocorticoid Receptor Expression in Normal Breast Tissue, Breast in Situ Carcinoma, and Invasive Breast Cancer. Appl. Immunohistochem. Mol. Morphol. AIMM 2010, 18, 254–257. [Google Scholar] [CrossRef]
- Lien, H.-C.; Lu, Y.-S.; Cheng, A.-L.; Chang, W.-C.; Jeng, Y.-M.; Kuo, Y.-H.; Huang, C.-S.; Chang, K.-J.; Yao, Y.-T. Differential Expression of Glucocorticoid Receptor in Human Breast Tissues and Related Neoplasms. J. Pathol. 2006, 209, 317–327. [Google Scholar] [CrossRef]
- Zhidkova, E.M.; Lylova, E.S.; Savinkova, A.V.; Mertsalov, S.A.; Kirsanov, K.I.; Belitsky, G.A.; Yakubovskaya, M.G.; Lesovaya, E.A. A Brief Overview of the Paradoxical Role of Glucocorticoids in Breast Cancer. Breast Cancer Basic Clin. Res. 2020, 14, 1178223420974667. [Google Scholar] [CrossRef]
- Boyle, B.; Butz, H.; Liko, I.; Zalatnai, A.; Toth, M.; Feldman, K.; Horanyi, J.; Igaz, P.; Racz, K.; Patocs, A. Expression of Glucocorticoid Receptor Isoforms in Human Adrenocortical Adenomas. Steroids 2010, 75, 695–700. [Google Scholar] [CrossRef]
- West, D.C.; Pan, D.; Tonsing-Carter, E.Y.; Hernandez, K.M.; Pierce, C.F.; Styke, S.C.; Bowie, K.R.; Garcia, T.I.; Kocherginsky, M.; Conzen, S.D. GR and ER Coactivation Alters the Expression of Differentiation Genes and Associates with Improved ER+ Breast Cancer Outcome. Mol. Cancer Res. MCR 2016, 14, 707–719. [Google Scholar] [CrossRef]
- Tonsing-Carter, E.; Hernandez, K.M.; Kim, C.R.; Harkless, R.V.; Oh, A.; Bowie, K.R.; West-Szymanski, D.C.; Betancourt-Ponce, M.A.; Green, B.D.; Lastra, R.R.; et al. Glucocorticoid Receptor Modulation Decreases ER-Positive Breast Cancer Cell Proliferation and Suppresses Wild-Type and Mutant ER Chromatin Association. Breast Cancer Res. BCR 2019, 21, 82. [Google Scholar] [CrossRef] [PubMed]
- Kalfeist, L.; Galland, L.; Ledys, F.; Ghiringhelli, F.; Limagne, E.; Ladoire, S. Impact of Glucocorticoid Use in Oncology in the Immunotherapy Era. Cells 2022, 11, 770. [Google Scholar] [CrossRef]
- Snijesh, V.P.; Nimbalkar, V.P.; Patil, S.; Rajarajan, S.; Anupama, C.E.; Mahalakshmi, S.; Alexander, A.; Soundharya, R.; Ramesh, R.; Srinath, B.S.; et al. Differential Role of Glucocorticoid Receptor Based on Its Cell Type Specific Expression on Tumor Cells and Infiltrating Lymphocytes. Transl. Oncol. 2024, 45, 101957. [Google Scholar] [CrossRef]
- Acharya, N.; Madi, A.; Zhang, H.; Klapholz, M.; Escobar, G.; Dulberg, S.; Christian, E.; Ferreira, M.; Dixon, K.O.; Fell, G.; et al. Endogenous Glucocorticoid Signaling Regulates CD8+ T Cell Differentiation and Development of Dysfunction in the Tumor Microenvironment. Immunity 2020, 53, 658–671.e6. [Google Scholar] [CrossRef] [PubMed]
- Noureddine, L.M.; Trédan, O.; Hussein, N.; Badran, B.; Le Romancer, M.; Poulard, C. Glucocorticoid Receptor: A Multifaceted Actor in Breast Cancer. Int. J. Mol. Sci. 2021, 22, 4446. [Google Scholar] [CrossRef] [PubMed]
- Ramamoorthy, S.; Cidlowski, J.A. Corticosteroids. Rheum. Dis. Clin. N. Am. 2016, 42, 15–31. [Google Scholar] [CrossRef] [PubMed]
- Ramos-Ramírez, P.; Tliba, O. Glucocorticoid Receptor β (GRβ): Beyond Its Dominant-Negative Function. Int. J. Mol. Sci. 2021, 22, 3649. [Google Scholar] [CrossRef]
- Piotrowska, H.; Jagodzinski, P.P. Glucocorticoid Receptor Alpha and Beta Variant Expression Is Associated with ASF/SF2 Splicing Factor Upregulation in HT-29 Colon Cancer and MCF-7 Breast Carcinoma Cells. Arch. Med. Res. 2009, 40, 156–162. [Google Scholar] [CrossRef] [PubMed]
- Moutsatsou, P.; Papavassiliou, A.G. The Glucocorticoid Receptor Signalling in Breast Cancer. J. Cell. Mol. Med. 2008, 12, 145–163. [Google Scholar] [CrossRef]
- Pujols, L.; Mullol, J.; Roca-Ferrer, J.; Torrego, A.; Xaubet, A.; Cidlowski, J.A.; Picado, C. Expression of Glucocorticoid Receptor Alpha- and Beta-Isoforms in Human Cells and Tissues. Am. J. Physiol. Cell Physiol. 2002, 283, C1324–C1331. [Google Scholar] [CrossRef]
- Charmandari, E.; Chrousos, G.P.; Ichijo, T.; Bhattacharyya, N.; Vottero, A.; Souvatzoglou, E.; Kino, T. The Human Glucocorticoid Receptor (hGR) Beta Isoform Suppresses the Transcriptional Activity of hGRalpha by Interfering with Formation of Active Coactivator Complexes. Mol. Endocrinol. 2005, 19, 52–64. [Google Scholar] [CrossRef]
- Kino, T.; Manoli, I.; Kelkar, S.; Wang, Y.; Su, Y.A.; Chrousos, G.P. Glucocorticoid Receptor (GR) Beta Has Intrinsic, GRalpha-Independent Transcriptional Activity. Biochem. Biophys. Res. Commun. 2009, 381, 671–675. [Google Scholar] [CrossRef]
- Petta, I.; Dejager, L.; Ballegeer, M.; Lievens, S.; Tavernier, J.; De Bosscher, K.; Libert, C. The Interactome of the Glucocorticoid Receptor and Its Influence on the Actions of Glucocorticoids in Combatting Inflammatory and Infectious Diseases. Microbiol. Mol. Biol. Rev. MMBR 2016, 80, 495–522. [Google Scholar] [CrossRef]
- Cserni, G.; Francz, M.; Járay, B.; Kálmán, E.; Kovács, I.; Krenács, T.; Tóth, E.; Udvarhelyi, N.; Vass, L.; Vörös, A.; et al. Pathological Diagnosis, Work-Up and Reporting of Breast Cancer 1st Central-Eastern European Professional Consensus Statement on Breast Cancer. Pathol. Oncol. Res. 2022, 28, 1610373. [Google Scholar] [CrossRef] [PubMed]
- Tsang, J.Y.S.; Tse, G.M. Molecular Classification of Breast Cancer. Adv. Anat. Pathol. 2020, 27, 27–35. [Google Scholar] [CrossRef] [PubMed]
- Cserni, G. Histological Type and Typing of Breast Carcinomas and the WHO Classification Changes over Time. Pathologica 2020, 112, 25–41. [Google Scholar] [CrossRef] [PubMed]
- Salgado, R.; Denkert, C.; Demaria, S.; Sirtaine, N.; Klauschen, F.; Pruneri, G.; Wienert, S.; Van den Eynden, G.; Baehner, F.L.; Penault-Llorca, F.; et al. The Evaluation of Tumor-Infiltrating Lymphocytes (TILs) in Breast Cancer: Recommendations by an International TILs Working Group 2014. Ann. Oncol. Off. J. Eur. Soc. Med. Oncol. 2015, 26, 259–271. [Google Scholar] [CrossRef] [PubMed]
- Bartha, Á.; Győrffy, B. TNMplot.Com: A Web Tool for the Comparison of Gene Expression in Normal, Tumor and Metastatic Tissues. Int. J. Mol. Sci. 2021, 22, 2622. [Google Scholar] [CrossRef]
- Freelon, D. ReCal: Intercoder reliability calculation as a web service. International Journal of Internet Science. 2010, 5, 20–33. [Google Scholar]
- Vrzal, R.; Ulrichová, J.; Dvorák, Z.; Pávek, P. Glucocorticoid Receptor Functions in HeLa Cells Are Perturbed by 2,3,8,9-Tetrachlorodibenzo-p-Dioxin (TCDD). Drug Metab. Lett. 2007, 1, 311–314. [Google Scholar] [CrossRef]
- Shimojo, M.; Hiroi, N.; Yakushiji, F.; Ueshiba, H.; Yamaguchi, N.; Miyachi, Y. Differences in Down-Regulation of Glucocorticoid Receptor mRNA by Cortisol, Prednisolone and Dexamethasone in HeLa Cells. Endocr. J. 1995, 42, 629–636. [Google Scholar] [CrossRef]
- Gupta, V.; Wagner, B.J. Expression of the Functional Glucocorticoid Receptor in Mouse and Human Lens Epithelial Cells. Investig. Ophthalmol. Vis. Sci. 2003, 44, 2041–2046. [Google Scholar] [CrossRef][Green Version]
- Dvorák, Z.; Vrzal, R.; Maurel, P.; Ulrichová, J. Differential Effects of Selected Natural Compounds with Anti-Inflammatory Activity on the Glucocorticoid Receptor and NF-kappaB in HeLa Cells. Chem. Biol. Interact. 2006, 159, 117–128. [Google Scholar] [CrossRef]
- Molina, M.L.; Guerrero, J.; Cidlowski, J.A.; Gatica, H.; Goecke, A. LPS Regulates the Expression of Glucocorticoid Receptor α and β Isoforms and Induces a Selective Glucocorticoid Resistance in Vitro. J. Inflamm. 2017, 14, 22. [Google Scholar] [CrossRef] [PubMed]
- Nagy, Z.; Acs, B.; Butz, H.; Feldman, K.; Marta, A.; Szabo, P.M.; Baghy, K.; Pazmany, T.; Racz, K.; Liko, I.; et al. Overexpression of GRß in Colonic Mucosal Cell Line Partly Reflects Altered Gene Expression in Colonic Mucosa of Patients with Inflammatory Bowel Disease. J. Steroid Biochem. Mol. Biol. 2016, 155, 76–84. [Google Scholar] [CrossRef] [PubMed]
- Budczies, J.; Klauschen, F.; Sinn, B.V.; Győrffy, B.; Schmitt, W.D.; Darb-Esfahani, S.; Denkert, C. Cutoff Finder: A Comprehensive and Straightforward Web Application Enabling Rapid Biomarker Cutoff Optimization. PLoS ONE 2012, 7, e51862. [Google Scholar] [CrossRef] [PubMed]





| Subtype Cohort | Prognostic Cohort | |||||
|---|---|---|---|---|---|---|
| Molecular Subtype | LumA | LumB-Her2- | LumB-Her2+ | Her2+ | TNBC | TNBC |
| ER | pos | pos | pos | neg | neg | neg |
| PR | pos | pos | pos/neg | neg | neg | neg |
| Her2+ | neg | neg | pos | pos | neg | neg |
| Ki-67 | <20% | ≥ 20% | nr | nr | nr | nr |
| patient # | 36 | 53 | 46 | 12 | 47 | 161 |
| patients’ age (years) | 60.9 | 58.5 | 58.8 | 55.6 | 57.4 | 55.7 |
| (mean) | ||||||
| (SD) | 11.1 | 13.3 | 14.1 | 15.3 | 14.8 | 12.7 |
| (range) | 41–83 | 34–86 | 25–86 | 32–82 | 29–84 | 29–92 |
| ER | PR | Her2 | GRt-cpl | GRt-nucl | GRβ-cpl | GRβ-nucl | |
|---|---|---|---|---|---|---|---|
| ER (n=196) | – | ||||||
| PR (n = 196) | R = 0.72 p = 6.37 × 10−33 | – | |||||
| Her2 (n = 196) | R = 0.02 p = 0.828 | R = −0.08 p = 0.274 | – | ||||
| GRt-cpl (n = 193) | R = 0.24 p = 0.001 | R = 0.18 p = 0.012 | R = 0.12 p = 0.103 | – | |||
| GRt-nucl (n = 196) | R = −0.13 p = 0.062 | R = −0.19 p = 0.007 | R = 0.01 p = 0.885 | R = 0.36 p = 2.48 × 10−7 | – | ||
| GRβ-cpl (n = 184) | R = 0.13 p = 0.072 | R = 0.07 p = 0.339 | R = 0.21 p = 0.003 | R = 0.41 p = 1.52 × 10−8 | R = 0.18 p = 0.014 | – | |
| GRβ-nucl (n = 186) | R = −0.10 p = 0.162 | R = −0.04 p = 0.555 | R = −0.11 p = 0.120 | R = 0.08 p = 0.261 | R = 0.20 p = 0.007 | R = 0.04 p = 0.554 | – |
| Breast Cancer Subtype (Sample Number) | GR Staining | Ki67 Spearman R (95%CI); p Value | Number of Mitoses Per 10 Fields Spearman R (95%CI); p Value |
|---|---|---|---|
| LumA (n = 36) | GRt-cpl | −0.364 (−0.6280 to −0.02467); p = 0.032 | −0.258 (−0.5513 to 0.09299); p = 0.135 |
| GRβ-cpl | −0.270 (−0.5773 to 0.1040); p = 0.142 | −0.223 (−0.5430 to 0.1531); p = 0.227 | |
| TN (n = 161) | GRt-cpl | 0.206 (0.02810 to 0.3718); p = 0.020 | 0.111 (0.06454 to 0.3685); p = 0.004 |
| GRβ-cpl | 0.320 (0.1479 to 0.4734); p = 0.001 | 0.204 (0.04445 to 0.3546); p = 0.010 |
| Parameters | 10-Year PFS | p | 10-Year OS | p | ||
|---|---|---|---|---|---|---|
| (95% CI) | (95% CI) | |||||
| age (years) | <62 | 74% (65–82) | 0.044 | 79% (71–87) | 0.025 | |
| ≥62 | 58% (45–71) | 63% (50–76) | ||||
| type of surgery * | 1 | 77% (68–85) | 0.001 | 81% (73–88) | 0.002 | |
| 2 | 51% (38–65) | 58% (45–72) | ||||
| vascular invasion | no | 79% (70–87) | <0.001 | 85% (77–93) | <0.001 | |
| yes | 53% (41–66) | 57% (46–69) | ||||
| perinodal invasion | no | 61% (44–78) | 0.034 | 65% (49–81) | 0.028 | |
| yes | 36% (17–55) | 35% (16–54) | ||||
| surgical margin (mm) | <1 | 46% (26–65) | 0.003 | <0.7 | 60% (41–79) | 0.061 |
| ≥1 | 72% (65–80) | ≥0.7 | 76% (68–83) | |||
| Nottingham prognostic index | <3.58 | 82% (74–90) | <0.001 | <3.6 | 88% (81–95) | <0.001 |
| ≥3.58 | 49% (37–61) | ≥3.6 | 53% (41–65) | |||
| tumour size (mm) | <29 | 75% (66–83) | <0.001 | <30 | 80% (73–87) | <0.001 |
| ≥29 | 49% (34–64) | ≥30 | 53% (37–68) | |||
| pN | 0 | 78% (70–87) | <0.001 | 85% (78–93) | <0.001 | |
| 1 | 51% (38–64) | 53% (41–66) | ||||
| positive/removed lymph node ratio | <0.087 | 77% (70–85) | <0.001 | <0.076 | 84% (77–91) | <0.001 |
| ≥0.087 | 42% (27–58) | ≥0.076 | 44% (30–59) | |||
| stage | 1–2 | 75% (68–83) | <0.001 | 1–2a | 83% (75–90) | <0.001 |
| 3 | 28% (9–46) | 2b-3 | 52% (37–66) | |||
| neutrophil count (109/l) | <2.89 | 36% (11–61) | 0.01 | <7.29 | 66% (56–75) | 0.064 |
| ≥2.89 | 67% (58–77) | ≥7.29 | 93% (79–100) | |||
| SII (109/l) | <354 | 31% (4–59) | 0.019 | 65% (56–75) | 0.068 | |
| ≥354 | 67% (58–76) | 89% (74–100) | ||||
| BMI | <29.8 | 63% (55–72) | 0.035 | 65% (53–77) | 0.086 | |
| ≥29.8 | 84% (70–97) | 78%/ (70–87) | ||||
| adjuvant treatment | no or RT or ant | 45% (29–61) | <0.001 | 53% (38–69) | <0.001 | |
| tax + ant ± RT | 68% (57–80) | 73% (62–84) | ||||
| CMF ± RT or ant + RT | 83% (73–93) | 87% (78–96) | ||||
| p53 | 0 | 40% (0–83) | 0.045 | 40% (0–83) | 0.021 | |
| >0 | 90% (71–100) | 90% (71–100) | ||||
| DCIS grade | 1–2 (or no DCIS) | 63% (51–75) | 0.08 | 65% (53–77) | 0.035 | |
| 3 (or necrosis) | 72% (62–81) | 79% (70–87) | ||||
| body mass (kg) | <72 | 64% (54–73) | 0.117 | 67% (57–77) | 0.04 | |
| ≥72 | 75% (64–87) | 82% (73–91) | ||||
| GRt-nuc | GRt-nucl-low (<65) | 81% (73–90) | 0.0185 | 85% (77–93) | 0.2433 | |
| GRt-nucl-high (≥65) | 17% (−24–60) | 60% (29–92) | ||||
| GRß-nuc | GRß-nucl-low (<30) | 81% (72–90) | 0.0659 | 87% (79–94) | 0.3747 | |
| GRß-nucl-high (≥30) | 20% (−24–65) | 18% (2–34) | ||||
| GRt-cpl | GRt-cpl-low (<2) | 82% (72–91) | 0.0949 | 87% (78–95) | 0.1547 | |
| GRt-cpl-high (≥2) | 32% (11–52) | 48% (28–67) | ||||
| GRß-cpl | GRß-cpl-low (<0.83) | 65% (54–76) | 0.5726 | 101% (86–116) | 0.2875 | |
| GRß-cpl-high (≥0.83) | 81% (67–95) | 83% (74–92) | ||||
| Ki-67 | <75 | 74% (65–83) | 0.06 | 67% (55–79) | 0.099 | |
| ≥75 | 37% (38–75) | 81% (72–91) | ||||
| body height (cm) | <167 | 72% (64–81) | 0.062 | 77% (69–85) | 0.089 | |
| ≥167 | 56% (41–71) | 62% (48–77) |
| Parameters | 10-Year OS HR (95% CI) | p | |
|---|---|---|---|
| Age (years) | <62 | 1 (ref.) | 0.116 |
| ≥62 | 1.81 (0.86–3.79) | ||
| Positive/removed lymph node ratio | <0.076 | 1 (ref.) | p < 0.01 |
| ≥0.076 | 6.66 (2.93–15.1) | ||
| SII (109/l) | <354 | 1 (ref.) | 0.345 |
| ≥354 | 0.58 (0.19–1.81) | ||
| BMI | <29.8 | 1 (ref.) | 0.677 |
| ≥29.8 | 0.79 (0.26–2.42) | ||
| DCIS grade | 1–2 (or DCIS < 10%) | 1 (ref.) | 0.017 |
| 3 (or necrosis) | 0.41 (0.19–0.85) | ||
| Body weight (kg) | <72 | 1 (ref.) | 0.149 |
| ≥72 | 1.73 (0.82–3.63) | ||
| GRß-cpl | low | 1 (ref.) | 0.036 |
| high | 0.46 (0.22–0.95) |
Disclaimer/Publisher’s Note: The statements, opinions and data contained in all publications are solely those of the individual author(s) and contributor(s) and not of MDPI and/or the editor(s). MDPI and/or the editor(s) disclaim responsibility for any injury to people or property resulting from any ideas, methods, instructions or products referred to in the content. |
© 2024 by the authors. Licensee MDPI, Basel, Switzerland. This article is an open access article distributed under the terms and conditions of the Creative Commons Attribution (CC BY) license (https://creativecommons.org/licenses/by/4.0/).
Share and Cite
Butz, H.; Vereczki, V.; Budai, B.; Rubovszky, G.; Gyebrovszki, R.; Vida, R.; Szőcs, E.; Gerecs, B.; Kohánka, A.; Tóth, E.; et al. Glucocorticoid Receptor Isoforms in Breast Cancer Raise Implications for Personalised Supportive Therapies. Int. J. Mol. Sci. 2024, 25, 11813. https://doi.org/10.3390/ijms252111813
Butz H, Vereczki V, Budai B, Rubovszky G, Gyebrovszki R, Vida R, Szőcs E, Gerecs B, Kohánka A, Tóth E, et al. Glucocorticoid Receptor Isoforms in Breast Cancer Raise Implications for Personalised Supportive Therapies. International Journal of Molecular Sciences. 2024; 25(21):11813. https://doi.org/10.3390/ijms252111813
Chicago/Turabian StyleButz, Henriett, Viktória Vereczki, Barna Budai, Gábor Rubovszky, Rebeka Gyebrovszki, Ramóna Vida, Erika Szőcs, Bence Gerecs, Andrea Kohánka, Erika Tóth, and et al. 2024. "Glucocorticoid Receptor Isoforms in Breast Cancer Raise Implications for Personalised Supportive Therapies" International Journal of Molecular Sciences 25, no. 21: 11813. https://doi.org/10.3390/ijms252111813
APA StyleButz, H., Vereczki, V., Budai, B., Rubovszky, G., Gyebrovszki, R., Vida, R., Szőcs, E., Gerecs, B., Kohánka, A., Tóth, E., Likó, I., Kacskovics, I., & Patócs, A. (2024). Glucocorticoid Receptor Isoforms in Breast Cancer Raise Implications for Personalised Supportive Therapies. International Journal of Molecular Sciences, 25(21), 11813. https://doi.org/10.3390/ijms252111813

