Abstract
Aglycone soy isoflavones have notable immune-regulatory bioactivity, while glycosidic forms in soybean meal pose challenges for absorption. β-Glucosidase (EC 3.2.1.21) catalyzes the non-reducing terminal β-d-glucosidic bonds, releasing β-d-glucan and aglycones. This study evaluated the impact of enzymatically hydrolyzed soybean meal (ESM) using recombinant β-glucosidase from Aspergillus niger on the growth performance and intestinal immune function of broilers under Clostridium perfringens infection. Prior to the feeding trial, soybean meal was enzymatically digested with recombinant β-glucosidase, ensuring almost complete conversion of glycosides to aglycones. After a week of pre-feeding, a total 180 healthy AA broilers were randomly assigned to three groups—control, semi-replacement of ESM (50% ESM), and full-replacement of ESM (100% ESM)—with 6 replicates of 10 chickens, and the trial lasted 28 days. On the 36th day, broilers were challenged with 1 mL of 1 × 1010 CFU/mL Clostridium perfringens (Cp) via gavage for 3 days. The results showed that the substitution of ESM had no effect on the body weight gain of broilers but significantly reduced the feed consumption and feed-to-gain ratio (p < 0.01). The study revealed that Cp significantly disrupted jejunal morphology, while ESM significantly mitigated this damage (p < 0.05). Real-time PCR results demonstrated that compared to the Cp group, ESM restored Cp-induced intestinal barrier impairments (e.g., Occludin, Claudin-1, Muc2), normalized aberrant cellular proliferation (PCNA) and apoptosis (Caspase-1 and Caspase-3), and upregulated the expression of anti-inflammatory factor Il-10 while suppressing pro-inflammatory cytokines (Il-1β, Il-6, and Il-8) (p < 0.05). Moreover, flow cytometry analyses demonstrated that ESM promoted Treg cell-derived Il-10, which alleviated macrophage-derived inflammation. Substituting conventional soybean meal with β-glucosidase, enzymatically treated, significantly reduced feed consumption and alleviated the intestinal damage and immune dysfunctions induced by Clostridium perfringens infection in broilers.
1. Introduction
Soybean meal, a pivotal protein feedstuff, boasts an array of nutritive compounds, including soy protein, soy isoflavones, soybean saponins, phytosterols, and other bioactive ingredients. Notably, aglycon soy isoflavones, such as daidzein and genistein, have garnered widespread scientific acclaim for their diverse biological benefits, encompassing antioxidant [1], anti-inflammatory [2], cardiovascular prevention [3], anticancer [4], hormone regulatory [5], and other multiple biological functions. Genistein, in particular, has been extensively researched. As a tyrosine kinase inhibitor (TKI) [6], it effectively blocks the activation of transforming growth factor-β-activated kinase 1 (TAK1) and Janus kinase (JAK), subsequently suppressing inflammation-related pathways like NF-κB and STAT [7]. By binding to the active sites of phosphodiesterases (PDEs), genistein decreases their activity, leading to increased intracellular cAMP/cGMP levels, which modulate cellular functions [8]. Its phenolic hydroxyl groups enable free radical scavenging [9], protecting cells from oxidative damage. Furthermore, studies show that genistein modulates intestinal flora composition to improve intestinal homeostasis [10,11]. While these aglycones exhibit heightened biological potency, their implementation in poultry farming faces challenges due to the costly extraction from plants and the impurities inherent in chemical synthesis. Moreover, the predominance of glycosidic isoflavones in soybean meal poses a hurdle as they are biologically inert and challenging for organisms to digest and assimilate [12]. Thus, a pivotal breakthrough lies in facilitating the conversion of glycosidic isoflavones into their more bioactive aglycone forms, significantly enhancing the biological efficacy of soybean meal as a feedstuff.
β-glucosidase (EC 3.2.1.21, BGL), a crucial member of the glycoside hydrolases (GHs) family, hydrolyzes the non-reducing terminal β-d-glucosidic bond, yielding β-d-glucose and the aglycon ligands, and also contributes to cellulose degradation by converting cellobiose into glucose [13]. β-glucosidase has found applications in hydrolyzing various plant glycosides, such as the conversion of polydatins to resveratrol [14], transformation of ginsenosides [15], and hydrolysis of soy isoflavones [16], etc. Plant extraction and microbial fermentation are the main methods employed to acquire β-glucosidase, with the latter favored due to its effectiveness, prompting extensive research efforts. These endeavors encompass enzyme-producing strain screening, mutagenesis of enzyme-producing bacteria, and heterologous expression of enzyme genes [17]. We successfully isolated a GH3 family β-glucosidase from Aspergillus niger, achieving a fermentation yield of 70 U/mL in shake flasks, and verified its ability to convert almost all glycosidic soy isoflavones in soybean meal into their aglycone forms through HPLC analysis.
Clostridium perfringens, a Gram-positive bacterium ubiquitous in soil, feed, and both healthy and diseased poultry, can cause severe intestinal damage in poultry upon abnormal proliferation and colonization, which lead to intestinal villi necrosis, inflammatory cell infiltration [18], and even mortality [19]. The necrotic enteritis caused by Clostridium perfringens incurs annual losses of billions of dollars in the global poultry industry, with the situation being particularly exacerbated following the implementation of restrictions on the use of antibiotic in feed [20]. One study has indicated that genistein can alleviate the detrimental effects of Clostridium perfringens on the broiler intestine [21]. Moreover, genistein enhances intestinal barrier function against Escherichia coli by modulating barrier integrity, mucosal immunity, and cytokine secretion [22], and alleviates LPS-induced intestinal damage and inflammation in broilers [23]. Genistein alleviates the detrimental effects of harmful bacterial infections by modulating the host’s immune response, ultimately decreasing the reliance on antibiotics within the poultry industry. Consequently, the present experiment aimed to evaluate the impact of enzymatic soybean meal, prepared using recombinant β-glucosidase, on broiler growth performance and intestinal immune homeostasis following Clostridium perfringens (Cp) infection.
2. Results
2.1. Content of Soybean Isoflavones in Enzymatic Soybean Meal
The gene encoding β-glucosidase derived from Aspergillus niger alongside the heterologously expressed protein (Figure 1A). The enzymatic properties showed that optimal enzyme activity occurs at 40 °C, declining sharply above 50 °C and enzyme activity remains robust within a pH range of 4.5–7, peaking at 5.5 (Figure 1B). Subsequent enzymatic hydrolysis, as evidenced by HPLC (Figure 1C), demonstrates an almost complete conversion of glycosides into aglycon soy isoflavones. Specifically, the conversion rates for daidzin, glycitin, and genistin were 82.31%, 73.84%, and 91.03%, respectively (Table 1). These findings underscore the capability of β-glucosidase sourced from Aspergillus niger in transforming glycosidic soy isoflavones present in soybean meal into their aglycon forms.
Figure 1.
Schematic diagram of enzymatic digestion of soybean meal: (A) agarose gel of the β-glucosidase gene originated from Aspergillus niger and SDS-PAGE of heterologously expressed protein; (B) effects of temperature and pH on the activity and stability of recombinant protein; (C) the HPLC results of soybean isoflavones content in soybean meal before and after enzymatic digestion. The red circle indicated the content of glycoside forms of soy isoflavones, while the green circle indicated the content of aglycone forms.
Table 1.
The changes of soybean isoflavones content and conversion rate in soybean meal before and after enzymatic digestion (n = 3).
2.2. The Effect of Enzymatic Soybean Meal on Broiler Growth Performance
As shown in Table 2, compared with the control group, the substitution of enzymatic soybean meal at different ratios had no significant effect on the body weight and average daily gain (ADG) of the animals at various stages, whereas it significantly reduced the average daily feed intake (ADFI) and feed conversion ratio (FCR) in the later period and throughout the entire feeding period (p < 0.01). These results indicate that enzymatic soybean meal has no impact on the body weight gain of broilers but can reduce feed intake and feed conversion ratio.
Table 2.
The effect of enzymatic SM on the growth performance of broilers.
2.3. Enzymatic SM Ameliorates the Intestinal Epithelial Barrier Function of Broilers Infected with Clostridium perfringens
H&E staining demonstrated that broilers in the Cp group exhibited decreased villus height and the ratio of villus height to crypt depth (VH/CD) and enhanced crypt depth compared with broilers in the control group (Figure 2A,B). However, ESM treatment increased the villus height and VH/CD and decreased crypt depth of the jejunum in Cp-infected broilers (Figure 2A,B). Cp infection results in diminished tight junction protein expression, an effect not significantly reversed by ESM (Figure 2C). Muc2 expression is significantly upregulated induced by Cp, recovered by ESM (p < 0.05) (Figure 2D). Collectively, these data demonstrated that ESM ameliorated the intestinal epithelial barrier function of broilers infected with Clostridium perfringens.
Figure 2.
Enzymatic SM ameliorates the intestinal epithelial barrier function of broilers infected with Clostridium perfringens: (A) HE staining of jejunum (×40 magnification, scale bar = 500 μm); (B) the villus height (VH), crypt depth (CD), and the ratio of VH and CD (VH/CD) in duodenum, n = 16; (C) qRT-PCR analysis of tight junction, n = 8; (D) qRT-PCR analysis of mucin2, n = 8. Ctrl group, a basal diet; Cp, basal diet infected with Cp; 50% ESM, semi-replacement of enzymatic soybean meal diet infected with Cp; 100% ESM, full-replacement of enzymatic soybean meal diet infected with Cp. The differences among groups were determined via ANOVA. The results are presented as mean ± SD. * p < 0.05, ** p < 0.01, *** p < 0.001.
2.4. Enzymatic SM Mitigates Intestinal Epithelial Homeostasis in Jejunum of Broilers Infected with Clostridium perfringens
qRT-PCR analysis explored that genes related to cell proliferation (PCNA) and apoptosis (Caspase-1 and Caspase-3) exhibit elevated expression in the Cp group, which ESM attenuated (p < 0.05) (Figure 3A). Furthermore, expression of Tlr2, Tlr4, and Myd88 is reduced in the control and ESM groups compared to the Cp group (p < 0.05) (Figure 3B). Additionally, NFκB and iNOS expression is markedly downregulated (p < 0.01) in both control and ESM groups compared to the Cp group (Figure 3C). These findings suggest that enzymatic soybean meal substitution can alleviate the detrimental effects of Clostridium perfringens infection on intestinal epithelial homeostasis.
Figure 3.
Enzymatic SM mitigates intestinal epithelial homeostasis in jejunum of broilers infected with Clostridium perfringens: (A) qRT-PCR analysis of cell proliferation and apoptosis genes; (B) qRT-PCR analysis of toll-like receptor pathway-related genes; (C) qRT-PCR analysis of NFκB and iNOS. Ctrl group, a basal diet; Cp, basal diet infected with Cp; 50% ESM, semi-replacement of enzymatic soybean meal diet infected with Cp; 100% ESM, full-replacement of enzymatic soybean meal diet infected with Cp. The differences among groups were determined via ANOVA. The results are presented as mean ± SD, n = 8. * p < 0.05, ** p < 0.01, *** p < 0.001.
2.5. Enzymatic SM Maintains Immune Homeostasis in Jejunum of Broilers Infected with Clostridium perfringens
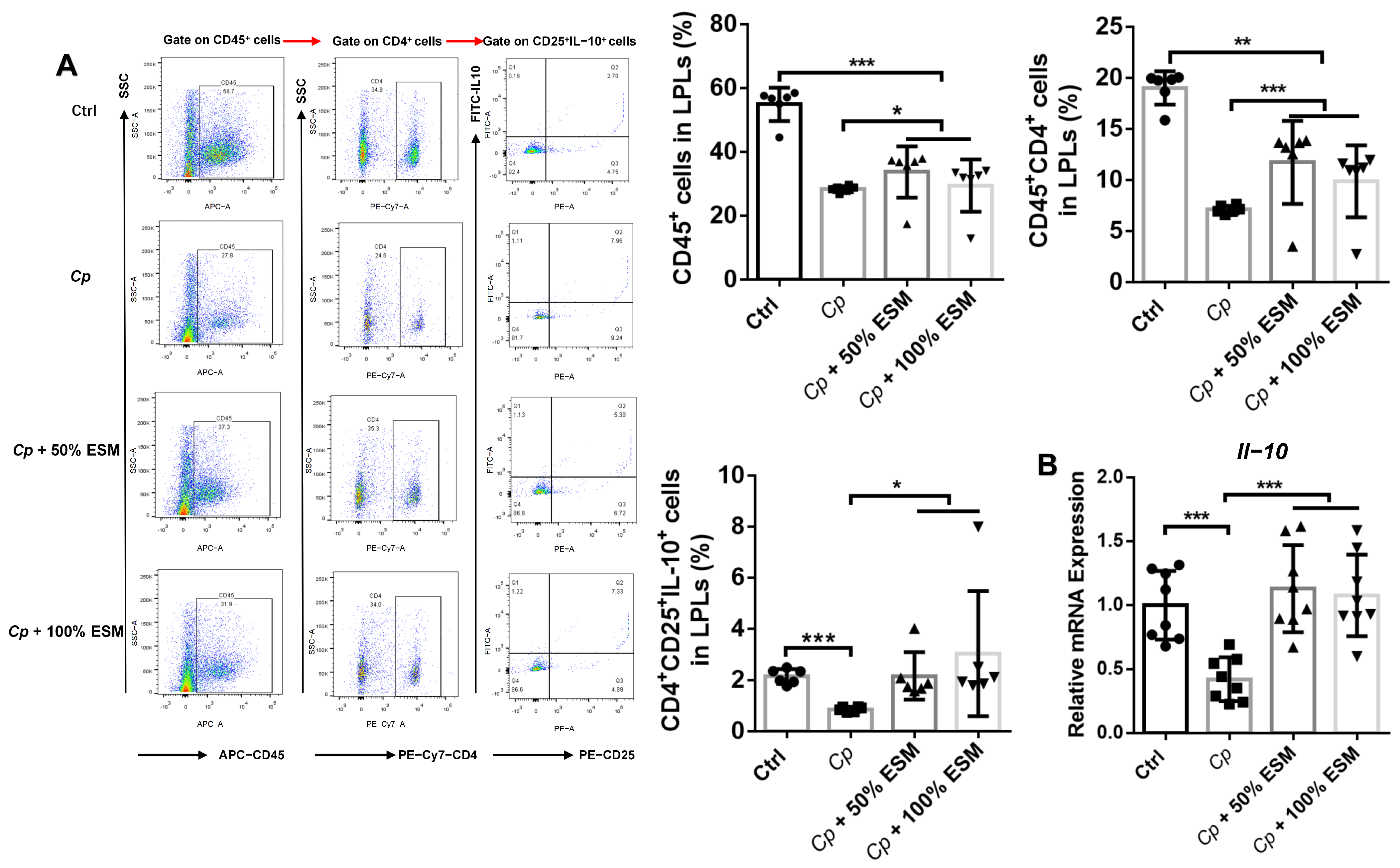
Employing flow cytometry, we analyzed the frequency of lamina propria lymphocytes, while qRT-PCR elucidated the expression patterns of pertinent cytokines within jejunal tissues (Figure 4, Figure 5 and Figure 6). Notably, the frequencies of CD45+, CD45+CD4+, and CD4+CD25+IL-10+ cells were significantly elevated (p < 0.05) in both the control and ESM groups, in stark contrast to the Cp group (Figure 4A). Additionally, Il-10 mRNA expression demonstrated a highly significant increase (p < 0.01) in these groups (Figure 4B), indicating that ESM augments Treg-cell activity and IL-10 production in the jejunal lamina propria during Cp infection.
Figure 4.
Enzymatic SM promotes the expression of T cell and IL-10 expression in jejunum of broilers infected with Clostridium perfringens: (A) flow cytometry analysis of CD45+, CD45+CD4+, CD4+CD25+IL-10+ cell frequency in jejunum LPLs of broilers, n = 6; (B) qRT-PCR analysis of Il-10 in jejunum, n = 8. Ctrl group, a basal diet; Cp, basal diet infected with Cp; 50% ESM, semi-replacement of enzymatic soybean meal diet infected with Cp; 100% ESM, full-replacement of enzymatic soybean meal diet infected with Cp. The differences among groups were determined via ANOVA. The results are presented as mean ± SD. * p < 0.05, ** p < 0.01, *** p < 0.001.
Figure 5.
Enzymatic SM alleviates the expression of macrophages and related cytokines in jejunum of broilers infected with Clostridium perfringens: (A) flow cytometry analysis of CD45+Mac+IL-6+ cell frequency in jejunum LPLs of broilers, n = 6; (B) qRT-PCR analysis of cytokines in jejunum, n = 8. Ctrl group, a basal diet; Cp, basal diet infected with Cp; 50% ESM, semi-replacement of enzymatic soybean meal diet infected with Cp; 100% ESM, full-replacement of enzymatic soybean meal diet infected with Cp. The differences among groups were determined via ANOVA. The results are presented as mean ± SD. * p < 0.05, ** p < 0.01, *** p < 0.001.
Figure 6.
The effects of enzymatic SM on intestinal lamina plasma-cells-mediated humoral immunity of broilers infected with Clostridium perfringens. Flow cytometry analysis of Bu-1+, Bu-1+IgY+, Bu-1+IgA+, and Bu-1+IgM+ cell frequency in jejunum LPLs of broilers. Ctrl group, a basal diet; Cp, basal diet infected with Cp; 50% ESM, semi-replacement of enzymatic soybean meal diet infected with Cp; 100% ESM, full-replacement of enzymatic soybean meal diet infected with Cp. The differences among groups were determined via ANOVA. The results are presented as mean ± SD, n = 6. * p < 0.05, ** p < 0.01, *** p < 0.001.
Examining macrophage frequencies and cytokine expression, we observed a marked upregulation of macrophages in the Cp group (p < 0.01) (Figure 5A), which was attenuated by ESM. In parallel, the secretion of pro-inflammatory cytokines (Il-1β, Il-6, Il-8, and Tnf-α) by macrophages was significantly diminished (p < 0.05) in the control and ESM groups compared to the Cp group (Figure 5B). These findings underscore the capacity of ESM to decrease macrophage frequency and expression of pro-inflammatory cytokines triggered by Cp.
Further flow cytometric analysis of plasma cell subsets (Bu-1+IgY+, Bu-1+IgA+ and Bu-1+IgM+) in the jejunal lamina propria revealed that Cp infection notably augmented the frequency of Bu-1+IgA+ and Bu-1+IgM+ plasma cells (p < 0.05) (Figure 6). However, the use of ESM demonstrated a mitigating effect on this elevation, highlighting its role in regulating the plasma cell composition in the jejunal lamina propria post-Cp challenge.
3. Discussion
Soybean meal, a crucial protein source in livestock and poultry diets, typically comprises 20% to 25% of corn–soybean meal-based broiler feeds, which is abundant in soybean isoflavones, and over 95% of the later one exist in glycoside forms. In the whole soybean, isoflavones are stored primarily in the form of glucoside affixes, with β-glucosides (daidzin and genistin) constituting the second largest proportion [24], which are retained as glycosides after heat treatment [25,26] and hydrolyzed to aglycon by β-glucosidase in legume microbial-fermented by-products [27]. Due to their large molecular weight, glycosidic isoflavones have limited intestinal absorption, while once converted to aglycones by β-glucosidase, they are rapidly absorbed within an hour in the duodenum and proximal jejunum [28].
Various β-glucosidases from diverse sources have been employed for isoflavone conversion, including BglAc from thermotolerant Acidilobus sp. [29], the cold-adapted gene pgbgl1 cloned from Psychrobacillus glaciei sp. [30], and enzyme genes from the Lactobacillus plantarum [31], belonging to GH1; and enzymes from the GH3 family of Aspergillus flavus origin [32] have proven efficient in transforming glycosidic soy isoflavones into their bioavailable aglycone counterparts. Additionally, soybean-derived glycosidases like GmICHG enhance isoflavone bioavailability [33]. Some researchers are even exploring the possibility of genetic engineering soybeans to directly produce aglycone isoflavones, addressing the fundamental causes [34]. In the previous study, a strain of Aspergillus niger with high production of β-glucosidase was obtained, and the enzyme gene was cloned and successfully expressed heterologously, with a molecular weight of 91 KDa, an optimal pH of 5.5, an optimal temperature of 40 °C, and a shaking-flask fermentation yield of 70 U/mL. After enzymatic hydrolysis, the glycosides have been converted almost completely into aglycon form of soybean isoflavones, as can be seen from the HPLC graph, and the conversion rate of daidzin, glycitin, and genistin is 82.3%, 73.8%, and 91.0%, respectively, and this result was similar to that of another study [35].
In soybeans and most soybean-derived feed, the concentration of genistein typically surpasses that of daidzein and glycitein [36], exhibiting enhanced bioavailability [37] and superior biological activity [38,39,40], prompting a predominant focus on genistein in our analysis and a comparison of this experimental outcome with the relevant literature. Our study findings indicate that replacing conventional soybean meal with enzymatic hydrolysis soybean meal (ESM), produced via recombinant β-glucosidase, does not alter the body weight gain of broilers, while significantly reducing feed intake and FCR. The incorporation of recombinant endo-glucanase, either alone or in combination with β-glucosidase, significantly diminishes FCR [41]. This outcome may be attributed to the synergistic action of glucanase and β-glucosidase, where glucanase degrades cellulose into cellobiose, which is further hydrolyzed into glucose by β-glucosidase. This process not only releases nutrients previously entrapped within cellulose but also generates glucose from cellulose degradation, resulting in a notable enhancement in FCR. What is more, one study revealed that β-Glucosidase supplementation in corn–soy diets enhances protein and fat apparent digestibility [42]. In our study, the main focus was on the aglycone forms of soy isoflavones, particularly genistein and daidzein, released after the enzymatic hydrolysis of soybean meal. Studies have demonstrated that supplementing feed with 20–80 mg/kg of genistein can augment the average daily gain of broilers, with a marked reduction in feed conversion ratio (FCR) at 40–80 mg/kg concentrations [43]. As an estrogen, aglycone-type soy isoflavones do not have a direct growth-promoting effect on livestock and poultry; instead, they contribute to enhanced resilience against acute immune challenges through chronic immune modulation. Consequently, to ascertain whether the substitution of enzymatic soybean meal can fortify broilers against sudden pathogenic attacks, our study exposed the birds to Clostridium perfringens at 36 days of age.
Clostridium perfringens, an opportunistic pathogen that typically resides in the cecum of various organisms, can proliferate excessively in the small intestine, leading to necrotic enteritis, severe deterioration of small intestinal architecture, lamina propria congestion, and infiltration of numerous inflammatory cells [19]. In this study, intestinal morphology analysis revealed that Cp challenge inflicted severe damage to villus morphology, marked by extensive necrosis and apical cell shedding, which was mitigated by the use of enzymatic soybean meal (ESM). Prior research concurs that Cp invasion significantly disrupts jejunal intestinal morphology in broilers [44]. Notably, ESM did not significantly impact the expression of tight junction proteins in this study, while genistein has demonstrated beneficial effects in other models, such as Escherichia coli infection [22] and LPS challenge [45]. Intriguingly, ESM significantly enhanced Muc2 expression in the mucus layer, a finding echoed in a mouse colitis model [46]. Upon pathogen invasion, the body upregulates genes like inducible nitric oxide synthase (iNOS) to mount an immune response [47,48]. Our results showed a marked increase in iNOS expression in the Cp group, indicative of a robust inflammatory response. The abnormal proliferation and apoptosis of jejunal cells observed in the Cp group aligned with the intestinal morphology findings. Further analysis via qRT-PCR revealed that Cp invasion upregulated the expression of membrane receptor Tlr2 and potentially stimulated Tlr4 expression through its secreted toxins. This activation led to the recruitment of Myd88, triggering downstream NFκB signaling and regulating immune-related gene expression. Enzymatic hydrolyzed soybean meal partially mitigated this signaling cascade, consistent with previous studies [39,49].
When lymphocytes in the lamina propria of the jejunum encounter antigen–MHC complexes on antigen-presenting cells, they activate helper T-lymphocytes, which subsequently secrete the crucial anti-inflammatory cytokine IL-10 that suppresses pro-inflammatory cytokine secretion while modulating macrophage and T-cell activity [50]. During the initial stages of infection, pro-inflammatory cytokines surge to activate the immune system, inducing macrophages, NK cells, and other immune cells to clear pathogens [51]. In the middle-to-later stages, under the regulation of immune cells and anti-inflammatory cytokines, their expression decreases to prevent tissue damage caused by excessive immune activation. Research indicates that genistein enhances IL-10 levels in splenocyte culture supernatants [52]. The results also showed that the percentage of lymphocytes and Th-cells in jejunum in the ESM group was similar to that of the normal group, whereas it was significantly lower in the Cp group. Macrophages, vital components of innate immunity, recognize antigens through surface receptors, initiating signaling cascades that present antigens to T cells and release various pro-inflammatory factors (IL-1β, IL-6, IL-8, and TNF-α). It has been shown that genistein can alleviate LPS-induced damage in mice by down-regulating macrophages [53], and that it can attenuate osteoarthritis by reducing IL-6 expression in diabetic mice [54]. The present study also showed the same trend that enzymatically digested soybean meal attenuated macrophage activation and their expression of secreted pro-inflammatory factors after Cp infection. Plasma cells, responsible for immunoglobulin secretion, are essential for humoral immunity. While ESM did not significantly impact plasma cells in our study, genistein have been reported to elevate serum IgA and IgG levels [55].
4. Materials and Methods
4.1. Preparation of Enzymatic Soybean Meal Hydrolyzed by β-Glucosidase (EC 3.2.1.21)
The enzyme employed in this experiment was derived from the fermentation of engineered bacteria. The enzymatic properties are determined according to the provided methods [56]. The protein was dissolved in distilled water to achieve a final concentration of 20 U/mL and mixed with soybean meal (crude protein ≥ 43%, Brazil) at a liquid–solid ratio of 1:1 (V/W) and then incubated at 37 °C for 12 h before taking samples. Subsequently, 0.5 g of the sample was dissolved in 5 mL of 80% methanol aqueous solution, filtered through a 0.45 μm nylon filter, and subjected to analysis. According to the National Standard of the People’s Republic of China, “Determination of soybean isoflavone in health-care food by high performance liquid chromatography” (GB/T 23788-2009) [57], the content of soybean isoflavones in the enzymatic digestion of soybean meal was determined. The enzymatic soybean meal was dried in an oven at 55 °C.
4.2. Experimental Design
The experiment was approved by the Laboratory Animal Welfare and Animal Experimental Ethical Inspection of China Agricultural University (Number: AW02804202-1-1). All efforts were made to minimize animal suffering.
In this study, 180 healthy 1-day-old AA broilers, exhibiting comparable initial body weights, were randomly allocated into three groups after a week-long pre-feeding—control group fed with a basal diet, an enzymatic soybean meal semi-replaced group (50% ESM), and an enzymatic soybean meal full-replaced group (100% ESM—with 6 replicates of 10 chickens in each, and the period was 28 days, during which the chickens had ad libitum access to feed and water. Broilers were reared in enclosed barns and ventilated through exhaust fans. Each replicate is housed in individual cages made of double-layered galvanized wire mesh. After the official start of the experiment, the temperature was gradually reduced from 35 °C to a constant temperature of 25 °C, while humidity was maintained at around 70%. The chickens were provided with a guaranteed 23 h of light and 1 h of darkness each day. The basal diet, a corn–soybean meal blend, adhered to the Chinese broiler feeding standard (2004) and is detailed in Table 3. On the 36th day, 1 mL (1 × 1010 CFU/mL) Clostridium perfringens (Cp) was orally gavaged to the craw after 8 h of fasting for 3 consecutive days. For gavage administration, fresh bacterial suspensions were used; the non-infected control group was gavaged with liquid medium instead. At the end of the gavage, 2 chickens were selected from each replicate for slaughter sampling, with a total of 12 chickens in each group.
Table 3.
Composition and nutrient levels of basal diets (air-dry basis).
4.3. Cultivation of Clostridium perfringens
Clostridium perfringens (Cp) type A strain (CVCC52, China Veterinary Culture Collection Center, Beijing, China) was used for the infection model. The previously preserved Clostridium perfringens in the laboratory was streaked onto tryptose–sulfate–cycloserine Agar (TSCA) medium containing d-cycloserine (Aobox, Beijing, China). After anaerobic incubation at 37 °C for 24 h, a single clone was picked and inoculated into mercaptoacetic acid salt liquid medium (Aobox, Beijing, China) for 15 h. The sterile glycerol was added to the bacterial suspension to achieve a final concentration of 25% before being stored at −80 °C. The frozen bacteria were inoculated at a 3% ratio into fresh liquid medium for anaerobic culture for 18 h and subsequently counted on agar medium.
4.4. HE Staining of Jejunum
Jejunum mid-section tissues (1 cm) were excised, rinsed with PBS, and put in 4% paraformaldehyde solution. Following paraffin embedding, the tissues were subjected to hematoxylin and eosin (HE) staining. The damaged state of the intestinal tract was observed and photographed under a microscope (Leica DM1000, Wetzlar, Germany), the villus height (VH) and crypt depth (CD) were measured with Image pro plus 6.0 software, and the ratio of VH to CD was calculated.
The trace mineral premix provided the following per kilogram of diets: Mn 100 mg, Zn 75 mg, Fe 80 mg, Cu 8 mg, Se 0.25 mg, and I 0.35 mg. The vitamin premix provided the following per kilogram of diets: VA 9 500 IU, VD3 2 500 IU, VE 30 IU, VK3 2.65 mg, VB1 2 mg, VB6 6 mg, VB12 0.025 mg, biotin 0.032 5 mg, folic acid 1.25 mg, pantothenic acid 12 mg, and nicotinic acid 50 mg. Metabolizable energy and crude protein in the nutrient levels are measured values; the rest are calculated values.
4.5. RNA Extraction and Relative Quantitative Real-Time PCR
Total RNA was extracted from jejunal tissue using the Trizol (GeneStar, Beijing, China) method, and mRNA was obtained via a PrimeScript™ RT reagent Kit (Takara, Tokyo, Japan). According to TB Green® Premix Ex Taq™ (Takara, Tokyo, Japan) instructions, mRNA, primers shown in Table 4, and related reagents were added to a 96-well plate, and the relative expression level of mRNA was measured using the Applied Biosystems 7500 real-time PCR system (Thermo Fisher Scientific, Waltham, MA, USA).
Table 4.
Primer pairs for qRT-PCR analysis.
4.6. Separation of Jejunal LPLs
The jejunum was cut and rinsed with PBS. The jejunum was incubated in D-PBS (5 mM EDTA, 0.154 mg/mL dithiothreitol, 5% FBS, 100 U/mL penicillin and 0.1 mg/mL streptomycin) for 30 min (37 °C, 120 rpm) to remove the epithelial cells. After rinsing twice in PBS, it was clipped into 1 mm pieces. The cells were digested in collagenase solution (1640 medium, 100 U/mL penicillin, 0.1 mg/mL streptomycin, 1% glutamine, 5% FBS, 0.5 mg/mL collagenase/dispersase, and 1 U/mL DNase 1) for 30 min (37 °C, 120 rpm), filtered (40 μm), rinsed twice in PBS, and purified from the epithelial cells using a 40%/80% Percoll gradient (Solarbio, Beijing, China).
4.7. Flow Cytometry
Appropriate amounts of surface antibodies (CD45-APC (SouthernBiotech, Homewood, AL, USA, F2100403), CD4-PE/CY7 (SouthernBiotech, 8210-17), CD25-PE (Thermo Fisher Scientific, Waltham, MA, USA, 12-0259-42), IL-10-FITC (Biolegend, Beijing, China, 505007), CD11c-PE/CY7 (SouthernBiotech, 8420), Bu-1-APC (SouthernBiotech, 8310-09), IgA-Pacific Blue (SouthernBiotech, 8395-31), IgM-PE (SouthernBiotech, 8395-09), IgY-FITC (SouthernBiotech, 8320-02) were added, according to the instructions, and incubated for 30 min at 4 °C, protecting from light. A total of 1~2 mL of staining buffer was added and washed once at 4 °C, and the supernatant was discarded via centrifugation at 500× g for 5 min. The supernatant was resuspended with 500 μL staining buffer, transferred to a 5 mL flow-through tube, and filtered through a 40 μm filter before loading. Samples were examined with a FACSCanto™ II flow analyzer (BD, Franklin Lakes, NJ, USA) and analyzed with FlowJo v10.6.2 software (TreeStar, Chico, CA, USA), using isotype photos or unstained blank tubes to circle the gate.
4.8. Statistics and Analysis
The experimental data were expressed as mean ± standard deviation (SD). SPSS 19.0 software was applied to statistically analyze the experimental data, and the significance of difference was tested using One-Way ANOVA. Graphpad prism 8.0 software was used to graph the data. A statistically significant difference was defined when the p-value is less than 0.05.
5. Conclusions
Although enzymatic digestion of soybean meal by β-glucosidase did not impact body weight gain, it had a significant effect on feed consumption and FCR, which can achieve cost efficiencies. Furthermore, when suddenly exposed to Clostridium perfringens, ESM could mitigate the adverse effects of Cp infection by modulating Treg cell/macrophage homeostasis, which, in turn, increases the expression of the anti-inflammatory factor Il-10 and decreases the expression of pro-inflammatory factors so that enzymatic digestion of soybean meal can replace the exogenous addition of aglycon-type soy isoflavones for immunomodulatory effects.
Author Contributions
J.H.: Conceptualization, formal analysis, methodology, writing; Q.H.: writing—editing; Y.Y.: supervision, project administration, funding acquisition. All authors have read and agreed to the published version of the manuscript.
Funding
This research received no external funding.
Institutional Review Board Statement
The experiment was approved by the Laboratory Animal Welfare and Animal Experimental Ethical Inspection of China Agricultural University (Number: AW02804202-1-1). All efforts were made to minimize animal suffering.
Informed Consent Statement
Not applicable.
Data Availability Statement
Data and materials supporting the findings of this work are available from the corresponding author upon reasonable request.
Conflicts of Interest
The authors declare that they have no competing interests.
References
- Jheng, H.F.; Hayashi, K.; Matsumura, Y.; Kawada, T.; Seno, S.; Matsuda, H.; Inoue, K.; Nomura, W.; Takahashi, H.; Goto, T. Anti-inflammatory and antioxidative properties of isoflavones provide renal protective effects distinct from those of dietary soy proteins against diabetic nephropathy. Mol. Nutr. Food Res. 2020, 64, e2000015. [Google Scholar] [CrossRef]
- Nazari-Khanamiri, F.; Ghasemnejad-Berenji, M. Cellular and molecular mechanisms of genistein in prevention and treatment of diseases: An overview. J. Food Biochem. 2021, 45, e13972. [Google Scholar] [CrossRef]
- Yang, Y.; Nie, W.; Yuan, J.; Zhang, B.; Wang, Z.; Wu, Z.; Guo, Y. Genistein activates endothelial nitric oxide synthase in broiler pulmonary arterial endothelial cells by an Akt-dependent mechanism. Exp. Mol. Med. 2010, 42, 768–776. [Google Scholar] [CrossRef]
- Piroozian, F.; Varkiyani, H.B.; Samiei, A.; Najar, A.B.; Afsa, M.; Malekzadeh, K. The anti-cancer impact of genistein against acute lymphoblastic leukaemia by controlling DICER and AGO2 involved in cytoplasmic microRNAs biogenesis-a possible new clue to mode of action of genistein. J. Herb. Med. 2023, 41, 100731. [Google Scholar] [CrossRef]
- Zhang, M.; Chen, R.; Fan, H.; Zhang, Y. Genistein improves polycystic ovary syndrome by regulating oxidative stress and inflammation via targeting serum amyloid A1. J. Biol. Regul. Homeost. Agents 2023, 37, 3705–3714. [Google Scholar] [CrossRef]
- Chae, H.S.; Xu, R.; Won, J.Y.; Chin, Y.W.; Yim, H. Molecular targets of genistein and its related flavonoids to exert anticancer effects. Int. J. Mol. Sci. 2019, 20, 2420. [Google Scholar] [CrossRef]
- Bernatoniene, J.; Kazlauskaite, J.A.; Kopustinskiene, D.M. Pleiotropic effects of isoflavones in inflammation and chronic degenerative diseases. Int. J. Mol. Sci. 2021, 22, 5656. [Google Scholar] [CrossRef]
- Chen, Y.; Le, T.H.; Du, Q.; Zhao, Z.; Liu, Y.; Zou, J.; Hua, W.; Liu, C.; Zhu, Y. Genistein protects against DSS-induced colitis by inhibiting NLRP3 inflammasome via TGR5-cAMP signaling. Int. Immunopharmacol. 2019, 71, 144–154. [Google Scholar] [CrossRef]
- Fan, W.; Zhang, S.; Wu, Y.; Lu, T.; Liu, J.; Cao, X.; Liu, S.; Yan, L.; Shi, X.; Liu, G.; et al. Genistein-derived ros-responsive nanoparticles relieve colitis by regulating mucosal homeostasis. ACS Appl. Mater. Interfaces 2021, 13, 40249–40266. [Google Scholar] [CrossRef]
- Yang, R.; Jia, Q.; Mehmood, S.; Ma, S.; Liu, X. Genistein ameliorates inflammation and insulin resistance through mediation of gut microbiota composition in type 2 diabetic mice. Eur. J. Nutr. 2021, 60, 2155–2168. [Google Scholar] [CrossRef]
- Andrade, F.O.; Liu, F.; Zhang, X.; Rosim, M.P.; Dani, C.; Cruz, I.; Wang, T.; Helferich, W.; Li, R.W.; Hilakivi-Clarke, L. Genistein reduces the risk of local mammary cancer recurrence and ameliorates alterations in the gut microbiota in the offspring of obese dams. Nutrients 2021, 13, 201. [Google Scholar] [CrossRef]
- Larkin, T.; Price, W.E.; Astheimer, L. The key importance of soy isoflavone bioavailability to understanding health benefits. Crit. Rev. Food. Sci. Nutr. 2008, 48, 538–552. [Google Scholar] [CrossRef]
- Sorensen, A.; Lubeck, M.; Lubeck, P.S.; Ahring, B.K. Fungal Beta-glucosidases: A bottleneck in industrial use of lignocellulosic materials. Biomolecules 2013, 3, 612–631. [Google Scholar] [CrossRef]
- Zhou, J.; Liang, M.; Lin, Y.; Pang, H.; Wei, Y.; Huang, R.; Du, L. Application of beta-glucosidase in a biphasic system for the efficient conversion of polydatin to resveratrol. Molecules 2022, 27, 1514. [Google Scholar] [CrossRef]
- Renchinkhand, G.; Magsar, U.; Bae, H.C.; Choi, S.H.; Nam, M.S. Identification of beta-glucosidase activity of Lentilactobacillus buchneri URN103l and its potential to convert ginsenoside Rb1 from Panax ginseng. Foods 2022, 11, 529. [Google Scholar] [CrossRef]
- Angelotti, J.; Dias, F.; Sato, H.H.; Fernandes, P.; Nakajima, V.M.; Macedo, J. Improvement of aglycone content in soy isoflavones extract by free and immobilized beta-glucosidase and their effects in lipid accumulation. Appl. Biochem. Biotechnol. 2020, 192, 734–750. [Google Scholar] [CrossRef]
- Yang, W.; Su, Y.; Wang, R.; Zhang, H.; Jing, H.; Meng, J.; Zhang, G.; Huang, L.; Guo, L.; Wang, J.; et al. Microbial production and applications of beta-glucosidase—A review. Int. J. Biol. Macromol. 2024, 256, 127915. [Google Scholar] [CrossRef]
- Kulkarni, R.R.; Gaghan, C.; Mohammed, J.; Sharif, S.; Taha-Abdelaziz, K. Cellular immune responses in lymphoid tissues of broiler chickens experimentally infected with necrotic enteritis-producing Clostridium perfringens strains. Avian Dis. 2023, 67, 186–196. [Google Scholar] [CrossRef]
- Olkowski, A.A.; Wojnarowicz, C.; Chirino-Trejo, M.; Drew, M.D. Responses of broiler chickens orally challenged with Clostridium perfringens isolated from field cases of necrotic enteritis. Res. Vet. Sci. 2006, 81, 99–108. [Google Scholar] [CrossRef]
- Timbermont, L.; Haesebrouck, F.; Ducatelle, R.; Van Immerseel, F. Necrotic enteritis in broilers: An updated review on the pathogenesis. Avian Pathol. 2011, 40, 341–347. [Google Scholar] [CrossRef]
- Quan, S.; Huang, J.; Chen, G.; Zhang, A.; Yang, Y.; Wu, Z. Genistein promotes M2 macrophage polarization via aryl hydrocarbon receptor and alleviates intestinal inflammation in broilers with necrotic enteritis. Int. J. Mol. Sci. 2024, 25, 6656. [Google Scholar] [CrossRef]
- Zhang, M.; Kou, J.; Wu, Y.; Wang, M.; Zhou, X.; Yang, Y.; Wu, Z. Dietary genistein supplementation improves intestinal mucosal barrier function in Escherichia coli O78-challenged broilers. J. Nutr. Biochem. 2020, 77, 108267. [Google Scholar] [CrossRef]
- Lv, Z.; Dai, H.; Wei, Q.; Jin, S.; Wang, J.; Wei, X.; Yuan, Y.; Yu, D.; Shi, F. Dietary genistein supplementation protects against lipopolysaccharide-induced intestinal injury through altering transcriptomic profile. Poult. Sci. 2020, 99, 3411–3427. [Google Scholar] [CrossRef]
- Coward, L.; Barnes, N.C.; Setchell, K.; Barnes, S. Genistein, daidzein, and their beta-glycoside conjugates-antitumor isoflavones in soybean foods from american and asian diets. J. Agric. Food. Chem. 1993, 41, 1961–1967. [Google Scholar] [CrossRef]
- Coward, L.; Smith, M.; Kirk, M.; Barnes, S. Chemical modification of isoflavones in soyfoods during cooking and processing. Am. J. Clin. Nutr. 1998, 68, 1486S–1491S. [Google Scholar] [CrossRef]
- Eisen, B.; Ungar, Y.; Shimoni, E. Stability of isoflavones in soy milk stored at elevated and ambient temperatures. J. Agric. Food. Chem. 2003, 51, 2212–2215. [Google Scholar] [CrossRef]
- Fukutake, M.; Takahashi, M.; Ishida, K.; Kawamura, H.; Sugimura, T.; Wakabayashi, K. Quantification of genistein and genistin in soybeans and soybean products. Food. Chem. Toxicol. 1996, 34, 457–461. [Google Scholar] [CrossRef]
- Liu, Y.; Hu, M. Absorption and metabolism of flavonoids in the Caco-2 cell culture model and a perfused rat intestinal model. Drug. Metab. Dispos. 2002, 30, 370–377. [Google Scholar] [CrossRef]
- He, J.; Li, Y.; Sun, X.; Zuo, D.; Wang, M.; Zheng, X.; Yu, P.; Shi, P. Characterization of a novel hyperthermophilic gh1 beta-glucosidase from Acidilobus sp. and its application in the hydrolysis of soybean isoflavone glycosides. Microorganisms 2024, 12, 533. [Google Scholar] [CrossRef]
- He, J.; Duan, J.; Yu, P.; Li, Y.; Wang, M.; Zhang, X.; Chen, Z.; Shi, P. Characterization of a novel cold-adapted GH1 beta-glucosidase from Psychrobacillus glaciei and its application in the hydrolysis of soybean isoflavone glycosides. Curr. Res. Food Sci. 2024, 8, 100777. [Google Scholar] [CrossRef]
- Wu, C.M.; Yang, C.Y. Impacts of ultrasonic treatment for black soybean okara culture medium containing choline chloride on the beta-glucosidase activity of Lactiplantibacillus plantarum BCRC 10357. Foods 2023, 12, 3781. [Google Scholar] [CrossRef]
- Chen, Z.; Liu, Y.; Liu, L.; Chen, Y.; Li, S.; Jia, Y. Purification and characterization of a novel beta-glucosidase from Aspergillus flavus and its application in saccharification of soybean meal. Prep. Biochem. Biotechnol. 2019, 49, 671–678. [Google Scholar] [CrossRef]
- Kumar, S.; Awana, M.; Rani, K.; Kumari, S.; Sasi, M.; Dahuja, A. Soybean (Glycine max) isoflavone conjugate hydrolysing beta-glucosidase (GmICHG): A promising candidate for soy isoflavone bioavailability enhancement. 3 Biotech 2023, 13, 52. [Google Scholar] [CrossRef]
- Matsuda, H.; Yamazaki, Y.; Moriyoshi, E.; Nakayasu, M.; Yamazaki, S.; Aoki, Y.; Takase, H.; Okazaki, S.; Nagano, A.J.; Kaga, A.; et al. Apoplast-localized beta-glucosidase elevates isoflavone accumulation in the soybean rhizosphere. Plant Cell Physiol. 2023, 64, 486–500. [Google Scholar] [CrossRef]
- Li, X.; Xia, W.; Bai, Y.; Ma, R.; Yang, H.; Luo, H.; Shi, P. A novel thermostable gh3 beta-glucosidase from Talaromyce leycettanus with broad substrate specificity and significant soybean isoflavone glycosides-hydrolyzing capability. Biomed Res. Int. 2018, 2018, 4794690. [Google Scholar] [CrossRef]
- Setchell, K.; Brown, N.M.; Desai, P.; Zimmer-Nechemias, L.; Wolfe, B.E.; Brashear, W.T.; Kirschner, A.S.; Cassidy, A.; Heubi, J.E. Bioavailability of pure isoflavones in healthy humans and analysis of commercial soy isoflavone supplements. J. Nutr. 2001, 131, 1362S–1375S. [Google Scholar] [CrossRef]
- Setchell, K.; Brown, N.M.; Desai, P.B.; Zimmer-Nechimias, L.; Wolfe, B.; Jakate, A.S.; Creutzinger, V.; Heubi, J.E. Bioavailability, disposition, and dose-response effects of soy isoflavones when consumed by healthy women at physiologically typical dietary intakes. J. Nutr. 2003, 133, 1027–1035. [Google Scholar] [CrossRef]
- Sigowska, P.; Zimoch, M.; Baska, A.; Kazik, J.; Leis, K.; Grzesk, G. Genistein in the treatment of hypertension: A review. Endocr. Metab. Immune Disord.-Drug Targets 2022, 22, 1367–1377. [Google Scholar] [CrossRef]
- Goh, Y.X.; Jalil, J.; Lam, K.W.; Husain, K.; Premakumar, C.M. Genistein: A Review on its Anti-Inflammatory Properties. Front. Pharmacol. 2022, 13, 820969. [Google Scholar] [CrossRef]
- Ganai, A.A.; Farooqi, H. Bioactivity of genistein: A review of in vitro and in vivo studies. Biomed. Pharmacother. 2015, 76, 30–38. [Google Scholar] [CrossRef]
- Raza, A.; Bashir, S.; Pothula, R.; Abdelgaffar, H.; Tabassum, R.; Anwar, M.I.; Awais, M.M.; Akhtar, M.; Jurat-Fuentes, J.L. Expression and functional characterization in yeast of an endoglucanase from Bacillus sonorensis BD92 and its impact as feed additive in commercial broilers. Int. J. Biol. Macromol. 2021, 176, 364–375. [Google Scholar] [CrossRef]
- Qian, L.C.; Sun, J.Y.; Fu, S.J. Effect of beta-glucosidase on the meat quality and digestibility in broilers. J. Anim. Physiol. Anim. Nutr. 2012, 96, 270–274. [Google Scholar] [CrossRef]
- Rasouli, E.; Jahanian, R. Improved performance and immunological responses as the result of dietary genistein supplementation of broiler chicks. Animal 2015, 9, 1473–1480. [Google Scholar] [CrossRef]
- Qi, N.; Liu, S.; Yan, F.; Chen, B.; Wu, S.; Lin, X.; Yan, Z.; Zhou, Q.; Liao, S.; Li, J.; et al. Study of microencapsulated fatty acid antimicrobial activity in vitro and its prevention ability of Clostridium perfringens induced necrotic enteritis in broiler chicken. Gut Pathog. 2023, 15, 1. [Google Scholar] [CrossRef]
- Gao, M.; Wang, J.; Lv, Z. Supplementing genistein for breeder hens alters the growth performance and intestinal health of offspring. Life 2023, 13, 1468. [Google Scholar] [CrossRef]
- Jia, Q.; Fang, S.; Yang, R.; Ling, Y.; Mehmood, S.; Ni, H.; Gao, Q. Genistein alleviates dextran sulfate sodium-induced colitis in mice through modulation of intestinal microbiota and macrophage polarization. Eur. J. Nutr. 2024, 63, 1877–1888. [Google Scholar] [CrossRef]
- Tang, Y.; Zhang, X.; Wang, Y.; Guo, Y.; Zhu, P.; Li, G.; Zhang, J.; Ma, Q.; Zhao, L. Dietary ellagic acid ameliorated Clostridium perfringens-induced subclinical necrotic enteritis in broilers via regulating inflammation and cecal microbiota. J. Anim. Sci. Biotechnol. 2022, 13, 47. [Google Scholar] [CrossRef]
- Gong, L.; Wang, B.; Zhou, Y.; Tang, L.; Zeng, Z.; Zhang, H.; Li, W. Protective Effects of Lactobacillus plantarum 16 and Paenibacillus polymyxa 10 Against Clostridium perfringens Infection in Broilers. Front. Immunol. 2020, 11, 628374. [Google Scholar] [CrossRef]
- Xie, L.; Chen, T.; Qi, X.; Li, H.; Xie, J.; Wang, L.; Xie, J.; Huang, Z. Exopolysaccharides from genistein-stimulated monascus purpureus ameliorate cyclophosphamide-induced intestinal injury via PI3K/AKT-MAPKs/NF-kappaB pathways and regulation of gut microbiota. J. Agric. Food. Chem. 2023, 71, 12986–13002. [Google Scholar] [CrossRef]
- Ritter, M.; Osei-Mensah, J.; Debrah, L.B.; Kwarteng, A.; Mubarik, Y.; Debrah, A.Y.; Pfarr, K.; Hoerauf, A.; Layland, L.E. Wuchereria bancrofti-infected individuals harbor distinct IL-10-producing regulatory B and T cell subsets which are affected by anti-filarial treatment. PLoS Neglect. Trop. Dis. 2019, 13, e7436. [Google Scholar] [CrossRef]
- Reinoso, W.C.; Koboziev, I.; Furr, K.L.; Grisham, M.B. Protective and pro-inflammatory roles of intestinal bacteria. Pathophysiology 2016, 23, 67–80. [Google Scholar] [CrossRef]
- Rachon, D.; Rimoldi, G.; Wuttke, W. In vitro effects of genistein and resveratrol on the production of interferon-gamma (IFNgamma) and interleukin-10 (IL-10) by stimulated murine splenocytes. Phytomedicine 2006, 13, 419–424. [Google Scholar] [CrossRef]
- Cong, L.; Xie, X.; Liu, S.; Xiang, L.; Fu, X. Genistein promotes M1 macrophage apoptosis and reduces inflammatory response by disrupting miR-21/TIPE2 pathway. Saudi Pharm. J. 2022, 30, 934–945. [Google Scholar] [CrossRef]
- Lopez, J.; Al-Nakkash, L.; Broderick, T.L.; Castro, M.; Tobin, B.; Plochocki, J.H. Genistein Suppresses IL-6 and MMP-13 to Attenuate Osteoarthritis in Obese Diabetic Mice. Metabolites 2023, 13, 1014. [Google Scholar] [CrossRef]
- Wei, Y.; Liu, Y.; Li, G.; Guo, Y.; Zhang, B. Effects of quercetin and genistein on egg quality, lipid profiles, and immunity in laying hens. J. Sci. Food. Agric. 2024, 104, 207–214. [Google Scholar] [CrossRef]
- Xie, Y.; Yan, X.; Li, C.; Wang, S.; Jia, L. Characterization and insight mechanism of an acid-adapted beta-Glucosidase from Lactobacillus paracasei and its application in bioconversion of glycosides. Front. Bioeng. Biotechnol. 2024, 12, 1334695. [Google Scholar] [CrossRef]
- GB/T 23788-2009; Determination of Soybean Isoflavone in Health-Care Food by High-Performance Liquid Chromatography. Standardization Administration of the People’s Republic of China: Beijing, China, 2009.
Disclaimer/Publisher’s Note: The statements, opinions and data contained in all publications are solely those of the individual author(s) and contributor(s) and not of MDPI and/or the editor(s). MDPI and/or the editor(s) disclaim responsibility for any injury to people or property resulting from any ideas, methods, instructions or products referred to in the content. |
© 2024 by the authors. Licensee MDPI, Basel, Switzerland. This article is an open access article distributed under the terms and conditions of the Creative Commons Attribution (CC BY) license (https://creativecommons.org/licenses/by/4.0/).





