Chitin Translocation Is Functionally Coupled with Synthesis in Chitin Synthase
Abstract
1. Introduction
2. Results
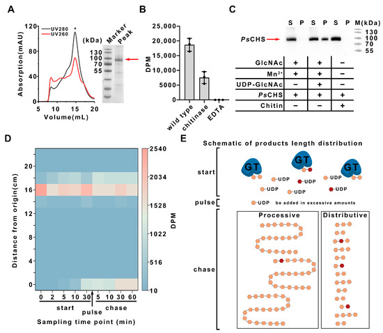
2.1. Processivity of PsCHS
2.2. Translocation of Chitin by PsCHS
2.3. Coupling of Chitin Synthesis and Membrane Translocation
3. Discussion
4. Materials and Methods
4.1. Protein Expression and Purification
4.2. Activity Assays
4.3. Processivity Analysis
4.4. Proteoliposome (PL) Reconstitution
4.5. Chitin Translocation in PLs
4.6. Cryo-EM Sample Preparation and Data Collection
4.7. Data Processing
4.8. Model Building
5. Conclusions
Supplementary Materials
Author Contributions
Funding
Institutional Review Board Statement
Informed Consent Statement
Data Availability Statement
Acknowledgments
Conflicts of Interest
References
- Brown, H.E.; Esher, S.K.; Alspaugh, J.A. Chitin: A “Hidden Figure” in the fungal cell wall. Curr. Top. Microbiol. Immunol. 2020, 425, 83–111. [Google Scholar] [PubMed]
- Merzendorfer, H. Insect chitin synthases: A review. J. Comp. Physiol. B 2005, 176, 1–15. [Google Scholar] [CrossRef] [PubMed]
- Drula, E.; Garron, M.-L.; Dogan, S.; Lombard, V.; Henrissat, B.; Terrapon, N. The carbohydrate-active enzyme database: Functions and literature. Nucleic Acids Res. 2022, 50, D571–D577. [Google Scholar] [CrossRef] [PubMed]
- Coutinho, P.M.; Deleury, E.; Davies, G.J.; Henrissat, B. An evolving hierarchical family classification for glycosyltransferases. J. Mol. Biol. 2003, 328, 307–317. [Google Scholar] [CrossRef] [PubMed]
- Campbell, J.A.; Davies, G.J.; Bulone, V.; Henrissat, B. A classification of nucleotide-diphospho-sugar glycosyltransferases based on amino acid sequence similarities. Biochem. J. 1997, 326, 929–939. [Google Scholar] [CrossRef]
- Chen, W.; Cao, P.; Liu, Y.; Yu, A.; Wang, D.; Chen, L.; Sundarraj, R.; Yuchi, Z.; Gong, Y.; Merzendorfer, H.; et al. Structural basis for directional chitin biosynthesis. Nature 2022, 610, 402–408. [Google Scholar] [CrossRef]
- Ren, Z.; Chhetri, A.; Guan, Z.; Suo, Y.; Yokoyama, K.; Lee, S.Y. Structural basis for inhibition and regulation of a chitin synthase from Candida albicans. Nat. Struct. Mol. Biol. 2022, 29, 653–664. [Google Scholar] [CrossRef]
- Chen, D.D.; Wang, Z.B.; Wang, L.X.; Zhao, P.; Yun, C.H.; Bai, L. Structure, catalysis, chitin transport, and selective inhibition of chitin synthase. Nat. Commun. 2023, 14, 4776–4788. [Google Scholar] [CrossRef]
- Lairson, L.L.; Henrissat, B.; Davies, G.J.; Withers, S.G. Glycosyltransferases: Structures, functions, and mechanisms. Annu. Rev. Biochem. 2008, 77, 521–555. [Google Scholar] [CrossRef]
- Walvoort, L.Y.a.M.T.C. Processivity in bacterial glycosyltransferases. ACS Chem. Biol. 2020, 15, 3–16. [Google Scholar]
- Breyer, W.A.; Matthews, B.W. A structural basis for processivity. Protein Sci. 2008, 10, 1699–1711. [Google Scholar] [CrossRef]
- Guidi, C.; Biarnés, X.; Planas, A.; De Mey, M. Controlled processivity in glycosyltransferases: A way to expand the enzymatic toolbox. Biotechnol. Adv. 2023, 63, 108081–110896. [Google Scholar] [CrossRef] [PubMed]
- Pagès, S.; Kester, H.C.M.; Visser, J.; Benen, J.A.E. Changing a single amino acid residue switches processive and non-processive behavior of Aspergillus niger endopolygalacturonase i and ii. J. Biol. Chem. 2001, 276, 33652–33656. [Google Scholar] [CrossRef] [PubMed]
- Yuan, Y.; Barrett, D.; Zhang, Y.; Kahne, D.; Sliz, P.; Walker, S. Crystal structure of a peptidoglycanglycosyltransferase suggests a modelfor processive glycan chain synthesis. Proc. Natl. Acad. Sci. USA 2007, 104, 5348–5353. [Google Scholar] [CrossRef]
- May, J.F.; Splain, R.A.; Brotschi, C.; Kiessling, L.L. Kiessling. A tethering mechanism for length control in a processive carbohydrate polymerization. Proc. Natl. Acad. Sci. USA 2009, 106, 11851–11856. [Google Scholar] [CrossRef] [PubMed]
- Levengood, M.R.; Splain, R.A.; Kiessling, L.L. Monitoring processivity and length control of a carbohydrate polymerase. J. Am. Chem. Soc. 2011, 133, 12758–12766. [Google Scholar] [CrossRef]
- Sobhanifar, S.; Worrall, L.J.; Gruninger, R.J.; Wasney, G.A.; Blaukopf, M.; Baumann, L.; Lameignere, E.; Solomonson, M.; Brown, E.D.; Withers, S.G.; et al. Structure and mechanism of Staphylococcus aureus TarM, the wall teichoic acid α-glycosyltransferase. Proc. Natl. Acad. Sci. USA 2015, 112, 576–585. [Google Scholar] [CrossRef]
- Zhang, G.; Sobhanifar, S.; Worrall, L.J.; King, D.T.; Wasney, G.A.; Baumann, L.; Gale, R.T.; Nosella, M.; Brown, E.D.; Withers, S.G.; et al. Structure and mechanism of Staphylococcus aureus TarS, the wall teichoic acid β-glycosyltransferase involved in methicillin resistance. PLoS Pathog. 2016, 12, e1006067–e1006090. [Google Scholar]
- Ma, Z.C.; Zhu, L.; Song, T.Q.; Wang, Y.; Zhang, Q.; Xia, Y.Q.; Qiu, M.; Lin, Y.C.; Li, H.Y.; Kong, L.; et al. A paralogous decoy protects Phytophthora sojae apoplastic effector PsXEG1 from a host inhibitor. Science 2017, 355, 710–714. [Google Scholar] [CrossRef]
- Cheng, W.; Lin, M.L.; Qiu, M.; Kong, L.; Xu, Y.P.; Li, Y.N.; Wang, Y.; Ye, W.W.; Dong, S.M.; He, S.L.; et al. Chitin synthase is involved in vegetative growth, asexual reproduction and pathogenesis of Phytophthora capsici and Phytophthora sojae. Environ. Microbiol. 2019, 21, 4537–4547. [Google Scholar] [CrossRef]
- Adasme, M.F.; Linnemann, K.L.; Bolz, S.N.; Kaiser, F.; Salentin, S.; Haupt, V.J.; Schroeder, M. PLIP 2021: Expanding the scope of the protein-ligand interaction profiler to DNA and RNA. Nucleic Acids Res. 2021, 49, W530–W534. [Google Scholar] [CrossRef] [PubMed]
- Robinson, A.; van Oijen, A.M. Bacterial replication, transcription and translation: Mechanistic insights from single-molecule biochemical studies. Nat. Rev. Microbiol. 2013, 11, 303–315. [Google Scholar] [CrossRef] [PubMed]
- Blackburn, M.R.; Hubbard, C.; Kiessling, V.; Bi, Y.; Kloss, B.; Tamm, L.K.; Zimmer, J. Distinct reaction mechanisms for hyaluronan biosynthesis in different kingdoms of life. Glycobiology 2018, 28, 108–121. [Google Scholar] [CrossRef] [PubMed]
- Morgan, J.L.; Strumillo, J.; Zimmer, J. Crystallographic snapshot of cellulose synthesis and membrane translocation. Nature 2013, 493, 181–186. [Google Scholar] [CrossRef] [PubMed]
- Morgan, J.L.W.; McNamara, J.T.; Fischer, M.; Rich, J.; Chen, H.-M.; Withers, S.G.; Zimmer, J. Observing cellulose biosynthesis and membrane translocation in crystallo. Nature 2016, 531, 329–334. [Google Scholar] [CrossRef]
- Maloney, F.P.; Kuklewicz, J.; Corey, R.A.; Bi, Y.; Ho, R.; Mateusiak, L.; Pardon, E.; Steyaert, J.; Stansfeld, P.J.; Zimmer, J. Structure, substrate recognition and initiation of hyaluronan synthase. Nature 2022, 604, 195–201. [Google Scholar] [CrossRef]
- Purushotham, P.; Ho, R.; Zimmer, J. Architecture of a catalytically active homotrimeric plant cellulose synthase complex. Science 2020, 369, 1089–1094. [Google Scholar] [CrossRef]
- Cartee, R.T.; Forsee, W.T.; Schutzbach, J.S.; Yother, J. Mechanism of type 3 capsular polysaccharide synthesis instreptococcus pneumoniae. J. Biol. Chem. 2000, 275, 3907–3914. [Google Scholar] [CrossRef]
- Hubbard, C.; McNamara, J.T.; Azumaya, C.; Patel, M.S.; Zimmer, J. The hyaluronan synthase catalyzes the synthesis and membrane translocation of hyaluronan. J. Mol. Biol. 2012, 418, 21–31. [Google Scholar] [CrossRef]
- Emsley, P.; Cowtan, K. Coot: Model-building tools for molecular graphics. Acta Crystallogr. Sect. D 2004, 60 Pt 1, 2126–2132. [Google Scholar] [CrossRef]
- Adams, P.D.; Afonine, P.V.; Bunkoczi, G.; Chen, V.B.; Davis, I.W.; Echols, N.; Headd, J.J.; Hung, L.-W.; Kapral, G.J.; Grosse-Kunstleve, R.W.; et al. PHENIX: A comprehensive Python-based system for macromolecular structure solution. Acta Crystallogr. Sect. D 2010, 66, 213–221. [Google Scholar] [CrossRef] [PubMed]
- Pettersen, E.F.; Goddard, T.D.; Huang, C.C.; Meng, E.C.; Couch, G.S.; Croll, T.I.; Morris, J.H.; Ferrin, T.E. UCSF ChimeraX: Structure visualization for researchers, educators, and developers. Protein Sci. 2020, 30, 70–82. [Google Scholar] [CrossRef] [PubMed]



Disclaimer/Publisher’s Note: The statements, opinions and data contained in all publications are solely those of the individual author(s) and contributor(s) and not of MDPI and/or the editor(s). MDPI and/or the editor(s) disclaim responsibility for any injury to people or property resulting from any ideas, methods, instructions or products referred to in the content. |
© 2024 by the authors. Licensee MDPI, Basel, Switzerland. This article is an open access article distributed under the terms and conditions of the Creative Commons Attribution (CC BY) license (https://creativecommons.org/licenses/by/4.0/).
Share and Cite
Niu, S.; Qi, L.; Zhang, X.; He, D.; Li, P.; Wang, H.; Bi, Y. Chitin Translocation Is Functionally Coupled with Synthesis in Chitin Synthase. Int. J. Mol. Sci. 2024, 25, 11667. https://doi.org/10.3390/ijms252111667
Niu S, Qi L, Zhang X, He D, Li P, Wang H, Bi Y. Chitin Translocation Is Functionally Coupled with Synthesis in Chitin Synthase. International Journal of Molecular Sciences. 2024; 25(21):11667. https://doi.org/10.3390/ijms252111667
Chicago/Turabian StyleNiu, Suhao, Lei Qi, Xiaoyue Zhang, Dongfang He, Pengwei Li, Hao Wang, and Yunchen Bi. 2024. "Chitin Translocation Is Functionally Coupled with Synthesis in Chitin Synthase" International Journal of Molecular Sciences 25, no. 21: 11667. https://doi.org/10.3390/ijms252111667
APA StyleNiu, S., Qi, L., Zhang, X., He, D., Li, P., Wang, H., & Bi, Y. (2024). Chitin Translocation Is Functionally Coupled with Synthesis in Chitin Synthase. International Journal of Molecular Sciences, 25(21), 11667. https://doi.org/10.3390/ijms252111667

