You are currently viewing a new version of our website. To view the old version click .
International Journal of Molecular Sciences
  • Article
  • Open Access

26 October 2024

Roles of Germin-like Protein Family in Response to Seed Germination and Shoot Branching in Brassica napus

,
,
,
and
Key Laboratory of Biology and Genetic Improvement of Oil Crops, Oil Crops Research Institute of the Chinese Academy of Agricultural Sciences, Ministry of Agriculture and Rural Affairs, Wuhan 430062, China
*
Author to whom correspondence should be addressed.
This article belongs to the Special Issue Advances in Brassica Crop Metabolism and Genetics

Abstract

Germin-like proteins (GLPs) play important roles in the regulation of various plant development processes, such as seed vigor, root and leaf development and disease resistance, while the roles of GLPs on agronomic traits are rarely studied in Brassica napus. Here, we identified GLPs family genes in rapeseed and analyzed their potential functions. There are 77 GLPs family genes (BnGLPs) in the Zhongshuang11 rapeseed reference genome, divided into a, b, c, d, e, f six subfamilies. Tissue expression profile analysis of BnGLPs revealed the following: e subfamily genes were highly expressed in early stages of silique, cotyledon, vegetative rosette and leaf development; f subfamily genes were highly expressed in seed development; genes of a subfamily were mainly expressed in the root; and genes of b, c, d subfamily exhibited low-level or no expression in above mentioned tissues. RT-qPCR analysis confirmed that the transcripts of two f subfamily members decreased dramatically during seed germination, suggesting that f subfamily proteins may play vital roles in the early stage of seed germination. Transcriptome analysis of axillary buds in sequential developing stages revealed that the transcripts of eight e subfamily genes showed a rapid increase at the beginning of shoot branching, implying that the e subfamily members played vital roles in branch development. These results demonstrate that rapeseed BnGLPs likely play essential roles in seedling development, root development and plant architecture, indicating that harnessing certain BnGLPs may contribute to the improvement of rapeseed yield.

1. Introduction

Cupin proteins were discovered through an unusually thermostable protein produced early in the germination of wheat embryos and named “germin” because of its function [1]. Germin-like proteins (GLPs) containing a single cupin_1 domain which belongs to monocupin proteins are markers of plant germination [1,2,3]. GLPs are homohexameric glycoproteins that contain lengths of 140-150 amino acids conserved cupin_1 domain with metal ion binding at the C-terminus [3]. GLPs have various functions at different developmental stages and have been reported to be associated with diverse functions, such as plant development and plant defense [4,5,6]. The exploration of the entire process of plum (Prunus salicina) flower and fruit development has shown that PsGLP1 and PsGLP2 play important roles in these stages [7]. GLPs had been shown to be involved in plant pathogen resistance. GmGLP10 positively regulated its defensive against Sclerotinia Sclerotiorum in transgenic tobacco, and HaGLP1 had similar roles in Arabidopsis [8,9]. Furthermore, OsGLP3-7 participated in plant pathogen resistance by affecting jasmonic acid (JA) and phytoalexin metabolic pathways [10].
GLPs family members are widely expressed in diverse plant organs (root, stem, leaf and flower), which have regulatory effects on different organs [11]. For example, PDGLP1 and PDGLP2 of Arabidopsis control phloem-mediated resource allocation between primary root and lateral root meristems to affect primary root growth [5]. In Nicotiana tabacum, NtGLP1 is mainly expressed in leaves, especially in the elongation period, which may be related to the control of leaf cell space [12]. The research on rice has shown that OsGLP2–1 plays an important role in seed dormancy, the expression of which was regulated by several key transcription factors of ABA and GA signaling pathways, thereby maintaining the seed primary dormancy process [4]. The seed germination capacity of rapeseed directly determines the morphogenesis of the seedlings and the later yield, which attracts considerable researcher’s interests. To clarify the roles of BnGLPs in Brassica napus (B. napus) seed germination, the gene expression patterns and the molecular mechanism of BnGLPs remain to be explored.
Branch derived from the growth of axillary buds, and are an important component determining the rapeseed yield [13]. However, the research on functional genes related to branching traits is relatively tardy, so there is still much research to be carried out in the study of rapeseed branching. Branch development initiates from the axillary meristems (AMS) of leaf axils, the AMS subsequently form into axillary buds, which then either remain dormant or continue to grow into branches [13,14]. The formation and development of axillary buds are systematically regulated by plant hormones, environmental factors and genetic factors [15,16]. GLPs are ubiquitous water-soluble glycoproteins which contain conserved N-glycosylation sites (NXS/T) associated with the JA-dependent pathway [11,17]. JA makes great differences in regulating branching, and negatively regulates branch growth in pear [18]. However, the relationship between GLPs and branching needs to be explored. In this study, we explored the potential relationship among GLPs, JA and branch development, by systematically analyzing the corresponding transcriptome data of axillary buds and the public gene-expression database of hormone treatment.
Rapeseed (B. napus L., AACC, 2n = 38) is one of the most important sources of edible oil for human consumption and oilcake for breeding [19,20]. At present, the whole genomic sequence of “Darmor-bzh” and “Zhongshuang11” (ZS11), which are representatives of two rapeseed ecotypes, have been finely determined. The cupin_1 domain containing proteins gene family had been reported in Darmor-bzh [19,21], to dissect the GLPs functions of shoot branching and seed germination in a semi-winter cultivator (e.g., ZS11) is meaningful. In this study, members of the BnGLPs family containing a single cupin-1 domain were systematically analyzed and a series of bioinformatic analyses were performed on these members. Based on the information consisting of tissue expression profiles, strong transcription of both during seed germination and in growing axillary buds, BnGLPs family members ought to play important roles in the rapeseed growth and development process. This study provides valuable insights for further investigation into the primary function of subfamily members, e subfamily members’ roles in branching and the roles of f subfamily in seed germination of rapeseed.

2. Results

2.1. Identification of BnGLPs Family Members in B. napus

The HMMER search and BLASTp analysis were used to search the genome of one Chinese semi-winter rapeseed cultivator (ZS11), 77 members of the BnGLPs were identified in B. napus, all of which contain the conserved structural domain cupin-1. Thirty-seven {BnGLPs were located in the A subgenome and the remaining 40 in the C subgenome (Table 1). Overall, BnGPLs distributed unevenly across ZS11 chromosomes, as shown in Figure 1. Specifically, there were 7, 7, 6 and 6 BnGPLs located on chromosomes C08, C06, A02 and C05, respectively. The length of BnCLPs varied from 88 amino acids (BnaC06T0204400ZS) to 703 amino acids (BnaA06T0311200ZS), with an average length of 242 amino acids. The predicted theoretical isoelectric point (pI) values varied from 4.77 to 9.64 and the molecular weight (MW) values were between 9636.31 and 84,184.33 Da. Moreover, the instability indexes of 11 members were found to be more than 40, indicating that they are likely to be unstable proteins. In particular one protein, BnaA06T0311200ZS, had a high instability index of 92.59. The grand average of hydrophobicity (Gravy) values ranged from –1.332 to 0.598, and GRAVY values of 63 members >0 predicted hydrophobic. According to the predicted subcellular location, the BnGLPs showed a wide distribution pattern across various subcellular locations. Specifically, they were found to be mainly located in the extracellular space (18/77) and chloroplasts (17/77) (Table 1).
Table 1. Features of the 77 BnGLPs identified in B. napus.
Figure 1. Distribution of GLPs on B. napus chromosomes. In total, 77 BnGLPs were mapped on 18 chromosomes.

2.2. Phylogenetic and Gene Duplication of Analysis BnGLPs

To further explore the characterizations and classifications of candidate BnGLPs, we constructed a phylogenetic tree which contains all 77 BnGLPs from the B. napus cultivator ZS11 and 32 AtGLPs from Arabidopsis thaliana (A. thaliana). All 77 BnGLPs varied significantly among the six subfamilies, with a subfamily contained the largest member of BnGLPs (25 genes), while subfamilies b–f only comprised 8, 8, 5, 19 and 12 BnGLPs, respectively (Figure 2). These results suggest that the GLPs of Arabidopsis and rapeseed had the common ancestors, some of which might have undergone species-specific expansion and significant divergence.
Figure 2. Phylogenetic analysis of Germ-like proteins from B. napus and A. thaliana. The amino acid sequences of 77 BnGLPs and 32 AtGLPs were aligned by the MUSCLE tool. A phylogenetic tree was generated by MEGA using the neighbor-joining (NJ) method (bootstrap replications, n = 1000). The phylogenetic tree was highlighted with Evolview (version 3.0). The proteins are clustered into six distinct clades which were designated clade a to f, respectively. These clades were labeled with different colors.
Gene replication is crucial for the development of new genes and functions, and fragment and tandem repeats play significant roles in the expansion of gene families. The duplication events of BnGLPs were identified using BLAST and MCScan X. Specifically, out of the 77 BnGLPs, 80 pairs were found to be the result of segmental duplication events, while three pairs were tandem duplications (Figure 3 and Table S1). In total, there were 167 paralogous gene pairs with high identities (identity > 75% and alignment length > 75%) in B. napus. The ratio of non-synonymous substitution to synonymous substitution (Ka/Ks) was calculated for these 167 paralogous gene pairs. The results showed that the Ka/Ks ratio ranged from 0 to 0.83, all of which were lower than 1. This suggests that the BnGLPs have undergone purification selection during evolution (Table S2).
Figure 3. Genome-wide synteny analysis for BnGLPs. Gray lines indicate all the collinear blocks, and red lines highlight the orthologous relationships among BnGLPs.

2.3. Gene Structure and Conserved Motif Analysis of the BnGLPs Family in B. napus

To better comprehend the sequence diversity of the BnGLPs family in B. napus, we analyzed the gene structure and conserved motifs of BnGLPs. These BnGLPs have fewer numbers of introns and exons (61 BnGLPs contain one or two exons). By employing the MEME and TBtools software, 10 conserved protein motif types and locations were observed among 77 BnGLPs. Motif 1 and 5 existed on most BnGLPs, except the f subfamily which contained a maximum number of exons and introns (Figure 4 and Figure S1). Members of the same subfamily had nearly identical motifs, suggesting that they may be functionally identical or similar.
Figure 4. The phylogenetic relationship, exon-intron architecture and conserved motifs of 77 BnGLPs in B. napus. (A) The phylogenetic relationships of BnGLPs based on the NJ method. (B) The conserved motif composition of BnGLPs. (C) Gene structures of BnGLPs. Yellow boxes represent the untranslated regions (UTR), green boxes represent exons, and the gray lines represent introns.

2.4. Spatial-Temporal Expressions of BnGLPs in Different Developmental Stages of B. napus

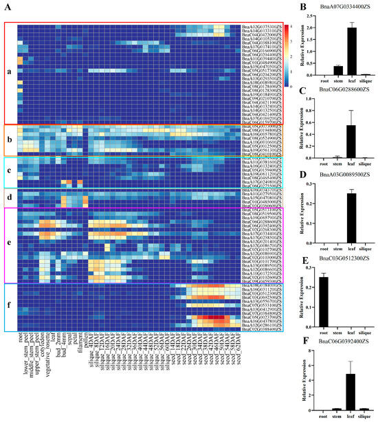
To understand the potential functions of BnGLPs, we analyzed the expression patterns of BnGLPs in 41 tissues including root, stem peel, cotyledon, leaf, bud, flower, silique and seed based on transcriptome data from BnIR [22]. And there exist 13 and 15 time points in seed and silique, respectively (Figure 5A). In total, 67 genes were expressed (fragments per kilobase million, FPKM > 1) in at least one developmental stage or one organ. Most genes in subfamily a, b, c and d were expressed at low levels in various tissues, except four genes (BnaA01G0394400ZS, BnaC01G0484900ZS, BnaA08G0089800ZS, BnaC08G0128300ZS) of a subfamily high expressing in root. Members in the e subfamily were highly expressed in cotyledon, vegetative rosette, leaf and early stages of silique development. Members in the f subfamily were highly expressed during the seed development process, particularly. The expression patterns of BnGLPs showed their involvements at the development stages of different organs in rapeseed. Genes within the same subfamily show similar expression patterns. The expression patterns of five genes in root, stem, leaf and silique of rapeseed (Figure 5B–F) are consistent with those in the heat map, supporting the reliability of BnGLPs expression patterns in the public database.
Figure 5. (A) Transcriptional expression profiles of 77 BnGLPs across different developmental stages and organs of ZS11 variety. (BF) are relative expression levels of five BnGLPs in root, stem, leaf and silique. Error bars are standard deviations of three biological replicates. The color bar represents log10 expression values (Counts + 1). The color scale represents relative expression levels from low (blue color) to high (red color). DAF means days after flowering.

2.5. RT-qPCR Analysis of BnGLPs in Seed Germination

No germination was observed in 8 h water absorption of seeds, but the seeds already germinated after 16 h water absorption. In addition, after 24 h water absorption, all seeds have completely germinated (Figure 6 and Figure S2). Therefore, we chose the 0 h, 2 h, 4 h, 8 h, 16 h, 24 h and 48 h stages to explore four genes of the e subfamily and two genes of the f subfamily expression profiles in seed germination. The results showed that different subfamily genes have different expression profiles in seed germination (Figure 7). The relative expression level of e subfamily four members (BnaA03G0089500ZS, BnaA07G0334400ZS, BnaC06G0288600ZS and BnaC06G0392400ZS) were very seldom 0–24 h, but their relative expression level was pretty high in 48 h, which is the stage of seedling stage [23,24]. Nevertheless, two members (BnaA02G0286100ZS and BnaC03G0512300ZS) of the f subfamily are highly expressed in 0-4 h seed imbibed in water, especially in dry seeds (0 h).
Figure 6. Seed germination of ZS11, where 0 h refers to dry seed; 2 h, 4 h, 8 h, 16 h, 24 h, 48 h and 72 h refer to the different stages of seed imbibed in water, respectively.
Figure 7. RT-qPCR analysis of expression differences in six genes at 0 h, 2 h, 4 h, 8 h, 16 h, 24 h and 48 h seed imbibed in water. Error bars are standard deviations of three biological replicates.
The treated rapeseed seeds developed into seedlings after 48 h of water absorption and continued growing. We extracted RNA from radicles, hypocotyls and cotyledons after 72 h and 120 h seed imbibed in water for RT-qPCR analysis. The transcription levels of five genes at the seedling stage showed that four genes (BnaA03G0089500ZS, BnaA07G0334400ZS, BnaC06G0288600ZS and BnaC06G0392400ZS) of e subfamily highly expressed in cotyledons, and f subfamily gene BnaC03G0512300ZS barely expressed in rapeseed seedling (Figure 8). The expression of f subfamily gene BnaA02G0286100ZS was not detected for more than 45 cycles by fluorescence quantitative PCR. These results were consistent with the previous public transcriptome data.
Figure 8. RT-qPCR analysis of five genes expression level expressed in radicles, hypocotyls and cotyledons after 72 h and 120 h seed imbibed in water. Error bars are standard deviations of three biological replicates.

2.6. Expression Patterns of BnGLPs in Four Different Development Stages of Axillary Buds

Shoot branching is a major factor affecting its architecture and yield [25]. To explore the potential roles of GLPs in shoot branching, axillary buds at four states (S1 to S4) were obtained from ZS11 plants and subjected to the RNA sequencing [26]. The BnGLPs with no expression or low expression level (FPKM < 1) were excluded for further analysis. We found that 21 BnGLPs were expressed during the process of axillary bud dormancy to activation. The result showed that the expression level of 8 BnGLPs (BnaA02G0086600ZS, BnaA03G0089500ZS, BnaA07G0258500ZS, BnaA07G0334400ZS, BnaC02G0102600ZS, BnaC03G0101700ZS, BnaC06G0288600ZS and BnaC06G0392400ZS) were the highest in elongating axillary buds (S4), activated axillary buds (S3), which belong to e subfamily (Figure 9). During the axillary buds elongation, the expression levels of these BnGLPs increased rapidly (Figure 9). These results indicate that members of the e subfamily may positively regulate the outgrowth of axillary buds. In addition, the expression patterns of 5 genes were validated by RT-qPCR (Figure S3), which indicates expression patterns of BnGLPs RNA-sequenced data are reliable.
Figure 9. The expression of BnGLPs family members in different axillary buds. The color bar represents log10 expression values (Counts + 1) The color scale represents relative expression levels from low (blue color) to high (red color). S1 is the state of dormant axillary buds, S2 is the state of temporarily dormant axillary buds, S3 is the state of being activated axillary buds, S4 is the state of elongating axillary buds.

2.7. Expression Patterns of BnGLPs Under Four Hormones Treatments

MeJA is a vital phytohormone and can greatly affect rapeseed seedling growth and plant development. We analyzed the expression of all e subfamily members in the leaf under MeJA hormone treatments, based on transcriptome data from BnIR [22]. The transcripts of 19 e subfamily genes, which maintain highly expressed in leaf (FPKM >1) (Figure 5), declined rapidly in leaf under JA hormone treatments (Figure 9). Eight of the 19 genes were found to be highly expressed in the activated and elongated axillary buds (Figure 10). Recently, JA was reported to negatively regulate branching in pear [18]. The results implied that e subfamily genes may be involved in JA-mediated negative regulation of branching in rapeseed.
Figure 10. The expression of BnGLPs family members in leaf under MeJA hormone treatment. The color bar represents log10 expression values (Counts + 1). The color scale represents relative expression levels from low (blue color) to high (red color).

3. Discussion

GLPs are commonly found in plants and play crucial roles in plant growth, development and response to stress [27]. GLPs family has been identified in diverse plant species A. thaliana, rice, soybean, cucumber, potato, peanut and so on [10,28,29,30,31]. In this study, we conducted a comprehensive analysis of BnGLPs family in rapeseed. We examined various characteristics of BnGLPs, such as their phylogenetic classifications, chromosomal distributions, gene structures, conserved motifs, expression profiles and responses to hormone treatments. In this study, 77 BnGLPs were systematically identified in B. napus (ZS11 genome). A total of 3 pairs of tandem duplication genes and 80 pairs of segmental duplication genes were identified in the rapeseed BnGLPs family (Figure 3 and Table S1). Despite the uneven distribution of BnCLPs at the chromosome level, the total number of genes was roughly similar in A (37 members) and C subgenomes (40 members). Based on the Ka/Ks ratio of paralogous gene pairs (Table S2), it can be speculated that purification selection plays significant roles in the evolution of BnGLPs in rapeseed.
GLP family members have been confirmed to participate in the seed germination process [4]. Success in seed germination and seedling establishment determines the reproduction and survival of most plant species, and rapeseed seedling development is essential for profitable and sustainable production [32,33]. Seed germination includes three stages: (1) the imbibition stage, (2) the stage of increasing metabolic activity, (3) the stage of radicle breaking through the seed coat, which begins with water absorption and ends with the radicle breaking through the seed coat [23,34]. Our research showed that ZS11 seeds completed radicles breakthroughs in 24 h (Figure 6). Spatial-temporal expression results showed that only f subfamily members had specific and efficient transcriptional expression levels in seeds (Figure 5A). To explore the roles of members of the BnGLPs family in rapeseed seed germination, RT-qPCR analysis was carried out in the process of rapeseed germination. The results showed f subfamily members BnaA02G0286100ZS and BnaC03G0512300ZS expressed in early stage of seed germination (0–4 h seed imbibed in water), while the relative expression of e subfamily members BnaA03G0089500ZS, BnaA07G0334400ZS, BnaC06G0288600ZS and BnaC06G0392400ZS was highly expressed in seed imbibed in water with 48 h, at which the rapeseed seedling stage begins (Figure 7). Therefore, we speculated that f subfamily played key roles in seed germination. In addition, relative expression of these genes in radicles, hypocotyls and cotyledons of ZS11 seed imbibed in water with 72 h and 120 h showed that four e subfamily members (BnaA03G0089500ZS, BnaA07G0334400ZS, BnaC06G0288600ZS and BnaC06G0392400ZS) highly expressed in cotyledons, similar with the expression profile indicated by the rapeseed database BnIR [22] (Figure 8).
The GLPs affect seed germination and various plant development processes, thus may play important roles in crop improvement. Overexpression of a rice GLPs family member (OsGER4), which is related to the induction of crown root under exogenous JA treatment, increased the number of tillers and the number of grains per plant, and ultimately significantly increased the grain yield of rice [35]. In this study, transcriptional expression profiles of BnGLPs at different developmental stages and organs of ZS11 variety showed that four BnGLPs of a subfamily were highly expressed in root, which illustrates that BnGLPs may be involved in rapeseed root development. In addition, e subfamily BnGLPs are highly expressed in the early stages of silique, cotyledon, vegetative rosette and leaf development (Figure 4). Combined with the expression of BnGLPs by transcriptomic analysis of axillary buds in four states, we discovered that different subfamilies of BnGLPs may possess distinct roles in the growth and development of B. napus (Figure 10). Here, we found that e subfamily members may be involved in shoot branching. Transcriptomic analysis results showed the expression levels of eight e subfamily BnGLPs (BnaA02G0086600ZS, BnaA03G0089500ZS, BnaA07G0258500ZS, BnaA07G0334400ZS, BnaC02G0102600ZS, BnaC03G0101700ZS, BnaC06G0288600ZS, BnaC06G0392400ZS) at S4 stage of axillary buds is highest (Figure 10). What is more, the expression level of e subfamily members declined rapidly after 3 h JA treatments (Figure 9). Therefore, we supposed that e subfamily BnGLPs play important roles in axillary bud elongation during shooting branch.
In general conclusion, we inferred that rapeseed e subfamily and f subfamily GLPs play distinct roles in the growth and development of rapeseed, in which e subfamily GLPs involved in the regulation of leaf development and axillary bud elongation, while f subfamily GLPs play profound roles mainly in seed germination.

4. Materials and Methods

4.1. Plant Materials and Sampling

The semi-winter rapeseed cultivar “Zhongshuang11” (ZS11) was planted in Wuhan, China (113.68° E, 30.58° N). The intact seeds with same size were chosen and placed in a plate covered with two layers of filter paper, and sterile water was added to each plate, then cultivated in growth chamber at 22 °C, under 16/8 light-dark regime. Seeds of different seed germination states (0 h, 2 h, 4 h, 8 h, 16 h, 24 h, 48 h seed imbibed in water) were collected and cotyledons, hypocotyls, as well as radicles were collected after 72 h and 120 h seed imbibed in water. All of these samples were immediately frozen in liquid nitrogen and whereafter stored at −80 °C until RNA extraction.

4.2. RNA Extraction and RT-qPCR

Total RNA was extracted with Plant RNA Kit (R6827-01, Omega, GA, USA). cDNA was synthesized by PrimeScript RT reagent Kit with gDNA Eraser (RR047A, TaKaRa, Kyoto, Japan) and RT-qPCR was performed using a SYBR Premix Ex TaqTM II Kit (RR820A, TaKaRa, Kyoto, Japan) on a Roche LightCycler® 96 instrument (Roche, Basel, Switzerland). The sequences of all RT-qPCR primers were shown in Table S3.

4.3. Identification and Phylogenetic Analyses of BnGLPs Gene Family in B. napus

A hidden Markov model (HMM) atlas of GLP (PF00190) was used to find predicted GLPs obtained from the BnTIR [22,36]. The protein sequences of 32 AtGLPs were utilized as queries and aligned with all protein sequences of rapeseed by running BLASTP on the website of BnTIR [22,36]. The Pfam database (http://pfam.xfam.org/, accessed on 7 July 2023), SMART database (http://smart.emblheidelberg.de, accessed on 7 July 2023) and NCBI conserved domain database (https://www.ncbi.nlm.nih.gov/cdd, accessed on 7 July 2023) were used to verify GLPs if there were complete cupin-1 domains [10]. The amino acids’ physicochemical properties of GLPs, such as the theoretical molecular weight (Mw), isoelectric point (pI), instability index and gravy, were predicted by ExPASy (https://www.expasy.org/, accessed on 10 September 2023). The phylogenetic tree of AtGLPs and BnGLPs was built by MEGA 7.0, which was based on alignments using the maximum likelihood method with 1000 boot-strap replicates [37]. The online editing software Evolview (https://www.evolgenius.info/evolview/#/treeview, accessed on 10 October 2024) was used to visualize the phylogenetic tree.

4.4. Gene Mapping and Synteny Analysis of BnGLPs in B. napus

Physical positions of GLP members on chromosomes from B. napus were drawn with the Mapchart [38]. The Multiple Collinearity Scan toolkit (MCScanX) was used to explore the collinearity relation among BnGLPs family members and visualized using Circos [39,40]. The KaKs Calculator program was used to calculate Ka/Ks of BnGLPs paralogous genes [41].

4.5. Gene Structure and Protein Motif Composition Analysis

The exon-intron structure of GLPs was determined by the Gene Structure Display Server (GSDS, http://gsds.cbi.pku.edu.cn/, accessed on 24 July 2023) algorithm with the genomic sequence of BnGLPs [42]. The amino acid sequence of BnGLPs was analyzed by the online program MEME (http://meme-suite.org/, accessed on 24 July 2023) to identify the conserved protein motifs [43]. The following parameters were employed in the analysis: the maximum number of motifs was 10, the minimum motif width was 6, and the maximum motif width was 100. The conserved motifs were further annotated with Pfam (http://pfam.xfam.org/, accessed on 24 July 2023).

4.6. Expression Profile Analysis Using Transcriptomic Data

We explored the expression patterns of BnGLPs in rapeseed, based on public RNA-seq data from the B. napus multi-omics information resource (BnIR, https://yanglab.hzau.edu.cn/BnIR, accessed on 10 October 2024) [22]. This allowed us to analyze the biological functions of BnGLPs. The analysis of the expression of BnGLPs on different states of axillary buds (S1, S2, S3, S4) was based on our previous RNA-seq data [26]. The heat map depicting tissue-specific expression was generated using the OmicStudio tools at https://www.omicstudio.cn/tool, accessed on 3 September 2024 [40].

5. Conclusions

In this study, we identified and analyzed the BnGLPs family in the genome of one Chinese semi-winter rapeseed cultivator (ZS11). In total, 77 BnGLPs were identified and grouped into six subfamilies. Segmental duplication was found to be the major mode of family expansion during the evolution of BnGLPs. Spatial-temporal transcriptional expression analysis indicated that a subfamily BnGLPs may play roles in root development. The e subfamily BnGLPs may be involved in the growth and development of leaves and siliques. The f subfamily BnGLPs may be involved in seed development. The results of RT-qPCR analysis showed f subfamily BnGLPs highly expressed in the early stage of seed germination. Significantly, transcriptomic analysis of axillary buds and RT-qPCR analysis indicated e subfamily genes may likely play vital roles in elongation of axillary buds. These insights are applicable to further explore the distinct roles of BnGLPs genes in the rapeseed, the functional studies of which are meaningful and need to be conducted in future.

Supplementary Materials

The following supporting information can be downloaded at: https://www.mdpi.com/article/10.3390/ijms252111518/s1.

Author Contributions

Q.Z. wrote the manuscript and performed the bioinformatic analyses; L.W. analyzed the data and completed part of the experiment; X.W. provisioned the rapeseed materials; J.Q. and H.W. conceived the paper and edited the manuscript. All authors have read and agreed to the published version of the manuscript.

Funding

This project was funded by Key Research and Development Program of Hubei Province (2023BBB030), the Knowledge Innovation Program of Wuhan-Basic Research (2022020801010295), the National Natural Science Foundation of China (No. 32172101) and National Key Research and Development Program of China (2022YFD1200804).

Data Availability Statement

Data are contained within the article and its Supplementary Files.

Conflicts of Interest

The authors declare no conflicts of interest.

References

  1. Dunwell, J.M.; Purvis, A.; Khuri, S. Cupins: The most functionally diverse protein superfamily? Phytochemistry 2004, 65, 7–17. [Google Scholar] [CrossRef] [PubMed]
  2. Li, Z.; Fu, Z.; Zhang, S.; Zhang, X.; Xue, X.; Chen, Y.; Zhang, Z.; Lai, Z.; Lin, Y. Genome-wide analysis of the GLP gene family and overexpression of GLP1-5–1 to promote lignin accumulation during early somatic embryo development in Dimocarpus longan. BMC Genom. 2023, 24, 138. [Google Scholar] [CrossRef] [PubMed]
  3. Dunwell, J.M.; Khuri, S.; Gane, P.J. Microbial Relatives of the Seed Storage Proteins of Higher Plants: Conservation of Structure and Diversification of Function during Evolution of the Cupin Superfamily. Microbiol. Mol. Biol. Rev. 2000, 64, 153–179. [Google Scholar] [CrossRef]
  4. Wang, H.; Zhang, Y.; Xiao, N.; Zhang, G.; Wang, F.; Chen, X.; Fang, R. Rice GERMIN-LIKE PROTEIN 2-1 Functions in Seed Dormancy under the Control of Abscisic Acid and Gibberellic Acid Signaling Pathways. Plant Physiol. 2020, 183, 1157–1170. [Google Scholar] [CrossRef]
  5. Ham, B.K.; Li, G.; Kang, B.H.; Zeng, F.; Lucas, W.J. Overexpression of Arabidopsis Plasmodesmata Germin-like Proteins Disrupts Root Growth and Development. Plant Cell 2012, 24, 3630–3648. [Google Scholar] [CrossRef]
  6. Leitner, A.; Jensen-Jarolim, E.; Grimm, R.; Wüthrich, B.; Ebner, H.; Scheiner, O.; Kraft, D.; Ebner, C. Allergens in pepper and paprika. Allergy 1998, 53, 36–41. [Google Scholar] [CrossRef] [PubMed]
  7. El-Sharkawy, I.; Mila, I.; Bouzayen, M.; Jayasankar, S. Regulation of two germin-like protein genes during plum fruit development. J. Exp. Bot. 2010, 61, 1761–1770. [Google Scholar] [CrossRef]
  8. Zhang, Y.; Wang, X.; Chang, X.; Sun, M.; Zhang, Y.; Li, W.; Li, Y. Overexpression of germin-like protein GmGLP10 enhances resistance to Sclerotinia sclerotiorum in transgenic tobacco. Biochem. Biophys. Res. Commun. 2018, 497, 160–166. [Google Scholar] [CrossRef] [PubMed]
  9. Beracochea, V.C.; Almasia, N.I.; Peluffo, L.; Nahirñak, V.; Hopp, E.H.; Paniego, N.; Heinz, R.A.; Vazquez-Rovere, C.; Lia, V.V. Sunflower germin-like protein HaGLP1 promotes ROS accumulation and enhances protection against fungal pathogens in transgenic Arabidopsis thaliana. Plant Cell Rep. 2015, 34, 1717–1733. [Google Scholar] [CrossRef]
  10. Sun, B.; Li, W.; Ma, Y.; Yu, T.; Huang, W.; Ding, J.; Yu, H.; Jiang, L.; Zhang, J.; Lv, S.; et al. OsGLP3-7 positively regulates rice immune response by activating hydrogen peroxide, jasmonic acid, and phytoalexin metabolic pathways. Mol. Plant Pathol. 2023, 24, 248–261. [Google Scholar] [CrossRef]
  11. Li, L.; Xu, X.; Chen, C.; Shen, Z. Genome-Wide Characterization and Expression Analysis of the Germin-Like Protein Family in Rice and Arabidopsis. Int. J. Mol. Sci. 2016, 17, 1622. [Google Scholar] [CrossRef]
  12. Kishi-Kaboshi, M.; Muto, H.; Takeda, A.; Murata, T.; Hasebe, M.; Watanabe, Y. Localization of tobacco germin-like protein 1 in leaf intercellular space. Plant Physiol. Biochem. 2014, 85, 1–8. [Google Scholar] [CrossRef]
  13. Huang, K.L.; Tian, J.; Wang, H.; Fu, Y.F.; Li, Y.; Zheng, Y.; Li, X.B. Fatty acid export protein BnFAX6 functions in lipid synthesis and axillary bud growth in Brassica napus. Plant Physiol. 2021, 186, 2064–2077. [Google Scholar] [CrossRef] [PubMed]
  14. Kebrom, T.H.; Spielmeyer, W.; Finnegan, E.J. Grasses provide new insights into regulation of shoot branching. Trends Plant Sci. 2013, 18, 41–48. [Google Scholar] [CrossRef] [PubMed]
  15. Zhuang, L.; Ge, Y.; Wang, J.; Yu, J.; Yang, Z.; Huang, B. Gibberellic acid inhibition of tillering in tall fescue involving crosstalks with cytokinins and transcriptional regulation of genes controlling axillary bud outgrowth. Plant Sci. 2019, 287, 110168. [Google Scholar] [CrossRef] [PubMed]
  16. Wang, Y.; Li, J. Branching in rice. Curr. Opin. Plant Biol. 2010, 14, 94–99. [Google Scholar] [CrossRef]
  17. Rubbab, T.; Pegg, C.L.; Phung, T.K.; Nouwens, A.S.; Yeo, K.B.; Zacchi, L.F.; Muhammad, A.; Naqvi, S.S.; Schulz, B.L. N-glycosylation on Oryza sativa root germin-like protein 1 is conserved but not required for stability or activity. Biochem. Biophys. Res. Commun. 2021, 553, 72–77. [Google Scholar] [CrossRef]
  18. Cheng, Y.; Liang, C.; Qiu, Z.; Zhou, S.; Liu, J.; Yang, Y.; Wang, R.; Yin, J.; Ma, C.; Cui, Z.; et al. Jasmonic acid negatively regulates branch growth in pear. Front. Plant Sci. 2023, 14, 1105521. [Google Scholar] [CrossRef]
  19. Kania, J.; Krawczyk, T.; Gillner, D.M. Oilseed rape (Brassica napus): The importance of aminopeptidases in germination under normal and heavy metals stress conditions. J. Sci. Food Agric. 2021, 101, 6533–6541. [Google Scholar] [CrossRef]
  20. Allender, C.J.; King, G.J. Origins of the amphiploid species Brassica napus L. investigated by chloroplast and nuclear molecular markers. BMC Plant Biol. 2010, 10, 54. [Google Scholar] [CrossRef]
  21. He, Y.; Li, Y.; Bai, Z.; Xie, M.; Zuo, R.; Liu, J.; Xia, J.; Cheng, X.; Liu, Y.; Tong, C.; et al. Genome-wide identification and functional analysis of cupin_1 domain-containing members involved in the responses to Sclerotinia sclerotiorum and abiotic stress in Brassica napus. Front. Plant Sci. 2022, 13, 983786. [Google Scholar] [CrossRef] [PubMed]
  22. Yang, Z.; Wang, S.; Wei, L.; Huang, Y.; Liu, D.; Jia, Y.; Luo, C.; Lin, Y.; Liang, C.; Hu, Y.; et al. BnIR: A multi-omics database with various tools for Brassica napus research and breeding. Mol. Plant 2023, 16, 775–789. [Google Scholar] [CrossRef]
  23. Luo, T.; Sheng, Z.; Zhang, C.; Li, Q.; Liu, X.; Qu, Z.; Xu, Z. Seed Characteristics Affect Low-Temperature Stress Tolerance Performance of Rapeseed (Brassica napus L.) during Seed Germination and Seedling Emergence Stages. Agronomy 2022, 12, 1969. [Google Scholar] [CrossRef]
  24. Ge, F.W.; Tao, P.; Zhang, Y.; Wang, J.B. Characterization of AQP gene expressions in Brassica napus during seed germination and in response to abiotic stresses. Biol. Plant. 2014, 58, 274–282. [Google Scholar] [CrossRef]
  25. Chen, B.; Xu, K.; Li, J.; Li, F.; Qiao, J.; Li, H.; Gao, G.; Yan, G.; Wu, X. Evaluation of yield and agronomic traits and their genetic variation in 488 global collections of Brassica napus L. Genet. Resour. Crop. Evol. 2014, 61, 979–999. [Google Scholar] [CrossRef]
  26. Li, Y.; Zhang, Q.; Wang, L.; Wang, X.; Qiao, J.; Wang, H. New Insights into the TIFY Gene Family of Brassica napus and Its Involvement in the Regulation of Shoot Branching. Int. J. Mol. Sci. 2023, 24, 17114. [Google Scholar] [CrossRef]
  27. Wang, T.; Chen, X.; Zhu, F.; Li, H.; Li, L.; Yang, Q.; Chi, X.; Yu, S.; Liang, X. Characterization of Peanut Germin-Like Proteins, AhGLPs in Plant Development and Defense. PLoS ONE 2013, 8, e61722. [Google Scholar] [CrossRef] [PubMed]
  28. Wang, X.; Zhang, H.; Gao, Y.; Sun, G.; Zhang, W.; Qiu, L. A Comprehensive Analysis of the Cupin Gene Family in Soybean (Glycine max). PLoS ONE 2014, 9, e110092. [Google Scholar] [CrossRef]
  29. Liao, L.; Hu, Z.; Liu, S.; Yang, Y.; Zhou, Y. Characterization of Germin-like Proteins (GLPs) and Their Expression in Response to Abiotic and Biotic Stresses in Cucumber. Horticulturae 2021, 7, 412. [Google Scholar] [CrossRef]
  30. Zaynab, M.; Peng, J.; Sharif, Y.; Fatima, M.; Albaqami, M.; Al-Yahyai, R.; Khan, K.A.; Alotaibi, S.S.; Alaraidh, I.A.; Shaikhaldein, H.O.; et al. Genome-Wide Identification and Expression Profiling of Germin-Like Proteins Reveal Their Role in Regulating Abiotic Stress Response in Potato. Front. Plant Sci. 2022, 12, 831140. [Google Scholar] [CrossRef]
  31. Yang, Q.; Sharif, Y.; Zhuang, Y.; Chen, H.; Zhang, C.; Fu, H.; Wang, S.; Cai, T.; Chen, K.; Raza, A.; et al. Genome-wide identification of germin-like proteins in peanut (Arachis hypogea L.) and expression analysis under different abiotic stresses. Front. Plant Sci. 2023, 13, 1044144. [Google Scholar] [CrossRef] [PubMed]
  32. Ding, L.N.; Guo, X.J.; Li, M.; Fu, Z.L.; Yan, S.Z.; Zhu, K.M.; Wang, Z.; Tan, X.L. Improving seed germination and oil contents by regulating the GDSL transcriptional level in Brassica napus. Plant Cell Rep. 2018, 38, 243–253. [Google Scholar] [CrossRef] [PubMed]
  33. Yu, S.-M.; Lo, S.-F.; Ho, T.-H.D. Source–Sink Communication: Regulated by Hormone, Nutrient, and Stress Cross-Signaling. Trends Plant Sci. 2015, 20, 844–857. [Google Scholar] [CrossRef] [PubMed]
  34. Bewley, J.D.; Bradford, K.; Hilhorst, H.; Nonogaki, H. Dormancy and the control of germination. In Seeds, Physiology of Development, Germination and Dormancy, 3rd ed.; Springer: New York, NY, USA, 2013; pp. 247–297. [Google Scholar]
  35. To, H.T.M.; Pham, D.T.; Le Thi, V.A.; Nguyen, T.T.; Tran, T.A.; Ta, A.S.; Chu, H.H.; Do, P.T. The Germin-like protein OsGER4 is involved in promoting crown root development under exogenous jasmonic acid treatment in rice. Plant J. 2022, 112, 860–874. [Google Scholar] [CrossRef]
  36. Chen, H.; Wang, T.; He, X.; Cai, X.; Lin, R.; Liang, J.; Wu, J.; King, G.; Wang, X. BRAD V3.0: An upgraded Brassicaceae database. Nucleic Acids Res. 2021, 50, D1432–D1441. [Google Scholar] [CrossRef]
  37. Kumar, S.; Stecher, G.; Tamura, K. MEGA7: Molecular Evolutionary Genetics Analysis Version 7.0 for Bigger Datasets. Mol. Biol. Evol. 2016, 33, 1870–1874. [Google Scholar] [CrossRef]
  38. Voorrips, R.E. MapChart: Software for the graphical presentation of linkage maps and QTLs. J. Hered. 2002, 93, 77–78. [Google Scholar] [CrossRef] [PubMed]
  39. Wang, Y.; Tang, H.; DeBarry, J.D.; Tan, X.; Li, J.; Wang, X.; Lee, T.H.; Jin, H.; Marler, B.; Guo, H.; et al. MCScanX: A toolkit for detection and evolutionary analysis of gene synteny and collinearity. Nucleic Acids Res. 2012, 40, e49. [Google Scholar] [CrossRef]
  40. Chen, C.J.; Chen, H.; Zhang, Y.; Thomas, H.R.; Frank, M.H.; He, Y.H.; Xia, R. TBtools: An Integrative Toolkit Developed for Interactive Analyses of Big Biological Data. Mol. Plant 2020, 13, 1194–1202. [Google Scholar] [CrossRef]
  41. Wang, D.; Zhang, Y.; Zhang, Z.; Zhu, J.; Yu, J. KaKs_Calculator 2.0: A Toolkit Incorporating Gamma-Series Methods and Sliding Window Strategies. Genom. Proteom. Bioinform. 2010, 8, 77–80. [Google Scholar] [CrossRef]
  42. Guo, A.-Y.; Zhu, Q.-H.; Chen, X.; Luo, J.-C. [GSDS: A gene structure display server]. Yi Chuan 2007, 29, 1023–1026. [Google Scholar] [PubMed]
  43. Bailey, T.L.; Boden, M.; Buske, F.A.; Frith, M.; Grant, C.E.; Clementi, L.; Ren, J.; Li, W.W.; Noble, W.S. MEME SUITE: Tools for motif discovery and searching. Nucleic Acids Res. 2009, 37, w202–w208. [Google Scholar] [CrossRef] [PubMed]
Disclaimer/Publisher’s Note: The statements, opinions and data contained in all publications are solely those of the individual author(s) and contributor(s) and not of MDPI and/or the editor(s). MDPI and/or the editor(s) disclaim responsibility for any injury to people or property resulting from any ideas, methods, instructions or products referred to in the content.

Article Metrics

Citations

Article Access Statistics

Multiple requests from the same IP address are counted as one view.