Comparative Metabolome and Transcriptome Analysis Reveals the Possible Roles of Rice Phospholipase A Genes in the Accumulation of Oil in Grains
Abstract
1. Introduction
2. Results
2.1. Basic Information of PLA Family Genes in Rice
2.2. Phylogenetic Analysis of PLAs Between Arabidopsis and Rice
2.3. Gene Structure and Motif Analysis
2.4. Chromosomal Distribution and Gene Duplication Events of OsPLAs
2.5. Cis-Acting Regulatory Elements in OsPLAs Promoters
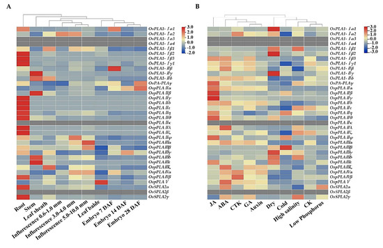
2.6. Expression Patterns of OsPLAs in Different Rice Tissues and Plant Hormones Response
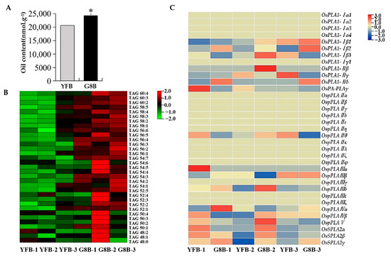
2.7. Metabolomics and Transcriptomics Analysis of the Roles of OsPLAs in Rice Oil Accumulation
2.8. Expression Analysis of OsPLAs in Rice Grains by qRT-PCR
3. Discussion
4. Materials and Methods
4.1. Plant Materials and Treatments
4.2. Genome-Wide Identification and Annotation of PLA Genes in Rice
4.3. Phylogenetic Analysis
4.4. Genetic Structure, Motifs Composition, Cis-Acting Elements and Gene Duplication
4.5. Chromosomal Localization
4.6. Transcriptome Expression Pattern of OsPLAs
4.7. OsPLA Gene Expression Analysis by qRT–PCR
5. Conclusions
Supplementary Materials
Author Contributions
Funding
Institutional Review Board Statement
Informed Consent Statement
Data Availability Statement
Conflicts of Interest
References
- Khush, G.S. What it will take to feed 5.0 billion rice consumers in 2030. Plant Mol. Biol. 2005, 59, 1–6. [Google Scholar] [CrossRef]
- Sasaki, A.; Ashikari, M.; Ueguchi-Tanaka, M.; Itoh, H.; Nishimura, A.; Swapan, D.; Ishiyama, K.; Saito, T.; Kobayashi, K.; Khush, G.S.; et al. A mutant gibberellin-synthesis gene in rice. Nature 2002, 416, 701–702. [Google Scholar] [CrossRef] [PubMed]
- Wu, B.; Hu, W.; Xing, Y.Z. The history and prospect of rice genetic breeding in China. Hereditas 2018, 40, 841–857. [Google Scholar] [CrossRef] [PubMed]
- Tong, C.; Liu, L.; Waters, D.L.E.; Bao, J.S. Association mapping and marker development of genes for starch lysophospholipid synthesis in rice. Rice Sci. 2016, 23, 287–296. [Google Scholar]
- Khan, M.S.S.; Basnet, R.; Ahmed, S.; Bao, J.S.; Shu, Q. Mutations of osplda1 increase lysophospholipid content and enhance cooking and eating quality in rice. Plants 2020, 9, 390. [Google Scholar] [CrossRef] [PubMed]
- Khan, M.S.S.; Basnet, R.; Islam, S.A.; Shu, Q. Mutational analysis of OsPLDα1 reveals its involvement in phytic acid biosynthesis in rice grains. J. Agric. Food Chem. 2019, 67, 11436–11443. [Google Scholar] [CrossRef] [PubMed]
- Zhou, H.; Xia, D.; Li, P.; Ao, Y.; Xu, X.; Wan, S.; Li, Y.; Wu, B.; Shi, H.; Wang, K.; et al. Genetic Architecture and Key Genes Controlling the Diversity of Oil Composition in Rice Grain. Mol. Plant 2021, 14, 456–469. [Google Scholar] [CrossRef]
- Guo, Z.H.; Haslam, R.; Michaelson, L.; Yeung, E.; Lung, S.; Napier, J.; Chye, M. The overexpression of rice ACYL-CoA-BINDING PROTEIN2 increases grain size and bran oil content in transgenic rice. Plant J. 2019, 100, 1132–1147. [Google Scholar] [CrossRef]
- Bhunia, R.K.; Sinha, K.; Chawla, K.; Randhawa, V.; Sharma, T.R. Functional characterization of two type-1 diacylglycerol acyltransferase (DGAT1) genes from rice (Oryza sativa) embryo restoring the triacylglycerol accumulation in yeast. Plant Mol. Biol. 2021, 105, 247–262. [Google Scholar] [CrossRef]
- Cases, S.; Stone, S.J.; Zhou, P.; Yen, E.; Tow, B.; Voelker, T.; Farese, R.V. Cloning of DGAT2, a second mammalian Diacylglycerol acyltransferase, and related family members. J. Biol. Chem. 2001, 276, 38870–38876. [Google Scholar] [CrossRef]
- Lardizabal, K.D.; Mai, J.T.; Wagner, N.W.; Wyrick, A.; Voelker, T.; Hawkins, D.J. DGAT2 is a new diacylglycerol acyltransferase gene family puriffcation, cloning, and expression in insect cells of two polypeptides from Mortierella ramanniana with diacylglycerol acyltransferase activity. J. Biol. Chem. 2001, 276, 38862–38869. [Google Scholar] [CrossRef] [PubMed]
- Li, M.; Bahn, S.C.; Fan, C.; Li, J.; Phan, T.; Ortiz, M.; Roth, M.R.; Welti, R.; Jaworski, J.; Wang, X.M. Patatin-related phospholipase pPLAIIIδ increases seed oil content with long-chain fatty acids in Arabidopsis. Plant Physiol. 2013, 162, 9–51. [Google Scholar] [CrossRef] [PubMed]
- Shen, B.Y.; Chen, g.; Weselake, R.; Browse, j. A Small Phospholipase A2-α from Castor Catalyzes the Removal of Hydroxy Fatty Acids from Phosphatidylcholine in Transgenic Arabidopsis Seeds1. Plant Physiol. 2015, 167, 1259–1270. [Google Scholar]
- Kwak, J.S.; Kwon, D.H.; Song, J.T.; Seo, H.S. A mutation in the pPLA-IIα gene encoding PATATIN-RELATED PHOSPHOLIPASE a causes late flowering in Arabidopsis. Biochem. Biophys. Res. Commun. 2021, 582, 16–20. [Google Scholar] [CrossRef] [PubMed]
- Ishiguro, S.; Kawai-Oda, A.; Ueda, A.; Nishida, I.; Okada, K. The DEFECTIVE IN ANTHER DEHISCIENCE gene encodes a novel phospholipase A1 catalyzing the initial step of jasmonic acid biosynthesis, which synchronizes pollen maturation, anther dehiscence, and flower opening in Arabidopsis. Plant Cell 2001, 13, 2191–2209. [Google Scholar] [CrossRef]
- Hirschberg, H.J.H.B.; Simons, J.F.A.; Dekker, N.; Egmond, M.R. Cloning, expression, purification and characterization of patatin, a novel phospholipase A. Eur. J. Biochem. 2001, 268, 5037–5044. [Google Scholar] [CrossRef]
- Liu, G.; Zhang, K.; Ai, J.; Deng, X.; Hong, Y.; Wang, X. Patatin-related phospholipase A, pPLAIIIα, modulates the longitudinal growth of vegetative tissues and seeds in rice. J. Exp. Bot. 2015, 66, 6945–6955. [Google Scholar] [CrossRef]
- Qiao, Y.L.; Piao, R.H.; Shi, J.X.; Lee, S.I.; Jiang, W.Z.; Kim, B.K.; Lee, J.H.; Han, L.Z.; Ma, W.B.; Koh, H.J. Fine mapping and candidate gene analysis of dense and erect panicle 3, DEP3, which confers high grain yield in rice (Oryza sativa L.). Theor. Appl. Genet. 2011, 122, 1439–1449. [Google Scholar]
- Dong, Y.N.; Li, M.Y.; Zhang, P.; Wang, X.; Fan, C.C.; Zhou, Y.M. Patatin-related phospholipase PLAIIIδ influences auxin responsive cell morphology and organ size in Arabidopsis and Brassica napus. BMC Plant Biol. 2014, 14, 332. [Google Scholar] [CrossRef]
- Lee, O.R.; Kim, S.J.; Kim, H.J.; Hong, J.K.; Ryu, S.B.; Sang, H.L.; Cho, G.B.T. Phospholipase A2 Is Required for PIN-FORMED Protein Trafficking to the Plasma Membrane in the Arabidopsis Root. Plant Cell 2010, 22, 1812–1825. [Google Scholar] [CrossRef]
- Rivas, S.; Heitz, T. Phospholipase A in Plant Immunity. In Phospholipases in Plant Signaling, Signaling and Communication in Plants; Wang, X., Ed.; Springer: Berlin/Heidelberg, Germany, 2014; Volume 20, pp. 183–205. [Google Scholar]
- Li, M.; Bahn, S.C.; Guo, L.; Musgrave, W.; Berg, H.; Wang, X.M. Patatin-Related Phospholipase pPLAIIβ-Induced Changes in Lipid Metabolism Alter Cellulose Content and Cell Elongation in Arabidopsis. Plant Cell 2011, 23, 1107–1123. [Google Scholar] [CrossRef]
- Jang, J.H.; Seo, H.S.; Widiez, T.; Lee, O.R. Loss-of-function of gynoecium-expressed phospholipase pPLAIIγ triggers maternal haploid induction in Arabidopsis. New Phytol. 2023, 238, 1813–1824. [Google Scholar] [CrossRef] [PubMed]
- Schaloske, R.H.; Dennis, E.A. The phospholipase A2 superfamily and its group numbering system. Biochim. Biophys. Acta. 2006, 1761, 1246–1259. [Google Scholar] [CrossRef] [PubMed]
- Chen, G.Q.; Green, M.S.; Weselake, R.J. Plant phospholipase A: Advances in molecular biology, biochemistry, and cellular function. Biomol. Concepts. 2013, 4, 527–532. [Google Scholar] [CrossRef] [PubMed]
- Ryu, S.B. Phospholipid-derived signaling mediated by phospholipase A in plants. Trends Plant Sci. 2023, 9, 229–235. [Google Scholar] [CrossRef] [PubMed]
- Hyun, Y.; Choi, S.; Hwang, H.J.; Yu, J.; Nam, S.J.; Park, J.Y.; Seo, Y.S.; Kim, E.Y.; Ryu, S.B. Cooperation and Functional Diversification of Two Closely Related Galactolipase Genes for Jasmonate Biosynthesis. Dev. Cell 2008, 14, 183–192. [Google Scholar] [CrossRef]
- Froidure, S.; Canonne, S.; Xavier, D.; Alain, J.; Christian, B.; Roby, D.; Rivas, R. AtsPLA2α nuclear relocalization by the Arabidopsis transcription factor AtMYB30 leads to repression of the plant defense response. Proc. Natl. Acad. Sci. USA 2010, 107, 15281–15286. [Google Scholar] [CrossRef]
- Seo, J.Y.; Lee, H.Y.; Choi, H.; Choi, Y.J.; Lee, Y.; Kim, Y.W.; Ryu, S.B.; Lee, Y.S. Phospholipase A2β mediates light-induced stomatal opening in Arabidopsis. J. Exp. Bot. 2008, 59, 3587–3594. [Google Scholar] [CrossRef]
- Kim, H.J.; Ok, S.H.; Bahn, S.C.; Jang, J.; Oh, S.A.; Park, S.K.; Twell, D.; Ryu, S.; Shin, J.S. Endoplasmic reticulum-and Golgi-localized phospholipase A2 plays critical roles in Arabidopsis pollen development and germination. Plant Cell 2011, 23, 94–110. [Google Scholar] [CrossRef]
- Hendriks, T.; Vreugdenhil, D.; Stiekema, W.J. Patatin and four serine proteinase inhibitor genes are differentially expressed during potato tuber development. Plant Mol. Biol. 1991, 17, 385–394. [Google Scholar] [CrossRef]
- Narusaka, Y.; Narusaka, M.; Seki, M.; Fujita, M.; Ishida, J.; Nakashima, M.; Enju, A.; Sakuai, T.; Satou, M.; Kamiya, A.; et al. Expression profiles of Arabidopsis Phospholipase A IIA gene in response to biotic and abiotic stresses. Plant Cell Physiol. 2003, 44, 1246–1252. [Google Scholar] [CrossRef]
- Camera, S.L.; Geoffroy, P.; Samaha, H.; Ndiaye, A.; Rahim, G.; Legrand, M.; Heitz, T. A pathogen-inducible patatin-like lipid acyl hydrolase facilitates fungal and bacterial host colonization in Arabidopsis. Plant J. 2005, 44, 810–825. [Google Scholar] [CrossRef] [PubMed]
- Yao, L.; Zhang, Y.; Liu, C.; Liu, Y.; Wang, Y.; Liang, D.; Liu, J.; Gayatri, S.; Timothy, K. OsMATL mutation induces haploid seed formation in indica rice. Nat. Plants 2018, 4, 530–533. [Google Scholar] [CrossRef] [PubMed]
- He, L.; Liu, Q.; Han, S. Genome-Wide Analysis of Serine Carboxypeptidase-like Genes in Soybean and Their Roles in Stress Resistance. Int. J. Mol. Sci. 2024, 25, 6712. [Google Scholar] [CrossRef] [PubMed]
- Xu, C.; John, S.L. Triacylglycerol Metabolism, Function, and Accumulation in Plant Vegetative Tissues. Annu. Rev. Plant Biol. 2016, 67, 179–206. [Google Scholar] [CrossRef]
- Simpson, J.P.; Ohlrogge, J.B. A Novel Pathway for Triacylglycerol Biosynthesis Is Responsible for the Accumulation of Massive Quantities of Glycerolipids in the Surface Wax of Bayberry (Myrica pensylvanica) Fruit. Plant Cell. 2016, 28, 248–264. [Google Scholar] [CrossRef]
- Shrestha, P.; Callahan, D.L.; Singh, S.P.; Petrie, J.R.; Zhou, X.R. Reduced Triacylglycerol Mobilization during Seed Germination and Early Seedling Growth in Arabidopsis Containing Nutritionally Important Polyunsaturated Fatty Acids. Front Plant Sci. 2016, 26, 1402. [Google Scholar] [CrossRef]
- Kim, H.U.; Huang, A.H.C. Plastid lysophosphatidyl acyltransferase is essential for embryo development in Arabidopsis. Plant Physiol. 2004, 134, 1206–1216. [Google Scholar] [CrossRef]
- Kim, H.U.; Hsieh, K.; Ratnayake, C.; Huang, A.H.C. A novel group of oleosins is present inside the pollen of Arabidopsis. J. Biol. Chem. 2005, 277, 22677–22684. [Google Scholar] [CrossRef]
- Singh, A.; Baranwal, V.; Shankar, A.; Kanwar, P.; Ranjan, R.; Yadav, S.; Pandey, A.; Kapoor, S.; Pandey, G.K.; Gasset, M. Rice Phospholipase A Superfamily: Organization, Phylogenetic and Expression Analysis during Abiotic Stresses and Development. PLoS ONE 2012, 7, e30947. [Google Scholar] [CrossRef]
- Kim, H.U. Lipid Metabolism in Plants. Plants 2020, 9, 871. [Google Scholar] [CrossRef]
- Wang, C.; Liu, Q.; Shen, Y.; Hua, Y.; Wang, J.; Lin, J.; Wu, M.; Sun, T.; Cheng, Z.; Mercier, R.; et al. Clonal seeds from hybrid rice by simultaneous genome engineering of meiosis and fertilization genes. Nat. Biotechnol. 2019, 37, 283–286. [Google Scholar] [CrossRef] [PubMed]








Disclaimer/Publisher’s Note: The statements, opinions and data contained in all publications are solely those of the individual author(s) and contributor(s) and not of MDPI and/or the editor(s). MDPI and/or the editor(s) disclaim responsibility for any injury to people or property resulting from any ideas, methods, instructions or products referred to in the content. |
© 2024 by the authors. Licensee MDPI, Basel, Switzerland. This article is an open access article distributed under the terms and conditions of the Creative Commons Attribution (CC BY) license (https://creativecommons.org/licenses/by/4.0/).
Share and Cite
Cao, H.; Gong, R.; Xiong, L.; Wang, F.; Gu, H.; Li, S.; He, G.; Liang, S.; Luo, W.; Qiu, X. Comparative Metabolome and Transcriptome Analysis Reveals the Possible Roles of Rice Phospholipase A Genes in the Accumulation of Oil in Grains. Int. J. Mol. Sci. 2024, 25, 11498. https://doi.org/10.3390/ijms252111498
Cao H, Gong R, Xiong L, Wang F, Gu H, Li S, He G, Liang S, Luo W, Qiu X. Comparative Metabolome and Transcriptome Analysis Reveals the Possible Roles of Rice Phospholipase A Genes in the Accumulation of Oil in Grains. International Journal of Molecular Sciences. 2024; 25(21):11498. https://doi.org/10.3390/ijms252111498
Chicago/Turabian StyleCao, Huasheng, Rong Gong, Liang Xiong, Fujun Wang, Haiyong Gu, Shuguang Li, Gao He, Shihu Liang, Wenyong Luo, and Xianjin Qiu. 2024. "Comparative Metabolome and Transcriptome Analysis Reveals the Possible Roles of Rice Phospholipase A Genes in the Accumulation of Oil in Grains" International Journal of Molecular Sciences 25, no. 21: 11498. https://doi.org/10.3390/ijms252111498
APA StyleCao, H., Gong, R., Xiong, L., Wang, F., Gu, H., Li, S., He, G., Liang, S., Luo, W., & Qiu, X. (2024). Comparative Metabolome and Transcriptome Analysis Reveals the Possible Roles of Rice Phospholipase A Genes in the Accumulation of Oil in Grains. International Journal of Molecular Sciences, 25(21), 11498. https://doi.org/10.3390/ijms252111498

