Biological Characteristics of the Cytochrome P 450 Family and the Mechanism of Terpinolene Metabolism in Hyalomma asiaticum (Acari: Ixodidae)
Abstract
1. Introduction
2. Results
2.1. Nymphicidal Activity
2.2. Effect of Terpinolene on the MFO Enzyme Activity of H. Asiaticum
2.3. Transcriptome Data Overview
2.4. Physicochemical Properties of Genome-Wide CYP450 Genes in H. Asiaticum
2.5. Phylogenetic Analysis and Expression Pattern of CYP450 in H. Asiaticum
2.6. Functional Annotation of the CYP450 Genes in H. Asiaticum
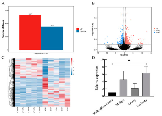
2.7. Screening and Tissue Distribution of CYP450 Genes in H. Asiaticum Involved in Terpinolene Metabolism
2.8. Mechanism of Terpinolene Metabolism by the CYP450 Gene of H. Asiaticum
3. Discussion
4. Materials and Methods
4.1. Ticks
4.2. Chemical Reagents and Nymph Immersion Test
4.3. MFO Activity Assay
4.4. Transcription Sequencing Sample Preparation
4.5. RNA Extraction, Library Construction, and Sequencing
4.6. Cleaning, Alignment, Quantification, and Profiling
4.7. qRT-PCR Validation of Transcriptome Data
4.8. Identification of Hyalomma Asiaticum CYP450s
4.9. Phylogenetic Analysis
4.10. Screening of Differentially Expressed Genes
4.11. Functional Annotation of CYP450
4.12. Molecular Docking
4.13. Tissue Distribution of CYP450 Genes of Hyalomma Asiaticum Involved in Terpinolene Metabolism
5. Conclusions
Supplementary Materials
Author Contributions
Funding
Institutional Review Board Statement
Informed Consent Statement
Data Availability Statement
Conflicts of Interest
References
- Zhao, G.P.; Wang, Y.X.; Fan, Z.W.; Ji, Y.; Liu, M.J.; Zhang, W.H.; Li, X.L.; Zhou, S.X.; Li, H.; Liang, S.; et al. Mapping ticks and tick-borne pathogens in China. Nat. Commun. 2021, 12, 1075. [Google Scholar] [CrossRef] [PubMed]
- Liao, F.; Han, C.; Deng, Q.; Zhou, Z.; Bao, T.; Zhong, M.; Tao, G.; Li, R.; Han, B.; Qiao, Y.; et al. Natural Products as Mite Control Agents in Animals: A Review. Molecules 2023, 28, 6818. [Google Scholar] [CrossRef] [PubMed]
- Benelli, G.; Maggi, F.; Romano, D.; Stefanini, C.; Vaseeharan, B.; Kumar, S.; Higuchi, A.; Alarfaj, A.A.; Mehlhorn, H.; Canale, A. Nanoparticles as effective acaricides against ticks-A review. Ticks Tick. Borne Dis. 2017, 8, 821–826. [Google Scholar] [CrossRef] [PubMed]
- Agwunobi, D.O.; Yu, Z.; Liu, J. A retrospective review on ixodid tick resistance against synthetic acaricides: Implications and perspectives for future resistance prevention and mitigation. Pestic. Biochem. Physiol. 2021, 173, 104776. [Google Scholar] [CrossRef] [PubMed]
- Obaid, M.K.; Islam, N.; Alouffi, A.; Khan, A.Z.; da Silva Vaz, I., Jr.; Tanaka, T.; Ali, A. Acaricides Resistance in Ticks: Selection, Diagnosis, Mechanisms, and Mitigation. Front. Cell Infect. Microbiol. 2022, 12, 941831. [Google Scholar] [CrossRef]
- Zhang, Y.; Pan, X.; Shi, T.; Gu, Z.; Yang, Z.; Liu, M.; Xu, Y.; Yang, Y.; Ren, L.; Song, X.; et al. P450Rdb: A manually curated database of reactions catalyzed by cytochrome P450 enzymes. J. Adv. Res. 2024, 63, 35–42. [Google Scholar] [CrossRef]
- Guengerich, F.P. Cytochrome P450 oxidations in the generation of reactive electrophiles: Epoxidation and related reactions. Arch. Biochem. Biophys. 2003, 409, 59–71. [Google Scholar] [CrossRef]
- Amezian, D.; Nauen, R.; Le Goff, G. Transcriptional regulation of xenobiotic detoxification genes in insects—An overview. Pestic. Biochem. Physiol. 2021, 174, 104822. [Google Scholar] [CrossRef]
- Feyereisen, R. Insect CYP genes and P450 enzymes. Insect Mol. Biol. 2011, 8, 236–316. [Google Scholar]
- Dermauw, W.; Van Leeuwen, T.; Feyereisen, R. Diversity and evolution of the P450 family in arthropods. Insect Biochem. Mol. Biol. 2020, 127, 103490. [Google Scholar] [CrossRef]
- Shi, Y.; Qu, Q.; Wang, C.; He, Y.; Yang, Y.; Wu, Y. Involvement of CYP2 and mitochondrial clan P450s of Helicoverpa armigera in xenobiotic metabolism. Insect Biochem. Mol. Biol. 2022, 140, 103696. [Google Scholar] [CrossRef] [PubMed]
- Nauen, R.; Bass, C.; Feyereisen, R.; Vontas, J. The Role of Cytochrome P450s in Insect Toxicology and Resistance. Annu. Rev. Entomol. 2022, 67, 105–124. [Google Scholar] [CrossRef] [PubMed]
- Lin, R.; Yang, M.; Yao, B. The phylogenetic and evolutionary analyses of detoxification gene families in Aphidinae species. PLoS ONE 2022, 17, e0263462. [Google Scholar] [CrossRef] [PubMed]
- Feng, K.; Ou, S.; Zhang, P.; Wen, X.; Shi, L.; Yang, Y.; Hu, Y.; Zhang, Y.; Shen, G.; Xu, Z.; et al. The cytochrome P450 CYP389C16 contributes to the cross-resistance between cyflumetofen and pyridaben in Tetranychus cinnabarinus (Boisduval). Pest. Manag. Sci. 2020, 76, 665–675. [Google Scholar] [CrossRef]
- Pan, D.; Xia, M.; Li, C.; Liu, X.; Archdeacon, L.; O’Reilly, A.O.; Yuan, G.; Wang, J.; Dou, W. CYP4CL2 Confers Metabolic Resistance to Pyridaben in the Citrus Pest Mite Panonychus citri. J. Agric. Food Chem. 2023, 71, 19465–19474. [Google Scholar] [CrossRef]
- Shi, L.; Xu, Z.; Shen, G.; Song, C.; Wang, Y.; Peng, J.; Zhang, J.; He, L. Expression characteristics of two novel cytochrome P450 genes involved in fenpropathrin resistance in Tetranychus cinnabarinus (Boisduval). Pestic. Biochem. Physiol. 2015, 119, 33–41. [Google Scholar] [CrossRef]
- Ziapour, S.P.; Kheiri, S.; Fazeli-Dinan, M.; Sahraei-Rostami, F.; Mohammadpour, R.A.; Aarabi, M.; Nikookar, S.H.; Sarafrazi, M.; Asgarian, F.; Enayati, A.; et al. Pyrethroid resistance in Iranian field populations of Rhipicephalus (Boophilus) annulatus. Pestic. Biochem. Physiol. 2017, 136, 70–79. [Google Scholar] [CrossRef]
- Nagar, G.; Upadhaya, D.; Sharma, A.K.; Kumar, R.; Fular, A.; Ghosh, S. Association between overexpression of cytochrome P450 genes and deltamethrin resistance in Rhipicephalus microplus. Ticks Tick. Borne Dis. 2021, 12, 101610. [Google Scholar] [CrossRef]
- Huang, Y.; Liao, M.; Yang, Q.; Xiao, J.; Hu, Z.; Zhou, L.; Cao, H. Transcriptome profiling reveals differential gene expression of detoxification enzymes in Sitophilus zeamais responding to terpinen-4-ol fumigation. Pestic. Biochem. Physiol. 2018, 149, 44–53. [Google Scholar] [CrossRef]
- Zhang, Y.C.; Gao, S.S.; Xue, S.; An, S.H.; Zhang, K.P. Disruption of the cytochrome P450 CYP6BQ7 gene reduces tolerance to plant toxicants in the red flour beetle, Tribolium castaneum. Int. J. Biol. Macromol. 2021, 172, 263–269. [Google Scholar] [CrossRef]
- Liu, B.; Fu, D.; Ning, H.; Tang, M.; Chen, H. Knockdown of CYP6CR2 and CYP6DE5 reduces tolerance to host plant allelochemicals in the Chinese white pine beetle Dendroctonus armandi. Pestic. Biochem. Physiol. 2022, 187, 105180. [Google Scholar] [CrossRef] [PubMed]
- Moustafa, M.A.M.; Hassan, N.N.; Alfuhaid, N.A.; Amer, A.; Awad, M. Insights into the toxicity, biochemical activity, and molecular docking of Cymbopogon citratus essential oils and citral on Spodoptera littoralis (Lepidoptera: Noctuidae). J. Econ. Entomol. 2023, 116, 1185–1195. [Google Scholar] [CrossRef] [PubMed]
- Malak, N.; Niaz, S.; Miranda-Miranda, E.; Cossío-Bayúgar, R.; Duque, J.E.; Amaro-Estrada, I.; Nasreen, N.; Khan, A.; Kulisz, J.; Zając, Z. Current perspectives and difficulties in the design of acaricides and repellents from plant-derived compounds for tick control. Exp. Appl. Acarol. 2024, 93, 1–16. [Google Scholar] [CrossRef] [PubMed]
- Selles, S.M.A.; Kouidri, M.; González, M.G.; González, J.; Sánchez, M.; González-Coloma, A.; Sanchis, J.; Elhachimi, L.; Olmeda, A.S.; Tercero, J.M.; et al. Acaricidal and Repellent Effects of Essential Oils against Ticks: A Review. Pathogens 2021, 10, 1379. [Google Scholar] [CrossRef]
- Showler, A.T.; Saelao, P. Integrative Alternative Tactics for Ixodid Control. Insects 2022, 13, 302. [Google Scholar] [CrossRef]
- Benelli, G.; Pavela, R. Repellence of essential oils and selected compounds against ticks-A systematic review. Acta Trop. 2018, 179, 47–54. [Google Scholar] [CrossRef]
- Salman, M.; Abbas, R.Z.; Israr, M.; Abbas, A.; Mehmood, K.; Khan, M.K.; Sindhu, Z.U.D.; Hussain, R.; Saleemi, M.K.; Shah, S. Repellent and acaricidal activity of essential oils and their components against Rhipicephalus ticks in cattle. Vet. Parasitol. 2020, 283, 109178. [Google Scholar] [CrossRef]
- Kılıç, C.S.; Demirci, B.; Kırcı, D.; Duman, H.; Gürbüz, İ. Essential Oils of Ferulago glareosa Kandemir&Hedge Roots and Aerial Parts: PCA and HCA Analyses. Chem. Biodivers. 2023, 20, e202300364. [Google Scholar]
- Sarri, M.; Fodil, H.; Hendel, N.; Sarri, D.; Bruno, M.; Maggi, F. Essential oil of Apium nodiflorum (L.) Lag. growing in Ksob River, Algeria. Nat. Prod. Res. 2023, 1–4. [Google Scholar] [CrossRef]
- Wong, C.; Crystal, K.; Coats, J. Three molecules found in rosemary or nutmeg essential oils repel ticks (Dermacentor variabilis) more effectively than DEET in a no-human assay. Pest. Manag. Sci. 2021, 77, 1348–1354. [Google Scholar] [CrossRef]
- Cheng, S.S.; Chang, H.T.; Lin, C.Y.; Chen, P.S.; Huang, C.G.; Chen, W.J.; Chang, S.T. Insecticidal activities of leaf and twig essential oils from Clausena excavata against Aedes aegypti and Aedes albopictus larvae. Pest. Manag. Sci. 2009, 65, 339–343. [Google Scholar] [CrossRef] [PubMed]
- Conti, B.; Benelli, G.; Flamini, G.; Cioni, P.L.; Profeti, R.; Ceccarini, L.; Macchia, M.; Canale, A. Larvicidal and repellent activity of Hyptis suaveolens (Lamiaceae) essential oil against the mosquito Aedes albopictus Skuse (Diptera: Culicidae). Parasitol. Res. 2012, 110, 2013–2021. [Google Scholar] [CrossRef] [PubMed]
- Voorhees, M.A.; Padilla, S.L.; Jamsransuren, D.; Koehler, J.W.; Delp, K.L.; Adiyadorj, D.; Baasandagwa, U.; Jigjav, B.; Olschner, S.P.; Minogue, T.D.; et al. Crimean-Congo Hemorrhagic Fever Virus, Mongolia, 2013–2014. Emerg. Infect. Dis. 2018, 24, 2202–2209. [Google Scholar] [CrossRef] [PubMed]
- Wu, Y.; Zheng, H.; Corona, M.; Pirk, C.; Meng, F.; Zheng, Y.; Hu, F. Comparative transcriptome analysis on the synthesis pathway of honey bee (Apis mellifera) mandibular gland secretions. Sci. Rep. 2017, 7, 4530. [Google Scholar] [CrossRef]
- Jia, N.; Wang, J.; Shi, W.; Du, L.; Sun, Y.; Zhan, W.; Jiang, J.F.; Wang, Q.; Zhang, B.; Ji, P.; et al. Large-Scale Comparative Analyses of Tick Genomes Elucidate Their Genetic Diversity and Vector Capacities. Cell 2020, 182, 1328–1340.e13. [Google Scholar] [CrossRef]
- Volonté, M.; Traverso, L.; Estivalis, J.M.L.; Almeida, F.C.; Ons, S. Comparative analysis of detoxification-related gene superfamilies across five hemipteran species. BMC Genom. 2022, 23, 757. [Google Scholar] [CrossRef]
- Xu, L.; Li, B.; Liu, H.; Zhang, H.; Liu, R.; Yu, H.; Li, D. CRISPR/Cas9-Mediated Knockout Reveals the Involvement of CYP304F1 in β-Cypermethrin and Chlorpyrifos Resistance in Spodoptera litura. J. Agric. Food Chem. 2022, 70, 11192–11200. [Google Scholar] [CrossRef]
- Cheng, C.H.; Zhang, S.F.; Ma, H.L.; Liu, G.X.; Fan, S.G.; Deng, Y.Q.; Jiang, J.J.; Feng, J.; Guo, Z.X. Essential role of the Cytochrome P450 2 (CYP2) in the mud crab Scylla paramamosain antioxidant defense and immune responses. Fish Shellfish. Immunol. 2023, 135, 108674. [Google Scholar] [CrossRef]
- Jia, S.; Wan, P.J.; Zhou, L.T.; Mu, L.L.; Li, G.Q. Knockdown of a putative Halloween gene Shade reveals its role in ecdysteroidogenesis in the small brown planthopper Laodelphax striatellus. Gene 2013, 531, 168–174. [Google Scholar] [CrossRef]
- Kong, Y.; Liu, X.P.; Wan, P.J.; Shi, X.Q.; Guo, W.C.; Li, G.Q. The P450 enzyme Shade mediates the hydroxylation of ecdysone to 20-hydroxyecdysone in the Colorado potato beetle, Leptinotarsa decemlineata. Insect Mol. Biol. 2014, 23, 632–643. [Google Scholar] [CrossRef]
- Zhou, X.; Ma, C.; Li, M.; Sheng, C.; Liu, H.; Qiu, X. CYP9A12 and CYP9A17 in the cotton bollworm, Helicoverpa armigera: Sequence similarity, expression profile and xenobiotic response. Pest. Manag. Sci. 2010, 66, 65–73. [Google Scholar] [CrossRef] [PubMed]
- Muramatsu, M.; Tsuji, T.; Tanaka, S.; Shiotsuki, T.; Jouraku, A.; Miura, K.; Vea, I.M.; Minakuchi, C. Sex-specific expression profiles of ecdysteroid biosynthesis and ecdysone response genes in extreme sexual dimorphism of the mealybug Planococcus kraunhiae (Kuwana). PLoS ONE 2020, 15, e0231451. [Google Scholar] [CrossRef] [PubMed]
- Strode, C.; Steen, K.; Ortelli, F.; Ranson, H. Differential expression of the detoxification genes in the different life stages of the malaria vector Anopheles gambiae. Insect Mol. Biol. 2006, 15, 523–530. [Google Scholar] [CrossRef] [PubMed]
- Li, X.; Deng, Z.; Chen, X. Regulation of insect P450s in response to phytochemicals. Curr. Opin. Insect Sci. 2021, 43, 108–116. [Google Scholar] [CrossRef]
- Vandenhole, M.; Dermauw, W.; Van Leeuwen, T. Short term transcriptional responses of P450s to phytochemicals in insects and mites. Curr. Opin. Insect Sci. 2021, 43, 117–127. [Google Scholar] [CrossRef]
- Pavlidi, N.; Dermauw, W.; Rombauts, S.; Chrysargyris, A.; Chrisargiris, A.; Van Leeuwen, T.; Vontas, J. Analysis of the Olive Fruit Fly Bactrocera oleae Transcriptome and Phylogenetic Classification of the Major Detoxification Gene Families. PLoS ONE 2013, 8, e66533. [Google Scholar] [CrossRef]
- Gupta, M.; Singh, S.; Kaur, G.; Pandher, S.; Kaur, N.; Goel, N.; Kaur, R.; Rathore, P. Transcriptome analysis unravels RNAi pathways genes and putative expansion of CYP450 gene family in cotton leafhopper Amrasca biguttula (Ishida). Mol. Biol. Rep. 2021, 48, 4383–4396. [Google Scholar] [CrossRef]
- Ou, Q.; Zeng, J.; Yamanaka, N.; Brakken-Thal, C.; O’Connor, M.B.; King-Jones, K. The Insect Prothoracic Gland as a Model for Steroid Hormone Biosynthesis and Regulation. Cell Rep. 2016, 16, 247–262. [Google Scholar] [CrossRef]
- Baehrecke, E.H. Steroid regulation of programmed cell death during Drosophila development. Cell Death Differ. 2000, 7, 1057–1062. [Google Scholar] [CrossRef]
- Ahmad, S. The functional roles of cytochrome P-450 mediated systems: Present knowledge and future areas of investigations. Drug Metab. Rev. 1979, 10, 1–14. [Google Scholar] [CrossRef]
- Agwunobi, D.O.; Zhang, M.; Zhang, X.; Wang, T.; Yu, Z.; Liu, J. Transcriptome profile of Haemaphysalis longicornis (Acari: Ixodidae) exposed to Cymbopogon citratus essential oil and citronellal suggest a cytotoxic mode of action involving mitochondrial Ca(2+) overload and depolarization. Pestic. Biochem. Physiol. 2021, 179, 104971. [Google Scholar] [CrossRef]
- Papapostolou, K.M.; Riga, M.; Samantsidis, G.R.; Skoufa, E.; Balabanidou, V.; Van Leeuwen, T.; Vontas, J. Over-expression in cis of the midgut P450 CYP392A16 contributes to abamectin resistance in Tetranychus urticae. Insect Biochem. Mol. Biol. 2022, 142, 103709. [Google Scholar] [CrossRef]
- Kampouraki, A.; Tsakireli, D.; Koidou, V.; Stavrakaki, M.; Kaili, S.; Livadaras, I.; Grigoraki, L.; Ioannidis, P.; Roditakis, E.; Vontas, J. Functional characterization of cytochrome P450s associated with pyrethroid resistance in the olive fruit fly Bactrocera oleae. Pestic. Biochem. Physiol. 2023, 191, 105374. [Google Scholar] [CrossRef]
- Dai, L.; Wang, C.; Zhang, X.; Yu, J.; Zhang, R.; Chen, H. Two CYP4 genes of the Chinese white pine beetle, Dendroctonus armandi (Curculionidae: Scolytinae), and their transcript levels under different development stages and treatments. Insect Mol. Biol. 2014, 23, 598–610. [Google Scholar] [CrossRef]
- Keeling, C.I.; Henderson, H.; Li, M.; Dullat, H.K.; Ohnishi, T.; Bohlmann, J. CYP345E2, an antenna-specific cytochrome P450 from the mountain pine beetle, Dendroctonus ponderosae Hopkins, catalyses the oxidation of pine host monoterpene volatiles. Insect Biochem. Mol. Biol. 2013, 43, 1142–1151. [Google Scholar] [CrossRef]
- Gao, S.; Liu, K.; Liu, H.; Yin, S.; Guo, X.; Zhang, Y.; Zhang, K.; Li, R. Functional analysis of a cytochrome P450 gene CYP9Z6 responding to terpinen-4-ol in the red flour beetle, Tribolium castaneum. Pestic. Biochem. Physiol. 2022, 183, 105065. [Google Scholar] [CrossRef]
- Zhou, H.; Chen, K.; Yao, Q.; Gao, L.; Wang, Y. Molecular cloning of Bombyx mori cytochrome P450 gene and its involvement in fluoride resistance. J. Hazard. Mater. 2008, 160, 330–336. [Google Scholar] [CrossRef]
- Wu, H.; Liu, Y.; Shi, X.; Zhang, X.; Ye, C.; Zhu, K.Y.; Zhu, F.; Zhang, J.; Ma, E. Transcriptome analysis of antennal cytochrome P450s and their transcriptional responses to plant and locust volatiles in Locusta migratoria. Int. J. Biol. Macromol. 2020, 149, 741–753. [Google Scholar] [CrossRef]
- Liang, L.; Li, J.; Jin, L.; Yan, K.; Pan, Y.; Shang, Q. Identification of inducible CYP3 and CYP4 genes associated with abamectin tolerance in the fat body and Malpighian tubules of Spodoptera litura. Pestic. Biochem. Physiol. 2024, 198, 105751. [Google Scholar] [CrossRef]
- El-Saghier, A.M.; Enaili, S.S.; Kadry, A.M.; Abdou, A.; Gad, M.A. Green synthesis, biological and molecular docking of some novel sulfonamide thiadiazole derivatives as potential insecticidal against Spodoptera littoralis. Sci. Rep. 2023, 13, 19142. [Google Scholar] [CrossRef]
- Ayub, S.; Malak, N.; Cossío-Bayúgar, R.; Nasreen, N.; Khan, A.; Niaz, S.; Khan, A.; Alanazi, A.D.; Ben Said, M. In Vitro and In Silico Protocols for the Assessment of Anti-Tick Compounds from Pinus roxburghii against Rhipicephalus (Boophilus) microplus Ticks. Animals 2023, 13, 1388. [Google Scholar] [CrossRef]
- Saman, S.; Chen, C.C.; Malak, N.; Khan, A.; Nasreen, N.; Khan, A.; Niaz, S.; Rehman, G.; Rodriguez-Vivas, R.I.; Cossío-Bayúgar, R. Ethanolic Extracts of Datura innoxia Have Promising Acaricidal Activity against Rhipicephalus microplus as It Blocks the Glutathione S-Transferase Activity of the Target Tick. Genes 2022, 14, 118. [Google Scholar] [CrossRef]
- da Silva, G.D.; de Lima, H.G.; de Freitas, H.F.; da Rocha Pita, S.S.; Dos Santos Luz, Y.; de Figueiredo, M.P.; Uzêda, R.S.; Branco, A.; Costa, S.L.; Batatinha, M.J.M.; et al. In vitro and in silico studies of the larvicidal and anticholinesterase activities of berberine and piperine alkaloids on Rhipicephalus microplus. Ticks Tick. Borne Dis. 2021, 12, 101643. [Google Scholar] [CrossRef]
- Yan, Q.; Lu, X.; Zhang, Z.; Jin, Q.; Gao, R.; Li, L.; Wang, H. Synthesis, Bioactivity and Molecular Docking of Nereistoxin Derivatives Containing Phosphonate. Molecules 2023, 28, 4846. [Google Scholar] [CrossRef]
- Song, R.; Ge, T.; Hu, E.; Fan, X.; Zhang, Y.; Zhai, X.; Li, M.; Zhang, W.; Wu, L.; Cheung, A.K.L.; et al. Recombinant cysteine proteinase as anti-tick targeting Hyalomma asiaticum infestation. Exp. Parasitol. 2022, 235, 108234. [Google Scholar] [CrossRef]
- Chen, S.; Zhou, Y.; Chen, Y.; Gu, J. fastp: An ultra-fast all-in-one FASTQ preprocessor. Bioinformatics 2018, 34, i884–i890. [Google Scholar] [CrossRef]
- Kim, D.; Langmead, B.; Salzberg, S.L. HISAT: A fast spliced aligner with low memory requirements. Nat. Methods 2015, 12, 357–360. [Google Scholar] [CrossRef]
- Pertea, M.; Pertea, G.M.; Antonescu, C.M.; Chang, T.C.; Mendell, J.T.; Salzberg, S.L. StringTie enables improved reconstruction of a transcriptome from RNA-seq reads. Nat. Biotechnol. 2015, 33, 290–295. [Google Scholar] [CrossRef]
- Pertea, M.; Kim, D.; Pertea, G.M.; Leek, J.T.; Salzberg, S.L. Transcript-level expression analysis of RNA-seq experiments with HISAT, StringTie and Ballgown. Nat. Protoc. 2016, 11, 1650–1667. [Google Scholar] [CrossRef]
- Li, B.; Dewey, C.N. RSEM: Accurate transcript quantification from RNA-Seq data with or without a reference genome. BMC Bioinformatics 2011, 12, 323. [Google Scholar] [CrossRef]
- Wang, Y.; Li, Z.; Zhou, Y.; Cao, J.; Zhang, H.; Gong, H.; Zhou, J. Specific histamine binding activity of a new lipocalin from Hyalomma asiaticum (Ixodidae) and therapeutic effects on allergic asthma in mice. Parasit. Vectors 2016, 9, 506. [Google Scholar] [CrossRef] [PubMed]
- Katoh, K.; Standley, D.M. MAFFT multiple sequence alignment software version 7: Improvements in performance and usability. Mol. Biol. Evol. 2013, 30, 772–780. [Google Scholar] [CrossRef] [PubMed]
- Capella-Gutiérrez, S.; Silla-Martínez, J.M.; Gabaldón, T. trimAl: A tool for automated alignment trimming in large-scale phylogenetic analyses. Bioinformatics 2009, 25, 1972–1973. [Google Scholar] [CrossRef] [PubMed]
- Chernomor, O.; von Haeseler, A.; Minh, B.Q. Terrace Aware Data Structure for Phylogenomic Inference from Supermatrices. Syst. Biol. 2016, 65, 997–1008. [Google Scholar] [CrossRef]
- Letunic, I.; Bork, P. Interactive Tree of Life (iTOL) v6: Recent updates to the phylogenetic tree display and annotation tool. Nucleic Acids Res. 2024, 52, W78–W82. [Google Scholar] [CrossRef]






Disclaimer/Publisher’s Note: The statements, opinions and data contained in all publications are solely those of the individual author(s) and contributor(s) and not of MDPI and/or the editor(s). MDPI and/or the editor(s) disclaim responsibility for any injury to people or property resulting from any ideas, methods, instructions or products referred to in the content. |
© 2024 by the authors. Licensee MDPI, Basel, Switzerland. This article is an open access article distributed under the terms and conditions of the Creative Commons Attribution (CC BY) license (https://creativecommons.org/licenses/by/4.0/).
Share and Cite
Li, C.; Zhao, X.; Liu, W.; Wen, L.; Deng, Y.; Shi, W.; Zhou, N.; Song, R.; Hu, E.; Guo, Q.; et al. Biological Characteristics of the Cytochrome P 450 Family and the Mechanism of Terpinolene Metabolism in Hyalomma asiaticum (Acari: Ixodidae). Int. J. Mol. Sci. 2024, 25, 11467. https://doi.org/10.3390/ijms252111467
Li C, Zhao X, Liu W, Wen L, Deng Y, Shi W, Zhou N, Song R, Hu E, Guo Q, et al. Biological Characteristics of the Cytochrome P 450 Family and the Mechanism of Terpinolene Metabolism in Hyalomma asiaticum (Acari: Ixodidae). International Journal of Molecular Sciences. 2024; 25(21):11467. https://doi.org/10.3390/ijms252111467
Chicago/Turabian StyleLi, Caishan, Xueqing Zhao, Wenlong Liu, Licui Wen, Yuqian Deng, Wenyu Shi, Na Zhou, Ruiqi Song, Ercha Hu, Qingyong Guo, and et al. 2024. "Biological Characteristics of the Cytochrome P 450 Family and the Mechanism of Terpinolene Metabolism in Hyalomma asiaticum (Acari: Ixodidae)" International Journal of Molecular Sciences 25, no. 21: 11467. https://doi.org/10.3390/ijms252111467
APA StyleLi, C., Zhao, X., Liu, W., Wen, L., Deng, Y., Shi, W., Zhou, N., Song, R., Hu, E., Guo, Q., & Gailike, B. (2024). Biological Characteristics of the Cytochrome P 450 Family and the Mechanism of Terpinolene Metabolism in Hyalomma asiaticum (Acari: Ixodidae). International Journal of Molecular Sciences, 25(21), 11467. https://doi.org/10.3390/ijms252111467
