Notoginsenoside R1 Attenuates Cisplatin-Induced Ototoxicity by Inducing Heme Oxygenase-1 Expression and Suppressing Oxidative Stress
Abstract
1. Introduction
2. Results
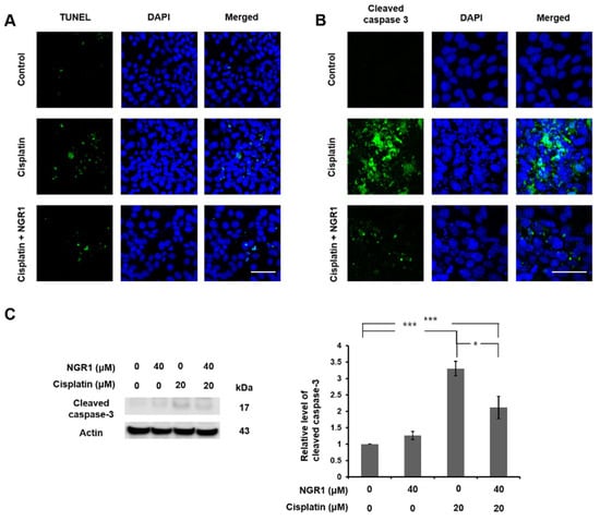
2.1. NGR1 Inhibits Cisplatin-Induced Apoptosis in Auditory HEI-OC1 Cells
2.2. NGR1 Alleviates Cisplatin-Induced Cytotoxicity in Auditory Cells by Ameliorating Oxidative Stress and Inducing HO-1 Expression
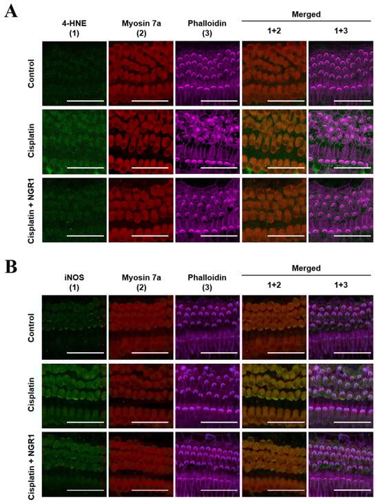
2.3. NGR1 Protects Cochlear Hair Cells from Cisplatin-Induced Ototoxicity
3. Discussion
4. Materials and Methods
4.1. Cell Culture
4.2. Cochlear Explant Culture
4.3. Evaluation of Cell Viability
4.4. Apoptosis Detection
4.5. Mitochondrial Labeling with MitoTracker Dye
4.6. ROS Detection
4.7. Quantitative PCR
4.8. Western Blotting
4.9. Immunofluorescence Staining of Cochlear Explants
4.10. Statistical Analysis
5. Conclusions
Supplementary Materials
Author Contributions
Funding
Institutional Review Board Statement
Informed Consent Statement
Data Availability Statement
Conflicts of Interest
References
- Chattaraj, A.; Syed, M.P.; Low, C.A.; Owonikoko, T.K. Cisplatin-Induced Ototoxicity: A concise review of the burden, prevention, and interception strategies. JCO Oncol. Pract. 2023, 19, 278–283. [Google Scholar] [CrossRef] [PubMed]
- Ramkumar, V.; Mukherjea, D.; Dhukhwa, A.; Rybak, L.P. Oxidative stress and inflammation caused by cisplatin ototoxicity. Antioxidants 2021, 10, 1919. [Google Scholar] [CrossRef] [PubMed]
- Karasawa, T.; Steyger, P.S. An integrated view of cisplatin-induced nephrotoxicity and ototoxicity. Toxicol. Lett. 2015, 237, 219–227. [Google Scholar] [CrossRef]
- Tan, W.J.; Vlajkovic, S.M. Molecular Characteristics of Cisplatin-Induced Ototoxicity and Therapeutic Interventions. Int. J. Mol. Sci. 2023, 24, 16545. [Google Scholar] [CrossRef]
- Comis, S.D.; Rhys-Evans, P.H.; Osborne, M.P.; Pickles, J.O.; Jeffries, D.J.R.; Pearse, H.A.C. Early morphological and chemical changes induced by cisplatin in the guinea pig organ of Corti. J. Laryngol. Otol. 1986, 100, 1375–1383. [Google Scholar] [CrossRef] [PubMed]
- Clerici, W.J.; Hensley, K.; DiMartino, D.L.; Butterfield, D.A. Direct detection of ototoxicant-induced reactive oxygen species generation in cochlear explants. Hear. Res. 1996, 98, 116–124. [Google Scholar] [CrossRef]
- Li, D.; Zhao, H.; Cui, Z.K.; Tian, G. The role of Nrf2 in hearing loss. Front. Pharmacol. 2021, 12, 620921. [Google Scholar] [CrossRef]
- Consoli, V.; Sorrenti, V.; Grosso, S.; Vanella, L. Heme oxygenase-1 signaling and redox homeostasis in physiopathological conditions. Biomolecules 2021, 11, 589. [Google Scholar] [CrossRef]
- Kim, H.-J.; So, H.-S.; Lee, J.-H.; Lee, J.-H.; Park, C.; Park, S.-Y.; Kim, Y.-H.; Youn, M.-J.; Kim, S.-J.; Chung, S.-Y.; et al. Heme oxygenase-1 attenuates the cisplatin-induced apoptosis of auditory cells via down-regulation of reactive oxygen species generation. Free Radic. Biol. Med. 2006, 40, 1810–1819. [Google Scholar] [CrossRef]
- Brock, P.R.; Maibach, R.; Childs, M.; Rajput, K.; Roebuck, D.; Sullivan, M.; Laithier, V.; Ronghe, M.; Dall’Igna, P.; Hiyama, E.; et al. Sodium thiosulfate for protection from cisplatin-induced hearing loss. N. Engl. J. Med. 2018, 378, 2376–2385. [Google Scholar] [CrossRef]
- Freyer, D.R.; Chen, L.; Krailo, M.D.; Knight, K.; Villaluna, D.; Bliss, B.; Pollock, B.H.; Ramdas, J.; Lange, B.; Van Hoff, D.; et al. Effects of sodium thiosulfate versus observation on development of cisplatin-induced hearing loss in children with cancer (ACCL0431): A multicentre, randomised, controlled, open-label, phase 3 trial. Lancet Oncol. 2017, 18, 63–74. [Google Scholar] [CrossRef] [PubMed]
- Wang, C.Z.; McEntee, E.; Wicks, S.; Wu, J.A.; Yuan, C.S. Phytochemical and analytical studies of Panax notoginseng (Burk.) FH Chen. J. Nat. Med. 2006, 60, 97–106. [Google Scholar] [CrossRef]
- Qu, J.; Xu, N.; Zhang, J.; Geng, X.; Zhang, R. Panax notoginseng saponins and their applications in nervous system disorders: A narrative review. Ann. Transl. Med. 2020, 8, 1525. [Google Scholar] [CrossRef]
- Wu, L.; Song, H.; Zhang, C.; Wang, A.; Zhang, B.; Xiong, C.; Ji, X. Efficacy and safety of Panax notoginseng saponins in the treatment of adults with ischemic stroke in China: A randomized clinical trial. JAMA Netw. Open 2023, 6, e2317574. [Google Scholar] [CrossRef]
- Li, J.; Li, T.; Li, Z.; Song, Z.; Gong, X. Potential therapeutic effects of Chinese meteria medica in mitigating drug-induced acute kidney injury. Front. Pharmacol. 2023, 14, 1153297. [Google Scholar] [CrossRef]
- Liu, X.; Huang, Z.; Zou, X.; Yang, Y.; Qiu, Y.; Wen, Y. Panax notoginseng saponins attenuates cisplatin-induced nephrotoxicity via inhibiting the mitochondrial pathway of apoptosis. Int. J. Clin. Exp. Pathol. 2014, 7, 8391. [Google Scholar]
- Fei, B.; Liu, Z.; Xie, L.; Lv, L.; Zhu, W.; Liu, J.; Dai, Y.; She, W. Panax notoginseng Saponins protect auditory cells against cisplatin-induced ototoxicity by inducing the AKT/Nrf2 signaling-mediated redox pathway. Mol. Med. Rep. 2020, 22, 3533–3540. [Google Scholar] [CrossRef]
- Liu, H.; Yang, J.; Yang, W.; Hu, S.; Wu, Y.; Zhao, B.; Hu, H.; Du, S. Focus on notoginsenoside R1 in metabolism and prevention against human diseases. Drug Des. Devel. Ther. 2020, 14, 551–565. [Google Scholar] [CrossRef] [PubMed]
- Zhu, T.; Wan, Q. Pharmacological properties and mechanisms of Notoginsenoside R1 in ischemia-reperfusion injury. Chin. J. Traumatol. 2023, 26, 20–26. [Google Scholar] [CrossRef]
- Zhang, B.; Zhang, X.; Zhang, C.; Shen, Q.; Sun, G.; Sun, X. Notoginsenoside R1 protects db/db mice against diabetic nephropathy via upregulation of Nrf2-mediated HO-1 expression. Molecules 2019, 24, 247. [Google Scholar] [CrossRef]
- Du, F.; Huang, H.; Cao, Y.; Ran, Y.; Wu, Q.; Chen, B. Notoginsenoside R1 protects against high glucose-induced cell injury through AMPK/Nrf2 and downstream HO-1 signaling. Front. Cell Dev. Biol. 2021, 9, 791643. [Google Scholar] [CrossRef] [PubMed]
- Chen, M.; Zhou, S.; Liu, L.; Wen, Y.; Chen, L. Notoginsenoside R1 alleviates the inflammation of osteoarthritis by activating the Nrf2/HO-1 signalling pathway in vitro and in vivo. J. Funct. Foods. 2021, 85, 104666. [Google Scholar] [CrossRef]
- Ma, W.; Hu, J.; Cheng, Y.; Wang, J.; Zhang, X.; Xu, M. Ginkgolide B protects against cisplatin-induced ototoxicity: Enhancement of Akt–Nrf2–HO-1 signaling and reduction of NADPH oxidase. Cancer Chemother. Pharmacol. 2015, 75, 949–959. [Google Scholar] [CrossRef]
- Li, D.; Zhao, H.; Xu, P.; Lin, Q.; Zhao, T.; Li, C.; Tian, G. Polydatin activates the Nrf2/HO-1 signaling pathway to protect cisplatin-induced hearing loss in guinea pigs. Front. Pharmacol. 2022, 13, 887833. [Google Scholar] [CrossRef]
- Pearson, S.; Caimino, C.; Shabbir, M.; Baguley, D.M. The impact of chemotherapy-induced inner ear damage on quality of life in cancer survivors: A qualitative study. J. Cancer Surviv. 2022, 16, 976–987. [Google Scholar] [CrossRef] [PubMed]
- Rajput, K.; Edwards, L.; Brock, P.; Abiodun, A.; Simpkin, P.; Al-Malky, G. Ototoxicity-induced hearing loss and quality of life in survivors of paediatric cancer. Int. J. Pediatr. Otorhinolaryngol. 2020, 138, 110401. [Google Scholar] [CrossRef]
- Li, Y.; Zhang, T.; Song, Q.; Gao, D.; Li, Y.; Jie, H.; Huang, P.; Zheng, G.; Yang, J.; He, J. Cisplatin ototoxicity mechanism and antagonistic intervention strategy: A scope review. Front. Cell. Neurosci. 2023, 17, 1197051. [Google Scholar] [CrossRef] [PubMed]
- García-Berrocal, J.R.; Nevado, J.; Ramírez-Camacho, R.; Sanz, R.; A González-García, J.; Sánchez-Rodríguez, C.; Cantos, B.; España, P.; Verdaguer, J.M.; Cabezas, A.T. The anticancer drug cisplatin induces an intrinsic apoptotic pathway inside the inner ear. Br. J. Pharmacol. 2007, 152, 1012–1020. [Google Scholar] [CrossRef]
- Ruhl, D.; Du, T.T.; Wagner, E.L.; Choi, J.H.; Li, S.; Reed, R.; Shin, J.B. Necroptosis and apoptosis contribute to cisplatin and aminoglycoside ototoxicity. J. Neurosci. 2019, 39, 2951–2964. [Google Scholar] [CrossRef]
- Xu, S.; Yang, N. Research progress on the mechanism of cochlear hair cell regeneration. Front. Cell. Neurosci. 2021, 15, 732507. [Google Scholar] [CrossRef]
- Pang, J.; Xiong, H.; Zhan, T.; Cheng, G.; Jia, H.; Ye, Y.; Su, Z.; Chen, H.; Lin, H.; Lai, L.; et al. Sirtuin 1 and autophagy attenuate cisplatin-induced hair cell death in the mouse cochlea and zebrafish lateral line. Front. Cell. Neurosci. 2019, 12, 515. [Google Scholar] [CrossRef]
- Yang, Q.; Sun, G.; Yin, H.; Li, H.; Cao, Z.; Wang, J.; Zhou, M.; Wang, H.; Li, J. PINK1 protects auditory hair cells and spiral ganglion neurons from cisplatin-induced ototoxicity via inducing autophagy and inhibiting JNK signaling pathway. Free Radic. Biol. Med. 2018, 120, 342–355. [Google Scholar] [CrossRef] [PubMed]
- Gentilin, E.; Simoni, E.; Candito, M.; Cazzador, D.; Astolfi, L. Cisplatin-induced ototoxicity: Updates on molecular targets. Trends. Mol. Med. 2019, 25, 1123–1132. [Google Scholar] [CrossRef] [PubMed]
- Immenschuh, S.; Ramadori, G. Gene regulation of heme oxygenase-1 as a therapeutic target. Biochem. Pharmacol. 2000, 60, 1121–1128. [Google Scholar] [CrossRef] [PubMed]
- Datta, P.K.; Koukouritaki, S.B.; Hopp, K.A.; Lianos, E.A. Heme oxygenase-1 induction attenuates inducible nitric oxide synthase expression and proteinuria in glomerulonephritis. J. Am. Soc. Nephrol. 1999, 10, 2540–2550. [Google Scholar] [CrossRef] [PubMed]
- Zhu, W.Y.; Jin, X.; Ma, Y.C.; Liu, Z.B. MIF protects against oxygen-glucose deprivation-induced ototoxicity in HEI-OC1 cochlear cells by enhancement of Akt-Nrf2-HO-1 pathway. Biochem. Biophys. Res. Commun. 2018, 503, 665–670. [Google Scholar] [CrossRef]
- Tong, Q.; Zhu, P.C.; Zhuang, Z.; Deng, L.H.; Wang, Z.H.; Zeng, H.; Wang, Y. Notoginsenoside R1 for organs ischemia/reperfusion injury: A preclinical systematic review. Front. Pharmacol. 2019, 10, 1204. [Google Scholar] [CrossRef]
- Tan, M.M.; Chen, M.H.; Han, F.; Wang, J.W.; Tu, Y.X. Role of bioactive constituents of Panax notoginseng in the modulation of tumorigenesis: A potential review for the treatment of cancer. Front. Pharmacol. 2021, 12, 738914. [Google Scholar] [CrossRef]
- Du, W.; He, T.-C.; Yuan, C.-S.; Mehendale, S.R.; Aung, H.H.; Fishbein, A.; Ni, M.; Zhang, B.; Xie, J.-T.; Wang, C.-Z. Chemopreventive effects of Panax notoginseng and its major constituents on SW480 human colorectal cancer cells. Int. J. Oncol. 2007, 31, 1149–1156. [Google Scholar] [CrossRef][Green Version]
- Zhang, C.; Tong, X.; Qi, B.; Yu, X.; Dong, S.; Zhang, S.; Li, X.; Yu, M. Components of Panax notoginseng saponins enhance the cytotoxicity of cisplatin via their effects on gap junctions. Mol. Med. Rep. 2013, 8, 897–902. [Google Scholar] [CrossRef]
- Kalinec, G.; Thein, P.; Park, C.; Kalinec, F. HEI-OC1 cells as a model for investigating drug cytotoxicity. Hear. Res. 2016, 335, 105–117. [Google Scholar] [CrossRef] [PubMed]
- Lin, Y.-Y.; Liao, A.-H.; Li, H.-T.; Jiang, P.-Y.; Lin, Y.-C.; Chuang, H.-C.; Ma, K.-H.; Chen, H.-K.; Liu, Y.-T.; Shih, C.-P.; et al. Ultrasound-Mediated Lysozyme Microbubbles Targeting NOX4 Knockdown Alleviate Cisplatin-Exposed Cochlear Hair Cell Ototoxicity. Int. J. Mol. Sci. 2024, 25, 7096. [Google Scholar] [CrossRef] [PubMed]







Disclaimer/Publisher’s Note: The statements, opinions and data contained in all publications are solely those of the individual author(s) and contributor(s) and not of MDPI and/or the editor(s). MDPI and/or the editor(s) disclaim responsibility for any injury to people or property resulting from any ideas, methods, instructions or products referred to in the content. |
© 2024 by the authors. Licensee MDPI, Basel, Switzerland. This article is an open access article distributed under the terms and conditions of the Creative Commons Attribution (CC BY) license (https://creativecommons.org/licenses/by/4.0/).
Share and Cite
Lin, Y.-C.; Ho, Y.-J.; Lin, Y.-Y.; Liao, A.-H.; Kuo, C.-Y.; Chen, H.-K.; Chen, H.-C.; Wang, C.-H.; Shih, C.-P. Notoginsenoside R1 Attenuates Cisplatin-Induced Ototoxicity by Inducing Heme Oxygenase-1 Expression and Suppressing Oxidative Stress. Int. J. Mol. Sci. 2024, 25, 11444. https://doi.org/10.3390/ijms252111444
Lin Y-C, Ho Y-J, Lin Y-Y, Liao A-H, Kuo C-Y, Chen H-K, Chen H-C, Wang C-H, Shih C-P. Notoginsenoside R1 Attenuates Cisplatin-Induced Ototoxicity by Inducing Heme Oxygenase-1 Expression and Suppressing Oxidative Stress. International Journal of Molecular Sciences. 2024; 25(21):11444. https://doi.org/10.3390/ijms252111444
Chicago/Turabian StyleLin, Yi-Chun, Yi-Jung Ho, Yuan-Yung Lin, Ai-Ho Liao, Chao-Yin Kuo, Hang-Kang Chen, Hsin-Chien Chen, Chih-Hung Wang, and Cheng-Ping Shih. 2024. "Notoginsenoside R1 Attenuates Cisplatin-Induced Ototoxicity by Inducing Heme Oxygenase-1 Expression and Suppressing Oxidative Stress" International Journal of Molecular Sciences 25, no. 21: 11444. https://doi.org/10.3390/ijms252111444
APA StyleLin, Y.-C., Ho, Y.-J., Lin, Y.-Y., Liao, A.-H., Kuo, C.-Y., Chen, H.-K., Chen, H.-C., Wang, C.-H., & Shih, C.-P. (2024). Notoginsenoside R1 Attenuates Cisplatin-Induced Ototoxicity by Inducing Heme Oxygenase-1 Expression and Suppressing Oxidative Stress. International Journal of Molecular Sciences, 25(21), 11444. https://doi.org/10.3390/ijms252111444

