Limited Alleviation of Lysosomal Acid Lipase Deficiency by Deletion of Matrix Metalloproteinase 12
Abstract
1. Introduction
2. Results
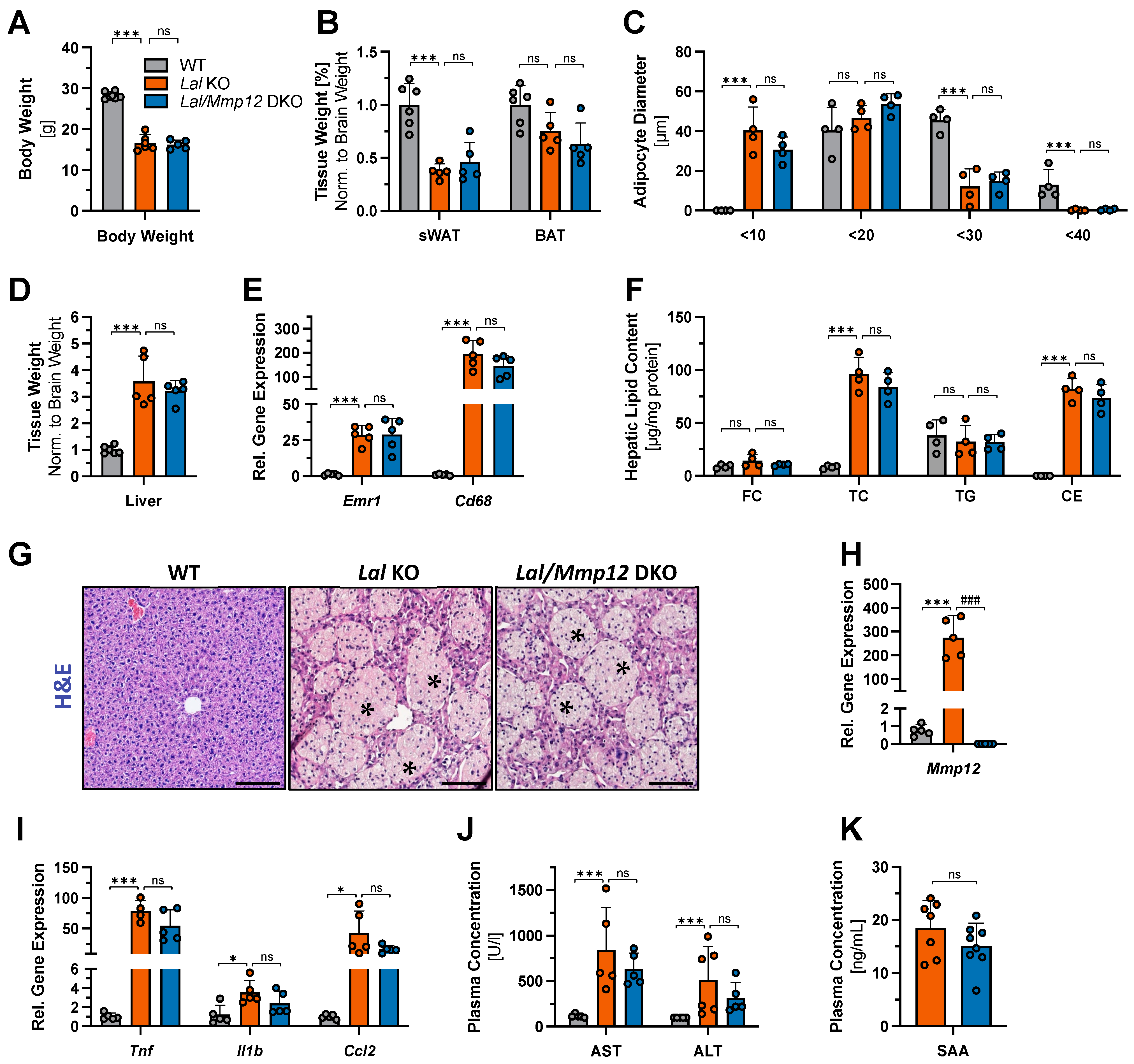
2.1. Deletion of MMP-12 Does Not Alleviate the Phenotype of Lal KO Mice
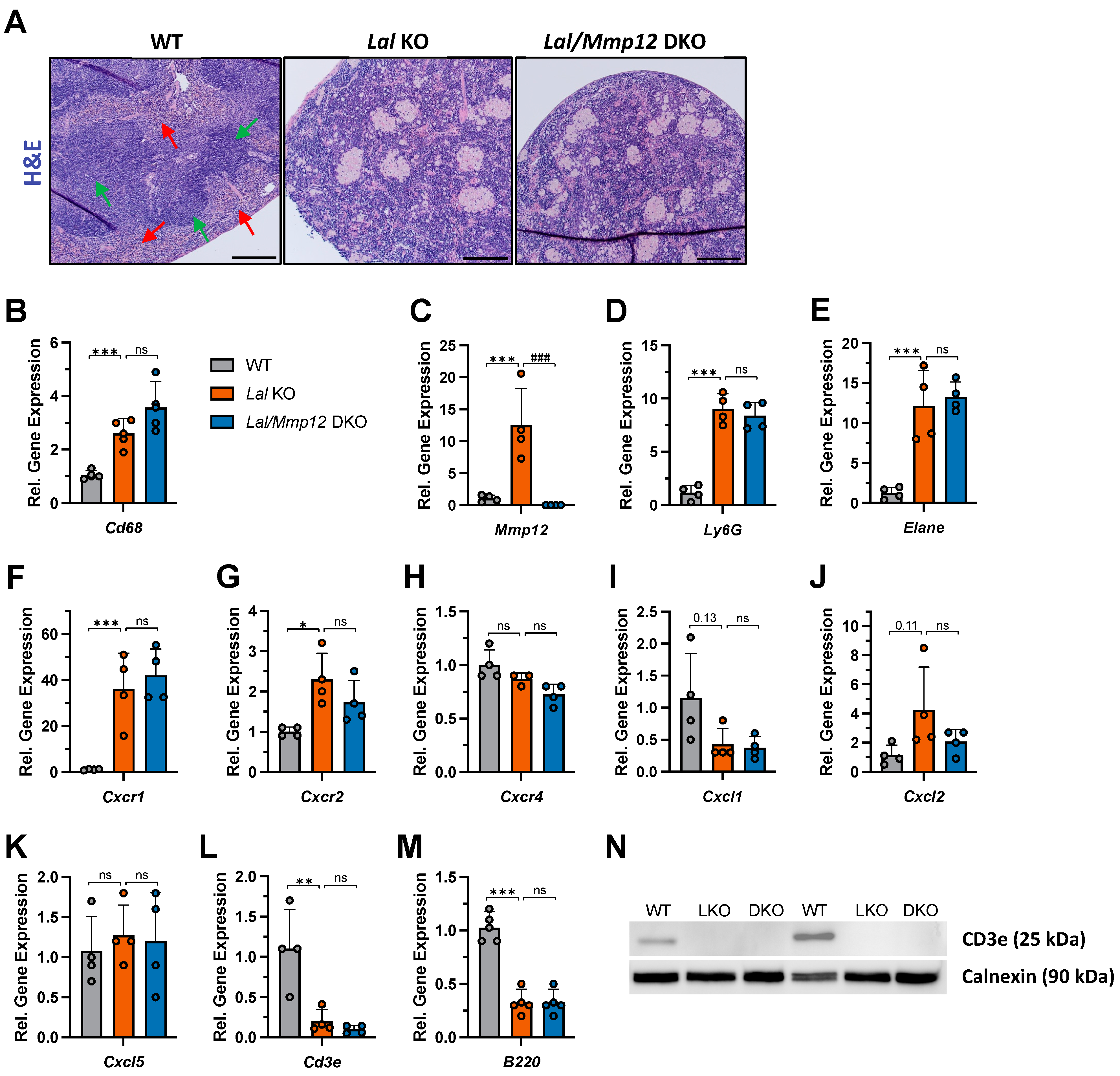
2.2. Improved Thymus Weight and Morphology in Lal/Mmp12 DKO Mice
2.3. Decreased CD11b+ Ly6G+ Counts in Bone Marrow, Spleen, and Peripheral Blood of Lal/Mmp12 DKO Mice but Unchanged Composition of the Hematopoietic Progenitor Cell Compartment
2.4. No Alterations in Neutrophil Chemotaxis and Lymphocyte Markers in the Spleen of Lal/Mmp12 DKO Mice
3. Discussion
4. Materials and Methods
4.1. Animals
4.2. Sample Collection
4.3. Hematoxylin and Eosin (H&E) Staining
4.4. Protein Isolation and Immunoblotting
4.5. RNA Isolation, Reverse Transcription, and Real-Time PCR
4.6. ALT, AST, and SAA Measurements
4.7. Tissue Lipid Extraction and Quantification
4.8. Flow Cytometry
4.9. Characterization of Bone Marrow Stem and Progenitor Cells
4.10. Statistical Analysis
5. Conclusions
Supplementary Materials
Author Contributions
Funding
Data Availability Statement
Acknowledgments
Conflicts of Interest
References
- Wu, L.; Yan, C.; Czader, M.; Foreman, O.; Blum, J.S.; Kapur, R.; Du, H. Inhibition of PPARγ in myeloid-lineage cells induces systemic inflammation, immunosuppression, and tumorigenesis. Blood J. Am. Soc. Hematol. 2012, 119, 115–126. [Google Scholar] [CrossRef] [PubMed]
- Martin, H. Role of PPAR-gamma in inflammation. Prospects for therapeutic intervention by food components. Mutat. Res. Mol. Mech. Mutagen. 2010, 690, 57–63. [Google Scholar] [CrossRef] [PubMed]
- Wu, L.; Qu, P.; Shelley, W.C.; Yoder, M.C.; Du, H.; Yan, C. Critical Roles of Lysosomal Acid Lipase In Myelopoiesis And Lung Pathogenesis. In Proceedings of the American Thoracic Society 2010 International Conference, New Orleans, LA, USA, 14–19 May 2010. [Google Scholar]
- Veglia, F.; Sanseviero, E.; Gabrilovich, D.I. Myeloid-derived suppressor cells in the era of increasing myeloid cell diversity. Nat. Rev. Immunol. 2021, 21, 485–498. [Google Scholar] [CrossRef] [PubMed]
- Yan, C.; Ding, X.; Dasgupta, N.; Wu, L.; Du, H. Gene Profile of Myeloid-Derived Suppressive Cells from the Bone Marrow of Lysosomal Acid Lipase Knock-Out Mice. PLoS ONE 2012, 7, e307012012. [Google Scholar] [CrossRef]
- Qu, P.; Du, H.; Wilkes, D.S.; Yan, C. Critical Roles of Lysosomal Acid Lipase in T Cell Development and Function. Am. J. Pathol. 2009, 174, 944–956. [Google Scholar] [CrossRef]
- Yan, C.; Du, H. Lysosomal acid lipase is critical for myeloid-derived suppressive cell differentiation, development, and homeostasis. World J. Immunol. 2014, 4, 42–51. [Google Scholar] [CrossRef]
- Qu, P.; Yan, C.; Du, H. Matrix metalloproteinase 12 overexpression in myeloid lineage cells plays a key role in modulating myelopoiesis, immune suppression, and lung tumorigenesis. Blood 2011, 117, 4476–4489. [Google Scholar] [CrossRef] [PubMed]
- Lian, X.; Yan, C.; Qin, Y.; Knox, L.; Li, T.; Du, H. Neutral lipids and peroxisome proliferator-activated receptor-γ control pulmonary gene expression and inflammation-triggered pathogenesis in lysosomal acid lipase knockout mice. Am J Pathol. 2005, 167, 813–821. [Google Scholar] [CrossRef]
- Qu, P.; Du, H.; Wang, X.; Yan, C. Matrix Metalloproteinase 12 Overexpression in Lung Epithelial Cells Plays a Key Role in Emphysema to Lung Bronchioalveolar Adenocarcinoma Transition. Cancer Res. 2009, 69, 7252–7261. [Google Scholar] [CrossRef]
- Shipley, J.M.; Wesselschmidt, R.L.; Kobayashi, D.K.; Ley, T.J.; Shapiro, S.D. Metalloelastase is required for macrophage-mediated proteolysis and matrix invasion in mice. Proc. Natl. Acad. Sci. USA 1996, 93, 3942–3946. [Google Scholar] [CrossRef]
- Liu, S.-L.; Bae, Y.H.; Yu, C.; Monslow, J.; Hawthorne, E.A.; Castagnino, P.; Branchetti, E.; Ferrari, G.; Damrauer, S.M.; Puré, E.; et al. Matrix metalloproteinase-12 is an essential mediator of acute and chronic arterial stiffening. Sci. Rep. 2015, 5, 17189. [Google Scholar] [CrossRef] [PubMed]
- Wang, J.; Ye, Y.; Wei, G.; Hu, W.; Li, L.; Lu, S.; Meng, Z. Matrix metalloproteinase12 facilitated platelet activation by shedding carcinoembryonic antigen related cell adhesion molecule1. Biochem. Biophys. Res. Commun. 2017, 486, 1103–1109. [Google Scholar] [CrossRef] [PubMed]
- Hung, W.Y.; Lee, W.J.; Cheng, G.Z.; Tsai, C.H.; Yang, Y.C.; Lai, T.C.; Chen, J.Q.; Chung, C.L.; Chang, J.H.; Chien, M.H. Blocking MMP-12-modulated epithelial-mesenchymal transition by repurposing penfluridol restrains lung adenocarcinoma metastasis via uPA/uPAR/TGF-β/Akt pathway. Cell. Oncol. 2021, 44, 1087–1103. [Google Scholar] [CrossRef]
- Song, M.; Zhang, S.; Tao, Z.; Li, J.; Shi, Y.; Xiong, Y.; Zhang, W.; Liu, C.; Chen, S. MMP-12 siRNA improves the homeostasis of the small intestine and metabolic dysfunction in high-fat diet feeding-induced obese mice. Biomaterials 2021, 278, 121183. [Google Scholar] [CrossRef]
- Mouton, A.J.; Gonzalez, O.J.R.; Kaminski, A.R.; Moore, E.T.; Lindsey, M.L. Matrix metalloproteinase-12 as an endogenous resolution promoting factor following myocardial infarction. Pharmacol. Res. 2018, 137, 252–258. [Google Scholar] [CrossRef]
- Le Page, A.; Khalil, A.; Vermette, P.; Frost, E.H.; Larbi, A.; Witkowski, J.M.; Fulop, T. The role of elastin-derived peptides in human physiology and diseases. Matrix Biol. 2019, 84, 81–96. [Google Scholar] [CrossRef]
- Szychowski, K.A.; Skóra, B.; Wójtowicz, A.K. Elastin-Derived Peptides in the Central Nervous System: Friend or Foe. Cell. Mol. Neurobiol. 2021, 42, 2473–2487. [Google Scholar] [CrossRef] [PubMed]
- Romier, B.; Ivaldi, C.; Sartelet, H.; Heinz, A.; Schmelzer, C.E.H.; Garnotel, R.; Guillot, A.; Jonquet, J.; Bertin, E.; Guéant, J.-L.; et al. Production of Elastin-Derived Peptides Contributes to the Development of Nonalcoholic Steatohepatitis. Diabetes 2018, 67, 1604–1615. [Google Scholar] [CrossRef]
- Le Quément, C.; Guénon, I.; Gillon, J.; Valença, S.; Cayron-Elizondo, V.; Lagente, V.; Boichot, E. The selective MMP-12 inhibitor, AS111793 reduces airway inflammation in mice exposed to cigarette smoke. Br. J. Pharmacol. 2008, 154, 1206–1215. [Google Scholar] [CrossRef]
- Blaise, S.; Romier, B.; Kawecki, C.; Ghirardi, M.; Rabenoelina, F.; Baud, S.; Duca, L.; Maurice, P.; Heinz, A.; Schmelzer, C.E.; et al. Elastin-Derived Peptides Are New Regulators of Insulin Resistance Development in Mice. Diabetes 2013, 62, 3807–3816. [Google Scholar] [CrossRef]
- Amor, M.; Bianco, V.; Buerger, M.; Lechleitner, M.; Vujić, N.; Dobrijević, A.; Akhmetshina, A.; Pirchheim, A.; Schwarz, B.; Pessentheiner, A.R.; et al. Genetic deletion of MMP12 ameliorates cardiometabolic disease by improving insulin sensitivity, systemic inflammation, and atherosclerotic features in mice. Cardiovasc. Diabetol. 2023, 22, 1–18. [Google Scholar] [CrossRef] [PubMed]
- Dean, R.A.; Cox, J.H.; Bellac, C.L.; Doucet, A.; Starr, A.E.; Overall, C.M. Macrophage-specific metalloelastase (MMP-12) truncates and inactivates ELR+ CXC chemokines and generates CCL2, -7, -8, and -13 antagonists: Potential role of the macrophage in terminating polymorphonuclear leukocyte influx. Blood 2008, 112, 3455–3464. [Google Scholar] [CrossRef]
- Di Gregoli, K.; Somerville, M.; Bianco, R.; Thomas, A.C.; Frankow, A.; Newby, A.C.; George, S.J.; Jackson, C.L.; Johnson, J.L. Galectin-3 Identifies a Subset of Macrophages With a Potential Beneficial Role in Atherosclerosis. Arter. Thromb. Vasc. Biol. 2020, 40, 1491–1509. [Google Scholar] [CrossRef] [PubMed]
- Nénan, S.; Planquois, J.-M.; Berna, P.; De Mendez, I.; Hitier, S.; Shapiro, S.D.; Boichot, E.; Lagente, V.; Bertrand, C.P. Analysis of the inflammatory response induced by rhMMP-12 catalytic domain instilled in mouse airways. Int. Immunopharmacol. 2005, 5, 511–524. [Google Scholar] [CrossRef]
- Hautamaki, R.D.; Kobayashi, D.K.; Senior, R.M.; Shapiro, S.D. Requirement for Macrophage Elastase for Cigarette Smoke-Induced Emphysema in Mice. Science 1997, 277, 2002–2004. [Google Scholar] [CrossRef] [PubMed]
- Marchant, D.J.; Bellac, C.L.; Moraes, T.J.; Wadsworth, S.J.; Dufour, A.; Butler, G.S.; Bilawchuk, L.M.; Hendry, R.G.; Robertson, A.G.; Cheung, C.T.; et al. A new transcriptional role for matrix metalloproteinase-12 in antiviral immunity. Nat. Med. 2014, 20, 493–502. [Google Scholar] [CrossRef]
- Korbelius, M.; Kuentzel, K.B.; Bradić, I.; Vujić, N.; Kratky, D. Recent insights into lysosomal acid lipase deficiency. Trends Mol. Med. 2023, 29, 425–438. [Google Scholar] [CrossRef]
- De Filippo, K.; Rankin, S.M. CXCR4, the master regulator of neutrophil trafficking in homeostasis and disease. Eur. J. Clin. Investig. 2018, 48, e129492018. [Google Scholar] [CrossRef]
- Zhao, T.; Ding, X.; Du, H.; Yan, C. Myeloid-Derived Suppressor Cells Are Involved in Lysosomal Acid Lipase Deficiency–Induced Endothelial Cell Dysfunctions. J. Immunol. 2014, 193, 1942–1953. [Google Scholar] [CrossRef]
- Iyer, R.P.; Patterson, N.L.; Zouein, F.A.; Ma, Y.; Dive, V.; de Castro Brás, L.E.; Lindsey, M.L. Early matrix metalloproteinase-12 inhibition worsens post-myocardial infarction cardiac dysfunction by delaying inflammation resolution. Int. J. Cardiol. 2015, 185, 198–208. [Google Scholar] [CrossRef]
- Lee, P.Y.; Wang, J.-X.; Parisini, E.; Dascher, C.C.; A Nigrovic, P. Ly6 family proteins in neutrophil biology. J. Leukoc. Biol. 2013, 94, 585–594. [Google Scholar] [CrossRef] [PubMed]
- Du, H.; Heur, M.; Duanmu, M.; Grabowski, G.A.; Hui, D.Y.; Witte, D.P.; Mishra, J. Lysosomal acid lipase-deficient mice: Depletion of white and brown fat, severe hepatosplenomegaly, and shortened life span. J. Lipid Res. 2001, 42, 489–500. [Google Scholar] [CrossRef] [PubMed]
- Schindelin, J.; Arganda-Carreras, I.; Frise, E.; Kaynig, V.; Longair, M.; Pietzsch, T.; Preibisch, S.; Rueden, C.; Saalfeld, S.; Schmid, B.; et al. Fiji: An open-source platform for biological-image analysis. Nat. Methods 2012, 9, 676–682. [Google Scholar] [CrossRef]
- Galarraga, M.; Campion, J.; Muñoz-Barrutia, A.; Boqué, N.; Moreno, H.; Martínez, J.A.; Milagro, F.; Ortiz-De-Solórzano, C. Adiposoft: Automated software for the analysis of white adipose tissue cellularity in histological sections. J. Lipid Res. 2012, 53, 2791–2796. [Google Scholar] [CrossRef] [PubMed]




Disclaimer/Publisher’s Note: The statements, opinions and data contained in all publications are solely those of the individual author(s) and contributor(s) and not of MDPI and/or the editor(s). MDPI and/or the editor(s) disclaim responsibility for any injury to people or property resulting from any ideas, methods, instructions or products referred to in the content. |
© 2024 by the authors. Licensee MDPI, Basel, Switzerland. This article is an open access article distributed under the terms and conditions of the Creative Commons Attribution (CC BY) license (https://creativecommons.org/licenses/by/4.0/).
Share and Cite
Buerger, M.; Amor, M.; Akhmetshina, A.; Bianco, V.; Perfler, B.; Zebisch, A.; Weichhart, T.; Kratky, D. Limited Alleviation of Lysosomal Acid Lipase Deficiency by Deletion of Matrix Metalloproteinase 12. Int. J. Mol. Sci. 2024, 25, 11001. https://doi.org/10.3390/ijms252011001
Buerger M, Amor M, Akhmetshina A, Bianco V, Perfler B, Zebisch A, Weichhart T, Kratky D. Limited Alleviation of Lysosomal Acid Lipase Deficiency by Deletion of Matrix Metalloproteinase 12. International Journal of Molecular Sciences. 2024; 25(20):11001. https://doi.org/10.3390/ijms252011001
Chicago/Turabian StyleBuerger, Martin, Melina Amor, Alena Akhmetshina, Valentina Bianco, Bianca Perfler, Armin Zebisch, Thomas Weichhart, and Dagmar Kratky. 2024. "Limited Alleviation of Lysosomal Acid Lipase Deficiency by Deletion of Matrix Metalloproteinase 12" International Journal of Molecular Sciences 25, no. 20: 11001. https://doi.org/10.3390/ijms252011001
APA StyleBuerger, M., Amor, M., Akhmetshina, A., Bianco, V., Perfler, B., Zebisch, A., Weichhart, T., & Kratky, D. (2024). Limited Alleviation of Lysosomal Acid Lipase Deficiency by Deletion of Matrix Metalloproteinase 12. International Journal of Molecular Sciences, 25(20), 11001. https://doi.org/10.3390/ijms252011001

