ANKK1 Is a Wnt/PCP Scaffold Protein for Neural F-ACTIN Assembly
Abstract
1. Introduction
2. Results
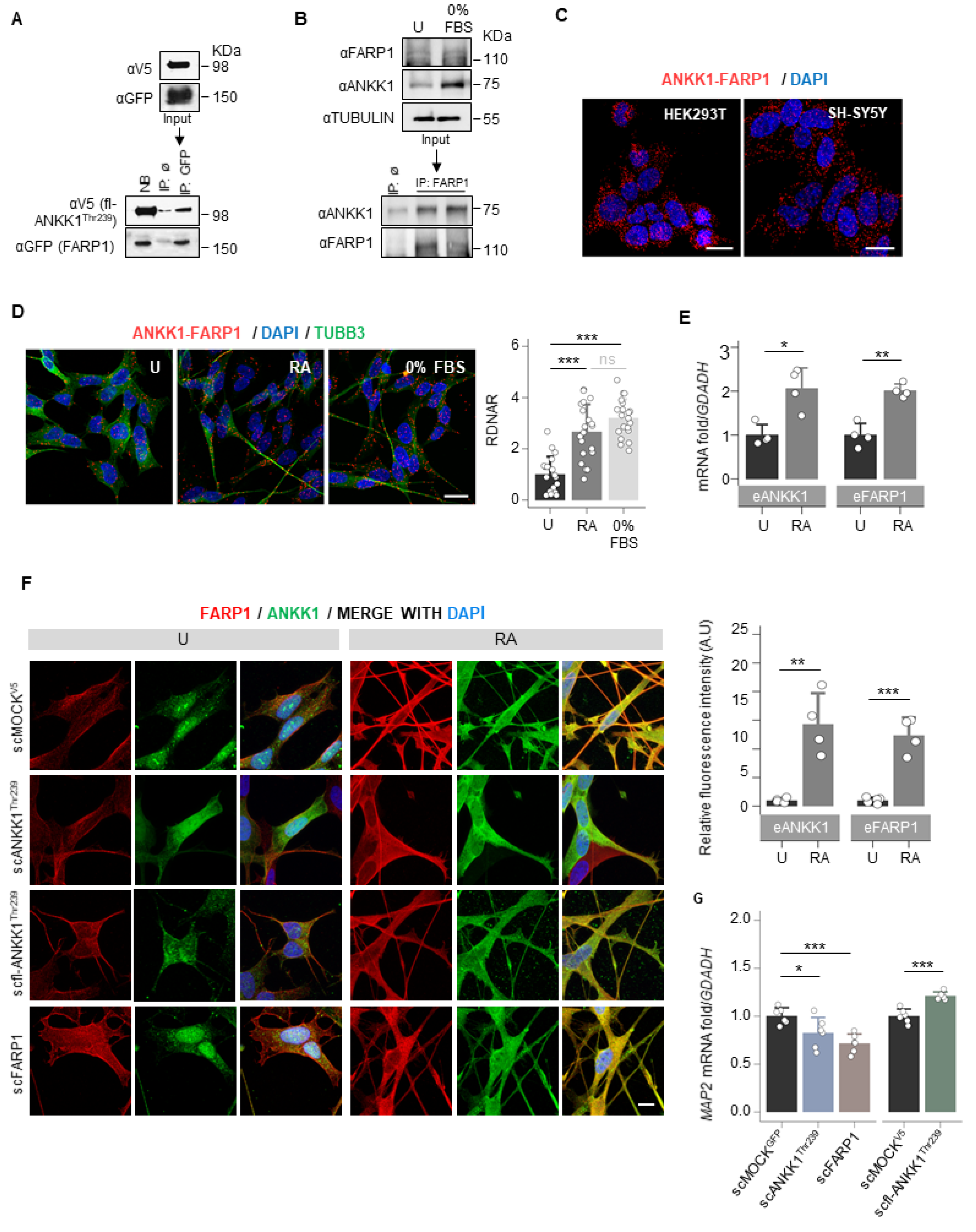
2.1. ANKK1 and FARP1 Interact in Neural Cells and Colocalize in Neuritic Structures
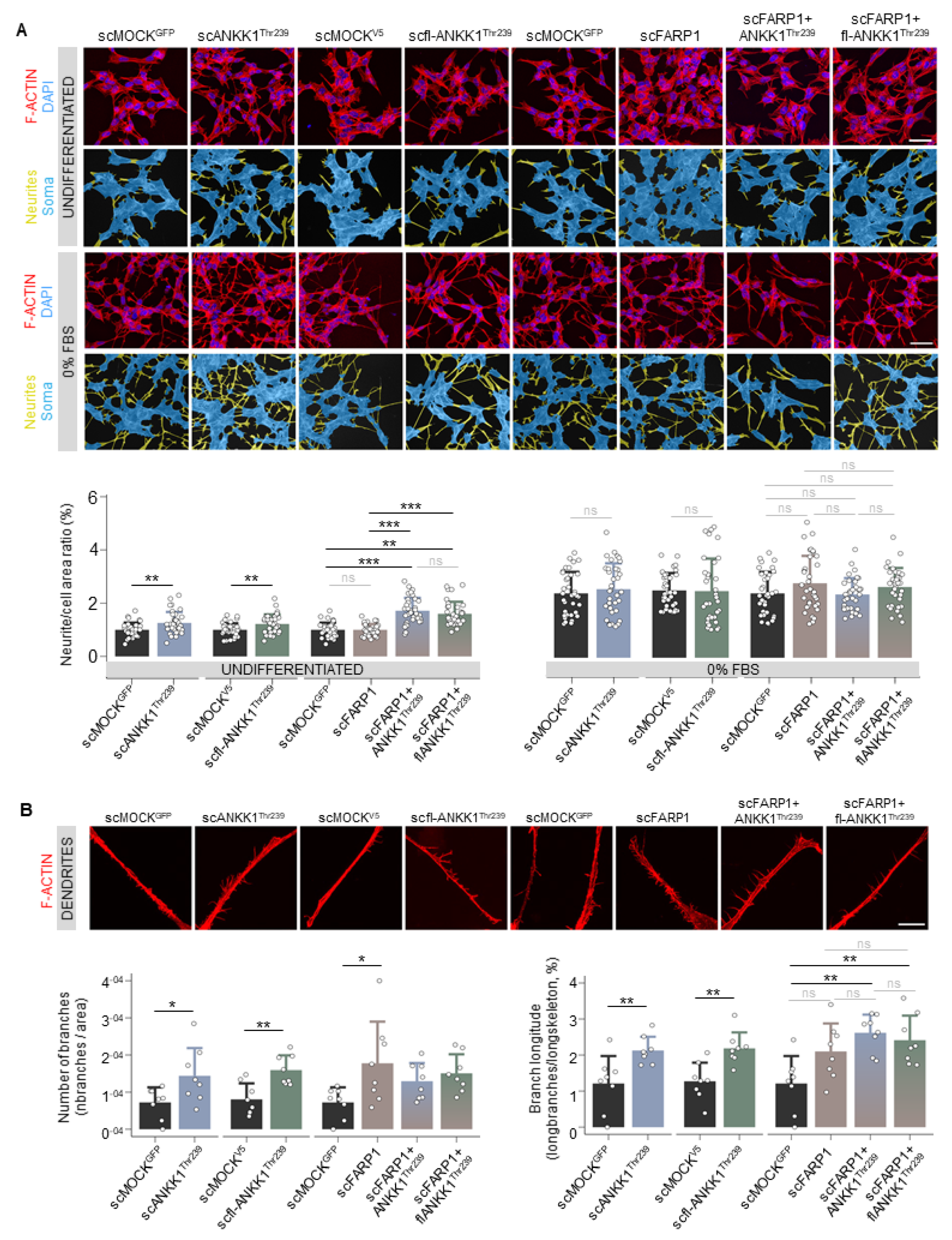
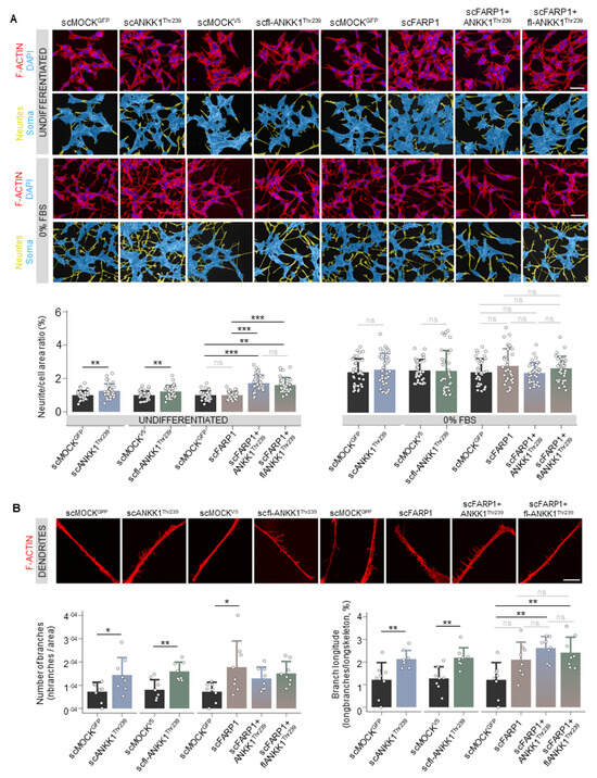
2.2. ANKK1 and FARP1 Participate in Neural Cell Migration
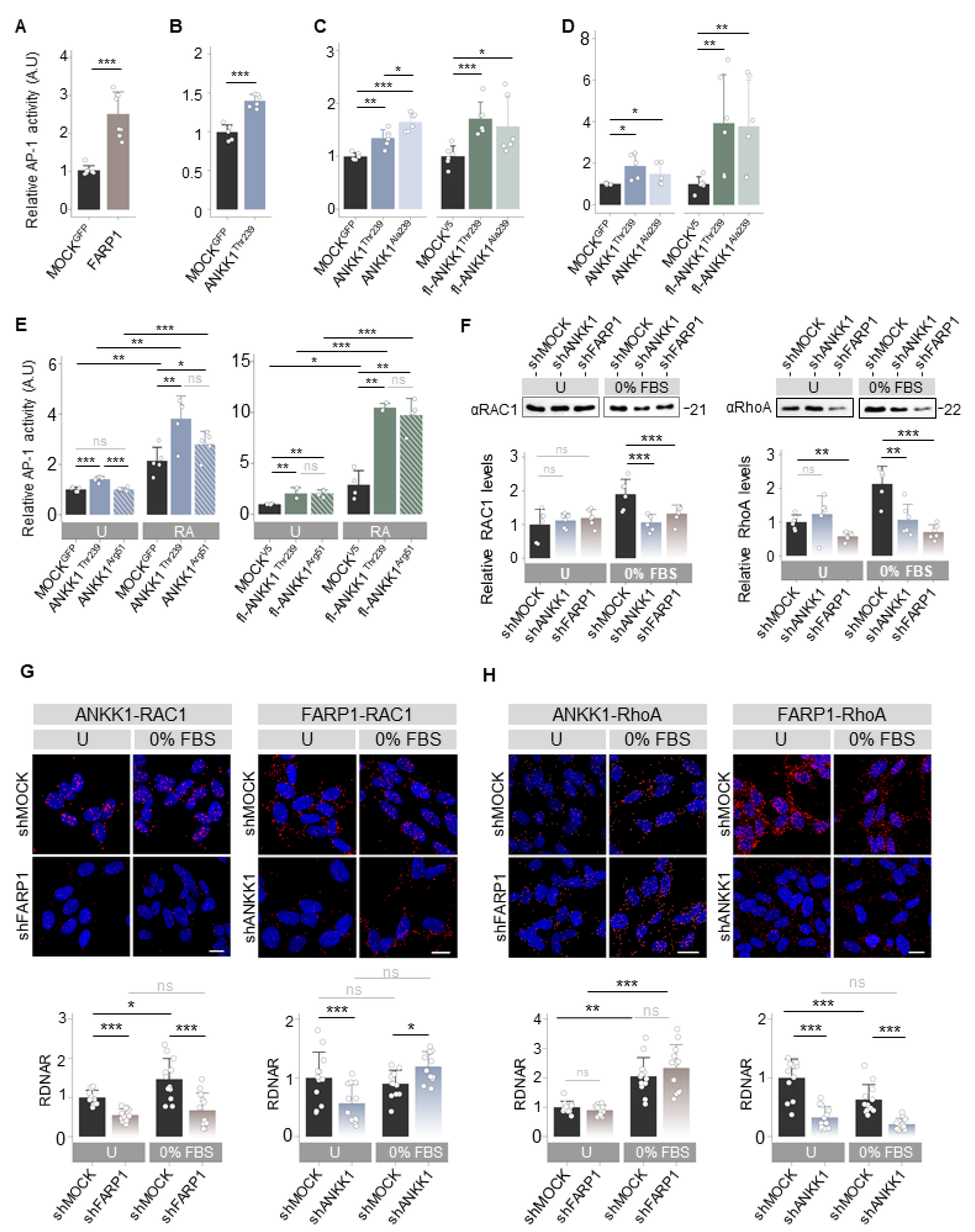
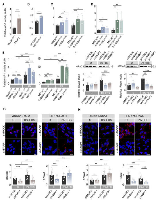
2.3. ANKK1 and FARP1 Activate the Non-Canonical Wnt/PCP Pathway
2.4. ANKK1 Regulates GEFs/RhoGTPases Interactions during Neural Differentiation
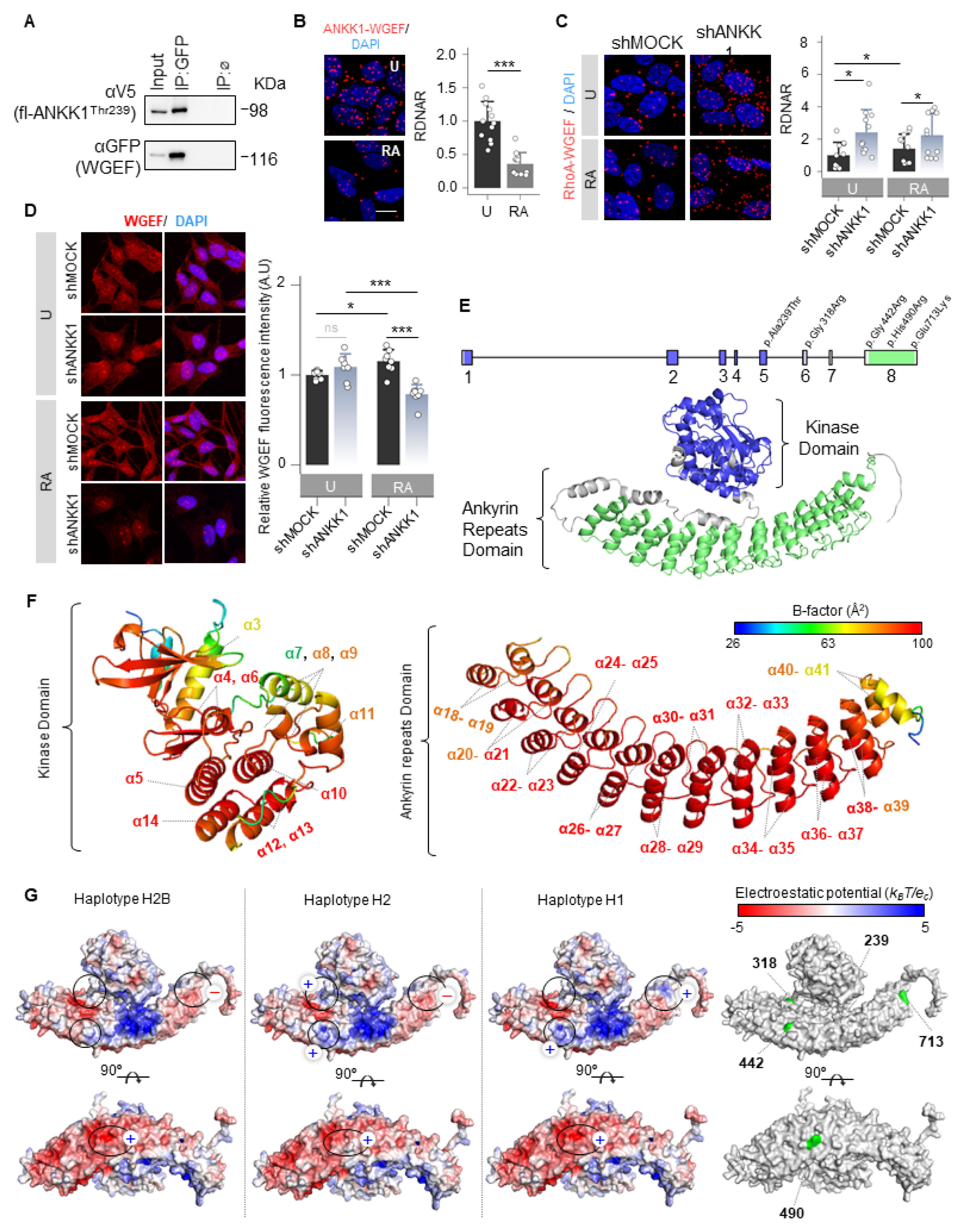
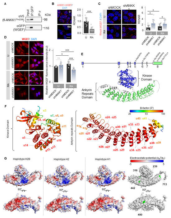
2.5. ANKK1 Works as a Scaffold Protein Regulating GEFs/RhoGTPases Interactions

3. Discussion
4. Materials and Methods
4.1. Study Design, Materials and Data Collection
4.2. Statistical Analysis
Supplementary Materials
Author Contributions
Funding
Institutional Review Board Statement
Informed Consent Statement
Data Availability Statement
Conflicts of Interest
References
- Koob, G.F.; Volkow, N.D. Neurobiology of addiction: A neurocircuitry analysis. Lancet Psychiatry 2016, 3, 760–773. [Google Scholar] [CrossRef] [PubMed]
- Bevilacqua, L.; Goldman, D. Genes and addictions. Clin. Pharmacol. Ther. 2009, 85, 359–361. [Google Scholar] [CrossRef] [PubMed]
- Kendler, K.S.; Davis, C.G.; Kessler, R.C. The familial aggregation of common psychiatric and substance use disorders in the National Comorbidity Survey: A family history study. Br. J. Psychiatry J. Ment. Sci. 1997, 170, 541–548. [Google Scholar] [CrossRef] [PubMed]
- Merikangas, K.R.; Stolar, M.; Stevens, D.E.; Goulet, J.; Preisig, M.A.; Fenton, B.; Zhang, H.; O’Malley, S.S.; Rounsaville, B.J. Familial transmission of substance use disorders. Arch. Gen. Psychiatry 1998, 55, 973–979. [Google Scholar] [CrossRef] [PubMed]
- Ersche, K.D.; Jones, P.S.; Williams, G.B.; Turton, A.J.; Robbins, T.W.; Bullmore, E.T. Abnormal brain structure implicated in stimulant drug addiction. Science 2012, 335, 601–604. [Google Scholar] [CrossRef] [PubMed]
- Ersche, K.D.; Meng, C.; Ziauddeen, H.; Stochl, J.; Williams, G.B.; Bullmore, E.T.; Robbins, T.W. Brain networks underlying vulnerability and resilience to drug addiction. Proc. Natl. Acad. Sci. USA 2020, 117, 15253–15261. [Google Scholar] [CrossRef]
- Neville, M.J.; Johnstone, E.C.; Walton, R.T. Identification and characterization of ANKK1: A novel kinase gene closely linked to DRD2 on chromosome band 11q23.1. Hum. Mutat. 2004, 23, 540–545. [Google Scholar] [CrossRef]
- Koeneke, A.; Ponce, G.; Troya-Balseca, J.; Palomo, T.; Hoenicka, J. Ankyrin Repeat and Kinase Domain Containing 1 Gene, and Addiction Vulnerability. Int. J. Mol. Sci. 2020, 21, 2516. [Google Scholar] [CrossRef]
- Blum, K.; Noble, E.P.; Sheridan, P.J.; Montgomery, A.; Ritchie, T.; Jagadeeswaran, P.; Nogami, H.; Briggs, A.H.; Cohn, J.B. Allelic association of human dopamine D2 receptor gene in alcoholism. JAMA 1990, 263, 2055–2060. [Google Scholar] [CrossRef]
- Hoenicka, J.; Quinones-Lombrana, A.; Espana-Serrano, L.; Alvira-Botero, X.; Kremer, L.; Perez-Gonzalez, R.; Rodriguez-Jimenez, R.; Jimenez-Arriero, M.A.; Ponce, G.; Palomo, T. The ANKK1 gene associated with addictions is expressed in astroglial cells and upregulated by apomorphine. Biol. Psychiatry 2010, 67, 3–11. [Google Scholar] [CrossRef]
- Lucht, M.; Rosskopf, D. Comment on “Genetically determined differences in learning from errors”. Science 2008, 321, 200. [Google Scholar] [CrossRef] [PubMed]
- Jung, Y.; Montel, R.A.; Shen, P.H.; Mash, D.C.; Goldman, D. Assessment of the Association of D2 Dopamine Receptor Gene and Reported Allele Frequencies With Alcohol Use Disorders: A Systematic Review and Meta-analysis. JAMA Netw. Open 2019, 2, e1914940. [Google Scholar] [CrossRef] [PubMed]
- Ponce, G.; Hoenicka, J.; Jimenez-Arriero, M.A.; Rodriguez-Jimenez, R.; Aragues, M.; Martin-Sune, N.; Huertas, E.; Palomo, T. DRD2 and ANKK1 genotype in alcohol-dependent patients with psychopathic traits: Association and interaction study. Br. J. Psychiatry J. Ment. Sci. 2008, 193, 121–125. [Google Scholar] [CrossRef] [PubMed]
- Garrido, E.; Palomo, T.; Ponce, G.; Garcia-Consuegra, I.; Jimenez-Arriero, M.A.; Hoenicka, J. The ANKK1 protein associated with addictions has nuclear and cytoplasmic localization and shows a differential response of Ala239Thr to apomorphine. Neurotox. Res. 2011, 20, 32–39. [Google Scholar] [CrossRef]
- Ponce, G.; Quinones-Lombrana, A.; Martin-Palanco, N.G.; Rubio-Solsona, E.; Jimenez-Arriero, M.A.; Palomo, T.; Hoenicka, J. The Addiction-Related Gene Ankk1 is Oppositely Regulated by D1R- and D2R-Like Dopamine Receptors. Neurotox. Res. 2016, 29, 345–350. [Google Scholar] [CrossRef]
- Leggieri, A.; Garcia-Gonzalez, J.; Torres-Perez, J.V.; Havelange, W.; Hosseinian, S.; Mech, A.M.; Keatinge, M.; Busch-Nentwich, E.M.; Brennan, C.H. Ankk1 Loss of Function Disrupts Dopaminergic Pathways in Zebrafish. Front. Neurosci. 2022, 16, 794653. [Google Scholar] [CrossRef]
- Montalban, E.; Walle, R.; Castel, J.; Ansoult, A.; Hassouna, R.; Foppen, E.; Fang, X.; Hutelin, Z.; Mickus, S.; Perszyk, E.; et al. The Addiction-Susceptibility TaqIA/Ankk1 Controls Reward and Metabolism Through D(2) Receptor-Expressing Neurons. Biol. Psychiatry 2023, 94, 424–436. [Google Scholar] [CrossRef]
- Espana-Serrano, L.; Martin-Palanco, N.G.; Montero-Pedrazuela, A.; Perez-Santamarina, E.; Vidal, R.; Garcia-Consuegra, I.; Valdizan, E.M.; Pazos, A.; Palomo, T.; Jimenez-Arriero, M.A.; et al. The Addiction-Related Protein ANKK1 is Differentially Expressed During the Cell Cycle in Neural Precursors. Cereb. Cortex 2017, 27, 2809–2819. [Google Scholar] [CrossRef]
- Cuny, G.D.; Degterev, A. RIPK protein kinase family: Atypical lives of typical kinases. Semin. Cell Dev. Biol. 2021, 109, 96–105. [Google Scholar] [CrossRef]
- Zhang, D.; Lin, J.; Han, J. Receptor-interacting protein (RIP) kinase family. Cell Mol. Immunol. 2010, 7, 243–249. [Google Scholar] [CrossRef]
- Witt, A.; Vucic, D. Diverse ubiquitin linkages regulate RIP kinases-mediated inflammatory and cell death signaling. Cell Death Differ. 2017, 24, 1160–1171. [Google Scholar] [CrossRef] [PubMed]
- Meylan, E.; Tschopp, J. The RIP kinases: Crucial integrators of cellular stress. Trends Biochem. Sci. 2005, 30, 151–159. [Google Scholar] [CrossRef] [PubMed]
- Rountree, R.B.; Willis, C.R.; Dinh, H.; Blumberg, H.; Bailey, K.; Dean, C., Jr.; Peschon, J.J.; Holland, P.M. RIP4 regulates epidermal differentiation and cutaneous inflammation. J. Investig. Dermatol. 2010, 130, 102–112. [Google Scholar] [CrossRef]
- Cheadle, L.; Biederer, T. The novel synaptogenic protein Farp1 links postsynaptic cytoskeletal dynamics and transsynaptic organization. J. Cell Biol. 2012, 199, 985–1001. [Google Scholar] [CrossRef]
- Zhuang, B.; Su, Y.S.; Sockanathan, S. FARP1 promotes the dendritic growth of spinal motor neuron subtypes through transmembrane Semaphorin6A and PlexinA4 signaling. Neuron 2009, 61, 359–372. [Google Scholar] [CrossRef]
- Cheadle, L.; Biederer, T. Activity-dependent regulation of dendritic complexity by semaphorin 3A through Farp1. J. Neurosci. Off. J. Soc. Neurosci. 2014, 34, 7999–8009. [Google Scholar] [CrossRef]
- Cooke, M.; Zhang, S.; Maciel, F.C.; Kazanietz, M.G. Gi/o GPCRs drive the formation of actin-rich tunneling nanotubes in cancer cells via a Gbetagamma/PKCalpha/FARP1/Cdc42 axis. J. Biol. Chem. 2023, 299, 104983. [Google Scholar] [CrossRef] [PubMed]
- Rubio-Solsona, E.; Marti, S.; Vilchez, J.J.; Palau, F.; Hoenicka, J. ANKK1 is found in myogenic precursors and muscle fibers subtypes with glycolytic metabolism. PLoS ONE 2018, 13, e0197254. [Google Scholar]
- Hirano, T.; Shinsato, Y.; Tanabe, K.; Higa, N.; Kamil, M.; Kawahara, K.; Yamamoto, M.; Minami, K.; Shimokawa, M.; Arigami, T.; et al. FARP1 boosts CDC42 activity from integrin alphavbeta5 signaling and correlates with poor prognosis of advanced gastric cancer. Oncogenesis 2020, 9, 13. [Google Scholar] [CrossRef]
- Cooke, M.; Kreider-Letterman, G.; Baker, M.J.; Zhang, S.; Sullivan, N.T.; Eruslanov, E.; Abba, M.C.; Goicoechea, S.M.; Garcia-Mata, R.; Kazanietz, M.G. FARP1, ARHGEF39, and TIAM2 are essential receptor tyrosine kinase effectors for Rac1-dependent cell motility in human lung adenocarcinoma. Cell Rep. 2021, 37, 109905. [Google Scholar] [CrossRef]
- Burkel, B.M.; von Dassow, G.; Bement, W.M. Versatile fluorescent probes for actin filaments based on the actin-binding domain of utrophin. Cell Motil. Cytoskeleton 2007, 64, 822–832. [Google Scholar] [CrossRef] [PubMed]
- Mulligan, K.A.; Cheyette, B.N. Wnt signaling in vertebrate neural development and function. J. Neuroimmune Pharmacol. 2012, 7, 774–787. [Google Scholar] [CrossRef] [PubMed]
- Schlessinger, K.; Hall, A.; Tolwinski, N. Wnt signaling pathways meet Rho GTPases. Genes. Dev. 2009, 23, 265–277. [Google Scholar] [CrossRef] [PubMed]
- Tanegashima, K.; Zhao, H.; Dawid, I.B. WGEF activates Rho in the Wnt-PCP pathway and controls convergent extension in Xenopus gastrulation. EMBO J. 2008, 27, 606–617. [Google Scholar] [CrossRef] [PubMed]
- Jumper, J.; Evans, R.; Pritzel, A.; Green, T.; Figurnov, M.; Ronneberger, O.; Tunyasuvunakool, K.; Bates, R.; Zidek, A.; Potapenko, A.; et al. Highly accurate protein structure prediction with AlphaFold. Nature 2021, 596, 583–589. [Google Scholar] [CrossRef]
- Varadi, M.; Anyango, S.; Deshpande, M.; Nair, S.; Natassia, C.; Yordanova, G.; Yuan, D.; Stroe, O.; Wood, G.; Laydon, A.; et al. AlphaFold Protein Structure Database: Massively expanding the structural coverage of protein-sequence space with high-accuracy models. Nucleic Acids Res. 2022, 50, D439–D444. [Google Scholar] [CrossRef]
- Schrödinger, L.L.C. The PyMOL Molecular Graphics System, Version 1.8; Schrödinger: New York, NY, USA, 2015. [Google Scholar]
- Koyano, Y.; Kawamoto, T.; Shen, M.; Yan, W.; Noshiro, M.; Fujii, K.; Kato, Y. Molecular cloning and characterization of CDEP, a novel human protein containing the ezrin-like domain of the band 4.1 superfamily and the Dbl homology domain of Rho guanine nucleotide exchange factors. Biochem. Biophys. Res. Commun. 1997, 241, 369–375. [Google Scholar] [CrossRef]
- Fan, L.; Yan, H.; Pellegrin, S.; Morigen; Mellor, H. The Rif GTPase regulates cytoskeletal signaling from plexinA4 to promote neurite retraction. Neurosci. Lett. 2015, 590, 178–183. [Google Scholar] [CrossRef]
- Kim, K.; Lee, S.A.; Park, D. Emerging Roles of Ephexins in Physiology and Disease. Cells 2019, 8, 87. [Google Scholar] [CrossRef]
- Wada, H.; Okamoto, H. Roles of planar cell polarity pathway genes for neural migration and differentiation. Dev. Growth Differ. 2009, 51, 233–240. [Google Scholar] [CrossRef]
- Mota, N.R.; Araujo-Jnr, E.V.; Paixao-Cortes, V.R.; Bortolini, M.C.; Bau, C.H. Linking dopamine neurotransmission and neurogenesis: The evolutionary history of the NTAD (NCAM1-TTC12-ANKK1-DRD2) gene cluster. Genet. Mol. Biol. 2012, 35 (Suppl. S4), 912–918. [Google Scholar] [CrossRef] [PubMed]
- Delaunay, D.; Cortay, V.; Patti, D.; Knoblauch, K.; Dehay, C. Mitotic spindle asymmetry: A Wnt/PCP-regulated mechanism generating asymmetrical division in cortical precursors. Cell Rep. 2014, 6, 400–414. [Google Scholar] [CrossRef]
- Mulligan, K.A.; Cheyette, B.N. Neurodevelopmental Perspectives on Wnt Signaling in Psychiatry. Mol. Neuropsychiatry 2017, 2, 219–246. [Google Scholar] [CrossRef] [PubMed]
- Cerasa, A.; Gioia, M.C.; Tarantino, P.; Labate, A.; Arabia, G.; Annesi, G.; Lanza, P.; Di Palma, G.; Blasi, V.; Quattrone, A. The DRD2 TaqIA polymorphism associated with changed midbrain volumes in healthy individuals. Genes. Brain Behav. 2009, 8, 459–463. [Google Scholar] [CrossRef] [PubMed]
- Montag, C.; Weber, B.; Jentgens, E.; Elger, C.; Reuter, M. An epistasis effect of functional variants on the BDNF and DRD2 genes modulates gray matter volume of the anterior cingulate cortex in healthy humans. Neuropsychologia 2010, 48, 1016–1021. [Google Scholar] [CrossRef] [PubMed]
- Li, X.; Papenberg, G.; Kalpouzos, G.; Backman, L.; Persson, J. Influence of the DRD2/ANKK1 Taq1A polymorphism on caudate volume in older adults without dementia. Brain Struct. Funct. 2018, 223, 2653–2662. [Google Scholar] [CrossRef]
- Jocham, G.; Klein, T.A.; Neumann, J.; von Cramon, D.Y.; Reuter, M. Ullsperger, Dopamine DRD2 polymorphism alters reversal learning and associated neural activity. J. Neurosci. Off. J. Soc. Neurosci. 2009, 29, 3695–3704. [Google Scholar] [CrossRef]
- Rodriguez-Jimenez, R.; Avila, C.; Ponce, G.; Ibanez, M.I.; Rubio, G.; Jimenez-Arriero, M.A.; Ampuero, I.; Ramos, J.A.; Hoenicka, J.; Palomo, T. The TaqIA polymorphism linked to the DRD2 gene is related to lower attention and less inhibitory control in alcoholic patients. Eur. Psychiatry J. Assoc. Eur. Psychiatr. 2006, 21, 66–69. [Google Scholar] [CrossRef]
- Eisenberg, D.T.; Mackillop, J.; Modi, M.; Beauchemin, J.; Dang, D.; Lisman, S.A.; Lum, J.K.; Wilson, D.S. Examining impulsivity as an endophenotype using a behavioral approach: A DRD2 TaqI A and DRD4 48-bp VNTR association study. Behav. Brain Funct. 2007, 3, 2. [Google Scholar] [CrossRef]
- White, M.J.; Morris, C.P.; Lawford, B.R.; Young, R.M. Behavioral phenotypes of impulsivity related to the ANKK1 gene are independent of an acute stressor. Behav. Brain Funct. 2008, 4, 54. [Google Scholar] [CrossRef]
- Hamidovic, A.; Dlugos, A.; Skol, A.; Palmer, A.A.; de Wit, H. Evaluation of genetic variability in the dopamine receptor D2 in relation to behavioral inhibition and impulsivity/sensation seeking: An exploratory study with d-amphetamine in healthy participants. Exp. Clin. Psychopharmacol. 2009, 17, 374–383. [Google Scholar] [CrossRef] [PubMed]
- Gullo, M.J.; John, N.S.; Mc, D.Y.R.; Saunders, J.B.; Noble, E.P.; Connor, J.P. Impulsivity-related cognition in alcohol dependence: Is it moderated by DRD2/ANKK1 gene status and executive dysfunction? Addict. Behav. 2014, 39, 1663–1669. [Google Scholar] [CrossRef] [PubMed]
- Nymberg, C.; Banaschewski, T.; Bokde, A.L.; Buchel, C.; Conrod, P.; Flor, H.; Frouin, V.; Garavan, H.; Gowland, P.; Heinz, A.; et al. DRD2/ANKK1 polymorphism modulates the effect of ventral striatal activation on working memory performance. Neuropsychopharmacol. Off. Publ. Am. Coll. Neuropsychopharmacol. 2014, 39, 2357–2365. [Google Scholar] [CrossRef] [PubMed]
- Klein, T.A.; Neumann, J.; Reuter, M.; Hennig, J.; von Cramon, D.Y.; Ullsperger, M. Genetically determined differences in learning from errors. Science 2007, 318, 1642–1645. [Google Scholar] [CrossRef]
- Persson, J.; Rieckmann, A.; Kalpouzos, G.; Fischer, H.; Backman, L. Influences of a DRD2 polymorphism on updating of long-term memory representations and caudate BOLD activity: Magnification in aging. Hum. Brain Mapp. 2015, 36, 1325–1334. [Google Scholar] [CrossRef]
- Ponce, G.; Perez-Gonzalez, R.; Aragues, M.; Palomo, T.; Rodriguez-Jimenez, R.; Jimenez-Arriero, M.A.; Hoenicka, J. The ANKK1 kinase gene and psychiatric disorders. Neurotox. Res. 2009, 16, 50–59. [Google Scholar] [CrossRef] [PubMed]
- Fernando, C.V.; Kele, J.; Bye, C.R.; Niclis, J.C.; Alsanie, W.; Blakely, B.D.; Stenman, J.; Turner, B.J.; Parish, C.L. Diverse roles for Wnt7a in ventral midbrain neurogenesis and dopaminergic axon morphogenesis. Stem Cells Dev. 2014, 23, 1991–2003. [Google Scholar] [CrossRef]
- Andersson, E.R.; Salto, C.; Villaescusa, J.C.; Cajanek, L.; Yang, S.; Bryjova, L.; Nagy, I.I.; Vainio, S.J.; Ramirez, C.; Bryja, V.; et al. Wnt5a cooperates with canonical Wnts to generate midbrain dopaminergic neurons in vivo and in stem cells. Proc. Natl. Acad. Sci. USA 2013, 110, E602–E610. [Google Scholar] [CrossRef]
- Blakely, B.D.; Bye, C.R.; Fernando, C.V.; Horne, M.K.; Macheda, M.L.; Stacker, S.A.; Arenas, E.; Parish, C.L. Wnt5a regulates midbrain dopaminergic axon growth and guidance. PLoS ONE 2011, 6, e18373. [Google Scholar] [CrossRef]
- Qu, Q.; Sun, G.; Murai, K.; Ye, P.; Li, W.; Asuelime, G.; Cheung, Y.T.; Shi, Y. Wnt7a regulates multiple steps of neurogenesis. Mol. Cell. Biol. 2013, 33, 2551–2559. [Google Scholar] [CrossRef]
- Davis, E.K.; Zou, Y.; Ghosh, A. Wnts acting through canonical and noncanonical signaling pathways exert opposite effects on hippocampal synapse formation. Neural Dev. 2008, 3, 32. [Google Scholar] [CrossRef] [PubMed]
- Rosso, S.B.; Sussman, D.; Wynshaw-Boris, A.; Salinas, P.C. Wnt signaling through Dishevelled, Rac and JNK regulates dendritic development. Nat. Neurosci. 2005, 8, 34–42. [Google Scholar] [CrossRef] [PubMed]
- Kovalevich, J.; Santerre, M.; Langford, D. Considerations for the Use of SH-SY5Y Neuroblastoma Cells in Neurobiology. Methods Mol. Biol. 2021, 2311, 9–23. [Google Scholar] [PubMed]
- Alonso-Orgaz, S.; Martin-Rojas, T.; Calvo, E.; Lopez, J.A.; Vivanco, F.; Barderas, M.G. Differential protein expression analysis of degenerative aortic stenosis by iTRAQ labeling. Methods Mol. Biol. 2013, 1005, 109–117. [Google Scholar] [CrossRef]
- Larionov, A.; Krause, A.; Miller, W. A standard curve based method for relative real time PCR data processing. BMC Bioinform. 2005, 6, 62. [Google Scholar] [CrossRef]
- Coll, L.; Civera-Tregón, A.; Hoenicka, J.; Palau, F.; Benítez, R. Comparison of different cell segmentation techniques in neuronal cultures. In Proceedings of the XXXV Annual Congress of the Spanish Society of Biomedical Engineering, Bilbao, Spain, 29 November–1 December 2017. [Google Scholar]
- Jiang, Q.; Zhang, J.; Li, F.; Ma, X.; Wu, F.; Miao, J.; Li, Q.; Wang, X.; Sun, R.; Yang, Y.; et al. POLR2A Promotes the Proliferation of Gastric Cancer Cells by Advancing the Overall Cell Cycle Progression. Front. Genet. 2021, 12, 688575. [Google Scholar] [CrossRef]
- Shimizu, Y.; Kawasaki, T. Histone acetyltransferase EP300 regulates the proliferation and differentiation of neural stem cells during adult neurogenesis and regenerative neurogenesis in the zebrafish optic tectum. Neurosci. Lett. 2021, 756, 135978. [Google Scholar] [CrossRef]
- Tan, Y.; Xie, Z.; Ding, M.; Wang, Z.; Yu, Q.; Meng, L.; Zhu, H.; Huang, X.; Yu, L.; Meng, X.; et al. Increased levels of FoxA1 transcription factor in pluripotent P19 embryonal carcinoma cells stimulate neural differentiation. Stem Cells Dev. 2010, 19, 1365–1374. [Google Scholar] [CrossRef]
- Willett, R.T.; Greene, L.A. Gata2 is required for migration and differentiation of retinorecipient neurons in the superior colliculus. J. Neurosci. Off. J. Soc. Neurosci. 2011, 31, 4444–4455. [Google Scholar] [CrossRef]
- Haugas, M.; Tikker, L.; Achim, K.; Salminen, M.; Partanen, J. Gata2 and Gata3 regulate the differentiation of serotonergic and glutamatergic neuron subtypes of the dorsal raphe. Development 2016, 143, 4495–4508. [Google Scholar] [CrossRef]
- El Wakil, A.; Francius, C.; Wolff, A.; Pleau-Varet, J.; Nardelli, J. The GATA2 transcription factor negatively regulates the proliferation of neuronal progenitors. Development 2006, 133, 2155–2165. [Google Scholar] [CrossRef] [PubMed]
- Snyder, M.; Huang, X.Y.; Zhang, J.J. Stat3 is essential for neuronal differentiation through direct transcriptional regulation of the Sox6 gene. FEBS Lett. 2011, 585, 148–152. [Google Scholar] [CrossRef] [PubMed]
- Pachernik, J.; Horvath, V.; Kubala, L.; Dvorak, P.; Kozubik, A.; Hampl, A. Neural differentiation potentiated by the leukaemia inhibitory factor through STAT3 signalling in mouse embryonal carcinoma cells. Folia Biol. 2007, 53, 157–163. [Google Scholar]
- Dixon, J.R.; Selvaraj, S.; Yue, F.; Kim, A.; Li, Y.; Shen, Y.; Hu, M.; Liu, J.S.; Ren, B. Topological domains in mammalian genomes identified by analysis of chromatin interactions. Nature 2012, 485, 376–380. [Google Scholar] [CrossRef]
- Nora, E.P.; Lajoie, B.R.; Schulz, E.G.; Giorgetti, L.; Okamoto, I.; Servant, N.; Piolot, T.; van Berkum, N.L.; Meisig, J.; Sedat, J.; et al. Spatial partitioning of the regulatory landscape of the X-inactivation centre. Nature 2012, 485, 381–385. [Google Scholar] [CrossRef]
- Lehman, B.J.; Lopez-Diaz, F.J.; Santisakultarm, T.P.; Fang, L.; Shokhirev, M.N.; Diffenderfer, K.E.; Manor, U.; Emerson, B.M. Dynamic regulation of CTCF stability and sub-nuclear localization in response to stress. PLoS Genet. 2021, 17, e1009277. [Google Scholar] [CrossRef]
- Zhang, L.; Zhang, X.; Zhang, Y.; Xu, N.; Wang, J.; Zhu, Y.; Xia, C. Brn4 promotes the differentiation of radial glial cells into neurons by inhibiting CtBP2. Life Sci. 2020, 254, 116866. [Google Scholar] [CrossRef] [PubMed]
- Sher, F.; Rossler, R.; Brouwer, N.; Balasubramaniyan, V.; Boddeke, E.; Copray, S. Differentiation of neural stem cells into oligodendrocytes: Involvement of the polycomb group protein Ezh2. Stem Cells 2008, 26, 2875–2883. [Google Scholar] [CrossRef]
- Pfarr, C.M.; Mechta, F.; Spyrou, G.; Lallemand, D.; Carillo, S.; Yaniv, M. Mouse JunD negatively regulates fibroblast growth and antagonizes transformation by ras. Cell 1994, 76, 747–760. [Google Scholar] [CrossRef]
- Schlingensiepen, K.H.; Wollnik, F.; Kunst, M.; Schlingensiepen, R.; Herdegen, T.; Brysch, W. The role of Jun transcription factor expression and phosphorylation in neuronal differentiation, neuronal cell death, and plastic adaptations in vivo. Cell Mol. Neurobiol. 1994, 14, 487–505. [Google Scholar] [CrossRef]
- Cheng, H.; Zhang, N.; Pati, D. Cohesin subunit RAD21: From biology to disease. Gene 2020, 758, 144966. [Google Scholar] [CrossRef] [PubMed]
- Li, H.H.; Li, A.G.; Sheppard, H.M.; Liu, X. Phosphorylation on Thr-55 by TAF1 mediates degradation of p53: A role for TAF1 in cell G1 progression. Mol. Cell 2004, 13, 867–878. [Google Scholar] [CrossRef] [PubMed]
- Ren, G.; Hu, J.; Shang, Y.; Zhong, Y.; Yu, Z.; An, J. Tributylphosphate (TBP) and tris (2-butoxyethyl) phosphate (TBEP) induced apoptosis and cell cycle arrest in HepG2 cells. Toxicol. Res. 2017, 6, 902–911. [Google Scholar] [CrossRef] [PubMed]
- Knauss, J.L.; Miao, N.; Kim, S.N.; Nie, Y.; Shi, Y.; Wu, T.; Pinto, H.B.; Donohoe, M.E.; Sun, T. Long noncoding RNA Sox2ot and transcription factor YY1 co-regulate the differentiation of cortical neural progenitors by repressing Sox2. Cell Death Dis. 2018, 9, 799. [Google Scholar] [CrossRef]
- Ye, B.; Yang, G.; Li, Y.; Zhang, C.; Wang, Q.; Yu, G. ZNF143 in Chromatin Looping and Gene Regulation. Front. Genet. 2020, 11, 338. [Google Scholar] [CrossRef]





Disclaimer/Publisher’s Note: The statements, opinions and data contained in all publications are solely those of the individual author(s) and contributor(s) and not of MDPI and/or the editor(s). MDPI and/or the editor(s) disclaim responsibility for any injury to people or property resulting from any ideas, methods, instructions or products referred to in the content. |
© 2024 by the authors. Licensee MDPI, Basel, Switzerland. This article is an open access article distributed under the terms and conditions of the Creative Commons Attribution (CC BY) license (https://creativecommons.org/licenses/by/4.0/).
Share and Cite
Domínguez-Berzosa, L.; Cantarero, L.; Rodríguez-Sanz, M.; Tort, G.; Garrido, E.; Troya-Balseca, J.; Sáez, M.; Castro-Martínez, X.H.; Fernandez-Lizarbe, S.; Urquizu, E.; et al. ANKK1 Is a Wnt/PCP Scaffold Protein for Neural F-ACTIN Assembly. Int. J. Mol. Sci. 2024, 25, 10705. https://doi.org/10.3390/ijms251910705
Domínguez-Berzosa L, Cantarero L, Rodríguez-Sanz M, Tort G, Garrido E, Troya-Balseca J, Sáez M, Castro-Martínez XH, Fernandez-Lizarbe S, Urquizu E, et al. ANKK1 Is a Wnt/PCP Scaffold Protein for Neural F-ACTIN Assembly. International Journal of Molecular Sciences. 2024; 25(19):10705. https://doi.org/10.3390/ijms251910705
Chicago/Turabian StyleDomínguez-Berzosa, Laura, Lara Cantarero, María Rodríguez-Sanz, Gemma Tort, Elena Garrido, Johanna Troya-Balseca, María Sáez, Xóchitl Helga Castro-Martínez, Sara Fernandez-Lizarbe, Edurne Urquizu, and et al. 2024. "ANKK1 Is a Wnt/PCP Scaffold Protein for Neural F-ACTIN Assembly" International Journal of Molecular Sciences 25, no. 19: 10705. https://doi.org/10.3390/ijms251910705
APA StyleDomínguez-Berzosa, L., Cantarero, L., Rodríguez-Sanz, M., Tort, G., Garrido, E., Troya-Balseca, J., Sáez, M., Castro-Martínez, X. H., Fernandez-Lizarbe, S., Urquizu, E., Calvo, E., López, J. A., Palomo, T., Palau, F., & Hoenicka, J. (2024). ANKK1 Is a Wnt/PCP Scaffold Protein for Neural F-ACTIN Assembly. International Journal of Molecular Sciences, 25(19), 10705. https://doi.org/10.3390/ijms251910705

