Higher Steroid Production in the Right Adrenal Gland Compared to the Left One in db/db Mice, a Model of Type 2 Diabetic Obesity
Abstract
1. Introduction
2. Results
2.1. Morphological and Histological Asymmetry
2.2. Comparison of Major Markers of Adrenal Compartments
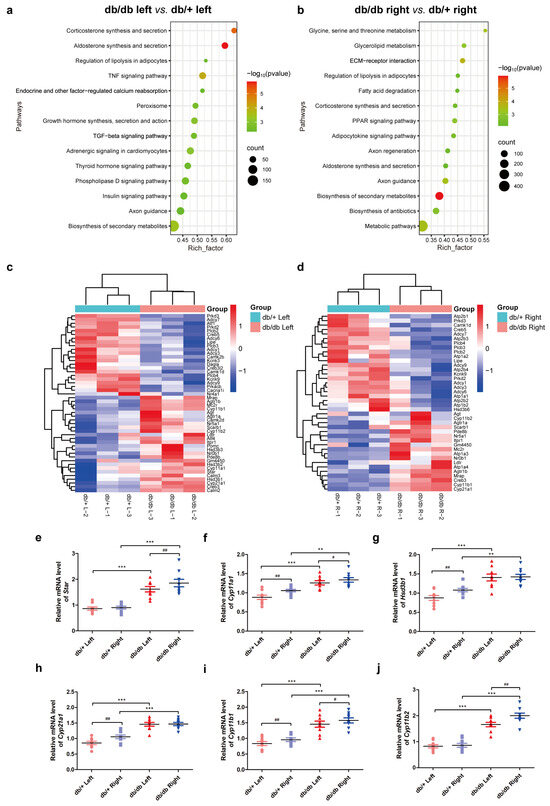
2.3. DEGs Involved in Adrenal Steroidogenesis
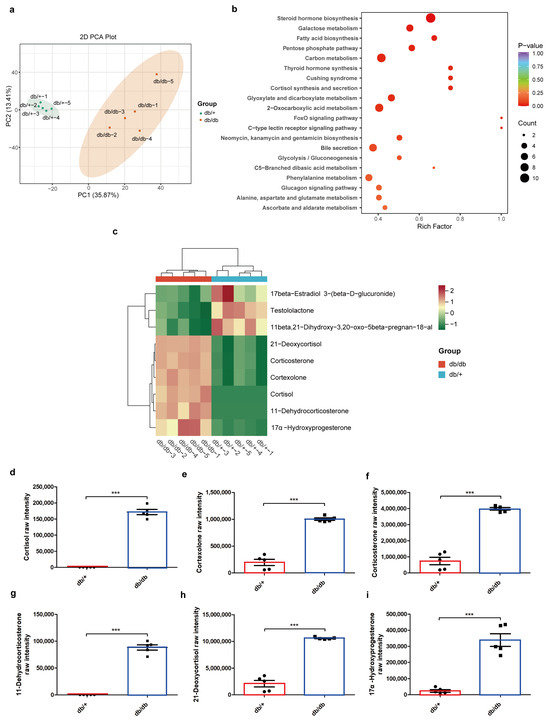
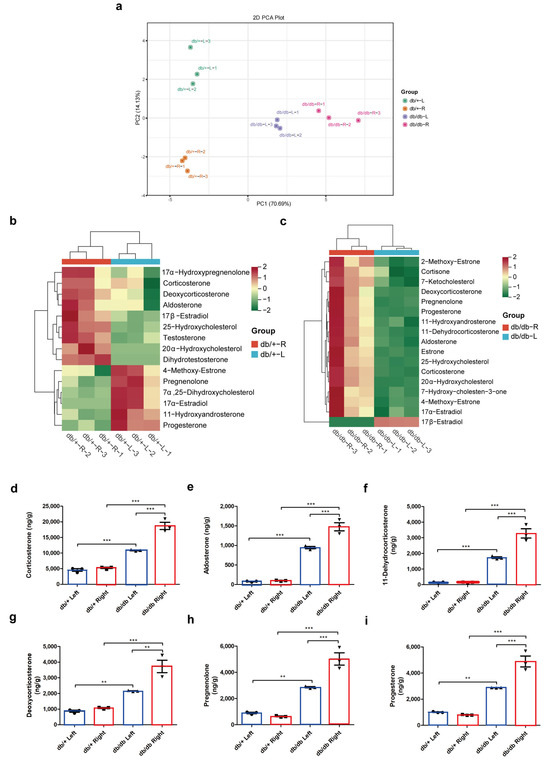
2.4. Serum Metabolomics and Adrenal Steroid Profiling
2.5. DEGs Involved in Adrenal Stem Cell Maintenance and Glucose Homeostasis
3. Discussion
4. Materials and Methods
4.1. Morphological and Histological Analysis
4.2. H&E and Oil Red O Staining
4.3. Immunohistochemistry
4.4. Transcriptomic Analysis
4.5. RT-qPCR Validation
4.6. Serum Metabolomics
4.7. Adrenal Steroid Profiling
4.8. Statistical Analysis
Supplementary Materials
Author Contributions
Funding
Institutional Review Board Statement
Informed Consent Statement
Data Availability Statement
Acknowledgments
Conflicts of Interest
References
- Miller, W.L.; Auchus, R.J. The Molecular Biology, Biochemistry, and Physiology of Human Steroidogenesis and Its Disorders. Endocr. Rev. 2011, 32, 81–151. [Google Scholar] [CrossRef] [PubMed]
- Gallo-Payet, N.; Battista, M.C. Steroidogenesis-adrenal cell signal transduction. Compr. Physiol. 2014, 4, 889–964. [Google Scholar] [CrossRef] [PubMed]
- Gerendai, I.; Tóth, I.E.; Boldogkői, Z.; Halász, B. Recent findings on the organization of central nervous system structures involved in the innervation of endocrine glands and other organs; observations obtained by the transneuronal viral double-labeling technique. Endocrine 2009, 36, 179–188. [Google Scholar] [CrossRef] [PubMed]
- Delarue, C.; Contesse, V.; Lenglet, S.; Sicard, F.; Perraudin, V.; Lefebvre, H.; Kodjo, M.; Leboulenger, F.; Yon, L.; Gallo-Payet, N.; et al. Role of neurotransmitters and neuropeptides in the regulation of the adrenal cortex. Rev. Endocr. Metab. Disord. 2001, 2, 253–267. [Google Scholar] [CrossRef]
- Halász, B.; Szentágothai, J. Histologischer Beweis einer nervösen Signalübermittlung von der Nebennierenrinde zum Hypothalamus. Z. Zellforsch. Mikrosk. Anat. 1959, 50, 297–306. [Google Scholar] [CrossRef]
- Gerendi, I.; Kiss, J.; Molmar, J.; Halasz, B. Further data on the existance of a neural pathway from the adrenal gland to the hypothalamus. Cell Tissue Res. 1974, 153, 559–564. [Google Scholar] [CrossRef]
- Gerendai, I.; Halasz, B. Neuroendocrine asymmetry. Front. Neuroendocrinol. 1997, 18, 354–381. [Google Scholar] [CrossRef]
- Holzwarth, M.A.; Dallman, M.F. The effect of hypothalamic hemi-islands on compensatory adrenal growth. Brain Res. 1979, 162, 33–43. [Google Scholar] [CrossRef]
- Tóth, I.E.; Wiesel, O.; Tóth, D.E.; Boldogkői, Z.; Halász, B.; Gerendai, I. Transneuronal retrograde viral labeling in the brain stem and hypothalamus is more intense from the left than from the right adrenal gland. Microsc. Res. Techniq. 2008, 71, 503–509. [Google Scholar] [CrossRef]
- Droste, S.K.; Gesing, A.; Ulbricht, S.; Müller, M.B.; Linthorst, A.C.E.; Reul, J.M.H.M. Effects of Long-Term Voluntary Exercise on the Mouse Hypothalamic-Pituitary-Adrenocortical Axis. Endocrinology 2003, 144, 3012–3023. [Google Scholar] [CrossRef]
- Droste, S.K.; Schweizer, M.C.; Ulbricht, S.; Reul, J.M. Long-term voluntary exercise and the mouse hypothalamic-pituitary-adrenocortical axis: Impact of concurrent treatment with the antidepressant drug tianeptine. J. Neuroendocrinol. 2006, 18, 915–925. [Google Scholar] [CrossRef] [PubMed]
- Levin, M.; Klar, A.J.; Ramsdell, A.F. Introduction to provocative questions in left-right asymmetry. Philos. Trans. R. Soc. Lond. B Biol. Sci. 2016, 371, 20150399. [Google Scholar] [CrossRef] [PubMed]
- Gold, P.W.; Loriaux, D.L.; Roy, A.; Kling, M.A.; Calabrese, J.R.; Kellner, C.H.; Nieman, L.K.; Post, R.M.; Pickar, D.; Gallucci, W.; et al. Responses to corticotropin-releasing hormone in the hypercortisolism of depression and Cushing’s disease. Pathophysiologic and diagnostic implications. N. Engl. J. Med. 1986, 314, 1329–1335. [Google Scholar] [CrossRef] [PubMed]
- Frankel, A.I.; Chapman, J.C.; Cook, B. Testes are asymmetric in the testicular hemicastration response of the male rat. J. Endocrinol. 1989, 122, 485–488. [Google Scholar] [CrossRef] [PubMed]
- Rosas, G.; Ramírez, M.I.; Linares, R.; Trujillo, A.; Domínguez, R.; Morales-Ledesma, L. Asymmetric steroidogenic response by the ovaries to the vasoactive intestinal peptide. Endocrine 2015, 48, 968–977. [Google Scholar] [CrossRef] [PubMed]
- Saxu, R.; Yang, Y.; Gu, H.F. Asymmetries of Left and Right Adrenal Glands in Neural Innervation and Glucocorticoids Production. Int. J. Mol. Sci. 2023, 24, 17456. [Google Scholar] [CrossRef]
- Wang, B.; Chandrasekera, P.C.; Pippin, J.J. Leptin- and leptin receptor-deficient rodent models: Relevance for human type 2 diabetes. Curr. Diabetes Rev. 2014, 10, 131–145. [Google Scholar] [CrossRef]
- Coleman, D.L. A historical perspective on leptin. Nat. Med. 2010, 16, 1097–1099. [Google Scholar] [CrossRef]
- Tsukui, T.; Capdevila, J.; Tamura, K.; Ruiz-Lozano, P.; Rodriguez-Esteban, C.; Yonei-Tamura, S.; Magallon, J.; Chandraratna, R.A.; Chien, K.; Blumberg, B.; et al. Multiple left-right asymmetry defects in Shh(−/−) mutant mice unveil a convergence of the shh and retinoic acid pathways in the control of Lefty-1. Proc. Natl. Acad. Sci. USA 1999, 96, 11376–11381. [Google Scholar] [CrossRef]
- King, P.; Paul, A.; Laufer, E. Shh signaling regulates adrenocortical development and identifies progenitors of steroidogenic lineages. Proc. Natl. Acad. Sci. USA 2009, 106, 21185–21190. [Google Scholar] [CrossRef]
- Ibrahim, I.Y.; Abdel-Hakim, S.M.; Nazmy, W.H.; Saad, A.H.; Ali, F.F. Effect of unilateral adrenalectomy on acute immobilization stress response in rats. Endocr. Regul. 2015, 49, 206–216. [Google Scholar] [CrossRef] [PubMed]
- Huang, C.J.; Miyagawa, S.; Matsumaru, D.; Parker, K.L.; Yao, H.H. Progenitor Cell Expansion and Organ Size of Mouse Adrenal Is Regulated by Sonic Hedgehog. Endocrinology 2010, 151, 1119–1128. [Google Scholar] [CrossRef] [PubMed]
- Ching, S.; Vilain, E. Targeted disruption of Sonic Hedgehog in the mouse adrenal leads to adrenocortical hypoplasia. Genesis 2009, 47, 628–637. [Google Scholar] [CrossRef] [PubMed]
- Dessaud, E.; McMahon, A.P.; Briscoe, J. Pattern formation in the vertebrate neural tube: A sonic hedgehog morphogen-regulated transcriptional network. Development 2008, 135, 2489–2503. [Google Scholar] [CrossRef] [PubMed]
- Lyraki, R.; Schedl, A. Adrenal cortex renewal in health and disease. Nat. Rev. Endocrinol. 2021, 17, 421–434. [Google Scholar] [CrossRef]
- Dessaud, E.; Yang, L.L.; Hill, K.; Cox, B.; Ulloa, F.; Ribeiro, A.; Mynett, A.; Novitch, B.G.; Briscoe, J. Interpretation of the sonic hedgehog morphogen gradient by a temporal adaptation mechanism. Nature 2007, 450, 717–720. [Google Scholar] [CrossRef]
- Akhtar, M.K.; Kelly, S.L.; Kaderbhai, M.A. Cytochrome b(5) modulation of 17alpha hydroxylase and 17–20 lyase (CYP17) activities in steroidogenesis. J. Endocrinol. 2005, 187, 267–274. [Google Scholar] [CrossRef]
- Zerenturk, E.J.; Sharpe, L.J.; Ikonen, E.; Brown, A.J. Desmosterol and DHCR24: Unexpected new directions for a terminal step in cholesterol synthesis. Prog. Lipid Res. 2013, 52, 666–680. [Google Scholar] [CrossRef]
- Kelly, D.M.; Jones, T.H. Testosterone and obesity. Obes. Rev. 2015, 16, 581–606. [Google Scholar] [CrossRef]
- Ulrich-Lai, Y.M.; Engeland, W.C. Hyperinnervation during adrenal regeneration influences the rate of functional recovery. Neuroendocrinology 2000, 71, 107–123. [Google Scholar] [CrossRef]
- Ulrich-Lai, Y.M.; Arnhold, M.M.; Engeland, W.C. Adrenal splanchnic innervation contributes to the diurnal rhythm of plasma corticosterone in rats by modulating adrenal sensitivity to ACTH. Am. J. Physiol.-Regul. Integr. Comp. Physiol. 2006, 290, R1128–R1135. [Google Scholar] [CrossRef] [PubMed]
- Wada, N.; Shibayama, Y.; Yoneda, T.; Katabami, T.; Kurihara, I.; Tsuiki, M.; Ichijo, T.; Ogawa, Y.; Kawashima, J.; Sone, M.; et al. Lateralizing Asymmetry of Adrenal Imaging and Adrenal Vein Sampling in Patients with Primary Aldosteronism. J. Endocr. Soc. 2019, 3, 1393–1402. [Google Scholar] [CrossRef] [PubMed]
- Hao, M.; Lopez, D.; Luque-Fernandez, M.A.; Cote, K.; Newfield, J.; Connors, M.; Vaidya, A. The Lateralizing Asymmetry of Adrenal Adenomas. J. Endocr. Soc. 2018, 2, 374–385. [Google Scholar] [CrossRef] [PubMed]
- Bechmann, N.; Moskopp, M.L.; Constantinescu, G.; Stell, A.; Ernst, A.; Berthold, F.; Westermann, F.; Jiang, J.; Lui, L.; Nowak, E.; et al. Asymmetric Adrenals: Sexual Dimorphism of Adrenal Tumors. J. Clin. Endocrinol. Metab. 2024, 109, 471–482. [Google Scholar] [CrossRef] [PubMed]
- Roychoudhuri, R.; Putcha, V.; Møller, H. Cancer and Laterality: A Study of the Five Major Paired Organs (UK). Cancer Cause. Control 2006, 17, 655–662. [Google Scholar] [CrossRef]
- Robichaux, J.P.; Hallett, R.M.; Fuseler, J.W.; Hassell, J.A.; Ramsdell, A.F. Mammary glands exhibit molecular laterality and undergo left-right asymmetric ductal epithelial growth in MMTV-cNeu mice. Oncogene 2015, 34, 2003–2010. [Google Scholar] [CrossRef]
- Yamada, Y.; Mabuchi, S.; Kawahara, N.; Kawaguchi, R. Prognostic significance of tumor laterality in advanced ovarian cancer. Obstet. Gynecol. Sci. 2021, 64, 524–531. [Google Scholar] [CrossRef]
- Schindelin, J.; Arganda-Carreras, I.; Frise, E.; Kaynig, V.; Longair, M.; Pietzsch, T.; Preibisch, S.; Rueden, C.; Saalfeld, S.; Schmid, B.; et al. Fiji: An open-source platform for biological-image analysis. Nat. Methods 2012, 9, 676–682. [Google Scholar] [CrossRef]
- Stanic, D.; Plecas-Solarovic, B.; Mirkovic, D.; Jovanovic, P.; Dronjak, S.; Markovic, B.; Dordevic, T.; Ignjatovic, S.; Pesic, V. Oxytocin in corticosterone-induced chronic stress model: Focus on adrenal gland function. Psychoneuroendocrinology 2017, 80, 137–146. [Google Scholar] [CrossRef]
- Pihlajoki, M.; Dörner, J.; Cochran, R.S.; Heikinheimo, M.; Wilson, D.B. Adrenocortical Zonation, Renewal, and Remodeling. Front. Endocrinol. 2015, 6, 27. [Google Scholar] [CrossRef]
- Perani, C.V.; Langgartner, D.; Uschold-Schmidt, N.; Fuchsl, A.M.; Neumann, I.D.; Reber, S.O.; Slattery, D.A. Adrenal gland plasticity in lactating rats and mice is sufficient to maintain basal hypersecretion of corticosterone. Stress 2017, 20, 303–311. [Google Scholar] [CrossRef] [PubMed]
- Xie, C.; Mao, X.; Huang, J.; Ding, Y.; Wu, J.; Dong, S.; Kong, L.; Gao, G.; Li, C.; Wei, L. KOBAS 2.0: A web server for annotation and identification of enriched pathways and diseases. Nucleic Acids Res. 2011, 39, W316–W322. [Google Scholar] [CrossRef] [PubMed]
- Jiao, X.; Sherman, B.T.; Huang, D.W.; Stephens, R.; Baseler, M.W.; Lane, H.C.; Lempicki, R.A. DAVID-WS: A stateful web service to facilitate gene/protein list analysis. Bioinformatics 2012, 28, 1805–1806. [Google Scholar] [CrossRef] [PubMed]
- Thévenot, E.A.; Roux, A.; Xu, Y.; Ezan, E.; Junot, C. Analysis of the Human Adult Urinary Metabolome Variations with Age, Body Mass Index, and Gender by Implementing a Comprehensive Workflow for Univariate and OPLS Statistical Analyses. J. Proteome Res. 2015, 14, 3322–3335. [Google Scholar] [CrossRef]
- Chong, J.; Xia, J. MetaboAnalystR: An R package for flexible and reproducible analysis of metabolomics data. Bioinformatics 2018, 34, 4313–4314. [Google Scholar] [CrossRef]





| Ratio | db/+ Left | db/+ Right | db/db Left | db/db Right |
|---|---|---|---|---|
| Cortex/gland | 0.628 ± 0.039 | 0.714 ± 0.060 a## | 0.776 ± 0.028 b*** | 0.832 ± 0.060 b**,c# |
| zG/cortex | 0.221 ± 0.030 | 0.212 ± 0.031 | 0.294 ± 0.077 | 0.298 ± 0.071 |
| zF/cortex | 0.779 ± 0.030 | 0.788 ± 0.031 | 0.706 ± 0.077 | 0.702 ± 0.071 |
| Medulla/gland | 0.349 ± 0.055 a##,b*** | 0.261 ± 0.047 | 0.206 ± 0.028 c# | 0.146 ± 0.064 |
| Cortex/medulla | 1.832 ± 0.313 | 2.822 ± 0.594 a## | 3.843 ± 0.783 | 7.255 ± 4.504 b**,c# |
| Pathway | Level 1 | Level 2 | ID | DEG Number | Total Number | p-Value | fdr |
|---|---|---|---|---|---|---|---|
| Ribosome | Genetic information | Translation | ko03010 | 21 | 247 | 3.45 × 10−9 | 4.27 × 10−7 |
| Thermogenesis | Organismal systems | Environmental adaptation | ko04714 | 15 | 232 | 8.58 × 10−4 | 0.0423 |
| Corticosterone synthesis and secretion | Organismal systems | Endocrine system | ko04927 | 8 | 59 | 0.0013 | 0.0445 |
| Non-alcoholic fatty liver disease | Organismal systems | Endocrine and metabolic disease | ko04932 | 11 | 128 | 0.0031 | 0.0961 |
| Oxidative phosphorylation | Metabolism | Energy metabolism | ko00190 | 10 | 141 | 0.0038 | 0.1051 |
| Circadian entrainment | Organismal systems | Environmental adaptation | ko04713 | 8 | 72 | 0.0072 | 0.1774 |
| Neutrophil extracellular trap formation | Organismal systems | Immune system | ko04613 | 12 | 88 | 0.0084 | 0.1829 |
| Aldosterone synthesis and secretion | Organismal systems | Endocrine system | ko04925 | 8 | 84 | 0.0088 | 0.1829 |
| Cushing syndrome | Human diseases | Endocrine and metabolic disease | ko04934 | 10 | 122 | 0.0122 | 0.2320 |
| Transcriptional misregulation in cancer | Human diseases | Cancer: overview | ko05202 | 12 | 161 | 0.0141 | 0.2484 |
Disclaimer/Publisher’s Note: The statements, opinions and data contained in all publications are solely those of the individual author(s) and contributor(s) and not of MDPI and/or the editor(s). MDPI and/or the editor(s) disclaim responsibility for any injury to people or property resulting from any ideas, methods, instructions or products referred to in the content. |
© 2024 by the authors. Licensee MDPI, Basel, Switzerland. This article is an open access article distributed under the terms and conditions of the Creative Commons Attribution (CC BY) license (https://creativecommons.org/licenses/by/4.0/).
Share and Cite
Saxu, R.; Luo, Q.; Yang, Y.; Gu, H.F. Higher Steroid Production in the Right Adrenal Gland Compared to the Left One in db/db Mice, a Model of Type 2 Diabetic Obesity. Int. J. Mol. Sci. 2024, 25, 10658. https://doi.org/10.3390/ijms251910658
Saxu R, Luo Q, Yang Y, Gu HF. Higher Steroid Production in the Right Adrenal Gland Compared to the Left One in db/db Mice, a Model of Type 2 Diabetic Obesity. International Journal of Molecular Sciences. 2024; 25(19):10658. https://doi.org/10.3390/ijms251910658
Chicago/Turabian StyleSaxu, Rengui, Qiming Luo, Yong Yang, and Harvest F. Gu. 2024. "Higher Steroid Production in the Right Adrenal Gland Compared to the Left One in db/db Mice, a Model of Type 2 Diabetic Obesity" International Journal of Molecular Sciences 25, no. 19: 10658. https://doi.org/10.3390/ijms251910658
APA StyleSaxu, R., Luo, Q., Yang, Y., & Gu, H. F. (2024). Higher Steroid Production in the Right Adrenal Gland Compared to the Left One in db/db Mice, a Model of Type 2 Diabetic Obesity. International Journal of Molecular Sciences, 25(19), 10658. https://doi.org/10.3390/ijms251910658

