Identification of a Novel Subset of Human Airway Epithelial Basal Stem Cells
Abstract
1. Introduction
2. Results
2.1. Generation of a Novel Monoclonal Antibody for Human Airway Basal Cells
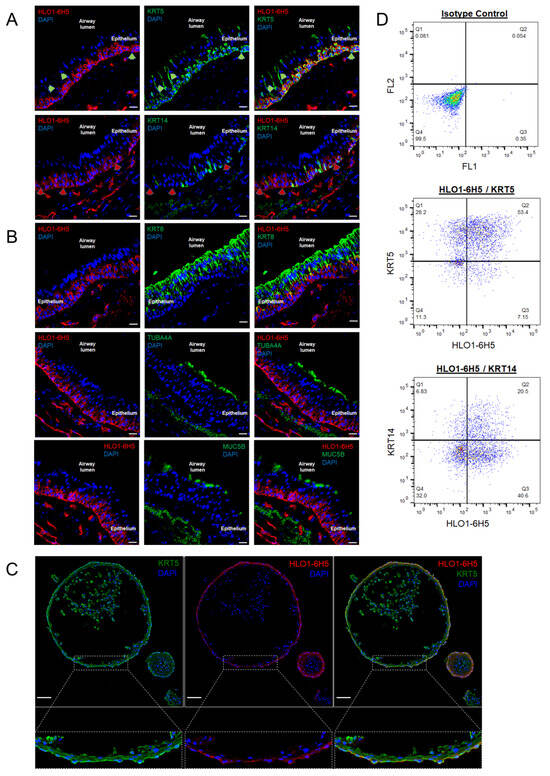
2.2. The Novel HLO1-6H5 Monoclonal Antibody Targets a Subset of Basal Cells in Human Proximal Airway Epithelium
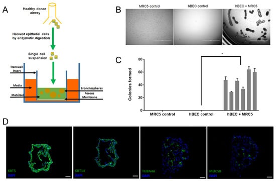
2.3. The Bronchosphere Assay Assesses Self-Renewal and Differentiation in Human Airway Epithelial Cells
2.4. Stem Cells of the Human Airway Express the HLO1-6H5 Marker
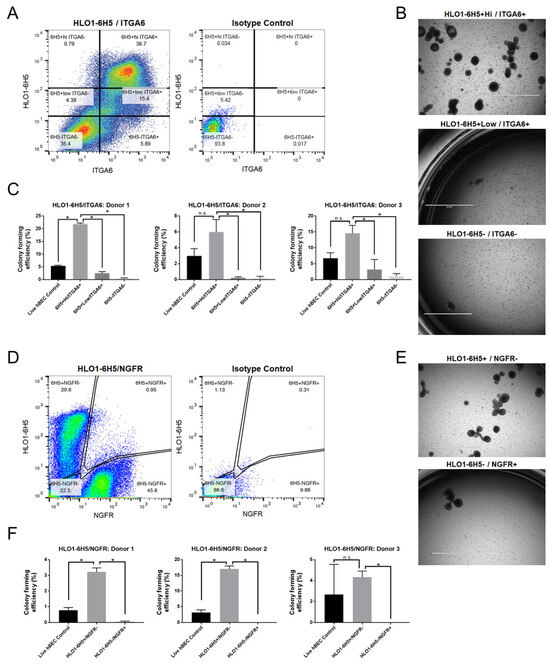
2.5. The HLO1-6H5 Target Marker Subdivides ITGA6+ Basal Cells and Is Distinct from NGFR+ Basal Cells
2.6. The HLO1-6H5 Antibody Targets a Glycosylated Transferrin Receptor (TFRC) Proteoform
3. Discussion
4. Material and Methods
4.1. Human Bronchial Epithelial Cell (hBEC) Isolation
4.2. Organoid Culture of Human Bronchial Epithelial Cells
4.3. Monoclonal Antibody (mAb) Production
4.4. Human Airway Tissue Sections
4.5. Fluorescent Immunohistochemistry (IHC) and Immunocytochemistry (ICC)
4.6. Flow Cytometry/FACS (Fluorescence-Activated Cell Sorting)
4.7. Cell Culture
4.8. Crosslinker Reagent Synthesis and Validation
4.9. Aminooxy-Sulfhydryl-Biotin (ASB) Crosslinking and Mass Spectrometry (MS) Analysis
4.10. PNGase F Treatment
4.11. siRNA Knockdown
4.12. Bronchosphere Assay
4.13. Statistical Analyses
Supplementary Materials
Author Contributions
Funding
Institutional Review Board Statement
Informed Consent Statement
Data Availability Statement
Acknowledgments
Conflicts of Interest
References
- Garcıá, S.R.; Deprez, M.; Lebrigand, K.; Cavard, A.; Paquet, A.; Arguel, M.J.; Magnone, V.; Truchi, M.; Caballero, I.; Leroy, S.; et al. Novel Dynamics of Human Mucociliary Differentiation Revealed by Single-Cell RNA Sequencing of Nasal Epithelial Cultures. Development 2019, 146, dev177428. [Google Scholar] [CrossRef] [PubMed]
- Gomi, K.; Arbelaez, V.; Crystal, R.G.; Walters, M.S. Activation of NOTCH1 or NOTCH3 Signaling Skews Human Airway Basal Cell Differentiation toward a Secretory Pathway. PLoS ONE 2015, 10, e0116507. [Google Scholar] [CrossRef]
- Rock, J.R.; Rock, J.R.; Onaitis, M.W.; Onaitis, M.W.; Rawlins, E.L.; Rawlins, E.L.; Lu, Y.; Lu, Y.; Clark, C.P.; Clark, C.P.; et al. Basal Cells as Stem Cells of the Mouse Trachea and Human Airway Epithelium. Proc. Natl. Acad. Sci. USA 2009, 106, 12771–12775. [Google Scholar] [CrossRef] [PubMed]
- Tadokoro, T.; Wang, Y.; Barak, L.S.; Bai, Y.; Randell, S.H.; Hogan, B.L.M. IL-6/STAT3 Promotes Regeneration of Airway Ciliated Cells from Basal Stem Cells. Proc. Natl. Acad. Sci. USA 2014, 111, E3641–E3649. [Google Scholar] [CrossRef]
- Rock, J.R.; Gao, X.; Xue, Y.; Randell, S.H.; Kong, Y.Y.; Hogan, B.L.M. Notch-Dependent Differentiation of Adult Airway Basal Stem Cells. Cell Stem Cell 2011, 8, 639–648. [Google Scholar] [CrossRef]
- Carraro, G.; Mulay, A.; Yao, C.; Mizuno, T.; Konda, B.; Petrov, M.; Lafkas, D.; Arron, J.R.; Hogaboam, C.M.; Chen, P.; et al. Single-Cell Reconstruction of Human Basal Cell Diversity in Normal and Idiopathic Pulmonary Fibrosis Lungs. Am. J. Respir. Crit. Care Med. 2020, 202, 1540–1550. [Google Scholar] [CrossRef]
- Deprez, M.; Zaragosi, L.E.; Truchi, M.; Becavin, C.; García, S.R.; Arguel, M.J.; Plaisant, M.; Magnone, V.; Lebrigand, K.; Abelanet, S.; et al. A Single-Cell Atlas of the Human Healthy Airways. Am. J. Respir. Crit. Care Med. 2020, 202, 1636–1645. [Google Scholar] [CrossRef] [PubMed]
- Vieira Braga, F.A.; Kar, G.; Berg, M.; Carpaij, O.A.; Polanski, K.; Simon, L.M.; Brouwer, S.; Gomes, T.; Hesse, L.; Jiang, J.; et al. A Cellular Census of Human Lungs Identifies Novel Cell States in Health and in Asthma. Nat. Med. 2019, 25, 1153–1163. [Google Scholar] [CrossRef]
- Li, F.; He, J.; Wei, J.; Cho, W.C.; Liu, X. Diversity of Epithelial Stem Cell Types in Adult Lung. Stem Cells Int. 2015, 2015, 728307. [Google Scholar] [CrossRef]
- McQualter, J.L.; Anthony, D.; Bozinovski, S.; Prêle, C.M.; Laurent, G.J. Harnessing the Potential of Lung Stem Cells for Regenerative Medicine. Int. J. Biochem. Cell Biol. 2014, 56, 82–91. [Google Scholar] [CrossRef]
- Schilders, K.A.A.; Eenjes, E.; van Riet, S.; Poot, A.A.; Stamatialis, D.; Truckenmüller, R.; Hiemstra, P.S.; Rottier, R.J. Regeneration of the Lung: Lung Stem Cells and the Development of Lung Mimicking Devices. Respir. Res. 2016, 17, 44. [Google Scholar] [CrossRef] [PubMed]
- Hogan, B.L.M.; Barkauskas, C.E.; Chapman, H.A.; Epstein, J.A.; Jain, R.; Hsia, C.C.W.; Niklason, L.; Calle, E.; Le, A.; Randell, S.H.; et al. Repair and Regeneration of the Respiratory System: Complexity, Plasticity, and Mechanisms of Lung Stem Cell Function. Cell Stem Cell 2014, 15, 123–138. [Google Scholar] [CrossRef] [PubMed]
- Kotton, D.N.; Morrisey, E.E. Lung Regeneration: Mechanisms, Applications and Emerging Stem Cell Populations. Nat. Med. 2014, 20, 822–832. [Google Scholar] [CrossRef] [PubMed]
- Konda, B.; Mulay, A.; Yao, C.; Beil, S.; Israely, E.; Stripp, B.R. Isolation and Enrichment of Human Lung Epithelial Progenitor Cells for Organoid Culture. J. Vis. Exp. 2020, 161, e61541. [Google Scholar] [CrossRef]
- Salahudeen, A.A.; Choi, S.S.; Rustagi, A.; Zhu, J.; van Unen, V.; de la O, S.M.; Flynn, R.A.; Margalef-Català, M.; Santos, A.J.M.; Ju, J.; et al. Progenitor Identification and SARS-CoV-2 Infection in Human Distal Lung Organoids. Nature 2020, 588, 670–675. [Google Scholar] [CrossRef]
- Wijk, S.C.; Prabhala, P.; Michalikova, B.; Sommarin, M.; Doyle, A.; Lang, S.; Kanzenbach, K.; Tufvesson, E.; Lindstedt, S.; Leigh, N.D.; et al. Human Primary Airway Basal Cells Display a Continuum of Molecular Phases from Health to Disease in Chronic Obstructive Pulmonary Disease. Am. J. Respir. Cell Mol. Biol. 2021, 65, 103–113. [Google Scholar] [CrossRef]
- Pardo-Saganta, A.; Tata, P.R.; Law, B.M.; Saez, B.; Chow, R.D.; Prabhu, M.; Gridley, T.; Rajagopal, J. Parent Stem Cells Can Serve as Niches for Their Daughter Cells. Nature 2015, 523, 597–601. [Google Scholar] [CrossRef]
- Watson, J.K.; Rulands, S.; Wilkinson, A.C.; Wuidart, A.; Ousset, M.; Van Keymeulen, A.; Göttgens, B.; Blanpain, C.; Simons, B.D.; Rawlins, E.L. Clonal Dynamics Reveal Two Distinct Populations of Basal Cells in Slow-Turnover Airway Epithelium. Cell Rep. 2015, 12, 90–101. [Google Scholar] [CrossRef]
- Yang, Y.; Riccio, P.; Schotsaert, M.; Mori, M.; Lu, J.; Lee, D.K.; García-Sastre, A.; Xu, J.; Cardoso, W.V. Spatial-Temporal Lineage Restrictions of Embryonic P63+ Progenitors Establish Distinct Stem Cell Pools in Adult Airways. Dev. Cell 2018, 44, 752–761.e4. [Google Scholar] [CrossRef]
- Orr, J.C.; Hynds, R.E. Stem Cell–Derived Respiratory Epithelial Cell Cultures as Human Disease Models. Am. J. Respir. Cell Mol. Biol. 2021, 64, 657–668. [Google Scholar] [CrossRef]
- Barkauskas, C.E.; Cronce, M.J.; Rackley, C.R.; Bowie, E.J.; Keene, D.R.; Stripp, B.R.; Randell, S.H.; Noble, P.W.; Hogan, B.L.M. Type 2 Alveolar Cells Are Stem Cells in Adult Lung. J. Clin. Investig. 2013, 123, 3025–3036. [Google Scholar] [CrossRef] [PubMed]
- Barkauskas, C.E.; Chung, M.-I.; Fioret, B.; Gao, X.; Katsura, H.; Hogan, B.L.M. Lung Organoids: Current Uses and Future Promise. Development 2017, 144, 986–997. [Google Scholar] [CrossRef] [PubMed]
- Tadokoro, T.; Gao, X.; Hong, C.C.; Hotten, D.; Hogan, B.L.M. BMP Signaling and Cellular Dynamics during Regeneration of Airway Epithelium from Basal Progenitors. Development 2016, 143, 764–773. [Google Scholar] [CrossRef]
- Dorrell, C.; Abraham, S.L.; Lanxon-Cookson, K.M.; Canaday, P.S.; Streeter, P.R.; Grompe, M. Isolation of Major Pancreatic Cell Types and Long-Term Culture-Initiating Cells Using Novel Human Surface Markers. Stem Cell Res. 2008, 1, 183–194. [Google Scholar] [CrossRef]
- Dorrell, C.; Tarlow, B.; Wang, Y.; Canaday, P.S.; Haft, A.; Schug, J.; Streeter, P.R.; Finegold, M.J.; Shenje, L.T.; Kaestner, K.H.; et al. The Organoid-Initiating Cells in Mouse Pancreas and Liver Are Phenotypically and Functionally Similar. Stem Cell Res. 2014, 13, 275–283. [Google Scholar] [CrossRef] [PubMed]
- Galivo, F.H.; Dorrell, C.S.; Grompe, M.; Zhong, Y.P.; Streeter, P.; Grompe, M. Novel Surface Markers Directed against Adult Human Gallbladder. Stem Cell Res 2015, 15, 172–181. [Google Scholar] [CrossRef] [PubMed][Green Version]
- Rock, J.R.; Randell, S.H.; Hogan, B.L.M. Airway Basal Stem Cells: A Perspective on Their Roles in Epithelial Homeostasis and Remodeling. Dis. Models Mech. 2010, 3, 545–556. [Google Scholar] [CrossRef]
- Suprynowicz, F.A.; Upadhyay, G.; Krawczyk, E.; Kramer, S.C.; Hebert, J.D.; Liu, X.; Yuan, H.; Cheluvaraju, C.; Clapp, P.W.; Boucher, R.C., Jr.; et al. Conditionally Reprogrammed Cells Represent a Stem-like State of Adult Epithelial Cells. Proc. Natl. Acad. Sci. USA 2012, 109, 20035–20040. [Google Scholar] [CrossRef]
- Liu, X.; Krawczyk, E.; Suprynowicz, F.A.; Palechor-Ceron, N.; Yuan, H.; Dakic, A.; Simic, V.; Zheng, Y.; Sripadhan, P.; Chen, C.; et al. Conditional Reprogramming and Long-Term Expansion of Normal and Tumor Cells from Human Biospecimens. Nat. Protoc. 2017, 12, 439–451. [Google Scholar] [CrossRef]
- Liu, X.; Ory, V.; Chapman, S.; Yuan, H.; Albanese, C.; Kallakury, B.; Timofeeva, O.A.; Nealon, C.; Dakic, A.; Simic, V.; et al. ROCK Inhibitor and Feeder Cells Induce the Conditional Reprogramming of Epithelial Cells. Am. J. Pathol. 2012, 180, 599–607. [Google Scholar] [CrossRef]
- Reynolds, S.D.; Rios, C.; Wesolowska-Andersen, A.; Zhuang, Y.; Pinter, M.; Happoldt, C.; Hill, C.L.; Lallier, S.W.; Cosgrove, G.P.; Solomon, G.M.; et al. Airway Progenitor Clone Formation Is Enhanced by Y-27632-Dependent Changes in the Transcriptome. Am. J. Respir. Cell Mol. Biol. 2016, 55, 323–336. [Google Scholar] [CrossRef] [PubMed]
- Butler, C.R.; Hynds, R.E.; Gowers, K.H.C.; Lee, D.D.H.; Brown, J.M.; Crowley, C.; Teixeira, V.H.; Smith, C.M.; Urbani, L.; Hamilton, N.J.; et al. Rapid Expansion of Human Epithelial Stem Cells Suitable for Airway Tissue Engineering. Am. J. Respir. Crit. Care Med. 2016, 194, 156–168. [Google Scholar] [CrossRef] [PubMed]
- Tremblay, T.L.; Hill, J.J. Biotin-Transfer from a Trifunctional Crosslinker for Identification of Cell Surface Receptors of Soluble Protein Ligands. Sci. Rep. 2017, 7, 46574. [Google Scholar] [CrossRef] [PubMed]
- Tremblay, T.-L.; Hill, J.J. Antigen Identification for Cell-Binding Antibodies Using Ligand-Directed Crosslinking and Biotin Transfer. Methods Mol. Biol. 2019, 2024, 167–180. [Google Scholar] [CrossRef] [PubMed]
- Puts, G.S.; Leonard, M.K.; Pamidimukkala, N.V.; Snyder, D.E.; Kaetzel, D.M. Nuclear Functions of NME Proteins. Lab. Investig. 2018, 98, 211–218. [Google Scholar] [CrossRef]
- Gómez-Gutiérrez, A.M.; Parra-Sosa, B.E.; Bueno-Sánchez, J.C. Glycosylation Profile of the Transferrin Receptor in Gestational Iron Deficiency and Early-Onset Severe Preeclampsia. J. Pregnancy 2019, 2019, 9514546. [Google Scholar] [CrossRef]
- Lee, J.H.; Kim, J.; Gludish, D.; Roach, R.R.; Saunders, A.H.; Barrios, J.; Woo, A.J.; Chen, H.; Conner, D.A.; Fujiwara, Y.; et al. Surfactant Protein-C Chromatin-Bound Green Fluorescence Protein Reporter Mice Reveal Heterogeneity of Surfactant Protein C-Expressing Lung Cells. Am. J. Respir. Cell Mol. Biol. 2013, 48, 288–298. [Google Scholar] [CrossRef]
- Teisanu, R.M.; Chen, H.; Matsumoto, K.; McQualter, J.L.; Potts, E.; Foster, W.M.; Bertoncello, I.; Stripp, B.R. Functional Analysis of Two Distinct Bronchiolar Progenitors during Lung Injury and Repair. Am. J. Respir. Cell Mol. Biol. 2011, 44, 794–803. [Google Scholar] [CrossRef]
- Danahay, H.; Pessotti, A.D.; Coote, J.; Montgomery, B.E.; Xia, D.; Wilson, A.; Yang, H.; Wang, Z.; Bevan, L.; Thomas, C.; et al. Notch2 Is Required for Inflammatory Cytokine-Driven Goblet Cell Metaplasia in the Lung. Cell Rep. 2015, 10, 239–252. [Google Scholar] [CrossRef]
- Lange, A.W.; Sridharan, A.; Xu, Y.; Stripp, B.R.; Perl, A.K.; Whitsett, J.A. Hippo/Yap Signaling Controls Epithelial Progenitor Cell Proliferation and Differentiation in the Embryonic and Adult Lung. J. Mol. Cell Biol. 2015, 7, 35–47. [Google Scholar] [CrossRef]
- Wu, X.; Peters-Hall, J.R.; Bose, S.; Penã, M.T.; Rose, M.C. Human Bronchial Epithelial Cells Differentiate to 3D Glandular Acini on Basement Membrane Matrix. Am. J. Respir. Cell Mol. Biol. 2011, 44, 914–921. [Google Scholar] [CrossRef] [PubMed]
- Paul, M.K.; Bisht, B.; Darmawan, D.O.; Chiou, R.; Ha, V.L.; Wallace, W.D.; Chon, A.T.; Hegab, A.E.; Grogan, T.; Elashoff, D.A.; et al. Dynamic Changes in Intracellular ROS Levels Regulate Airway Basal Stem Cell Homeostasis through Nrf2-Dependent Notch Signaling. Cell Stem Cell 2014, 15, 199–214. [Google Scholar] [CrossRef] [PubMed]
- Lee, R.E.; Miller, S.M.; Mascenik, T.M.; Lewis, C.A.; Dang, H.; Boggs, Z.H.; Tarran, R.; Randell, S.H. Assessing Human Airway Epithelial Progenitor Cells for Cystic Fibrosis Cell Therapy. Am. J. Respir. Cell Mol. Biol. 2020, 63, 374–385. [Google Scholar] [CrossRef] [PubMed]
- Gammella, E.; Buratti, P.; Cairo, G.; Recalcati, S. The Transferrin Receptor: The Cellular Iron Gate. Metallomics 2017, 9, 1367–1375. [Google Scholar] [CrossRef] [PubMed]
- Wang, S.; He, X.; Wu, Q.; Jiang, L.; Chen, L.; Yu, Y.; Zhang, P.; Huang, X.; Wang, J.; Ju, Z.; et al. Transferrin Receptor 1-Mediated Iron Uptake Plays an Essential Role in Hematopoiesis. Haematologica 2020, 105, 2071–2082. [Google Scholar] [CrossRef]
- Williams, A.M.; Enns, C.A. A Mutated Transferrin Receptor Lacking Asparagine-Linked Glycosylation Sites Shows Reduced Functionality and an Association with Binding Immunoglobulin Protein. J. Biol. Chem. 1991, 266, 17648–17654. [Google Scholar] [CrossRef]
- Williams, A.M.; Enns, C.A. A Region of the C-Terminal Portion of the Human Transferrin Receptor Contains an Asparagine-Linked Glycosylation Site Critical for Receptor Structure and Function. J. Biol. Chem. 1993, 268, 12780–12786. [Google Scholar] [CrossRef]
- Calloni, R.; Cordero, E.A.A.; Henriques, J.A.P.; Bonatto, D. Reviewing and Updating the Major Molecular Markers for Stem Cells. Stem Cells Dev. 2013, 22, 1455–1476. [Google Scholar] [CrossRef]
- Hayashi, R.; Yamato, M.; Saito, T.; Oshima, T.; Okano, T.; Tano, Y.; Nishida, K. Enrichment of Corneal Epithelial Stem/Progenitor Cells Using Cell Surface Markers, Integrin A6 and CD71. Biochem. Biophys. Res. Commun. 2008, 367, 256–263. [Google Scholar] [CrossRef]
- Ma, D.R.; Yang, E.N.; Lee, S.T. A Review: The Location, Molecular Characterisation and Multipotency of Hair Follicle Epidermal Stem Cells. Ann. Acad. Med. Singap. 2004, 33, 784–788. [Google Scholar] [CrossRef]
- Parekh, K.R.; Nawroth, J.; Pai, A.; Busch, S.M.; Senger, C.N.; Ryan, A.L. Stem Cells and Lung Regeneration. Am. J. Physiol. Cell Physiol. 2020, 319, C675–C693. [Google Scholar] [CrossRef] [PubMed]
- Moss, B.J.; Ryter, S.W.; Rosas, I.O. Pathogenic Mechanisms Underlying Idiopathic Pulmonary Fibrosis. Annu. Rev. Pathol. Mech. Dis. 2021, 17, 515–546. [Google Scholar] [CrossRef] [PubMed]
- Sarode, P.; Mansouri, S.; Karger, A.; Schaefer, M.B.; Grimminger, F.; Seeger, W.; Savai, R. Epithelial Cell Plasticity Defines Heterogeneity in Lung Cancer. Cell Signal. 2020, 65, 109463. [Google Scholar] [CrossRef]
- Denisov, E.V.; Schegoleva, A.A.; Gervas, P.A.; Ponomaryova, A.A.; Tashireva, L.A.; Boyarko, V.V.; Bukreeva, E.B.; Pankova, O.V.; Perelmuter, V.M. Premalignant Lesions of Squamous Cell Carcinoma of the Lung: The Molecular Make-up and Factors Affecting Their Progression. Lung Cancer 2019, 135, 21–28. [Google Scholar] [CrossRef]
- Shen, Y.; Li, X.; Dong, D.; Zhang, B.; Xue, Y.; Shang, P. Transferrin Receptor 1 in Cancer: A New Sight for Cancer Therapy. Am. J. Cancer Res. 2018, 8, 916–931. [Google Scholar] [PubMed]
- Candelaria, P.V.; Leoh, L.S.; Penichet, M.L.; Daniels-Wells, T.R. Antibodies Targeting the Transferrin Receptor 1 (TfR1) as Direct Anti-Cancer Agents. Front. Immunol. 2021, 12, 607692. [Google Scholar] [CrossRef]
- Shapiro, J.M.; Chung, W.; Ogawa, K.; Barker, L.; Carlson, R.; Wands, J.R.; Li, J. Identification of Tumor Antigen AF20 as Glycosylated Transferrin Receptor 1 in Complex with Heat Shock Protein 90 and/or Transporting ATPase. PLoS ONE 2016, 11, e0165227. [Google Scholar] [CrossRef] [PubMed]
- Zhang, Q.; Yi, H.; Yao, H.; Lu, L.; He, G.; Wu, M.; Zheng, C.; Li, Y.; Chen, S.; Li, L.; et al. Artemisinin Derivatives Inhibit Non-Small Cell Lung Cancer Cells through Induction of ROS-Dependent Apoptosis/Ferroptosis. J. Cancer 2021, 12, 4075–4085. [Google Scholar] [CrossRef]
- Zhang, P.; Wang, S.; Chen, Y.; Yang, Q.; Zhou, J.; Zang, W. METTL3 Attenuates Ferroptosis Sensitivity in Lung Cancer via Modulating TFRC. Open Med. 2024, 19, 20230882. [Google Scholar] [CrossRef]
- Miao, T.W.; Yang, D.Q.; Chen, F.Y.; Zhu, Q.; Chen, X. A Ferroptosis-Related Gene Signature for Overall Survival Prediction and Immune Infiltration in Lung Squamous Cell Carcinoma. Biosci. Rep. 2022, 42, BSR20212835. [Google Scholar] [CrossRef]
- Haghjoo, N.; Moeini, A.; Masoudi-Nejad, A. Introducing a Panel for Early Detection of Lung Adenocarcinoma by Using Data Integration of Genomics, Epigenomics, Transcriptomics and Proteomics. Exp. Mol. Pathol. 2020, 112, 104360. [Google Scholar] [CrossRef] [PubMed]
- Jiang, W.; Xu, J.; Liao, Z.; Li, G.; Zhang, C.; Feng, Y. Prognostic Signature for Lung Adenocarcinoma Patients Based on Cell-Cycle-Related Genes. Front. Cell Dev. Biol. 2021, 9, 655950. [Google Scholar] [CrossRef] [PubMed]
- Fulcher, M.L.; Randell, S.H. Epithelial Cell Culture Protocols. Methods Mol. Biol. 2013, 945, 109–121. [Google Scholar] [CrossRef] [PubMed]
- Dorrell, C.; Grompe, M.; Pan, F. Isolation of Mouse Pancreatic Alpha, Beta, Duct and Acinar Populations with Cell Surface Markers. Mol. Cell. Endocrinol. 2011, 339, 144–150. [Google Scholar] [CrossRef]
- Cox, J.; Hein, M.Y.; Luber, C.A.; Paron, I.; Nagaraj, N.; Mann, M. Accurate Proteome-Wide Label-Free Quantification by Delayed Normalization and Maximal Peptide Ratio Extraction, Termed MaxLFQ. Mol. Cell. Proteom. 2014, 13, 2513–2526. [Google Scholar] [CrossRef]
- Cox, J.; Mann, M. MaxQuant Enables High Peptide Identification Rates, Individualized p.p.b.-Range Mass Accuracies and Proteome-Wide Protein Quantification. Nat. Biotechnol. 2008, 26, 1367–1372. [Google Scholar] [CrossRef]
- Choi, M.; Chang, C.Y.; Clough, T.; Broudy, D.; Killeen, T.; MacLean, B.; Vitek, O. MSstats: An R Package for Statistical Analysis of Quantitative Mass Spectrometry-Based Proteomic Experiments. Bioinformatics 2014, 30, 2524–2526. [Google Scholar] [CrossRef]
- R Core Team. R: A Language and Environment for Statistical Computing; R Foundation for Statistical Computing: Vienna, Austria, 2014. [Google Scholar]





Disclaimer/Publisher’s Note: The statements, opinions and data contained in all publications are solely those of the individual author(s) and contributor(s) and not of MDPI and/or the editor(s). MDPI and/or the editor(s) disclaim responsibility for any injury to people or property resulting from any ideas, methods, instructions or products referred to in the content. |
© 2024 by the authors. Licensee MDPI, Basel, Switzerland. This article is an open access article distributed under the terms and conditions of the Creative Commons Attribution (CC BY) license (https://creativecommons.org/licenses/by/4.0/).
Share and Cite
Cheng, C.; Katoch, P.; Zhong, Y.-P.; Higgins, C.T.; Moredock, M.; Chang, M.E.K.; Flory, M.R.; Randell, S.H.; Streeter, P.R. Identification of a Novel Subset of Human Airway Epithelial Basal Stem Cells. Int. J. Mol. Sci. 2024, 25, 9863. https://doi.org/10.3390/ijms25189863
Cheng C, Katoch P, Zhong Y-P, Higgins CT, Moredock M, Chang MEK, Flory MR, Randell SH, Streeter PR. Identification of a Novel Subset of Human Airway Epithelial Basal Stem Cells. International Journal of Molecular Sciences. 2024; 25(18):9863. https://doi.org/10.3390/ijms25189863
Chicago/Turabian StyleCheng, Christopher, Parul Katoch, Yong-Ping Zhong, Claire T. Higgins, Maria Moredock, Matthew E. K. Chang, Mark R. Flory, Scott H. Randell, and Philip R. Streeter. 2024. "Identification of a Novel Subset of Human Airway Epithelial Basal Stem Cells" International Journal of Molecular Sciences 25, no. 18: 9863. https://doi.org/10.3390/ijms25189863
APA StyleCheng, C., Katoch, P., Zhong, Y.-P., Higgins, C. T., Moredock, M., Chang, M. E. K., Flory, M. R., Randell, S. H., & Streeter, P. R. (2024). Identification of a Novel Subset of Human Airway Epithelial Basal Stem Cells. International Journal of Molecular Sciences, 25(18), 9863. https://doi.org/10.3390/ijms25189863

