MicroRNA Signature in an In Vitro Keratinocyte Model of Diabetic Wound Healing
Abstract
1. Introduction
2. Results
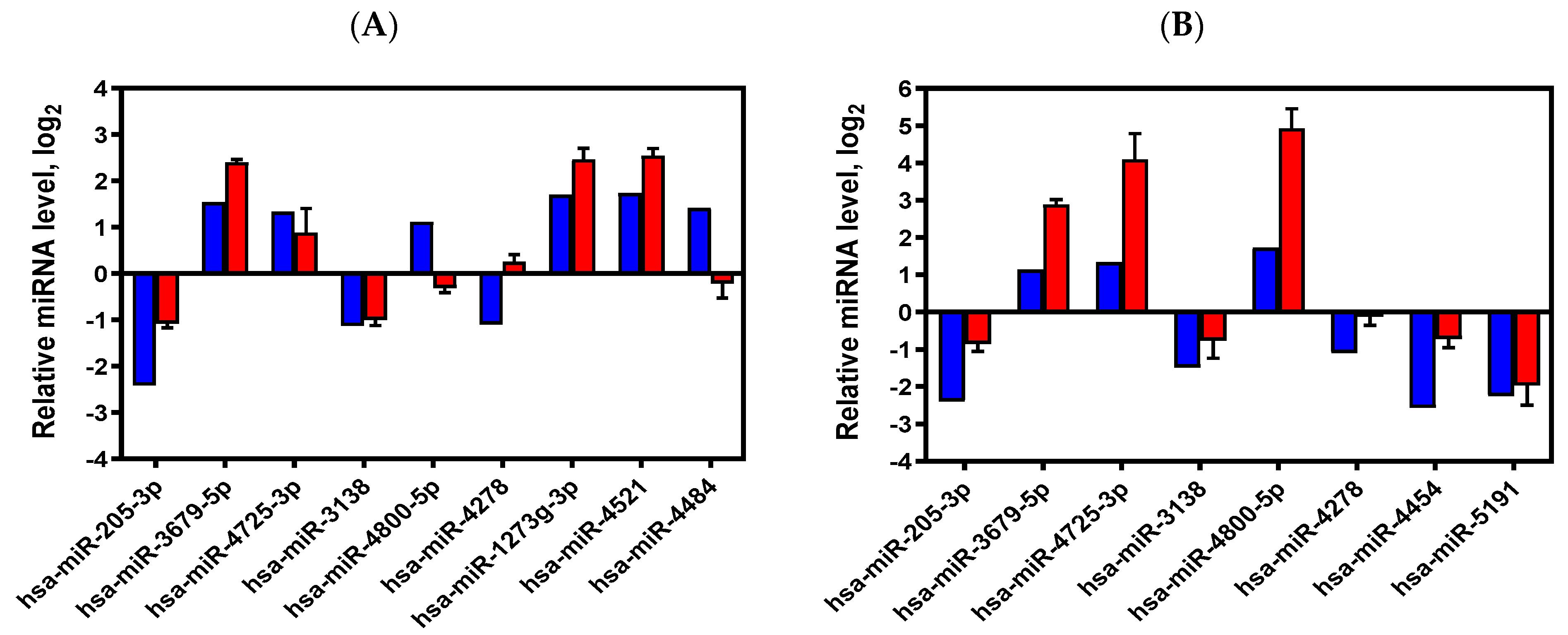
2.1. In Vitro Wound Healing and miRNA Microarray Analysis
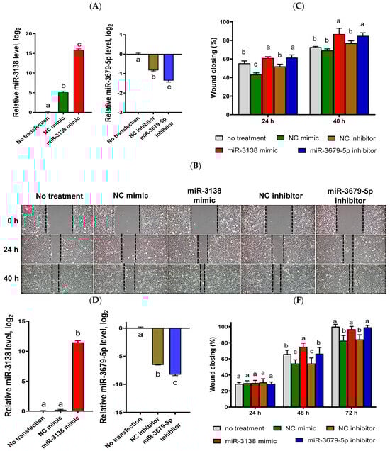
2.2. Modulation of miR-3138 and miR-3679-5p Enhances Keratinocyte Migration
2.3. Kyoto Encyclopedia of Genes and Genomes (KEGG) Pathway and Gene Ontology (GO) Analysis
2.4. Target Gene Prediction
3. Discussion
4. Materials and Methods
4.1. Cell Culture and Diabetic Wound Model
4.2. Scratch Wound Healing Assay
4.3. RNA Extraction and miRNA Microarray Analysis
4.4. Quantitative Reverse Transcription PCR (qRT-PCR)
4.5. miRNA Mimic and Inhibitor Transfection
4.6. cDNA Microarray Analysis
4.7. Bioinformatics Analysis
4.8. Statistical Analysis
5. Conclusions
Author Contributions
Funding
Institutional Review Board Statement
Informed Consent Statement
Data Availability Statement
Acknowledgments
Conflicts of Interest
References
- Lyttle, B.D.; Vaughn, A.E.; Bardill, J.R.; Apte, A.; Gallagher, L.T.; Zgheib, C.; Liechty, K.W. Effects of microRNAs on angiogenesis in diabetic wounds. Front. Med. 2023, 10, 1140979. [Google Scholar] [CrossRef] [PubMed]
- Brem, H.; Tomic-Canic, M. Cellular and molecular basis of wound healing in diabetes. J. Clin. Investig. 2007, 117, 1219–1222. [Google Scholar] [CrossRef] [PubMed]
- Wang, Y.; Wu, X. New perspectives and prospects of microRNA delivery in diabetic wound healing. Mol. Pharmacol. 2024, 106, 84–91. [Google Scholar] [CrossRef] [PubMed]
- Azevedo, M.L.; Silveira, R.G.; Nedel, F.; Lund, R.G. MicroRNAs expressed during normal wound healing and their associated pathways: A systematic review and bioinformatics analysis. PLoS ONE 2023, 18, e0281913. [Google Scholar]
- Baltzis, D.; Eleftheriadou, I.; Veves, A. Pathogenesis and treatment of impaired wound healing in diabetes mellitus: New insights. Adv. Ther. 2014, 31, 817–836. [Google Scholar] [CrossRef]
- Hu, S.C.; Lan, C.E. High-glucose environment disturbs the physiologic functions of keratinocytes: Focusing on diabetic wound healing. J. Dermatol. Sci. 2016, 84, 121–127. [Google Scholar] [CrossRef]
- Catrina, S.B.; Zheng, X. Disturbed hypoxic responses as a pathogenic mechanism of diabetic foot ulcers. Diabetes Metab. Res. Rev. 2016, 32 (Suppl. S1), 179–185. [Google Scholar] [CrossRef]
- Bartel, D.P. MicroRNAs: Genomics, biogenesis, mechanism, and function. Cell 2004, 116, 281–297. [Google Scholar] [CrossRef] [PubMed]
- Lee, R.C.; Feinbaum, R.L.; Ambros, V. The C. elegans heterochronic gene lin-4 encodes small RNAs with antisense complementarity to lin-14. Cell 1993, 75, 843–854. [Google Scholar] [CrossRef]
- Kozomara, A.; Griffiths-Jones, S. miRBase: Annotating high confidence microRNAs using deep sequencing data. Nucleic Acids Res. 2014, 42, 68–73. [Google Scholar] [CrossRef]
- Xue, M.; Zhuo, Y.; Shan, B. MicroRNAs, long noncoding RNAs, and their functions in human disease. Methods Mol. Biol. 2017, 1617, 1–25. [Google Scholar] [PubMed]
- Laitiff, A.A.; Teoh, S.L.; Das, S. Wound healing in diabetes mellitus: Traditional treatment modalities. Clin. Ter. 2010, 161, 359–364. [Google Scholar] [PubMed]
- Jhamb, S.; Vangaveti, V.N.; Malabu, U.H. Genetic and molecular basis of diabetic foot ulcers: Clinical review. J. Tissue Viability 2016, 25, 229–236. [Google Scholar] [CrossRef] [PubMed]
- Li, D.; Landen, N.X. MicroRNAs in skin wound healing. Eur. J. Dermatol. 2017, 27 (Suppl. S1), 12–14. [Google Scholar] [CrossRef]
- Banerjee, J.; Sen, C.K. MicroRNA and wound healing. Adv. Exp. Med. Biol. 2015, 888, 291–305. [Google Scholar]
- Siu, M.C.; Voisey, J.; Zang, T.; Cuttle, L. MicroRNAs involved in human skin burns, wound healing and scarring. Wound Repair. Regen. 2023, 31, 439–453. [Google Scholar] [CrossRef]
- Krichevsky, A.M.; Gabriely, G. miR-21: A small multi-faceted RNA. J. Cell Mol. Med. 2009, 13, 39–53. [Google Scholar] [CrossRef]
- Yang, X.; Wang, J.; Guo, S.L.; Fan, K.J.; Li, J.; Wang, Y.L.; Teng, Y.; Yang, X. miR-21 promotes keratinocyte migration and re-epithelialization during wound healing. Int. J. Biol. Sci. 2011, 7, 685–690. [Google Scholar] [CrossRef]
- Icli, B.; Nabzdyk, C.S.; Lujan-Hernandez, J.; Cahill, M.; Auster, M.E.; Wara, A.K.M.; Sun, X.; Ozdemir, D.; Giatsidis, G.; Orgill, D.P.; et al. Regulation of impaired angiogenesis in diabetic dermal wound healing by microRNA-26a. J. Mol. Cell. Cardiol. 2016, 91, 151–159. [Google Scholar] [CrossRef]
- Xu, J.; Wu, W.; Zhang, L.; Dorset-Martin, W.; Morris, M.W.; Mitchell, M.E.; Liechty, K.W. The role of microRNA-146a in the pathogenesis of the diabetic wound-healing impairment: Correction with mesenchymal stem cell treatment. Diabetes 2012, 61, 2906–2912. [Google Scholar] [CrossRef]
- Madhyastha, R.; Madhyastha, H.; Nakajima, Y.; Omura, S.; Maruyama, M. MicroRNA signature in diabetic wound healing: Promotive role of miR-21 in fibroblast migration. Int. Wound J. 2012, 9, 355–361. [Google Scholar] [CrossRef]
- Liu, Y.F.; Ding, M.; Liu, D.W.; Liu, Y.; Mao, Y.G.; Peng, Y. MicroRNA profiling in cutaneous wounds of diabetic rats. Genet. Mol. Res. 2015, 14, 9614–9625. [Google Scholar] [CrossRef]
- Bhattacharya, S.; Aggarwal, R.; Singh, V.P.; Ramachandran, S.; Datta, M. Downregulation of miRNAs during delayed wound healing in diabetes: Role of dicer. Mol. Med. 2016, 21, 847–860. [Google Scholar] [CrossRef]
- Dangwal, S.; Stratmann, B.; Bang, C.; Lorenzen, J.M.; Kumarswamy, R.; Fiedler, J.; Falk, C.S.; Scholz, C.J.; Thum, T.; Tschoepe, D. Impairment of wound healing in patients with type 2 diabetes mellitus influences circulating microRNA patterns via inflammatory cytokines. Arterioscler. Thromb. Vasc. Biol. 2015, 35, 1480–1488. [Google Scholar] [CrossRef]
- Yuan, L.; Sun, Y.; Xu, M.; Zeng, F.; Xiong, X. miR-203 Acts as an Inhibitor for Epithelial-Mesenchymal Transition Process in Diabetic Foot Ulcers via Targeting Interleukin-8. Neuroimmunomodulation 2019, 26, 239–249. [Google Scholar] [CrossRef]
- Zhao, X.; Xu, M.; Tang, Y.; Xie, D.; Deng, L.; Chen, M.; Wang, Y. Decreased expression of miR-204-3p in peripheral blood and wound margin tissue associated with the onset and poor wound healing of diabetic foot ulcers. Int. Wound J. 2023, 20, 413–429. [Google Scholar] [CrossRef]
- Zhao, X.; Xu, M.; Tang, Y.; Xie, D.; Wang, Y.; Chen, M. Changes in miroRNA-103 expression in wound margin tissue are related to wound healing of diabetes foot ulcers. Int. Wound J. 2023, 20, 467–483. [Google Scholar] [CrossRef]
- Zhang, B.; Chen, J.; Ren, Z.; Chen, Y.; Li, J.; Miao, X.; Song, Y.; Zhao, T.; Li, Y.; Shi, Y.; et al. A specific miRNA signature promotes radioresistance of human cervical cancer cells. Cancer Cell Int. 2013, 13, 118. [Google Scholar] [CrossRef]
- Shi, J.; Liu, H.; Wang, H.; Kong, X. MicroRNA expression signature in degenerative aortic stenosis. BioMed Res. Int. 2016, 2016, 4682172. [Google Scholar] [CrossRef]
- Braoudaki, M.; Lambrou, G.I.; Papadodima, S.A.; Stefanaki, K.; Prodromou, N.; Kanavakis, E. MicroRNA expression profiles in pediatric dysembryoplastic neuroepithelial tumors. Med. Oncol. 2016, 33, 5. [Google Scholar] [CrossRef]
- Chen, Y.; Lin, D.; Shi, C.; Guo, L.; Liu, L.; Chen, L.; Li, T.; Liu, Y.; Zheng, C.; Chi, X.; et al. MiR-3138 deteriorates the insulin resistance of HUVECs via KSR2/AMPK/GLUT4 signaling pathway. Cell Cycle 2021, 20, 353–368. [Google Scholar] [CrossRef] [PubMed]
- Liu, W.; Ling, S.; Sun, W.; Liu, T.; Li, Y.; Zhong, G.; Zhao, D.; Zhang, P.; Song, J.; Jin, X.; et al. Circulating microRNAs correlated with the level of coronary artery calcification in symptomatic patients. Sci. Rep. 2015, 5, 16099. [Google Scholar] [CrossRef] [PubMed]
- Xie, Z.; Yin, X.; Gong, B.; Nie, W.; Wu, B.; Zhang, X.; Huang, J.; Zhang, P.; Zhou, Z.; Li, Z. Salivary microRNAs show potential as a noninvasive biomarker for detecting resectable pancreatic cancer. Cancer Prev. Res. 2015, 8, 165–173. [Google Scholar] [CrossRef]
- Li, M.; Wang, Q.; Xue, F.; Wu, Y. lncRNA-CYTOR Works as an Oncogene Through the CYTOR/miR-3679-5p/MACC1 Axis in Colorectal Cancer. DNA Cell Biol. 2019, 38, 572–582. [Google Scholar] [CrossRef] [PubMed]
- Wang, G.; Liu, Z.; Zhan, J.; Li, R.; Ye, Y.; Qi, Y.; Wei, X.; Zheng, J. Serum exosomal miR-141-3p and miR-3679-5p levels associated with endotype and postoperative recurrence in chronic rhinosinusitis with nasal polyps. World Allergy Organ. J. 2024, 17, 100938. [Google Scholar] [CrossRef]
- Hu, B.; Copeland, N.G.; Gilbert, D.J.; Jenkins, N.A.; Kilimann, M.W. The paralemmin protein family: Identification of paralemmin-2, an isoform differentially spliced to AKAP2/AKAP-KL, and of palmdelphin, a more distant cytosolic relative. Biochem. Biophys. Res. Commun. 2001, 285, 1369–1376. [Google Scholar] [CrossRef]
- Haberg, K.; Lundmark, R.; Carlsson, S.R. SNX18 is an SNX9 paralog that acts as a membrane tubulator in AP-1-positive endosomal trafficking. J. Cell Sci. 2008, 121 Pt 9, 1495–1505. [Google Scholar] [CrossRef]
- Zhang, Y.; Park, E.; Kim, C.S.; Paik, J.H. ZNF365 promotes stalled replication forks recovery to maintain genome stability. Cell Cycle 2013, 12, 2817–2828. [Google Scholar] [CrossRef]
- Merkulova, M.; Paunescu, T.G.; Azroyan, A.; Marshansky, V.; Breton, S.; Brown, D. Mapping the H(+) (V)-ATPase interactome: Identification of proteins involved in trafficking, folding, assembly and phosphorylation. Sci. Rep. 2015, 5, 14827. [Google Scholar] [CrossRef]
- Liang, W.L.; Cao, J.; Xu, B.; Yang, P.; Shen, F.; Sun, Z.; Li, W.L.; Wang, Q.; Liu, F. miR-892a regulated PPP2R2A expression and promoted cell proliferation of human colorectal cancer cells. Biomed. Pharmacother. 2015, 72, 119–124. [Google Scholar] [CrossRef]
- Meng, W.; Chan, B.W.; Ezeonwumelu, C.; Hebert, H.L.; Campbell, A.; Soler, V.; Palmer, C.N. A genome-wide association study implicates that the TTC39C gene is associated with diabetic maculopathy with decreased visual acuity. Ophthalmic Genet. 2019, 40, 252–258. [Google Scholar] [CrossRef]
- Li, X.; Li, D.; Wang, A.; Chu, T.; Lohcharoenkal, W.; Zheng, X.; Grunler, J.; Narayanan, S.; Eliasson, S.; Herter, E.K.; et al. MicroRNA-132 with therapeutic potential in chronic wounds. J. Investig. Dermatol. 2017, 137, 2630–2638. [Google Scholar] [CrossRef] [PubMed]
- Wang, W.; Yang, C.; Wang, X.Y.; Zhou, L.Y.; Lao, G.J.; Liu, D.; Wang, C.; Hu, M.D.; Zeng, T.T.; Yan, L.; et al. MicroRNA-129 and -335 promote diabetic wound healing by inhibiting Sp1-mediated MMP-9 expression. Diabetes 2018, 67, 1627–1638. [Google Scholar] [CrossRef] [PubMed]
- Yu, J.; Peng, H.; Ruan, Q.; Fatima, A.; Getsios, S.; Lavker, R.M. MicroRNA-205 promotes keratinocyte migration via the lipid phosphatase SHIP2. FASEB J. 2010, 24, 3950–3959. [Google Scholar] [CrossRef] [PubMed]
- Viticchie, G.; Lena, A.M.; Cianfarani, F.; Odorisio, T.; Annicchiarico-Petruzzelli, M.; Melino, G.; Candi, E. MicroRNA-203 contributes to skin re-epithelialization. Cell Death Dis. 2012, 3, e435. [Google Scholar] [CrossRef] [PubMed]
- Wu, Y.; Zhong, J.L.; Hou, N.; Sun, Y.; Ma, B.; Nisar, M.F.; Teng, Y.; Tan, Z.; Chen, K.; Wang, Y.; et al. MicroRNA Let-7b inhibits keratinocyte migration in cutaneous wound healing by targeting IGF2BP2. Exp. Dermatol. 2017, 26, 116–123. [Google Scholar] [CrossRef]
- Chen, Y.C.; Lan, Y.W.; Huang, S.M.; Yen, C.C.; Chen, W.; Wu, W.J.; Staniczek, T.; Chong, K.Y.; Chen, C.M. Human amniotic fluid mesenchymal stem cells attenuate pancreatic cancer cell proliferation and tumor growth in an orthotopic xenograft mouse model. Stem Cell Res. Ther. 2022, 13, 235. [Google Scholar] [CrossRef]
- Lan, Y.W.; Chen, W.R.; Chang, G.R.; Chen, Y.C.; Chong, K.Y.; Chuang, K.C.; Kao, Y.T.; Chen, M.S.; Chen, C.M. Aldo-keto reductase family 1 member A1 (AKR1A1) exerts a protective function in alcohol-associated liver disease by reducing 4-HNE accumulation and p53 activation. Cell Biosci. 2024, 14, 18. [Google Scholar] [CrossRef]
- Pu, T.Y.; Chuang, K.C.; Tung, M.C.; Yen, C.C.; Chen, Y.H.; Cidem, A.; Ko, C.H.; Chen, W.; Chen, C.M. Lactoferrin as a therapeutic agent for attenuating hepatic stellate cell activation in thioacetamide-induced liver fibrosis. Biomed. Pharmacother. 2024, 174, 116490. [Google Scholar] [CrossRef]
- Thomson, J.M.; Parker, J.S.; Hammond, S.M. Microarray analysis of miRNA gene expression. Methods Enzymol. 2007, 427, 107–122. [Google Scholar]








| miRNA | Normal | High Glucose & Hypoxia | High Glucose & Hypoxia/Normal (log2) | p Value | Time (h) |
|---|---|---|---|---|---|
| hsa-miR-4521 * | 188 | 625 | 1.732 | 1.15 × 10−4 | 24 |
| hsa-miR-1273g-3p * | 914 | 2961 | 1.697 | 2.34 × 10−3 | 24 |
| hsa-miR-3679-5p *# | 461 | 1336 | 1.535 | 4.40 × 10−5 | 24 |
| hsa-miR-4484 * | 756 | 2007 | 1.409 | 1.28 × 10−4 | 24 |
| hsa-miR-3676-3p | 220 | 583 | 1.403 | 2.62 × 10−4 | 24 |
| hsa-miR-4685-3p | 481 | 1262 | 1.391 | 6.12 × 10−4 | 24 |
| hsa-miR-4725-3p *# | 325 | 818 | 1.329 | 6.00 × 10−5 | 24 |
| hsa-miR-4656 | 634 | 1579 | 1.317 | 1.08 × 10−4 | 24 |
| hsa-miR-204-3p | 527 | 1273 | 1.272 | 1.34 × 10−3 | 24 |
| hsa-miR-210 | 244 | 569 | 1.221 | 1.00 × 10−4 | 24 |
| hsa-miR-4290 | 490 | 1140 | 1.219 | 6.30 × 10−5 | 24 |
| hsa-miR-634 | 475 | 1094 | 1.205 | 7.30 × 10−3 | 24 |
| hsa-miR-4763-5p | 1522 | 3459 | 1.184 | 7.67 × 10−4 | 24 |
| hsa-miR-766-3p | 2283 | 4995 | 1.130 | 1.00 × 10−6 | 24 |
| hsa-miR-4800-5p *# | 356 | 767 | 1.108 | 1.18 × 10−3 | 24 |
| hsa-miR-1976 | 556 | 1173 | 1.077 | 1.83 × 10−3 | 24 |
| hsa-miR-1273a | 347 | 710 | 1.031 | 1.30 × 10−3 | 24 |
| hsa-miR-1225-3p | 393 | 796 | 1.017 | 4.59 × 10−4 | 24 |
| hsa-miR-5196-5p | 744 | 1504 | 1.015 | 3.00 × 10−6 | 24 |
| hsa-miR-205-3p *# | 503 | 95 | −2.409 | 3.00 × 10−5 | 24 |
| hsa-miR-3138 *# | 2110 | 968 | −1.125 | 1.70 × 10−5 | 24 |
| hsa-miR-4278 *# | 298 | 140 | −1.089 | 3.36 × 10−4 | 24 |
| hsa-miR-4800-5p *# | 1005 | 3319 | 1.723 | 5.00 × 10−6 | 48 |
| hsa-miR-4725-3p *# | 466 | 1180 | 1.341 | 4.00 × 10−6 | 48 |
| hsa-miR-3679-5p *# | 719 | 1576 | 1.133 | 1.30 × 10−4 | 48 |
| hsa-miR-4454 * | 8522 | 1442 | −2.563 | 4.89 × 10−4 | 48 |
| hsa-miR-205-3p *# | 552 | 106 | −2.386 | 3.40 × 10−5 | 48 |
| hsa-miR-5191 * | 1068 | 225 | −2.245 | 2.00 × 10−6 | 48 |
| hsa-miR-1260b | 36,753 | 8477 | −2.116 | 4.90 × 10−5 | 48 |
| hsa-miR-4286 | 15,856 | 4075 | −1.960 | 2.00 × 10−6 | 48 |
| hsa-miR-5100 | 719 | 212 | −1.759 | 5.28 × 10−3 | 48 |
| hsa-miR-4284 | 23,429 | 7121 | −1.718 | 9.06 × 10−3 | 48 |
| hsa-miR-3138 *# | 1336 | 480 | −1.477 | 1.00 × 10−6 | 48 |
| hsa-miR-4446-3p | 890 | 321 | −1.471 | 2.78 × 10−4 | 48 |
| hsa-miR-3131 | 450 | 174 | −1.368 | 4.80 × 10−5 | 48 |
| hsa-miR-3676-5p | 4522 | 1777 | −1.347 | 3.32 × 10−4 | 48 |
| hsa-miR-1587 | 7545 | 2973 | −1.344 | 7.27 × 10−3 | 48 |
| hsa-miR-933 | 611 | 243 | −1.330 | 1.95 × 10−3 | 48 |
| hsa-miR-4448 | 768 | 316 | −1.283 | 1.30 × 10−5 | 48 |
| hsa-miR-4278 *# | 165 | 70 | −1.240 | 2.40 × 10−5 | 48 |
| hsa-miR-1280 | 33,934 | 14467 | −1.230 | 1.60 × 10−5 | 48 |
| hsa-miR-3182 | 218 | 95 | −1.205 | 1.92 × 10−4 | 48 |
| hsa-miR-4443 | 24,819 | 10835 | −1.196 | 2.99 × 10−4 | 48 |
| hsa-miR-718 | 309 | 144 | −1.102 | 1.90 × 10−5 | 48 |
| hsa-miR-4417 | 217 | 102 | −1.094 | 8.10 × 10−5 | 48 |
| hsa-miR-3196 | 1347 | 635 | −1.085 | 9.52 × 10−4 | 48 |
| hsa-miR-1260a | 14,372 | 6902 | −1.058 | 1.40 × 10−5 | 48 |
| hsa-miR-1193 | 226 | 109 | −1.048 | 6.00 × 10−6 | 48 |
| hsa-miR-363-5p | 2397 | 1160 | −1.047 | 3.00 × 10−3 | 48 |
| miRNA Target | Direction (F, Forward Primer; R, Reverse Primer) | Sequence (5’ to 3’) |
|---|---|---|
| hsa-miR-1273g-3p | F | attcaccactgcactccag |
| R | gttggctctggtgcagggtccgaggtattcgcaccagagccaacctcagg | |
| hsa-miR-205-3p | F | gcgatgatttcagtggagtg |
| R | gttggctctggtgcagggtccgaggtattcgcaccagagccaacgaactt | |
| hsa-miR-3138 | F | atttgtggacagtgaggtaga |
| R | gttggctctggtgcagggtccgaggtattcgcaccagagccaacactccc | |
| hsa-miR-3679-5p | F | gtttgaggatatggcaggga |
| R | gttggctctggtgcagggtccgaggtattcgcaccagagccaactcccct | |
| hsa-miR-4278 | F | ggctagggggtttg |
| R | gttggctctggtgcagggtccgaggtattcgcaccagagccaaccaaggg | |
| hsa-miR-4454 | F | aaactggatccgagtcacg |
| R | gttggctctggtgcagggtccgaggtattcgcaccagagccaactggtgc | |
| hsa-miR-4484 | F | ggcaaaaggcgggagaa |
| R | gttggctctggtgcagggtccgaggtattcgcaccagagccaactggggc | |
| hsa-miR-4521 | F | attggctaaggaagtcctgt |
| R | gttggctctggtgcagggtccgaggtattcgcaccagagccaacctgagc | |
| hsa-miR-4800-5p | F | gcaagtggaccgaggaag |
| R | gttggctctggtgcagggtccgaggtattcgcaccagagccaactccttc | |
| hsa-miR-5191 | F | gtccacaggataggaagaatga |
| R | gttggctctggtgcagggtccgaggtattcgcaccagagccaacagcact | |
| hsa-miR-634 | F | ctaaaccagcaccccaact |
| R | gttggctctggtgcagggtccgaggtattcgcaccagagccaacgtccaa | |
| hsa-miR-766-3p | F | ggtggcttacacagctggaca |
| R | gttggctctggtgcagggtccgaggtattcgcaccagagccaactgcctc | |
| hsa-miR-933 | F | agtgcgcagggagacc |
| R | gttggctctggtgcagggtccgaggtattcgcaccagagccaacgggaga | |
| hsa-miR-4725-3p | F | atggggaaggcgtcagt |
| R | gttggctctggtgcagggtccgaggtattcgcaccagagccaaccccgac | |
| U6 | F | ttcctccgcaaggatgacacgc |
| R | gttggctctggtgcagggtccgaggtattcgcaccagagccaacaaaaatat |
Disclaimer/Publisher’s Note: The statements, opinions and data contained in all publications are solely those of the individual author(s) and contributor(s) and not of MDPI and/or the editor(s). MDPI and/or the editor(s) disclaim responsibility for any injury to people or property resulting from any ideas, methods, instructions or products referred to in the content. |
© 2024 by the authors. Licensee MDPI, Basel, Switzerland. This article is an open access article distributed under the terms and conditions of the Creative Commons Attribution (CC BY) license (https://creativecommons.org/licenses/by/4.0/).
Share and Cite
Tsai, H.-C.; Chang, G.R.-L.; Tung, M.-C.; Tu, M.-Y.; Chen, I.-C.; Liu, Y.-H.; Cidem, A.; Chen, C.-M. MicroRNA Signature in an In Vitro Keratinocyte Model of Diabetic Wound Healing. Int. J. Mol. Sci. 2024, 25, 10125. https://doi.org/10.3390/ijms251810125
Tsai H-C, Chang GR-L, Tung M-C, Tu M-Y, Chen I-C, Liu Y-H, Cidem A, Chen C-M. MicroRNA Signature in an In Vitro Keratinocyte Model of Diabetic Wound Healing. International Journal of Molecular Sciences. 2024; 25(18):10125. https://doi.org/10.3390/ijms251810125
Chicago/Turabian StyleTsai, Hsin-Chung, Gary Ro-Lin Chang, Min-Che Tung, Min-Yu Tu, I-Chien Chen, Yu-Hsien Liu, Abdulkadir Cidem, and Chuan-Mu Chen. 2024. "MicroRNA Signature in an In Vitro Keratinocyte Model of Diabetic Wound Healing" International Journal of Molecular Sciences 25, no. 18: 10125. https://doi.org/10.3390/ijms251810125
APA StyleTsai, H.-C., Chang, G. R.-L., Tung, M.-C., Tu, M.-Y., Chen, I.-C., Liu, Y.-H., Cidem, A., & Chen, C.-M. (2024). MicroRNA Signature in an In Vitro Keratinocyte Model of Diabetic Wound Healing. International Journal of Molecular Sciences, 25(18), 10125. https://doi.org/10.3390/ijms251810125

