The Transcriptome Characterization of the Hypothalamus and the Identification of Key Genes during Sexual Maturation in Goats
Abstract
1. Introduction
2. Results
2.1. Analysis of Serum Hormone Index
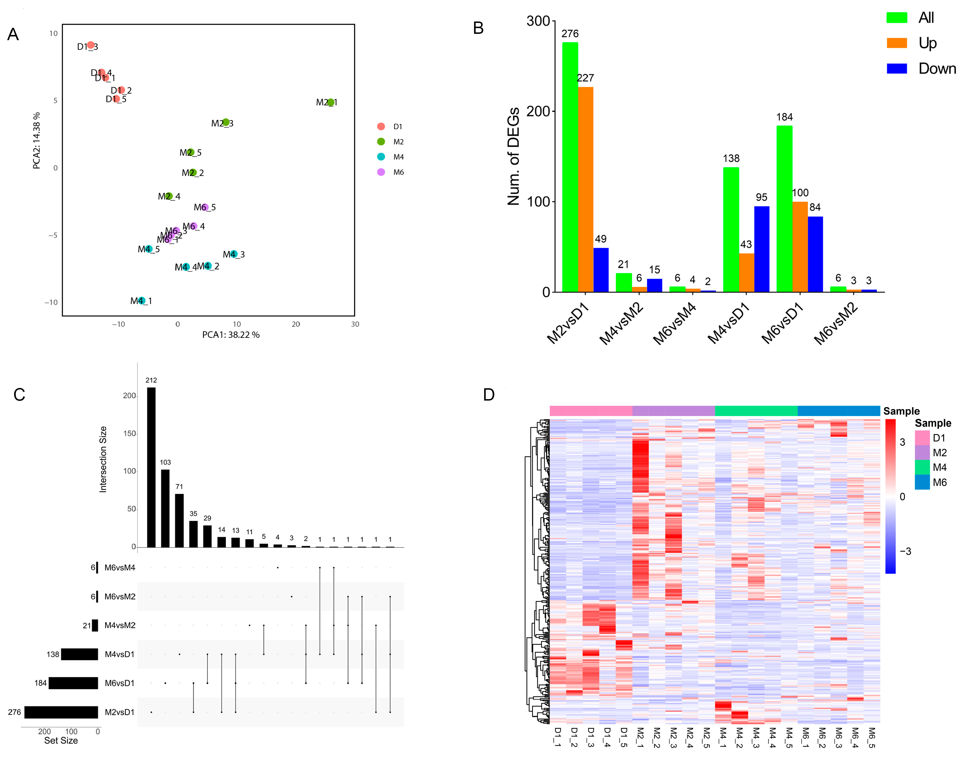
2.2. Overview of RNA-Seq
2.3. Identification of the DEGs
2.4. Functional Enrichment Analysis of DEGs
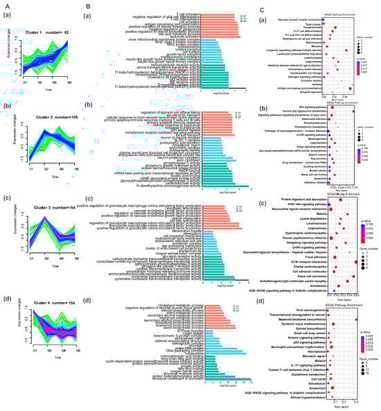
2.5. Expression Patterns and Functional Analysis of DEGs Identified during Sexual Maturation
2.6. PPI Network Analysis
2.7. qRT-PCR Validation of DEGs
3. Discussion
4. Materials and Methods
4.1. Sample Collection
4.2. Serum Hormone Concentration Test
4.3. RNA Extraction, Library Construction and Sequencing
4.4. Transcriptomic Sequencing Analysis
4.5. Identification and Functional Analysis of DEGs
4.6. Protein–Protein Interaction Network Analysis
4.7. Validation of Differentially Expressed Genes
4.8. Statistical Analysis
5. Conclusions
Supplementary Materials
Author Contributions
Funding
Institutional Review Board Statement
Informed Consent Statement
Data Availability Statement
Conflicts of Interest
References
- MacHugh, D.E.; Bradley, D.G. Livestock genetic origins: Goats buck the trend. Proc. Natl. Acad. Sci. USA 2001, 98, 5382–5384. [Google Scholar] [CrossRef] [PubMed]
 - Rumosa Gwaze, F.; Chimonyo, M.; Dzama, K. Communal goat production in Southern Africa: A review. Trop. Anim. Health Prod. 2009, 41, 1157–1168. [Google Scholar] [CrossRef]
 - Miller, B.A.; Lu, C.D. Current status of global dairy goat production: An overview. Asian-Australas. J. Anim. Sci. 2019, 32, 1219–1232. [Google Scholar] [CrossRef] [PubMed]
 - Parent, A.S.; Teilmann, G.; Juul, A.; Skakkebaek, N.E.; Toppari, J.; Bourguignon, J.P. The timing of normal puberty and the age limits of sexual precocity: Variations around the world, secular trends, and changes after migration. Endocr. Rev. 2003, 24, 668–693. [Google Scholar] [CrossRef] [PubMed]
 - Ojeda, S.R.; Lomniczi, A.; Mastronardi, C.; Heger, S.; Roth, C.; Parent, A.S.; Matagne, V.; Mungenast, A.E. Minireview: The neuroendocrine regulation of puberty: Is the time ripe for a systems biology approach? Endocrinology 2006, 147, 1166–1174. [Google Scholar] [CrossRef] [PubMed]
 - Scott, C.J.; Rose, J.L.; Gunn, A.J.; McGrath, B.M. Kisspeptin and the regulation of the reproductive axis in domestic animals. J. Endocrinol. 2018, 240, R1–R16. [Google Scholar] [CrossRef]
 - Flament-Durand, J. The hypothalamus: Anatomy and functions. Acta Psychiatr. Belg. 1980, 80, 364–375. [Google Scholar]
 - Swanson, L.W. Cerebral hemisphere regulation of motivated behavior. Brain Res. 2000, 886, 113–164. [Google Scholar] [CrossRef]
 - Maeda, K.; Ohkura, S.; Uenoyama, Y.; Wakabayashi, Y.; Oka, Y.; Tsukamura, H.; Okamura, H. Neurobiological mechanisms underlying GnRH pulse generation by the hypothalamus. Brain Res. 2010, 1364, 103–115. [Google Scholar] [CrossRef]
 - Herbison, A.E. Control of puberty onset and fertility by gonadotropin-releasing hormone neurons. Nat. Rev. Endocrinol. 2016, 12, 452–466. [Google Scholar] [CrossRef]
 - Liu, Z.; Fu, S.; He, X.; Dai, L.; Liu, X.; Narisu; Shi, C.; Gu, M.; Wang, Y.; Manda; et al. Integrated Multi-Tissue Transcriptome Profiling Characterizes the Genetic Basis and Biomarkers Affecting Reproduction in Sheep (Ovis aries). Genes 2023, 14, 1881. [Google Scholar] [CrossRef] [PubMed]
 - Zhu, J.; Chen, F.; Luo, L.; Wu, W.; Dai, J.; Zhong, J.; Lin, X.; Chai, C.; Ding, P.; Liang, L.; et al. Single-cell atlas of domestic pig cerebral cortex and hypothalamus. Sci. Bull. 2021, 66, 1448–1461. [Google Scholar] [CrossRef] [PubMed]
 - Liu, M.; Zhang, C.; Chen, J.; Xu, Q.; Liu, S.; Chao, X.; Yang, H.; Wang, T.; Muhammad, A.; Schinckel, A.P.; et al. Characterization and analysis of transcriptomes of multiple tissues from estrus and diestrus in pigs. Int. J. Biol. Macromol. 2024, 256, 128324. [Google Scholar] [CrossRef] [PubMed]
 - Hou, B.; Mao, M.; Dong, S.; Deng, M.; Sun, B.; Guo, Y.; Li, Y.; Liu, D.; Liu, G. Transcriptome analysis reveals mRNAs and long non-coding RNAs associated with fecundity in the hypothalamus of high-and low-fecundity goat. Front. Vet. Sci. 2023, 10, 1145594. [Google Scholar] [CrossRef]
 - Zhang, Z.; Sui, Z.; Zhang, J.; Li, Q.; Zhang, Y.; Xing, F. Transcriptome Sequencing-Based Mining of Genes Associated with Pubertal Initiation in Dolang Sheep. Front. Genet. 2022, 13, 818810. [Google Scholar] [CrossRef]
 - Fortes, M.R.; Nguyen, L.T.; Weller, M.M.; Cánovas, A.; Islas-Trejo, A.; Porto-Neto, L.R.; Reverter, A.; Lehnert, S.A.; Boe-Hansen, G.B.; Thomas, M.G.; et al. Transcriptome analyses identify five transcription factors differentially expressed in the hypothalamus of post-versus prepubertal Brahman heifers. J. Anim. Sci. 2016, 94, 3693–3702. [Google Scholar] [CrossRef]
 - Li, Q.; Pan, X.; Li, N.; Gong, W.; Chen, Y.; Yuan, X. Identification of Circular RNAs in Hypothalamus of Gilts during the Onset of Puberty. Genes 2021, 12, 84. [Google Scholar] [CrossRef]
 - Chu, M.X.; Jiao, C.L.; He, Y.Q.; Wang, J.Y.; Liu, Z.H.; Chen, G.H. Association between PCR-SSCP of bone morphogenetic protein 15 gene and prolificacy in Jining Grey goats. Anim. Biotechnol. 2007, 18, 263–274. [Google Scholar] [CrossRef]
 - Miao, X.; Luo, Q.; Qin, X. Genome-wide transcriptome analysis in the ovaries of two goats identifies differentially expressed genes related to fecundity. Gene 2016, 582, 69–76. [Google Scholar] [CrossRef]
 - National Committee for Livestock and Poultry Genetic Resources. Animal Genetic Resources in China: Sheep and Goats; China National Commission of Animal Genetic Resources: Beijing, China, 2011; pp. 283–286. [Google Scholar]
 - Shi, Y.; Wang, S.; Bai, S.; Huang, L.; Hou, Y. Postnatal ovarian development and its relationship with steroid hormone receptors in JiNing Grey goats. Anim. Reprod. Sci. 2015, 154, 39–47. [Google Scholar] [CrossRef]
 - Gao, X.; Ren, C.; Zhang, W.; Fang, F. An integrated analysis of mRNAs and lncRNAs in goat’s hypothalamus to explore the onset of puberty. Reprod. Domest. Anim. 2023, 58, 1046–1054. [Google Scholar] [CrossRef] [PubMed]
 - Su, F.; Guo, X.; Wang, Y.; Wang, Y.; Cao, G.; Jiang, Y. Genome-Wide Analysis on the Landscape of Transcriptomes and Their Relationship with DNA Methylomes in the Hypothalamus Reveals Genes Related to Sexual Precocity in Jining Gray Goats. Front. Endocrinol. 2018, 9, 501. [Google Scholar] [CrossRef] [PubMed]
 - Cao, G.L.; Feng, T.; Chu, M.X.; Di, R.; Zhang, Y.L.; Huang, D.W.; Liu, Q.Y.; Hu, W.P.; Wang, X.Y. Subtraction suppressive hybridisation analysis of differentially expressed genes associated with puberty in the goat hypothalamus. Reprod. Fertil. Dev. 2015, 28, 1781–1787. [Google Scholar] [CrossRef] [PubMed]
 - Yang, F.; Zhao, S.; Wang, P.; Xiang, W. Hypothalamic neuroendocrine integration of reproduction and metabolism in mammals. J. Endocrinol. 2023, 258, e230079. [Google Scholar] [CrossRef] [PubMed]
 - Wang, W.; Wang, Y.; Liu, Y.; Cao, G.; Di, R.; Wang, J.; Chu, M. Polymorphism and expression of GLUD1 in relation to reproductive performance in Jining Grey goats. Arch. Anim. Breed. 2023, 66, 411–419. [Google Scholar] [CrossRef]
 - Valasi, I.; Chadio, S.; Fthenakis, G.C.; Amiridis, G.S. Management of pre-pubertal small ruminants: Physiological basis and clinical approach. Anim. Reprod. Sci. 2012, 130, 126–134. [Google Scholar] [CrossRef]
 - Georgieva, R.I.; Bulahbel, S.; Georgiev, H.G. Patterns of variations in FSH, LH and 17beta-estradiol during the postnatal development of sheep. Theriogenology 1994, 41, 729–735. [Google Scholar] [CrossRef]
 - Rawlings, N.C.; Evans, A.C.; Honaramooz, A.; Bartlewski, P.M. Antral follicle growth and endocrine changes in prepubertal cattle, sheep and goats. Anim. Reprod. Sci. 2003, 78, 259–270. [Google Scholar] [CrossRef] [PubMed]
 - Ferraz, M.V.C.; Santos, M.H.; Oliveira, G.B.; Polizel, D.M.; Barroso, J.P.R.; Nogueira, G.P.; Gouvea, V.N.; Carvalho, P.H.V.; Biava, J.S.; Ferreira, E.M.; et al. Effect of growth rates on hormonal and pubertal status in Nellore heifers early weaned. Trop. Anim. Health Prod. 2023, 55, 189. [Google Scholar] [CrossRef]
 - Zhou, A.; Liu, G.; Jiang, X. Characteristic of the components and the metabolism mechanism of goat colostrum: A review. Anim. Biotechnol. 2023, 34, 4135–4146. [Google Scholar] [CrossRef]
 - Struff, W.G.; Sprotte, G. Bovine colostrum as a biologic in clinical medicine: A review. Part I: Biotechnological standards, phar-macodynamic and pharmacokinetic characteristics and principles of treatment. Int. J. Clin. Pharmacol. Ther. 2007, 45, 193–202. [Google Scholar] [CrossRef] [PubMed]
 - Guedes, M.T.; Zacharias, F.; Couto, R.D.; Portela, R.W.; Santos, L.C.; Santos, S.C.; Pedroza, K.C.; Peixoto, A.P.; López, J.A.; Mendonça-Lima, F.W. Maternal transference of passive humoral immunity to Haemonchus contortus in goats. Vet. Immunol. Immunopathol. 2010, 136, 138–143. [Google Scholar] [CrossRef] [PubMed]
 - Segner, H.; Verburg-van Kemenade, B.M.L.; Chadzinska, M. The immunomodulatory role of the hypothalamus-pituitary-gonad axis: Proximate mechanism for reproduction-immune trade offs? Dev. Comp. Immunol. 2017, 66, 43–60. [Google Scholar] [CrossRef]
 - Grossman, C.J. Interactions between the gonadal steroids and the immune system. Science 1985, 227, 257–261. [Google Scholar] [CrossRef]
 - Weigent, D.A.; Blalock, J.E. Associations between the neuroendocrine and immune systems. J. Leukoc. Biol. 1995, 58, 137–150. [Google Scholar] [CrossRef]
 - Vitzthum, V.J. The ecology and evolutionary endocrinology of reproduction in the human female. Am. J. Phys. Anthropol. 2009, 140, 95–136. [Google Scholar] [CrossRef]
 - Angioni, S.; Petraglia, F.; Genezzani, A.R. Immune-neuroendocrine correlations: A new aspect in human physiology. Acta Eur. Fertil. 1991, 22, 167–1170. [Google Scholar] [PubMed]
 - Chu, Q.; Zhou, B.; Xu, F.; Chen, R.; Shen, C.; Liang, T.; Li, Y.; Schinckel, A.P. Genome-wide differential mRNA expression profiles in follicles of two breeds and at two stages of estrus cycle of gilts. Sci. Rep. 2017, 7, 5052. [Google Scholar] [CrossRef] [PubMed]
 - Nguyen, L.T.; Lau, L.Y.; Fortes, M.R.S. Proteomic Analysis of Hypothalamus and Pituitary Gland in Pre and Postpubertal Brahman Heifers. Front. Genet. 2022, 13, 935433. [Google Scholar] [CrossRef]
 - Lincoln, G.A.; Johnston, J.D.; Andersson, H.; Wagner, G.; Hazlerigg, D.G. Photorefractoriness in mammals: Dissociating a seasonal timer from the circadian-based photoperiod response. Endocrinology 2005, 146, 3782–3790. [Google Scholar] [CrossRef]
 - Xiao, Y.; Zhao, L.; Li, W.; Wang, X.; Ma, T.; Yang, L.; Gao, L.; Li, C.; Zhang, M.; Yang, D.; et al. Circadian clock gene BMAL1 controls testosterone production by regulating steroidogenesis-related gene transcription in goat Leydig cells. J. Cell Physiol. 2021, 236, 6706–6725. [Google Scholar] [CrossRef] [PubMed]
 - Dardente, H.; Fustin, J.M.; Hazlerigg, D.G. Transcriptional feedback loops in the ovine circadian clock. Comp. Biochem. Physiol. Mol. Integr. Physiol. 2009, 153, 391–398. [Google Scholar] [CrossRef] [PubMed]
 - Cho, H.; Zhao, X.; Hatori, M.; Yu, R.T.; Barish, G.D.; Lam, M.T.; Chong, L.W.; DiTacchio, L.; Atkins, A.R.; Glass, C.K.; et al. Regulation of cir-cadian behaviour and metabolism by REV-ERB-α and REV-ERB-β. Nature 2012, 485, 123–127. [Google Scholar] [CrossRef]
 - Chomez, P.; Neveu, I.; Mansén, A.; Kiesler, E.; Larsson, L.; Vennström, B.; Arenas, E. Increased cell death and delayed development in the cerebellum of mice lacking the rev-erbA(alpha) orphan receptor. Development 2000, 127, 1489–1498. [Google Scholar] [CrossRef] [PubMed]
 - Ma, Y.; Juntti, S.A.; Hu, C.K.; Huguenard, J.R.; Fernald, R.D. Electrical synapses connect a network of gonadotropin releasing hormone neurons in a cichlid fish. Proc. Natl. Acad. Sci. USA 2015, 112, 3805–3810. [Google Scholar] [CrossRef]
 - Schally, A.V.; Arimura, A.; Kastin, A.J.; Matsuo, H.; Baba, Y.; Redding, T.W.; Nair, R.M.; Debeljuk, L.; White, W.F. Gonadotropin-releasing hormone: One polypeptide regulates secretion of luteinizing and follicle-stimulating hormones. Science 1971, 173, 1036–1038. [Google Scholar] [CrossRef]
 - Avet, C.; Denoyelle, C.; L‘Hôte, D.; Petit, F.; Guigon, C.J.; Cohen-Tannoudji, J.; Simon, V. GnRH regulates the expression of its receptor accessory protein SET in pituitary gonadotropes. PLoS ONE 2018, 13, e0201494. [Google Scholar] [CrossRef]
 - Yamamoto, T.; Nakahata, Y.; Soma, H.; Akashi, M.; Mamine, T.; Takumi, T. Transcriptional oscillation of canonical clock genes in mouse peripheral tissues. BMC Mol. Biol. 2004, 5, 18. [Google Scholar] [CrossRef] [PubMed]
 - Jensterle, M.; Janez, A.; Fliers, E.; DeVries, J.H.; Vrtacnik-Bokal, E.; Siegelaar, S.E. The role of glucagon-like peptide-1 in reproduction: From physiology to therapeutic perspective. Hum. Reprod. Update 2019, 25, 504–517. [Google Scholar] [CrossRef]
 - Nedyalkova, M.; Robeva, R.; Romanova, J.; Yovcheva, K.; Lattuada, M.; Simeonov, V. In silico screening of potential agonists of a glucagon-like peptide-1 receptor among female sex hormone derivatives. J. Biomol. Struct. Dyn. 2024, 1–12. [Google Scholar] [CrossRef]
 - Arbabi, L.; Li, Q.; Henry, B.A.; Clarke, I.J. Glucagon-like peptide-1 control of GnRH secretion in female sheep. J. Endocrinol. 2021, 248, 325–335. [Google Scholar] [CrossRef] [PubMed]
 - Holst, J.J. The physiology of glucagon-like peptide 1. Physiol. Rev. 2007, 87, 1409–1439. [Google Scholar] [CrossRef] [PubMed]
 - Garza, V.; West, S.M.; Cardoso, R.C. Review: Gestational and postnatal nutritional effects on the neuroendocrine control of puberty and subsequent reproductive performance in heifers. Animal 2023, 17, 100782. [Google Scholar] [CrossRef] [PubMed]
 - Toledo, C.M.; Herman, J.A.; Olsen, J.B.; Ding, Y.; Corrin, P.; Girard, E.J.; Olson, J.M.; Emili, A.; DeLuca, J.G.; Paddison, P.J. BuGZ is required for Bub3 stability, Bub1 kinetochore function, and chromosome alignment. Dev. Cell 2014, 28, 282–294. [Google Scholar] [CrossRef]
 - Yao, X.; Abrieu, A.; Zheng, Y.; Sullivan, K.F.; Cleveland, D.W. CENP-E forms a link between attachment of spindle microtubules to kinetochores and the mitotic checkpoint. Nat. Cell Biol. 2000, 2, 484–491. [Google Scholar] [CrossRef]
 - Kumar, L.; Futschik, M.E. Mfuzz: A software package for soft clustering of microarray data. Bioinformation 2007, 2, 5–7. [Google Scholar] [CrossRef]
 - Yu, G.; Wang, L.G.; Han, Y.; He, Q.Y. clusterProfiler: An R package for comparing biological themes among gene clusters. Omics 2012, 16, 284–287. [Google Scholar] [CrossRef]
 - Bu, D.; Luo, H.; Huo, P.; Wang, Z.; Zhang, S.; He, Z.; Wu, Y.; Zhao, L.; Liu, J.; Guo, J.; et al. KOBAS-i: Intelligent prioritization and exploratory visualization of biological functions for gene enrichment analysis. Nucleic Acids Res. 2021, 49, W317–W325. [Google Scholar] [CrossRef]
 - Chin, C.H.; Chen, S.H.; Wu, H.H.; Ho, C.W.; Ko, M.T.; Lin, C.Y. cytoHubba: Identifying hub objects and sub-networks from complex interactome. BMC Syst. Biol. 2014, 8, S11. [Google Scholar] [CrossRef]
 - Cleal, J.K.; Shepherd, J.N.; Shearer, J.L.; Bruce, K.D.; Cagampang, F.R. Sensitivity of housekeeping genes in the suprachiasmatic nucleus of the mouse brain to diet and the daily light-dark cycle. Brain Res. 2014, 1575, 72–77. [Google Scholar] [CrossRef]
 - Otto, E.; Köhli, P.; Appelt, J.; Menzel, S.; Fuchs, M.; Bahn, A.; Graef, F.; Duda, G.N.; Tsitsilonis, S.; Keller, J.; et al. Validation of reference genes for expression analysis in a murine trauma model combining traumatic brain injury and femoral fracture. Sci. Rep. 2020, 10, 15057. [Google Scholar] [CrossRef] [PubMed]
 







Disclaimer/Publisher’s Note: The statements, opinions and data contained in all publications are solely those of the individual author(s) and contributor(s) and not of MDPI and/or the editor(s). MDPI and/or the editor(s) disclaim responsibility for any injury to people or property resulting from any ideas, methods, instructions or products referred to in the content.  | 
© 2024 by the authors. Licensee MDPI, Basel, Switzerland. This article is an open access article distributed under the terms and conditions of the Creative Commons Attribution (CC BY) license (https://creativecommons.org/licenses/by/4.0/).
Share and Cite
Li, Q.; Chao, T.; Wang, Y.; Xuan, R.; Guo, Y.; He, P.; Zhang, L.; Wang, J. The Transcriptome Characterization of the Hypothalamus and the Identification of Key Genes during Sexual Maturation in Goats. Int. J. Mol. Sci. 2024, 25, 10055. https://doi.org/10.3390/ijms251810055
Li Q, Chao T, Wang Y, Xuan R, Guo Y, He P, Zhang L, Wang J. The Transcriptome Characterization of the Hypothalamus and the Identification of Key Genes during Sexual Maturation in Goats. International Journal of Molecular Sciences. 2024; 25(18):10055. https://doi.org/10.3390/ijms251810055
Chicago/Turabian StyleLi, Qing, Tianle Chao, Yanyan Wang, Rong Xuan, Yanfei Guo, Peipei He, Lu Zhang, and Jianmin Wang. 2024. "The Transcriptome Characterization of the Hypothalamus and the Identification of Key Genes during Sexual Maturation in Goats" International Journal of Molecular Sciences 25, no. 18: 10055. https://doi.org/10.3390/ijms251810055
APA StyleLi, Q., Chao, T., Wang, Y., Xuan, R., Guo, Y., He, P., Zhang, L., & Wang, J. (2024). The Transcriptome Characterization of the Hypothalamus and the Identification of Key Genes during Sexual Maturation in Goats. International Journal of Molecular Sciences, 25(18), 10055. https://doi.org/10.3390/ijms251810055
        
