Assembly of mTORC3 Involves Binding of ETV7 to Two Separate Sequences in the mTOR Kinase Domain
Abstract
1. Introduction
2. Results
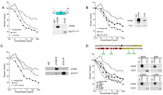
2.1. The PNT and ETS Domains Are Important for mTORC3 Assembly
2.2. Point Mutations in the PNT and ETS Domains of ETV7 Identify Amino Acids Involved in the Assembly of mTORC3
2.3. The FRB Domain in the N-Terminal Kinase Lobe of mTOR Interacts with ETV7
2.4. The mLST8 Binding Element (LBE) of mTOR Also Associates with ETV7
2.5. Cross-Link Mass Spectrometry Identifies Amino Acid Residues Involved in ETV7 mTOR Association
2.6. Overexpressed Ndel-FRB Domain Outcompetes mTOR for ETV7 Binding and Renders Karpas-299 Cells Rapamycin-Sensitive
3. Discussion
4. Materials and Methods
4.1. Antibodies
4.2. Recombinant Proteins
4.3. Plasmid Constructs
4.4. Computational Modeling
4.5. Cross-Linking
4.6. Mass Spec Analysis of Cross-Linked Proteins
4.7. Protein Purification
4.8. Cell Culture
4.9. Rapamycin Resistance Assay
4.10. Western Blot and Co-IP
Supplementary Materials
Author Contributions
Funding
Institutional Review Board Statement
Informed Consent Statement
Data Availability Statement
Conflicts of Interest
References
- Rabanal-Ruiz, Y.; Korolchuk, V.I. mTORC1 and Nutrient Homeostasis: The Central Role of the Lysosome. Int. J. Mol. Sci. 2018, 19, 818. [Google Scholar] [CrossRef] [PubMed]
- Saxton, R.A.; Sabatini, D.M. mTOR Signaling in Growth, Metabolism, and Disease. Cell 2017, 169, 361–371. [Google Scholar] [CrossRef] [PubMed]
- Zheng, L.; Zhang, W.; Zhou, Y.; Li, F.; Wei, H.; Peng, J. Recent Advances in Understanding Amino Acid Sensing Mechanisms that Regulate mTORC1. Int. J. Mol. Sci. 2016, 17, 1636. [Google Scholar] [CrossRef] [PubMed]
- Baretic, D.; Williams, R.L. PIKKs—The solenoid nest where partners and kinases meet. Curr. Opin. Struct. Biol. 2014, 29, 134–142. [Google Scholar] [CrossRef] [PubMed]
- Imseng, S.; Aylett, C.H.; Maier, T. Architecture and activation of phosphatidylinositol 3-kinase related kinases. Curr. Opin. Struct. Biol. 2018, 49, 177–189. [Google Scholar] [CrossRef]
- Jacinto, E.; Hall, M.N. Tor signalling in bugs, brain and brawn. Nat. Rev. Mol. Cell Biol. 2003, 4, 117–126. [Google Scholar] [CrossRef]
- Yoshimura, S.H.; Hirano, T. HEAT repeats—Versatile arrays of amphiphilic helices working in crowded environments? J. Cell Sci. 2016, 129, 3963–3970. [Google Scholar] [CrossRef]
- Andrade, M.A.; Petosa, C.; O’Donoghue, S.I.; Muller, C.W.; Bork, P. Comparison of ARM and HEAT protein repeats. J. Mol. Biol. 2001, 309, 1–18. [Google Scholar] [CrossRef]
- Baretic, D.; Berndt, A.; Ohashi, Y.; Johnson, C.M.; Williams, R.L. Tor forms a dimer through an N-terminal helical solenoid with a complex topology. Nat. Commun. 2016, 7, 11016. [Google Scholar] [CrossRef]
- Chao, L.H.; Avruch, J. Cryo-EM insight into the structure of MTOR complex 1 and its interactions with Rheb and substrates. F1000Research 2019, 8. [Google Scholar] [CrossRef]
- Yang, H.; Jiang, X.; Li, B.; Yang, H.J.; Miller, M.; Yang, A.; Dhar, A.; Pavletich, N.P. Mechanisms of mTORC1 activation by RHEB and inhibition by PRAS40. Nature 2017, 552, 368–373. [Google Scholar] [CrossRef] [PubMed]
- Yang, H.; Rudge, D.G.; Koos, J.D.; Vaidialingam, B.; Yang, H.J.; Pavletich, N.P. mTOR kinase structure, mechanism and regulation. Nature 2013, 497, 217–223. [Google Scholar] [CrossRef]
- Harwood, F.C.; Klein Geltink, R.I.; O’Hara, B.P.; Cardone, M.; Janke, L.; Finkelstein, D.; Entin, I.; Paul, L.; Houghton, P.J.; Grosveld, G.C. ETV7 is an essential component of a rapamycin-insensitive mTOR complex in cancer. Sci. Adv. 2018, 4, eaar3938. [Google Scholar] [CrossRef] [PubMed]
- Degnan, B.M.; Degnan, S.M.; Naganuma, T.; Morse, D.E. The ets multigene family is conserved throughout the Metazoa. Nucleic Acids Res. 1993, 21, 3479–3484. [Google Scholar] [CrossRef]
- Potter, M.D.; Buijs, A.; Kreider, B.; van Rompaey, L.; Grosveld, G.C. Identification and characterization of a new human ETS-Family transcription factor, TEL2, that is expressed in hematopoietic tissues and can associate with TEL1/ETV6. Blood 2000, 95, 3341–3348. [Google Scholar] [CrossRef] [PubMed]
- Poirel, H.; Lopez, R.G.; Lacronique, V.; Della Valle, V.; Mauchauffe, M.; Berger, R.; Ghysdael, J.; Bernard, O.A. Characterization of a novel ETS gene, TELB, encoding a protein structurally and functionally related to TEL. Oncogene 2000, 19, 4802–4806. [Google Scholar] [CrossRef]
- Baens, M.; Peeters, P.; Guo, C.; Aerssens, J.; Marynen, P. Genomic organization of TEL: The human ETS-Variant gene 6. Genome Res. 1996, 6, 404–413. [Google Scholar] [CrossRef]
- Raynaud, S.; Cave, H.; Baens, M.; Bastard, C.; Cacheux, V.; Grosgeorge, J.; Guidal-Giroux, C.; Guo, C.; Vilmer, E.; Marynen, P.; et al. The 12; 21 translocation involving TEL and deletion of the other TEL allele: Two frequently associated alterations found in childhood acute lymphoblastic leukemia. Blood 1996, 87, 2891–2899. [Google Scholar] [CrossRef]
- Gu, X.; Shin, B.H.; Akbarali, Y.; Weiss, A.; Boltax, J.; Oettgen, P.; Libermann, T.A. Tel-2 is a novel transcriptional repressor related to the Ets factor Tel/ETV-6. J. Biol. Chem. 2001, 276, 9421–9436. [Google Scholar] [CrossRef]
- Lopez, R.G.; Carron, C.; Oury, C.; Gardellin, P.; Bernard, O.; Ghysdael, J. TEL is a sequence-specific transcriptional repressor. J. Biol. Chem. 1999, 274, 30132–30138. [Google Scholar] [CrossRef]
- Golub, T.R.; Goga, A.; Barker, G.F.; Afar, D.E.; McLaughlin, J.; Bohlander, S.K.; Rowley, J.D.; Witte, O.N.; Gilliland, D.G. Oligomerization of the ABL tyrosine kinase by the Ets protein TEL in human leukemia. Mol. Cell. Biol. 1996, 16, 4107–4116. [Google Scholar] [CrossRef] [PubMed]
- Buijs, A.; van Rompaey, L.; Molijn, A.C.; Davis, J.N.; Vertegaal, A.C.; Potter, M.D.; Adams, C.; van Baal, S.; Zwarthoff, E.C.; Roussel, M.F.; et al. The MN1-TEL fusion protein, encoded by the translocation (12; 22) (p13; q11) in myeloid leukemia, is a transcription factor with transforming activity. Mol. Cell. Biol. 2000, 20, 9281–9293. [Google Scholar] [CrossRef] [PubMed]
- Madeira, F.; Pearce, M.; Tivey, A.R.N.; Basutkar, P.; Lee, J.; Edbali, O.; Madhusoodanan, N.; Kolesnikov, A.; Lopez, R. Search and sequence analysis tools services from EMBL-EBI in 2022. Nucleic Acids Res. 2022, 50, W276–W279. [Google Scholar] [CrossRef] [PubMed]
- Kim, C.A.; Phillips, M.L.; Kim, W.; Gingery, M.; Tran, H.H.; Robinson, M.A.; Faham, S.; Bowie, J.U. Polymerization of the SAM domain of TEL in leukemogenesis and transcriptional repression. EMBO J. 2001, 20, 4173–4182. [Google Scholar] [CrossRef] [PubMed]
- Waterhouse, A.; Bertoni, M.; Bienert, S.; Studer, G.; Tauriello, G.; Gumienny, R.; Heer, F.T.; de Beer, T.A.P.; Rempfer, C.; Bordoli, L.; et al. SWISS-MODEL: Homology modelling of protein structures and complexes. Nucleic Acids Res. 2018, 46, W296–W303. [Google Scholar] [CrossRef]
- De, S.; Chan, A.C.; Coyne, H.J., 3rd; Bhachech, N.; Hermsdorf, U.; Okon, M.; Murphy, M.E.; Graves, B.J.; McIntosh, L.P. Steric mechanism of auto-inhibitory regulation of specific and non-specific DNA binding by the ETS transcriptional repressor ETV6. J. Mol. Biol. 2014, 426, 1390–1406. [Google Scholar] [CrossRef]
- Schymkowitz, J.; Borg, J.; Stricher, F.; Nys, R.; Rousseau, F.; Serrano, L. The FoldX web server: An online force field. Nucleic Acids Res. 2005, 33, W382–W388. [Google Scholar] [CrossRef]
- Gaubitz, C.; Oliveira, T.M.; Prouteau, M.; Leitner, A.; Karuppasamy, M.; Konstantinidou, G.; Rispal, D.; Eltschinger, S.; Robinson, G.C.; Thore, S.; et al. Molecular Basis of the Rapamycin Insensitivity of Target Of Rapamycin Complex 2. Mol. Cell 2015, 58, 977–988. [Google Scholar] [CrossRef]
- Kim, D.H.; Sarbassov, D.D.; Ali, S.M.; Latek, R.R.; Guntur, K.V.; Erdjument-Bromage, H.; Tempst, P.; Sabatini, D.M. GbetaL, a positive regulator of the rapamycin-sensitive pathway required for the nutrient-sensitive interaction between raptor and mTOR. Mol. Cell 2003, 11, 895–904. [Google Scholar] [CrossRef]
- Chen, E.J.; Kaiser, C.A. LST8 negatively regulates amino acid biosynthesis as a component of the TOR pathway. J. Cell Biol. 2003, 161, 333–347. [Google Scholar] [CrossRef]
- Jones, A.X.; Cao, Y.; Tang, Y.L.; Wang, J.H.; Ding, Y.H.; Tan, H.; Chen, Z.L.; Fang, R.Q.; Yin, J.; Chen, R.C.; et al. Improving mass spectrometry analysis of protein structures with arginine-selective chemical cross-linkers. Nat. Commun. 2019, 10, 3911. [Google Scholar] [CrossRef] [PubMed]
- Carella, C.; Potter, M.; Bonten, J.; Rehg, J.E.; Neale, G.; Grosveld, G.C. The ETS factor TEL2 is a hematopoietic oncoprotein. Blood 2006, 107, 1124–1132. [Google Scholar] [CrossRef] [PubMed]
- Piggin, C.L.; Roden, D.L.; Gallego-Ortega, D.; Lee, H.J.; Oakes, S.R.; Ormandy, C.J. ELF5 isoform expression is tissue-specific and significantly altered in cancer. Breast Cancer Res. 2016, 18, 4. [Google Scholar] [CrossRef] [PubMed]
- Alessandrini, F.; Pezze, L.; Menendez, D.; Resnick, M.A.; Ciribilli, Y. ETV7-Mediated DNAJC15 Repression Leads to Doxorubicin Resistance in Breast Cancer Cells. Neoplasia 2018, 20, 857–870. [Google Scholar] [CrossRef] [PubMed]
- Lin, W.; Chen, T. Using TR-FRET to Investigate Protein-Protein Interactions: A Case Study of PXR-Coregulator Interaction. Adv. Protein Chem. Struct. Biol. 2018, 110, 31–63. [Google Scholar] [CrossRef]
- Lauck, F.; Smith, C.A.; Friedland, G.F.; Humphris, E.L.; Kortemme, T. RosettaBackrub—A web server for flexible backbone protein structure modeling and design. Nucleic Acids Res. 2010, 38, W569–W575. [Google Scholar] [CrossRef]
- Muller, F.; Kolbowski, L.; Bernhardt, O.M.; Reiter, L.; Rappsilber, J. Data-Independent Acquisition Improves Quantitative Cross-linking Mass Spectrometry. Mol. Cell. Proteom. 2019, 18, 786–795. [Google Scholar] [CrossRef]






| ETV7 Position | FRB (mTOR) Position |
|---|---|
| 30 | 155 (2086)/262 (2193) |
| 46 | 203 (2134) |
| 48 | 87 (2018) |
| 56 | 111 (2042)/178 (2109) |
| 64 | 111 (2042)/262 (2193)/178 (2109) |
| 85 | 87 (2019)/286 (2217)/203 (2134)/178 (2109) |
| 98 | 262 (2193) |
| 113 | 129 (2060)/155 (2086) |
| 118 | 178 (2109) |
| 131 | 129 (2060)/155 (2086) |
Disclaimer/Publisher’s Note: The statements, opinions and data contained in all publications are solely those of the individual author(s) and contributor(s) and not of MDPI and/or the editor(s). MDPI and/or the editor(s) disclaim responsibility for any injury to people or property resulting from any ideas, methods, instructions or products referred to in the content. |
© 2024 by the authors. Licensee MDPI, Basel, Switzerland. This article is an open access article distributed under the terms and conditions of the Creative Commons Attribution (CC BY) license (https://creativecommons.org/licenses/by/4.0/).
Share and Cite
Zhan, J.; Harwood, F.; Have, S.T.; Lamond, A.; Phillips, A.H.; Kriwacki, R.W.; Halder, P.; Cardone, M.; Grosveld, G.C. Assembly of mTORC3 Involves Binding of ETV7 to Two Separate Sequences in the mTOR Kinase Domain. Int. J. Mol. Sci. 2024, 25, 10042. https://doi.org/10.3390/ijms251810042
Zhan J, Harwood F, Have ST, Lamond A, Phillips AH, Kriwacki RW, Halder P, Cardone M, Grosveld GC. Assembly of mTORC3 Involves Binding of ETV7 to Two Separate Sequences in the mTOR Kinase Domain. International Journal of Molecular Sciences. 2024; 25(18):10042. https://doi.org/10.3390/ijms251810042
Chicago/Turabian StyleZhan, Jun, Frank Harwood, Sara Ten Have, Angus Lamond, Aaron H. Phillips, Richard W. Kriwacki, Priyanka Halder, Monica Cardone, and Gerard C. Grosveld. 2024. "Assembly of mTORC3 Involves Binding of ETV7 to Two Separate Sequences in the mTOR Kinase Domain" International Journal of Molecular Sciences 25, no. 18: 10042. https://doi.org/10.3390/ijms251810042
APA StyleZhan, J., Harwood, F., Have, S. T., Lamond, A., Phillips, A. H., Kriwacki, R. W., Halder, P., Cardone, M., & Grosveld, G. C. (2024). Assembly of mTORC3 Involves Binding of ETV7 to Two Separate Sequences in the mTOR Kinase Domain. International Journal of Molecular Sciences, 25(18), 10042. https://doi.org/10.3390/ijms251810042
