Transcriptome Regulation Mechanisms Difference between Female and Male Buchloe dactyloides in Response to Drought Stress and Rehydration
Abstract
1. Introduction
2. Results
2.1. Analysis of B. dactyloides Physiological States and Phenotypic Changes
2.2. GO and KEGG Pathway Analysis of DEGs between Female and Male B. dactyloides
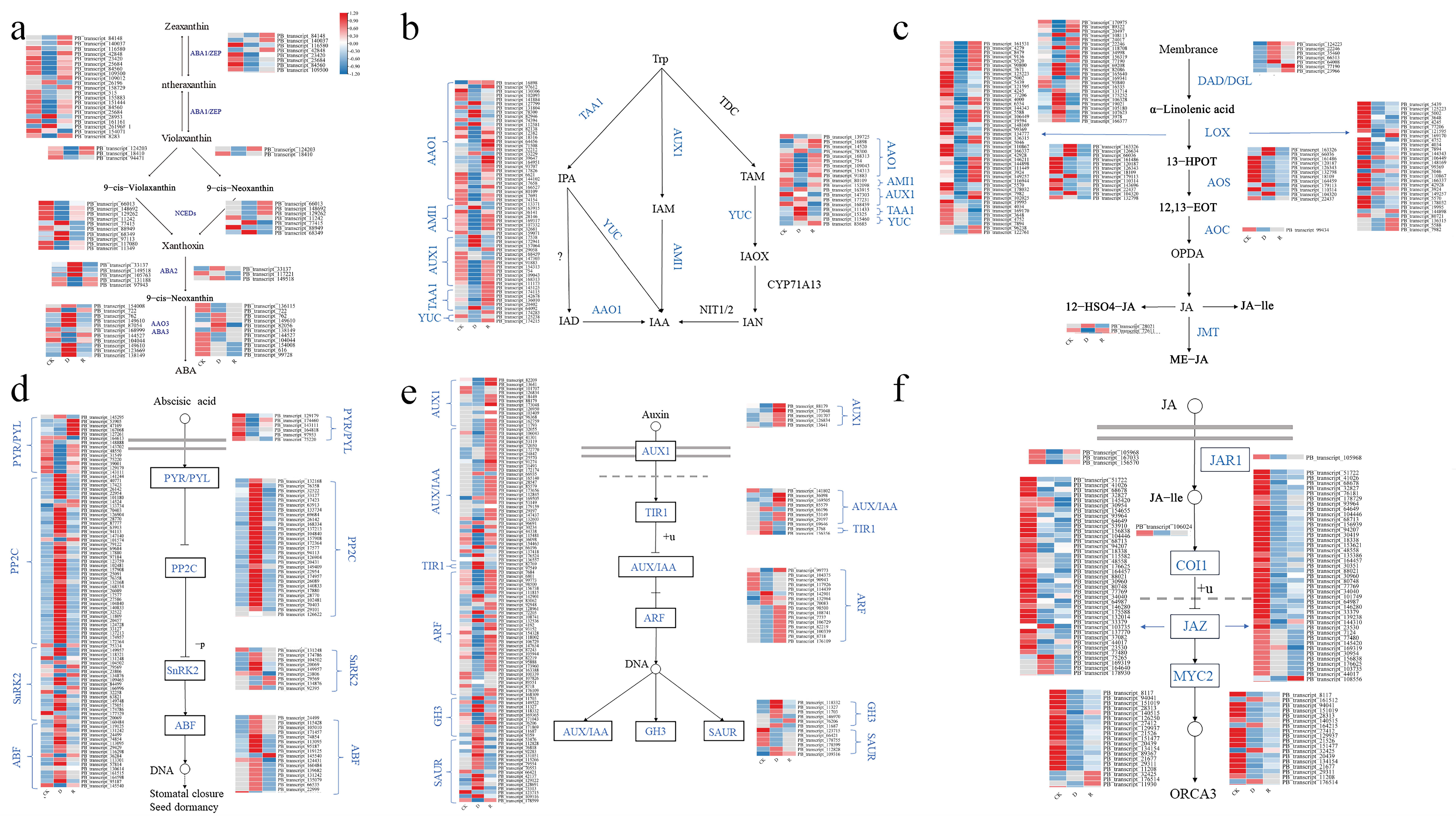
2.3. Difference of Plant Hormone Signal Transduction and Biosynthesis Pathway between Female and Male B. dactyloides
2.4. DEGs Involved in Photosynthetic Pathways between Female and Male B. dactyloides
2.5. WGCNA Analysis Identified Key Drought Response Genes in Female and Male B. dactyloides
2.6. Yeast Verification of Key Genes under Drought Stress
3. Discussion
4. Materials and Methods
4.1. Test Materials
4.2. Experimental Design
4.3. Determination of Chlorophyll Content
4.4. Determination of Relative Leaf Water Content
4.5. Antioxidant Enzyme Assay
4.6. Illumina cDNA Library Construction and Sequencing
4.7. DEGs Expression Analysis and Gene Annotation
4.8. cDNA Synthesis and Quantitative Reverse Transcription (qRT-PCR)
4.9. Gene Expression Quantification
4.10. Gene Expression Pattern Analysis
4.11. Verification of Gene Function
5. Conclusions
Supplementary Materials
Author Contributions
Funding
Data Availability Statement
Acknowledgments
Conflicts of Interest
References
- Oladosu, Y.; Rafii, M.Y.; Samuel, C.; Fatai, A.; Magaji, U.; Kareem, I.; Kamarudin, Z.S.; Muhammad, I.; Kolapo, K. Drought Resistance in Rice from Conventional to Molecular Breeding: A Review. Int. J. Mol. Sci. 2019, 20, 3519. [Google Scholar] [CrossRef] [PubMed]
- Wang, Y.; Mostafa, S.; Zeng, W.; Jin, B. Function and Mechanism of Jasmonic Acid in Plant Responses to Abiotic and Biotic Stresses. Int. J. Mol. Sci. 2021, 22, 8568. [Google Scholar] [CrossRef]
- Fang, Y.; Xiong, L. General mechanisms of drought response and their application in drought resistance improvement in plants. Cell. Mol. Life Sci. CMLS 2015, 72, 673–689. [Google Scholar] [CrossRef]
- Li, Y.; Wang, C.; Cui, H.; Zhu, K.; Jia, F.; Ma, C.; Kang, J.; Sun, Y. Identification of alfalfa lncRNAs based on PacBio sequencing. Grass Res. 2023, 3, 26. [Google Scholar] [CrossRef]
- de Oliveira Sousa, A.R.; de Andrade Silva, E.M.; Coelho Filho, M.A.; Costa, M.G.C.; dos Santos Soares Filho, W.; Micheli, F.; Maserti, B.; da Silva Gesteira, A. Metabolic responses to drought stress and rewatering in leaves and roots of three Citrus scion/rootstock combinations. Sci. Hortic. 2022, 292, 110490. [Google Scholar] [CrossRef]
- Shen, J.; Wang, X.; Song, H.; Wang, M.; Niu, T.; Lei, H.; Qin, C.; Liu, A. Physiology and transcriptomics highlight the underlying mechanism of sunflower responses to drought stress and rewatering. iScience 2023, 26, 108112. [Google Scholar] [CrossRef] [PubMed]
- Wang, Y.; Shi, J.; Ren, Z.; Fan, X.; Li, R.; Yu, C.; Peng, Z.; Gao, Y.; Liu, Z.; Duan, Z. Physiological and transcriptomic analyses of the effects of coronatine on drought tolerance in Carex leucochlora. Environ. Exp. Bot. 2023, 206, 105184. [Google Scholar] [CrossRef]
- Jia, X.; Sun, C.; Zuo, Y.; Li, G.; Li, G.; Ren, L.; Chen, G. Integrating transcriptomics and metabolomics to characterise the response of Astragalus membranaceus Bge. var. mongolicus (Bge.) to progressive drought stress. BMC Genom. 2016, 17, 188. [Google Scholar] [CrossRef]
- Bachtrog, D.; Mank, J.E.; Peichel, C.L.; Kirkpatrick, M.; Otto, S.P.; Ashman, T.L.; Hahn, M.W.; Kitano, J.; Mayrose, I.; Ming, R.; et al. Sex determination: Why so many ways of doing it? PLoS Biol. 2014, 12, e1001899. [Google Scholar] [CrossRef]
- Walas, Ł.; Mandryk, W.; Thomas, P.A.; Tyrała-Wierucka, Z.; Iszkuło, G. Sexual systems in gymnosperms: A review. Basic Appl. Ecol. 2018, 31, 1–9. [Google Scholar] [CrossRef]
- Renner, S.S.; Ricklefs, R.E. Dioecy and its correlates in the flowering plants. Am. J. Bot. 1995, 82, 596–606. [Google Scholar] [CrossRef]
- Hultine, K.R.; Grady, K.C.; Wood, T.E.; Shuster, S.M.; Stella, J.C.; Whitham, T.G. Climate change perils for dioecious plant species. Nat. Plants 2016, 2, 16109. [Google Scholar] [CrossRef]
- Obeso, J.R. The costs of reproduction in plants. New Phytol. 2002, 155, 321–348. [Google Scholar] [CrossRef] [PubMed]
- Yang, J.; Hu, L.; Wang, Z.; Zhu, W.; Meng, L. Responses to drought stress among sex morphs of Oxyria sinensis (Polygonaceae), a subdioecious perennial herb native to the East Himalayas. Ecol. Evol. 2014, 4, 4033–4040. [Google Scholar] [CrossRef]
- Field, D.L.; Pickup, M.; Barrett, S.C. Comparative analyses of sex-ratio variation in dioecious flowering plants. Evol. Int. J. Org. Evol. 2013, 67, 661–672. [Google Scholar] [CrossRef] [PubMed]
- Melnikova, N.V.; Borkhert, E.V.; Snezhkina, A.V.; Kudryavtseva, A.V.; Dmitriev, A.A. Sex-Specific Response to Stress in Populus. Front. Plant Sci. 2017, 26, 1827. [Google Scholar] [CrossRef]
- Correia, O.; Diaz Barradas, M.C. Ecophysiological differences between male and female plants of Pistacia lentiscus L. Plant Ecol. 2000, 149, 131–142. [Google Scholar] [CrossRef]
- Zhang, S.; Chen, L.; Duan, B.; Korpelainen, H.; Li, C. Populus cathayana males exhibit more efficient protective mechanisms than females under drought stress. For. Ecol. Manag. 2012, 275, 68–78. [Google Scholar] [CrossRef]
- Guo, L.Z.; Meng, H.; Teng, K.; Fan, X.; Zhang, H.; Teng, W.; Yue, Y.; Wu, J. Effects of Nitrogen Forms on the Growth and Nitrogen Accumulation in Buchloe dactyloides Seedlings. Plants 2022, 11, 2086. [Google Scholar] [CrossRef]
- Quinn, J.A.; Engel, J. Life history strategies and sex ratios for a cultivar and a wild population of Buchloe dactyloides (Gramineae). Am. J. Bot. 1986, 73, 874–881. [Google Scholar] [CrossRef]
- Johnson, P.G.; Riordan, T.P.; Johnson-Cicalese, J.M. Low-Mowing Tolerance in buffalo grass. Crop Sci. 2000, 40, 1339–1343. [Google Scholar] [CrossRef]
- Guan, J.; Yue, Y.; Yin, S.; Teng, W.; Zhang, H.; Teng, W.; Zhang, H.; Wen, H.; Wu, J.; Teng, K.; et al. Integration analysis of full-length transcriptomics and metabolomics provides new insights into the mechanism of sex differentiation in buffalograss (Buchloe dactyloides). Grass Res. 2023, 3, 24. [Google Scholar] [CrossRef]
- Alderman, E.J.; Hoyle, J.A.; Braun, R.C.; Reeves, J.A. Winter golf cart traffic, colorants, and overseeding influence winter green cover and spring recovery of buffalo grass. Crop Forage Turfgrass Manag. 2020, 6, e20077. [Google Scholar] [CrossRef]
- Xiao, F.; Zhao, Y.; Wang, X.; Mao, Y.; Jian, X. Comparative transcriptome analysis of dioecious floral development in Trachycarpus fortunei using Illumina and PacBio SMRT sequencing. BMC Plant Biol. 2023, 23, 536. [Google Scholar] [CrossRef] [PubMed]
- Patanè, C.; Cosentino, S.L.; Romano, D.; Toscano, S. Relative Water Content, Proline, and Antioxidant Enzymes in Leaves of Long Shelf-Life Tomatoes under Drought Stress and Rewatering. Plants 2022, 11, 3045. [Google Scholar] [CrossRef]
- Wang, H.; Ma, Q.; Shan, F.; Tian, L.; Gong, J.; Quan, W.; Yang, W.; Hou, Q.; Zhang, F.; Zhang, S. Transcriptional regulation mechanism of wheat varieties with different nitrogen use efficiencies in response to nitrogen deficiency stress. BMC Genom. 2022, 23, 727. [Google Scholar] [CrossRef]
- Fox, H.; Doron-Faigenboim, A.; Kelly, G.; Bourstein, R.; Attia, Z.; Zhou, J.; Moshe, Y.; Moshelion, M.; David-Schwartz, R. Transcriptome analysis of Pinus halepensis under drought stress and during recovery. Tree Physiol. 2018, 38, 423–441. [Google Scholar] [CrossRef]
- Rentsch, D.; Schmidt, S.; Tegeder, M. Transporters for uptake and allocation of organic nitrogen compounds in plants. FEBS Lett. 2007, 581, 2281–2289. [Google Scholar] [CrossRef]
- Yobi, A.; Wone, B.W.; Xu, W.; Alexander, D.C.; Guo, L.; Ryals, J.A.; Oliver, M.J.; Cushman, J.C. Metabolomic profiling in Selaginella lepidophylla at various hydration states provides new insights into the mechanistic basis of desiccation tolerance. Mol. Plant 2013, 6, 369–385. [Google Scholar] [CrossRef]
- Le, X.H.; Lee, C.P.; Millar, A.H. The mitochondrial pyruvate carrier (MPC) complex mediates one of three pyruvate-supplying pathways that sustain Arabidopsis respiratory metabolism. Plant Cell 2021, 33, 2776–2793. [Google Scholar] [CrossRef]
- Xu, W.; Guo, L.; Wang, C.; Wei, L.; Wang, Q.; Ren, Q.; Yang, X.; Zhan, C.; Liang, X.; Wang, J.; et al. Transcriptome Analysis Reveals Drought-Responsive Pathways and Key Genes of Two Oat (Avena sativa) Varieties. Plants 2024, 13, 177. [Google Scholar] [CrossRef] [PubMed]
- Macabuhay, A.; Arsova, B.; Walker, R.; Johnson, A.; Watt, M.; Roessner, U. Modulators or facilitators? Roles of lipids in plant root-microbe interactions. Trends Plant Sci. 2022, 27, 180–190. [Google Scholar] [CrossRef] [PubMed]
- Zhang, X.; Song, J.; Yan, W.; Li, T.; Li, R.; Wang, J.; Wang, X.; Zhou, Q. Regulation of rhizospheric microbial network to enhance plant growth and resist pollutants: Unignorable weak electric field. Sci. Total Environ. 2023, 855, 158888. [Google Scholar] [CrossRef] [PubMed]
- Seifikalhor, M.; Aliniaeifard, S.; Hassani, B.; Niknam, V.; Lastochkina, O. Diverse role of γ-aminobutyric acid in dynamic plant cell responses. Plant Cell Rep. 2019, 38, 847–867. [Google Scholar] [CrossRef]
- Echeverry, C.; Arredondo, F.; Martínez, M.; Abin-Carriquiry, J.A.; Midiwo, J.; Dajas, F. Antioxidant activity, cellular bioavailability, and iron and calcium management of neuroprotective and nonneuroprotective flavones. Neurotox. Res. 2015, 27, 31–42. [Google Scholar] [CrossRef]
- Holthuis, J.C.M.; Menon, A.K. Lipid landscapes and pipelines in membrane homeostasis. Nature 2014, 510, 48–57. [Google Scholar] [CrossRef]
- Xie, C.; Yang, L.; Gai, Y.P. MAPKKKs in plants: Multidimensional regulators of plant growth and stress responses. Int. J. Mol. Sci. 2023, 24, 4117. [Google Scholar] [CrossRef]
- Verma, V.; Ravindran, P.; Kumar, P.P. Plant hormone-mediated regulation of stress responses. BMC Plant Biol. 2016, 16, 86. [Google Scholar] [CrossRef]
- Gonzalez-Guzman, M.; Pizzio, G.A.; Antoni, R.; Vera-Sirera, F.; Merilo, E.; Bassel, G.W.; Fernández, M.A.; Holdsworth, M.J.; Perez-Amador, M.A.; Kollist, H.; et al. Arabidopsis PYR/PYL/RCAR receptors play a major role in quantitative regulation of stomatal aperture and transcriptional response to abscisic acid. Plant Cell 2012, 24, 2483–2496. [Google Scholar] [CrossRef]
- Park, S.Y.; Fung, P.; Nishimura, N.; Jensen, D.R.; Fujii, H.; Zhao, Y.; Lumba, S.; Santiago, J.; Rodrigues, A.; Chow, T.F.; et al. Abscisic acid inhibits type 2C protein phosphatases via the PYR/PYL family of START proteins. Science 2009, 324, 1068–1071. [Google Scholar] [CrossRef]
- Zeng, W.; Tan, B.; Deng, L.; Wang, Y.; Feng, J. Identification and expression analysis of abscisic acid signal transduction genes during peach fruit ripening. Sci. Hortic. 2020, 270, 109402. [Google Scholar] [CrossRef]
- Yang, J.; Wang, M.; Zhou, S.; Xu, B.; Chen, P.; Ma, F.; Mao, K. The ABA receptor gene MdPYL9 confers tolerance to drought stress in transgenic apple (Malus domestica). Environ. Exp. Bot. 2022, 194, 104695. [Google Scholar] [CrossRef]
- Wang, Y.; Wang, Z.; Wang, S.; Li, J.; Li, X.; Zang, H. The changes of wheat seedlings in drought condition by exogenous coronatine (COR). Acta Agric. Scand. Sect. B Soil Plant Sci. 2020, 70, 467–473. [Google Scholar] [CrossRef]
- Dörffling, K. The Discovery of Abscisic Acid: A Retrospect. J. Plant Growth Regul. 2015, 34, 795–808. [Google Scholar] [CrossRef]
- Acharya, B.R.; Assmann, S.M. Hormone interactions in stomatal function. Plant Mol. Biol. 2009, 69, 451–462. [Google Scholar] [CrossRef]
- Li, S.; Li, X.; Wei, Z.; Liu, F. ABA-mediated modulation of elevated CO2 on stomatal response to drought. Curr. Opin. Plant Biol. 2020, 56, 174–180. [Google Scholar] [CrossRef]
- Agarwal, S.; Sairam, R.K.; Srivastava, G.C.; Meena, R.C. Changes in antioxidant enzymes activity and oxidative stress by abscisic acid and salicylic acid in wheat genotypes. Biol. Plant. 2005, 49, 541–550. [Google Scholar] [CrossRef]
- Muhammad Aslam, M.; Waseem, M.; Jakada, B.H.; Okal, E.J.; Lei, Z.; Saqib, H.S.A.; Yuan, W.; Xu, W.; Zhang, Q. Mechanisms of Abscisic Acid-Mediated Drought Stress Responses in Plants. Int. J. Mol. Sci. 2022, 23, 1084. [Google Scholar] [CrossRef]
- Shinozaki, K.; Yamaguchi-Shinozaki, K. Gene networks involved in drought stress response and tolerance. J. Exp. Bot. 2007, 58, 221–227. [Google Scholar] [CrossRef]
- Dharmasiri, N.; Dharmasiri, S.; Estelle, M. The F-box protein TIR1 is an auxin receptor. Nature 2005, 435, 441–445. [Google Scholar] [CrossRef]
- Park, J.E.; Park, J.Y.; Kim, Y.S.; Staswick, P.E.; Jeon, J.; Yun, J.; Kim, S.Y.; Kim, J.; Lee, Y.H.; Park, C.M. GH3-mediated auxin homeostasis links growth regulation with stress adaptation response in Arabidopsis. J. Biol. Chem. 2007, 282, 10036–10046. [Google Scholar] [CrossRef] [PubMed]
- Wang, D.; Chen, Q.; Chen, W.; Guo, Q.; Xia, Y.; Wang, S.; Jing, D.; Liang, G. Physiological and transcription analyses reveal the regulatory mechanism of melatonin in inducing drought resistance in loquat (Eriobotrya japonica L.) seedlings. Environ. Exp. Bot. 2021, 181, 104291. [Google Scholar] [CrossRef]
- Sugawara, S.; Hishiyama, S.; Jikumaru, Y.; Hanada, A.; Nishimura, T.; Koshiba, T.; Zhao, Y.; Kamiya, Y.; Kasahara, H. Biochemical analyses of indole-3-acetaldoxime-dependent auxin biosynthesis in Arabidopsis. Proc. Natl. Acad. Sci. USA 2009, 106, 5430–5435. [Google Scholar] [CrossRef] [PubMed]
- Casanova-Sáez, R.; Mateo-Bonmatí, E.; Ljung, K. Auxin Metabolism in Plants. Cold Spring Harb. Perspect. Biol. 2021, 13, a039867. [Google Scholar] [CrossRef] [PubMed]
- Chen, Y.; Chen, Y.; Shi, Z.; Jin, Y.; Sun, H.; Xie, F.; Zhang, L. Biosynthesis and Signal Transduction of ABA, JA, and BRs in Response to Drought Stress of Kentucky Bluegrass. Int. J. Mol. Sci. 2019, 20, 1289. [Google Scholar] [CrossRef]
- Yao, H.; Wang, F.; Bi, Q.; Liu, H.; Liu, L.; Xiao, G.; Zhu, J.; Shen, H.; Li, H. Combined Analysis of Pharmaceutical Active Ingredients and Transcriptomes of Glycyrrhiza uralensis Under PEG6000-Induced Drought Stress Revealed Glycyrrhizic Acid and Flavonoids Accumulation via JA-Mediated Signaling. Front. Plant Sci. 2022, 13, 920172. [Google Scholar] [CrossRef]
- Chini, A.; Monte, I.; Zamarreño, A.M.; Lassueur, S.; Reymond, P.; Weiss, S.; Stintzi, A.; Schaller, A.; Porzel, A.; García-Mina, J.M.; et al. An OPR3-independent pathway uses 4, 5-didehydrojasmonate for jasmonate synthesis. Nat. Chem. Biol. 2018, 14, 171–178. [Google Scholar] [CrossRef]
- Ruan, J.J.; Zhou, Y.X.; Zhou, M.L.; Yan, J.; Khurshid, M.; Weng, W.; Cheng, J.; Zhang, K. Jasmonic acid signaling pathway in plants. Int. J. Mol. Sci. 2019, 20, 2479. [Google Scholar] [CrossRef]
- Wasternack, C.; Hause, B. Jasmonates: Biosynthesis, perception, signal transduction and action in plant stress response, growth and development. An update to the 2007 review in Annals of Botany. Ann. Bot. 2013, 111, 1021–1058. [Google Scholar] [CrossRef]
- Peian, Z.; Haifeng, J.; Peijie, G.; Sadeghnezhad, E.; Qianqian, P.; Tianyu, D.; Teng, L.; Huanchun, J.; Jinggui, F. Chitosan induces jasmonic acid production leading to resistance of ripened fruit against Botrytis cinerea infection. Food Chem. 2021, 337, 127772. [Google Scholar] [CrossRef]
- Chen, Y.E.; Cui, J.M.; Su, Y.Q.; Zhang, C.M.; Ma, J.; Zhang, Z.W.; Yuan, M.; Liu, W.J.; Zhang, H.Y.; Yuan, S. Comparison of phosphorylation and assembly of photosystem complexes and redox homeostasis in two wheat cultivars with different drought resistance. Sci. Rep. 2017, 7, 12718. [Google Scholar] [CrossRef]
- Lan, Y.; Song, Y.; Zhao, F.; Cao, Y.; Luo, D.; Qiao, D.; Cao, Y.; Xu, H. Phylogenetic, Structural and functional evolution of the LHC gene family in plant species. Int. J. Mol. Sci. 2022, 24, 488. [Google Scholar] [CrossRef]
- Hou, Z.; Yin, J.; Lu, Y.; Song, J.; Wang, S.; Wei, S.; Liu, Z.; Zhang, Y.; Fang, Z. Transcriptomic analysis reveals the temporal and spatial changes in physiological process and gene expression in common buckwheat (fagopyrum esculentum moench) grown under drought stress. Agronomy 2019, 9, 569. [Google Scholar] [CrossRef]
- Brown, J.M.; Weldt, C.E.; Holloway, H.M.P.; Tuong, T.D.; Patton, A.J.; Costa, D.; Livingston, D.P.; Yu, X.; Milla-Lewis, S.R. Transcriptomic analysis of zoysiagrass (Zoysia japonica) provides novel insights into the molecular basis of cold acclimation. Grass Res. 2023, 3, 25. [Google Scholar] [CrossRef]
- Kumar, R.R.; Dubey, K.; Arora, K.; Dalal, M.; Rai, G.K.; Mishra, D.; Chaturvedi, K.K.; Rai, A.; Kumar, S.N.; Singh, B.; et al. Characterizing the putative mitogen-activated protein kinase (MAPK) and their protective role in oxidative stress tolerance and carbon assimilation in wheat under terminal heat stress. Biotechnol. Rep. 2021, 29, e00597. [Google Scholar] [CrossRef]
- Fan, Z.; Zhao, B.; Lai, R.; Wu, H.; Jia, L.; Zhao, X.; Luo, J.; Huang, Y.; Chen, Y.; Lin, Y.; et al. Genome-Wide Identification of the MPK Gene Family and Expression Analysis under Low-Temperature Stress in the Banana. Plants 2023, 12, 2926. [Google Scholar] [CrossRef] [PubMed]
- Rahiman, N.; Akaberi, M.; Sahebkar, A.; Emami, S.A.; Tayarani-Najaran, Z. Protective effects of saffron and its active components against oxidative stress and apoptosis in endothelial cells. Microvasc. Res. 2018, 118, 82–89. [Google Scholar] [CrossRef]
- Liang, Z.; Wei, S.; Guo, Y.; Wu, Y. Genome-wide identification of MPK and MKK gene families and their responses to phytohormone treatment and abiotic stress in foxtail millet. Plant Growth Regul. 2023, 99, 85–99. [Google Scholar] [CrossRef]
- MAPK Group. Mitogen-activated protein kinase cascades in plants: A new nomenclature. Trends Plant Sci. 2002, 7, 301–308. [Google Scholar] [CrossRef]
- Xie, K.; Chen, J.; Wang, Q.; Yang, Y. Direct phosphorylation and activation of a mitogen-activated protein kinase by a calcium-dependent protein kinase in rice. Plant Cell 2014, 26, 3077–3089. [Google Scholar] [CrossRef]
- Zhou, H.; Ren, S.; Han, Y.; Zhang, Q.; Qin, L.; Xing, Y. Identification and Analysis of Mitogen-Activated Protein Kinase (MAPK) Cascades in Fragaria vesca. Int. J. Mol. Sci. 2017, 18, 1766. [Google Scholar] [CrossRef] [PubMed]
- Teige, M.; Scheikl, E.; Eulgem, T.; Dóczi, R.; Ichimura, K.; Shinozaki, K.; Dangl, J.L.; Hirt, H. The MKK2 pathway mediates cold and salt stress signaling in Arabidopsis. Mol. Cell 2004, 15, 141–152. [Google Scholar] [CrossRef]
- Liang, W.; Bi, J.; Peng, W.; Zhang, F.; Shi, H.; Li, L. Cloning and expression analysis of a mitogen-activated protein kinase gene OsMPK14 in rice. Rice Sci. 2010, 17, 269–275. [Google Scholar] [CrossRef]
- Chen, L.; Sun, H.; Wang, F.; Yue, D.; Shen, X.; Sun, W.; Zhang, X.; Yang, X. Genome-wide identification of MAPK cascade genes reveals the GhMAP3K14-GhMKK11-GhMPK31 pathway is involved in the drought response in cotton. Plant Mol. Biol. 2020, 103, 211–223. [Google Scholar] [CrossRef] [PubMed]
- Ma, H.; Chen, J.; Zhang, Z.; Ma, L.; Yang, Z.; Zhang, Q.; Li, X.; Xiao, J.; Wang, S. MAPK kinase 10.2 promotes disease resistance and drought tolerance by activating different MAPKs in rice. Plant J. 2017, 92, 557–570. [Google Scholar] [CrossRef]
- Zhu, X.; Zhang, N.; Liu, X.; Li, S.; Yang, J.; Hong, X.; Wang, F.; Si, H. Mitogen-activated protein kinase 11 (MAPK11) maintains growth and photosynthesis of potato plant under drought condition. Plant Cell Rep. 2021, 40, 491–506. [Google Scholar] [CrossRef]
- Kanehisa, M.; Goto, S.; Kawashima, S.; Okuno, Y.; Hattori, M. The KEGG resource for deciphering the genome. Nucleic Acids Res. 2004, 32, D277–D280. [Google Scholar] [CrossRef]
- Li, B.; Dewey, C.N. RSEM: Accurate transcript quantification from RNA-Seq data with or without a reference genome. BMC Bioinform. 2011, 12, 323. [Google Scholar] [CrossRef]
- Robinson, M.D.; Mccarthy, D.J.; Smyth, G.K. edgeR: A Bioconductor package for differential expression analysis of digital gene expression data. Bioinformatics 2010, 26, 139–140. [Google Scholar] [CrossRef]
- Bray, N.; Pimentel, H.; Melsted, P.; Pachter, L. Near-optimal probabilistic RNA-seq quantification. Nat. Biotechnol. 2016, 34, 525–527. [Google Scholar] [CrossRef]








| Transcript ID | TF | Eggnog_Class_Annotation | NR_Annotation |
|---|---|---|---|
| PB_transcript_160085 | TCP | -- | transcription factor TCP7 |
| PB_transcript_75052 | MAPK | Signal transduction mechanisms | hypothetical protein |
| PB_transcript_121221 | MAPK | Signal transduction mechanisms | hypothetical protein |
| PB_transcript_17674 | CPP | Inorganic ion transport and metabolism | hypothetical protein |
| PB_transcript_142867 | AUX/IAA | Transcription | auxin-responsive protein IAA13 |
| PB_transcript_128934 | STE | Signal transduction mechanisms | Mitogen-activated protein kinase kinase 3 |
| PB_transcript_24526 | CAMK OST1L | Signal transduction mechanisms | hypothetical protein |
| PB_transcript_101250 | MYB | Transcription | transcriptional adapter ADA2 |
Disclaimer/Publisher’s Note: The statements, opinions and data contained in all publications are solely those of the individual author(s) and contributor(s) and not of MDPI and/or the editor(s). MDPI and/or the editor(s) disclaim responsibility for any injury to people or property resulting from any ideas, methods, instructions or products referred to in the content. |
© 2024 by the authors. Licensee MDPI, Basel, Switzerland. This article is an open access article distributed under the terms and conditions of the Creative Commons Attribution (CC BY) license (https://creativecommons.org/licenses/by/4.0/).
Share and Cite
Liu, M.; Su, Y.; Teng, K.; Fan, X.; Yue, Y.; Xiao, G.; Liu, L. Transcriptome Regulation Mechanisms Difference between Female and Male Buchloe dactyloides in Response to Drought Stress and Rehydration. Int. J. Mol. Sci. 2024, 25, 9653. https://doi.org/10.3390/ijms25179653
Liu M, Su Y, Teng K, Fan X, Yue Y, Xiao G, Liu L. Transcriptome Regulation Mechanisms Difference between Female and Male Buchloe dactyloides in Response to Drought Stress and Rehydration. International Journal of Molecular Sciences. 2024; 25(17):9653. https://doi.org/10.3390/ijms25179653
Chicago/Turabian StyleLiu, Muye, Yalan Su, Ke Teng, Xifeng Fan, Yueseng Yue, Guozeng Xiao, and Lingyun Liu. 2024. "Transcriptome Regulation Mechanisms Difference between Female and Male Buchloe dactyloides in Response to Drought Stress and Rehydration" International Journal of Molecular Sciences 25, no. 17: 9653. https://doi.org/10.3390/ijms25179653
APA StyleLiu, M., Su, Y., Teng, K., Fan, X., Yue, Y., Xiao, G., & Liu, L. (2024). Transcriptome Regulation Mechanisms Difference between Female and Male Buchloe dactyloides in Response to Drought Stress and Rehydration. International Journal of Molecular Sciences, 25(17), 9653. https://doi.org/10.3390/ijms25179653

