Slc4a7 Regulates Retina Development in Zebrafish
Abstract
1. Introduction
2. Results
2.1. High Expression of SLC4A7 Is Observed in Both Human and Zebrafish Eyes
2.2. Silencing slc4a7 Induces Marked Ocular Changes in Zebrafish
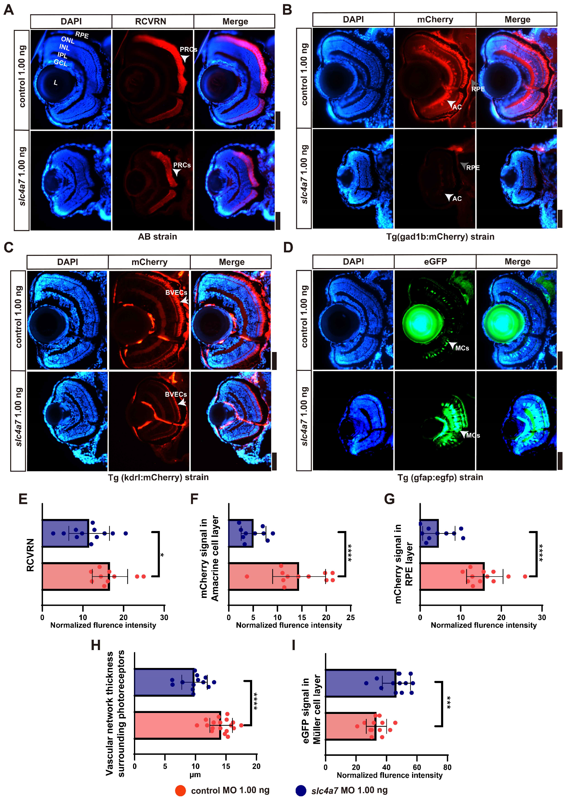
2.3. Aberrant Photoreceptors, RPE, and Amacrine Cells in slc4a7-Deficient Morphants
2.4. Enhanced Apoptosis in Retinas Following slc4a7 Gene Silencing
2.5. Impaired Visual Behaviors in Zebrafish with slc4a7 Gene Suppression
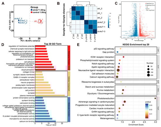
2.6. RNA Sequencing Analysis Revealed Distinct Transcriptomic Changes in slc4a7-Knockdown Zebrafish Eyes
2.7. The Reversal of Knockdown Effects via mRNA Compensation
3. Discussion
4. Materials and Methods
4.1. Zebrafish Husbandry and Embryo Preparation
4.2. Morpholino Knockdown Experiments
4.3. Quantitative Real-Time PCR (qRT-PCR)
4.4. Ocular Measurement
4.5. Slc4a7 mRNA Preparation and Rescue Experiments
4.6. TUNEL Assay
4.7. Immunohistochemistry
4.8. Transcriptome Analyses
4.9. Optokinetic Response and Visual Motor Response Assay
4.10. Subcellular Localization and Expression Analysis of Human SLC4A7
4.11. Generation of slc4a7 Crispants
4.12. Quantification and Statistical Analysis
5. Conclusions
Supplementary Materials
Author Contributions
Funding
Institutional Review Board Statement
Informed Consent Statement
Data Availability Statement
Acknowledgments
Conflicts of Interest
References
- Botto, C.; Rucli, M.; Tekinsoy, M.D.; Pulman, J.; Sahel, J.A.; Dalkara, D. Early and late stage gene therapy interventions for inherited retinal degenerations. Prog. Retin. Eye Res. 2022, 86, 100975. [Google Scholar] [CrossRef] [PubMed]
- Jin, Z.B.; Huang, X.F.; Lv, J.N.; Xiang, L.; Li, D.Q.; Chen, J.; Huang, C.; Wu, J.; Lu, F.; Qu, J. SLC7A14 linked to autosomal recessive retinitis pigmentosa. Nat. Commun. 2014, 5, 3517. [Google Scholar] [CrossRef]
- Khan, A.O.; Basamh, O.S. Pediatric primary calcific band keratopathy with or without glaucoma from biallelic SLC4A4 mutations. Ophthalmic Genet. 2018, 39, 425–427. [Google Scholar] [CrossRef]
- Schiff, E.R.; Tailor, V.K.; Chan, H.W.; Theodorou, M.; Webster, A.R.; Moosajee, M. Novel Biallelic Variants and Phenotypic Features in Patients with SLC38A8-Related Foveal Hypoplasia. Int. J. Mol. Sci. 2021, 22, 1130. [Google Scholar] [CrossRef] [PubMed]
- Wang, Z.; Yemanyi, F.; Blomfield, A.K.; Bora, K.; Huang, S.; Liu, C.H.; Britton, W.R.; Cho, S.S.; Tomita, Y.; Fu, Z.; et al. Amino acid transporter SLC38A5 regulates developmental and pathological retinal angiogenesis. eLife 2022, 11, e73105. [Google Scholar] [CrossRef] [PubMed]
- Zhao, X.; Gao, M.; Liang, J.; Chen, Y.; Wang, Y.; Wang, Y.; Xiao, Y.; Zhao, Z.; Wan, X.; Jiang, M.; et al. SLC7A11 Reduces Laser-Induced Choroidal Neovascularization by Inhibiting RPE Ferroptosis and VEGF Production. Front. Cell Dev. Biol. 2021, 9, 639851. [Google Scholar] [CrossRef] [PubMed]
- Zhao, Y.; Li, Q.; Jian, W.; Han, X.; Zhang, Y.; Zeng, Y.; Liu, R.; Wang, Q.; Song, Q. Protective benefits of salvianic acid A against retinal iron overload by inhibition of ferroptosis. Biomed. Pharmacother. Biomed. Pharmacother. 2023, 165, 115140. [Google Scholar] [CrossRef]
- Bok, D.; Galbraith, G.; Lopez, I.; Woodruff, M.; Nusinowitz, S.; BeltrandelRio, H.; Huang, W.; Zhao, S.; Geske, R.; Montgomery, C.; et al. Blindness and auditory impairment caused by loss of the sodium bicarbonate cotransporter NBC3. Nat. Genet. 2003, 34, 313–319. [Google Scholar] [CrossRef]
- Millo, T.; Rivera, A.; Obolensky, A.; Marks-Ohana, D.; Xu, M.; Li, Y.; Wilhelm, E.; Gopalakrishnan, P.; Gross, M.; Rosin, B.; et al. Identification of autosomal recessive novel genes and retinal phenotypes in members of the solute carrier (SLC) superfamily. Genet. Med. Off. J. Am. Coll. Med. Genet. 2022, 24, 1523–1535. [Google Scholar] [CrossRef]
- Ahn, J.; Chiang, J.; Gorin, M.B. Novel mutation in SLC4A7 gene causing autosomal recessive progressive rod-cone dystrophy. Ophthalmic Genet. 2020, 41, 386–389. [Google Scholar] [CrossRef]
- Park, H.J.; Lee, S.; Ju, E.; Jones, J.A.; Choi, I. Alternative transcription of sodium/bicarbonate transporter SLC4A7 gene enhanced by single nucleotide polymorphisms. Physiol. Genom. 2017, 49, 167–176. [Google Scholar] [CrossRef] [PubMed]
- Özgöz, A.; İçduygu, F.M.; Yükseltürk, A.; Şaml, I.H.; Öztürk, K.H.; Başkan, Z. Low-penetrance susceptibility variants and postmenopausal oestrogen receptor positive breast cancer. J. Genet. 2020, 99, 15. [Google Scholar] [CrossRef] [PubMed]
- Rode, M.; Teren, A.; Wirkner, K.; Horn, K.; Kirsten, H.; Loeffler, M.; Scholz, M.; Pott, J. Genome-wide association analysis of pulse wave velocity traits provide new insights into the causal relationship between arterial stiffness and blood pressure. PLoS ONE 2020, 15, e0237237. [Google Scholar] [CrossRef] [PubMed]
- Whitfield, J.B.; Dy, V.; McQuilty, R.; Zhu, G.; Heath, A.C.; Montgomery, G.W.; Martin, N.G. Genetic effects on toxic and essential elements in humans: Arsenic, cadmium, copper, lead, mercury, selenium, and zinc in erythrocytes. Environ. Health Perspect. 2010, 118, 776–782. [Google Scholar] [CrossRef] [PubMed]
- Damkier, H.H.; Nielsen, S.; Praetorius, J. Molecular expression of SLC4-derived Na+-dependent anion transporters in selected human tissues. Am. J. Physiol. Regul. Integr. Comp. Physiol. 2007, 293, R2136–R2146. [Google Scholar] [CrossRef]
- Severin, M.; Pedersen, E.L.; Borre, M.T.; Axholm, I.; Christiansen, F.B.; Ponniah, M.; Czaplinska, D.; Larsen, T.; Pardo, L.A.; Pedersen, S.F. Dynamic localization of the Na+-HCO3- co-transporter NBCn1 to the plasma membrane, centrosomes, spindle and primary cilia. J. Cell Sci. 2023, 136, jcs260687. [Google Scholar] [CrossRef]
- Axelsen, T.V.; Olesen, C.; Khan, D.; Mohammadi, A.; Bouzinova, E.V.; Nielsen, C.J.F.; Mele, M.; Hauerslev, K.R.; Pedersen, H.L.; Balling, E.; et al. Antibodies toward Na+,HCO3--cotransporter NBCn1/SLC4A7 block net acid extrusion and cause pH-dependent growth inhibition and apoptosis in breast cancer. Br. J. Cancer 2024, 130, 1206–1220. [Google Scholar] [CrossRef]
- Hu, J.; Li, G.; Liu, Z.; Ma, H.; Yuan, W.; Lu, Z.; Zhang, D.; Ling, H.; Zhang, F.; Liu, Y.; et al. Bicarbonate transporter SLC4A7 promotes EMT and metastasis of HNSCC by activating the PI3K/AKT/mTOR signaling pathway. Mol. Carcinog. 2023, 62, 628–640. [Google Scholar] [CrossRef]
- Sedlyarov, V.; Eichner, R.; Girardi, E.; Essletzbichler, P.; Goldmann, U.; Nunes-Hasler, P.; Srndic, I.; Moskovskich, A.; Heinz, L.X.; Kartnig, F.; et al. The Bicarbonate Transporter SLC4A7 Plays a Key Role in Macrophage Phagosome Acidification. Cell Host Microbe 2018, 23, 766–774.e5. [Google Scholar] [CrossRef]
- Ali, E.S.; Lipońska, A.; O’Hara, B.P.; Amici, D.R.; Torno, M.D.; Gao, P.; Asara, J.M.; Yap, M.F.; Mendillo, M.L.; Ben-Sahra, I. The mTORC1-SLC4A7 axis stimulates bicarbonate import to enhance de novo nucleotide synthesis. Mol. Cell 2022, 82, 3284–3298.e7. [Google Scholar] [CrossRef]
- Duran, C.; Thompson, C.H.; Xiao, Q.; Hartzell, H.C. Chloride channels: Often enigmatic, rarely predictable. Annu. Rev. Physiol. 2010, 72, 95–121. [Google Scholar] [CrossRef] [PubMed]
- Mita, K.; Sumikama, T.; Iwamoto, M.; Matsuki, Y.; Shigemi, K.; Oiki, S. Conductance selectivity of Na+ across the K+ channel via Na+ trapped in a tortuous trajectory. Proc. Natl. Acad. Sci. USA 2021, 118, e2017168118. [Google Scholar] [CrossRef] [PubMed]
- Tang, P.H.; Kono, M.; Koutalos, Y.; Ablonczy, Z.; Crouch, R.K. New insights into retinoid metabolism and cycling within the retina. Prog. Retin. Eye Res. 2013, 32, 48–63. [Google Scholar] [CrossRef] [PubMed]
- Woodruff, M.L.; Lem, J.; Fain, G.L. Early receptor current of wild-type and transducin knockout mice: Photosensitivity and light-induced Ca2+ release. J. Physiol. 2004, 557 Pt 3, 821–828. [Google Scholar] [CrossRef]
- Catterall, W.A.; Wisedchaisri, G.; Zheng, N. The chemical basis for electrical signaling. Nat. Chem. Biol. 2017, 13, 455–463. [Google Scholar] [CrossRef] [PubMed]
- Nakahari, T.; Suzuki, C.; Kawaguchi, K.; Hosogi, S.; Tanaka, S.; Asano, S.; Inui, T.; Marunaka, Y. Ambroxol-Enhanced Frequency and Amplitude of Beating Cilia Controlled by a Voltage-Gated Ca2+ Channel, Cav1.2, via pHi Increase and [Cl−]i Decrease in the Lung Airway Epithelial Cells of Mice. Int. J. Mol. Sci. 2023, 24, 16976. [Google Scholar] [CrossRef] [PubMed]
- Vismara, M.; Benatti, B.; Nicolini, G.; Cova, I.; Monfrini, E.; Di Fonzo, A.; Fetoni, V.; Viganò, C.A.; Priori, A.; Dell’Osso, B. Clinical uses of Bupropion in patients with Parkinson’s disease and comorbid depressive or neuropsychiatric symptoms: A scoping review. BMC Neurol. 2022, 22, 169. [Google Scholar] [CrossRef]
- Cullot, G.; Boutin, J.; Fayet, S.; Prat, F.; Rosier, J.; Cappellen, D.; Lamrissi, I.; Pennamen, P.; Bouron, J.; Amintas, S.; et al. Cell cycle arrest and p53 prevent ON-target megabase-scale rearrangements induced by CRISPR-Cas9. Nat. Commun. 2023, 14, 4072. [Google Scholar] [CrossRef]
- Levine, A.J. p53: 800 million years of evolution and 40 years of discovery. Nat. Rev. Cancer 2020, 20, 471–480. [Google Scholar] [CrossRef]
- Liu, J.; Zhang, C.; Wang, J.; Hu, W.; Feng, Z. The Regulation of Ferroptosis by Tumor Suppressor p53 and its Pathway. Int. J. Mol. Sci. 2020, 21, 8387. [Google Scholar] [CrossRef]
- Song, R.; Tian, K.; Wang, W.; Wang, L. P53 suppresses cell proliferation, metastasis, and angiogenesis of osteosarcoma through inhibition of the PI3K/AKT/mTOR pathway. Int. J. Surg. (Lond. Engl.) 2015, 20, 80–87. [Google Scholar] [CrossRef]
- Wang, H.; Guo, M.; Wei, H.; Chen, Y. Targeting p53 pathways: Mechanisms, structures, and advances in therapy. Signal Transduct. Target. Ther. 2023, 8, 92. [Google Scholar] [CrossRef]
- He, M.; Xia, M.; Yang, Q.; Chen, X.; Li, H.; Xia, X. P-aminobenzoic acid promotes retinal regeneration through activation of Ascl1a in zebrafish. Neural Regen. Res. 2024, 19, 1849–1856. [Google Scholar] [CrossRef] [PubMed]
- Nomura-Komoike, K.; Saitoh, F.; Komoike, Y.; Fujieda, H. DNA Damage Response in Proliferating Müller Glia in the Mammalian Retina. Investig. Ophthalmol. Vis. Sci. 2016, 57, 1169–1182. [Google Scholar] [CrossRef] [PubMed]
- Jiang, H.; Tang, M.; Xu, Z.; Wang, Y.; Li, M.; Zheng, S.; Zhu, J.; Lin, Z.; Zhang, M. CRISPR/Cas9 system and its applications in nervous system diseases. Genes Dis. 2024, 11, 675–686. [Google Scholar] [CrossRef]
- Zheng, S.S.; Han, R.Y.; Xiang, L.; Zhuang, Y.Y.; Jin, Z.B. Versatile Genome Engineering Techniques Advance Human Ocular Disease Researches in Zebrafish. Front. Cell Dev. Biol. 2018, 6, 75. [Google Scholar] [CrossRef]
- Lieschke, G.J.; Currie, P.D. Animal models of human disease: Zebrafish swim into view. Nat. Rev. Genet. 2007, 8, 353–367. [Google Scholar] [CrossRef]
- Lin, H.S.; Huang, Y.L.; Wang, Y.S.; Hsiao, E.; Hsu, T.A.; Shiao, H.Y.; Jiaang, W.T.; Sampurna, B.P.; Lin, K.H.; Wu, M.S.; et al. Identification of Novel Anti-Liver Cancer Small Molecules with Better Therapeutic Index than Sorafenib via Zebrafish Drug Screening Platform. Cancers 2019, 11, 739. [Google Scholar] [CrossRef] [PubMed]
- Kimmel, C.B.; Ballard, W.W.; Kimmel, S.R.; Ullmann, B.; Schilling, T.F. Stages of embryonic development of the zebrafish. Dev. Dyn. Off. Publ. Am. Assoc. Anat. 1995, 203, 253–310. [Google Scholar] [CrossRef]
- Rosa, A.; Giese, W.; Meier, K.; Alt, S.; Klaus-Bergmann, A.; Edgar, L.T.; Bartels-Klein, E.; Collins, R.T.; Szymborska, A.; Coxam, B.; et al. WASp controls oriented migration of endothelial cells to achieve functional vascular patterning. Development 2022, 149, dev200195. [Google Scholar] [CrossRef]
- Leung, Y.F.; Ma, P.; Link, B.A.; Dowling, J.E. Factorial microarray analysis of zebrafish retinal development. Proc. Natl. Acad. Sci. USA 2008, 105, 12909–12914. [Google Scholar] [CrossRef] [PubMed]
- Zhuang, Y.Y.; Xiang, L.; Wen, X.R.; Shen, R.J.; Zhao, N.; Zheng, S.S.; Han, R.Y.; Qu, J.; Lu, F.; Jin, Z.B. Slc7a14 Is Indispensable in Zebrafish Retinas. Front. Cell Dev. Biol. 2019, 7, 333. [Google Scholar] [CrossRef] [PubMed]
- Huang, X.F.; Xiang, L.; Cheng, W.; Cheng, F.F.; He, K.W.; Zhang, B.W.; Zheng, S.S.; Han, R.Y.; Zheng, Y.H.; Xu, X.T.; et al. Mutation of IPO13 causes recessive ocular coloboma, microphthalmia, and cataract. Exp. Mol. Med. 2018, 50, 1–11. [Google Scholar] [CrossRef] [PubMed]
- Stainier, D.Y.R.; Raz, E.; Lawson, N.D.; Ekker, S.C.; Burdine, R.D.; Eisen, J.S.; Ingham, P.W.; Schulte-Merker, S.; Yelon, D.; Weinstein, B.M.; et al. Guidelines for morpholino use in zebrafish. PLoS Genet. 2017, 13, e1007000. [Google Scholar] [CrossRef]
- Li, J.; Lai, M.; Zhang, X.; Li, Z.; Yang, D.; Zhao, M.; Wang, D.; Sun, Z.; Ehsan, S.; Li, W.; et al. PINK1-parkin-mediated neuronal mitophagy deficiency in prion disease. Cell Death Dis. 2022, 13, 162. [Google Scholar] [CrossRef]
- Love, M.I.; Huber, W.; Anders, S. Moderated estimation of fold change and dispersion for RNA-seq data with DESeq2. Genome Biol. 2014, 15, 550. [Google Scholar] [CrossRef]
- Liao, Y.; Wang, J.; Jaehnig, E.J.; Shi, Z.; Zhang, B. WebGestalt 2019: Gene set analysis toolkit with revamped UIs and APIs. Nucleic Acids Res. 2019, 47, W199–W205. [Google Scholar] [CrossRef]
- Raudvere, U.; Kolberg, L.; Kuzmin, I.; Arak, T.; Adler, P.; Peterson, H.; Vilo, J. g:Profiler: A web server for functional enrichment analysis and conversions of gene lists (2019 update). Nucleic Acids Res. 2019, 47, W191–W198. [Google Scholar] [CrossRef]
- Florea, L.; Song, L.; Salzberg, S.L. Thousands of exon skipping events differentiate among splicing patterns in sixteen human tissues. F1000Research 2013, 2, 188. [Google Scholar] [CrossRef]
- Shen, S.; Park, J.W.; Lu, Z.X.; Lin, L.; Henry, M.D.; Wu, Y.N.; Zhou, Q.; Xing, Y. rMATS: Robust and flexible detection of differential alternative splicing from replicate RNA-Seq data. Proc. Natl. Acad. Sci. USA 2014, 111, E5593–E5601. [Google Scholar] [CrossRef]
- Liu, Y.; Ma, P.; Cassidy, P.A.; Carmer, R.; Zhang, G.; Venkatraman, P.; Brown, S.A.; Pang, C.P.; Zhong, W.; Zhang, M.; et al. Statistical Analysis of Zebrafish Locomotor Behaviour by Generalized Linear Mixed Models. Sci. Rep. 2017, 7, 2937. [Google Scholar] [CrossRef] [PubMed]
- Gautam, P.; Hamashima, K.; Chen, Y.; Zeng, Y.; Makovoz, B.; Parikh, B.H.; Lee, H.Y.; Lau, K.A.; Su, X.; Wong, R.C.B.; et al. Multi-species single-cell transcriptomic analysis of ocular compartment regulons. Nat. Commun. 2021, 12, 5675. [Google Scholar] [CrossRef] [PubMed]
- Wu, R.S.; Lam, I.; Clay, H.; Duong, D.N.; Deo, R.C.; Coughlin, S.R. A Rapid Method for Directed Gene Knockout for Screening in G0 Zebrafish. Dev. Cell 2018, 46, 112–125.e4. [Google Scholar] [CrossRef] [PubMed]








| Top 15 Upregulated Genes | Top 15 Downregulated Genes | ||||||
|---|---|---|---|---|---|---|---|
| Symbol | Log2(FC) | p-Value | Description | Symbol | Log2(FC) | p-Value | Description |
| gh1 | 10.00032086 | 1.17 × 10−16 | growth hormone 1 | fabp1a | −7.406957321 | 5.82 × 10−8 | fatty acid binding protein 1a liver |
| urp2 | 8.86578455 | 2.29 × 10−13 | urotensin II-related peptide | mc3r | −7.296820264 | 1.73 × 10−8 | melanocortin 3 receptor |
| hoxb3a | 8.557189431 | 2.53 × 10−16 | homeobox B3a | guca1e | −7.207802662 | 2.18 × 10−30 | guanylate cyclase activator 1e |
| hoxd3a | 8.258759291 | 6.80 × 10−11 | homeobox D3a | ghrhr2 | −6.988088994 | 1.08 × 10−6 | growth hormone releasing hormone receptor 2 |
| gbx1 | 8.144372525 | 5.47 × 10−11 | gastrulation brain homeobox 1 | esrrgb | −6.917004252 | 4.07 × 10−25 | estrogen-related receptor gamma b |
| ghrh | 7.992290438 | 8.89 × 10−11 | growth hormone releasing hormone | clul1 | −6.740903422 | 0 | clusterin-like 1 (retinal) |
| cmlc1 | 7.746139001 | 4.05 × 10−9 | cardiac myosin light chain-1 | cplx4b | −6.683814599 | 7.50 × 10−6 | complexin 4b |
| hoxc4a | 7.458320568 | 3.12 × 10−9 | homeobox C4a | sult3st4 | −6.221469929 | 1.09 × 10−4 | sulfotransferase family 3, cytosolic sulfotransferase 4 |
| lbx1b | 7.345285686 | 6.31 × 10−8 | ladybird homeobox 1b | slc1a8b | −6.003244066 | 4.55 × 10−64 | solute carrier family 1 member 8b |
| c16h2orf66 | 7.326961637 | 1.39 × 10−11 | chromosome 16 C2orf66 homolog | csf3r | −6.00266695 | 3.4 × 10−4 | colony stimulating factor 3 receptor (granulocyte) |
| npvf | 7.063882424 | 3.18 × 10−15 | neuropeptide VF precursor | tas2r200.2 | −5.870867913 | 8.82 × 10−5 | taste receptor, type 2, member 200, tandem duplicate 2 |
| evx1 | 6.985297952 | 5.68 × 10−8 | even-skipped homeobox 1 | mnx1 | −5.839648876 | 1.36 × 10−3 | motor neuron and pancreas homeobox 1 |
| otpb | 6.93493952 | 1.74 × 10−89 | orthopedia homeobox b | scpp7 | −5.730196353 | 1.62 × 10−3 | secretory calcium-binding phosphoprotein 7 |
| pomca | 6.77243724 | 1.20 × 10−4 | proopiomelanocortin a | cabp1b | −5.448790301 | 8.87 × 10−59 | calcium binding protein 1b |
| hoxc5a | 6.77205525 | 3.76 × 10−6 | homeobox C5a | ctrl | −5.430447413 | 2.98 × 10−3 | chymotrypsin-like |
Disclaimer/Publisher’s Note: The statements, opinions and data contained in all publications are solely those of the individual author(s) and contributor(s) and not of MDPI and/or the editor(s). MDPI and/or the editor(s) disclaim responsibility for any injury to people or property resulting from any ideas, methods, instructions or products referred to in the content. |
© 2024 by the authors. Licensee MDPI, Basel, Switzerland. This article is an open access article distributed under the terms and conditions of the Creative Commons Attribution (CC BY) license (https://creativecommons.org/licenses/by/4.0/).
Share and Cite
Zhuang, Y.; Li, D.; Tang, C.; Zhao, X.; Wang, R.; Tao, D.; Huang, X.; Liu, X. Slc4a7 Regulates Retina Development in Zebrafish. Int. J. Mol. Sci. 2024, 25, 9613. https://doi.org/10.3390/ijms25179613
Zhuang Y, Li D, Tang C, Zhao X, Wang R, Tao D, Huang X, Liu X. Slc4a7 Regulates Retina Development in Zebrafish. International Journal of Molecular Sciences. 2024; 25(17):9613. https://doi.org/10.3390/ijms25179613
Chicago/Turabian StyleZhuang, Youyuan, Dandan Li, Cheng Tang, Xinyi Zhao, Ruting Wang, Di Tao, Xiufeng Huang, and Xinting Liu. 2024. "Slc4a7 Regulates Retina Development in Zebrafish" International Journal of Molecular Sciences 25, no. 17: 9613. https://doi.org/10.3390/ijms25179613
APA StyleZhuang, Y., Li, D., Tang, C., Zhao, X., Wang, R., Tao, D., Huang, X., & Liu, X. (2024). Slc4a7 Regulates Retina Development in Zebrafish. International Journal of Molecular Sciences, 25(17), 9613. https://doi.org/10.3390/ijms25179613

