Topical Delivery of Dual Loaded Nano-Transfersomes Mediated Chemo-Photodynamic Therapy against Melanoma via Inducing Cell Cycle Arrest and Apoptosis
Abstract
1. Introduction
2. Results
2.1. The BBD Studies
2.2. TFS Preparation, Characterization and Optimization
2.3. In Vitro Drug Release and Ex Vivo Skin Permeation Studies
2.4. Cytotoxicity and Phototoxicity Studies In Vitro
2.5. Intracellular Reactive Oxygen Species Generation
2.6. Cell Apoptosis Analysis
2.7. Cell Cycle Analysis
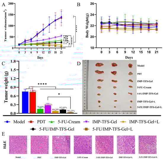
2.8. Antitumor Therapeutic Efficacy In Vivo
3. Discussion
4. Materials and Methods
4.1. Materials
4.2. Cell Culture and Animals
4.3. Preparation of TFS
4.4. Optimization of TFS by BBD
4.5. Characterization of TFS
4.6. Encapsulation Efficiency (EE%) and Drug Loading (DL%)
4.7. Drug Release, Skin Permeation, and Deposition Studies
4.8. Preparation of TFS Gel
4.9. Cell Culture
4.10. Animal Experiment Design
4.11. Detection of the Generation of ROS
4.12. Cell Cycle and Apoptosis Analysis
4.13. Statistical Analysis
5. Conclusions
Supplementary Materials
Author Contributions
Funding
Institutional Review Board Statement
Informed Consent Statement
Data Availability Statement
Conflicts of Interest
References
- Long, G.V.; Swetter, S.M.; Menzies, A.M.; Gershenwald, J.E.; Scolyer, R.A. Cutaneous melanoma. Lancet 2023, 402, 485–502. [Google Scholar] [CrossRef]
 - Rahman, S.; Haque, T.N.; Sugandhi, V.V.; Saraswat, A.L.; Xin, X.; Cho, H. Topical Cream Carrying Drug-Loaded Nanogels for Melanoma Treatment. Pharm. Res. 2023, 40, 2291–2301. [Google Scholar] [CrossRef]
 - Siegel, R.L.; Giaquinto, A.N.; Jemal, A. Cancer statistics, 2024. CA Cancer J. Clin. 2024, 74, 12–49. [Google Scholar] [CrossRef]
 - Eggermont, A.M.; Spatz, A.; Robert, C. Cutaneous melanoma. Lancet 2014, 383, 816–827. [Google Scholar] [CrossRef] [PubMed]
 - Chen, K.G.; Leapman, R.D.; Zhang, G.; Lai, B.; Valencia, J.C.; Cardarelli, C.O.; Vieira, W.D.; Hearing, V.J.; Gottesman, M.M. Influence of melanosome dynamics on melanoma drug sensitivity. J. Natl. Cancer Inst. 2009, 101, 1259–1271. [Google Scholar] [CrossRef]
 - Fang, D.; Nguyen, T.K.; Leishear, K.; Finko, R.; Kulp, A.N.; Hotz, S.; Van Belle, P.A.; Xu, X.; Elder, D.E.; Herlyn, M. A tumorigenic subpopulation with stem cell properties in melanomas. Cancer Res. 2005, 65, 9328–9337. [Google Scholar] [CrossRef] [PubMed]
 - Gottesman, M.M. Mechanisms of cancer drug resistance. Annu. Rev. Med. 2002, 53, 615–627. [Google Scholar] [CrossRef] [PubMed]
 - Goette, D.K. Topical chemotherapy with 5-fluorouracil. A review. J. Am. Acad. Dermatol. 1981, 4, 633–649. [Google Scholar] [CrossRef]
 - Safwat, M.A.; Soliman, G.M.; Sayed, D.; Attia, M.A. Fluorouracil-Loaded Gold Nanoparticles for the Treatment of Skin Cancer: Development, in Vitro Characterization, and in Vivo Evaluation in a Mouse Skin Cancer Xenograft Model. Mol. Pharm. 2018, 15, 2194–2205. [Google Scholar] [CrossRef]
 - Crisóstomo, L.; Carvalho, G.S.G.; Leal, L.; de Araújo, T.G.; Nogueira, K.A.B.; da Silva, D.A.; de Oliveira Silva Ribeiro, F.; Petrilli, R.; Eloy, J.O. Sorbitan Monolaurate-Containing Liposomes Enhance Skin Cancer Cell Cytotoxicity and in Association with Microneedling Increase the Skin Penetration of 5-Fluorouracil. AAPS PharmSciTech 2022, 23, 212. [Google Scholar] [CrossRef]
 - Zhao, H.; Feng, Y.L.; Wang, M.; Wang, J.J.; Liu, T.; Yu, J. The Angelica dahurica: A Review of Traditional Uses, Phytochemistry and Pharmacology. Front. Pharmacol. 2022, 13, 896637. [Google Scholar] [CrossRef] [PubMed]
 - Nasser, M.I.; Zhu, S.; Hu, H.; Huang, H.; Guo, M.; Zhu, P. Effects of imperatorin in the cardiovascular system and cancer. Biomed. Pharmacother. 2019, 120, 109401. [Google Scholar] [CrossRef] [PubMed]
 - Kim, T.; Hyun, C.G. Imperatorin Positively Regulates Melanogenesis through Signaling Pathways Involving PKA/CREB, ERK, AKT, and GSK3β/β-Catenin. Molecules 2022, 27, 6512. [Google Scholar] [CrossRef] [PubMed]
 - Wróblewska-Łuczka, P.; Grabarska, A.; Florek-Łuszczki, M.; Plewa, Z.; Łuszczki, J.J. Synergy, Additivity, and Antagonism between Cisplatin and Selected Coumarins in Human Melanoma Cells. Int. J. Mol. Sci. 2021, 22, 537. [Google Scholar] [CrossRef]
 - Kimura, Y.; Sumiyoshi, M.; Sakanaka, M.; Taniguchi, M.; Baba, K. In vitro and in vivo antiproliferative effect of a combination of ultraviolet-A and alkoxy furocoumarins isolated from Umbelliferae medicinal plants, in melanoma cells. Photochem. Photobiol. 2013, 89, 1216–1225. [Google Scholar] [CrossRef] [PubMed]
 - Guo, Y.; Liu, H.; Xiao, H.; Yuan, M.; Liu, Y.; Sedlařík, V.; Chin, W.C.; Liu, J.; Guo, L.; Li, C. Self-assembled Camptothecin derivatives—Curcuminoids conjugate for combinatorial chemo-photodynamic therapy to enhance antitumor efficacy. J. Photochem. Photobiol. B 2021, 215, 112124. [Google Scholar] [CrossRef] [PubMed]
 - Dragicevic, N.; Predic-Atkinson, J.; Nikolic, B.; Pajovic, S.B.; Ivkovic, S.; Adzic, M. Nanocarriers in topical photodynamic therapy. Expert Opin. Drug Deliv. 2024, 21, 279–307. [Google Scholar] [CrossRef]
 - Doppalapudi, S.; Jain, A.; Chopra, D.K.; Khan, W. Psoralen loaded liposomal nanocarriers for improved skin penetration and efficacy of topical PUVA in psoriasis. Eur. J. Pharm. Sci. 2017, 96, 515–529. [Google Scholar] [CrossRef]
 - Keyal, U.; Bhatta, A.K.; Zhang, G.; Wang, X.L. Present and future perspectives of photodynamic therapy for cutaneous squamous cell carcinoma. J. Am. Acad. Dermatol. 2019, 80, 765–773. [Google Scholar] [CrossRef]
 - Jain, R.; Paul, M.; Padaga, S.G.; Dubey, S.K.; Biswas, S.; Singhvi, G. Dual-Drug-Loaded Topical Delivery of Photodynamically Active Lipid-Based Formulation for Combination Therapy of Cutaneous Melanoma. Mol. Pharm. 2023, 20, 3653–3671. [Google Scholar] [CrossRef]
 - Clemente, N.; Miletto, I.; Gianotti, E.; Sabbatini, M.; Invernizzi, M.; Marchese, L.; Dianzani, U.; Renò, F. Verteporfin-Loaded Mesoporous Silica Nanoparticles’ Topical Applications Inhibit Mouse Melanoma Lymphangiogenesis and Micrometastasis In Vivo. Int. J. Mol. Sci. 2021, 22, 13443. [Google Scholar] [CrossRef] [PubMed]
 - Champeau, M.; Vignoud, S.; Mortier, L.; Mordon, S. Photodynamic therapy for skin cancer: How to enhance drug penetration? J. Photochem. Photobiol. B 2019, 197, 111544. [Google Scholar] [CrossRef]
 - Benson, H.A. Transfersomes for transdermal drug delivery. Expert Opin. Drug Deliv. 2006, 3, 727–737. [Google Scholar] [CrossRef] [PubMed]
 - Simrah Hafeez, A.; Usmani, S.A.; Izhar, M.P. Transfersome, an ultra-deformable lipid-based drug nanocarrier: An updated review with therapeutic applications. Naunyn Schmiedebergs Arch. Pharmacol. 2024, 397, 639–673. [Google Scholar] [CrossRef]
 - Phatale, V.; Vaiphei, K.K.; Jha, S.; Patil, D.; Agrawal, M.; Alexander, A. Overcoming skin barriers through advanced transdermal drug delivery approaches. J. Control. Release 2022, 351, 361–380. [Google Scholar] [CrossRef] [PubMed]
 - Jiang, T.; Wang, T.; Li, T.; Ma, Y.; Shen, S.; He, B.; Mo, R. Enhanced Transdermal Drug Delivery by Transfersome-Embedded Oligopeptide Hydrogel for Topical Chemotherapy of Melanoma. ACS Nano 2018, 12, 9693–9701. [Google Scholar] [CrossRef]
 - Lin, H.; Xie, Q.; Huang, X.; Ban, J.; Wang, B.; Wei, X.; Chen, Y.; Lu, Z. Increased skin permeation efficiency of imperatorin via charged ultradeformable lipid vesicles for transdermal delivery. Int. J. Nanomed. 2018, 13, 831–842. [Google Scholar] [CrossRef] [PubMed]
 - Souto, E.B.; Macedo, A.S.; Dias-Ferreira, J.; Cano, A.; Zielińska, A.; Matos, C.M. Elastic and Ultradeformable Liposomes for Transdermal Delivery of Active Pharmaceutical Ingredients (APIs). Int. J. Mol. Sci. 2021, 22, 9743. [Google Scholar] [CrossRef]
 - Cosco, D.; Paolino, D.; Maiuolo, J.; Marzio, L.D.; Carafa, M.; Ventura, C.A.; Fresta, M. Ultradeformable liposomes as multidrug carrier of resveratrol and 5-fluorouracil for their topical delivery. Int. J. Pharm. 2015, 489, 1–10. [Google Scholar] [CrossRef]
 - Demartis, S.; Rassu, G.; Murgia, S.; Casula, L.; Giunchedi, P.; Gavini, E. Improving Dermal Delivery of Rose Bengal by Deformable Lipid Nanovesicles for Topical Treatment of Melanoma. Mol. Pharm. 2021, 18, 4046–4057. [Google Scholar] [CrossRef]
 - Verma, D.D.; Verma, S.; Blume, G.; Fahr, A. Particle size of liposomes influences dermal delivery of substances into skin. Int. J. Pharm. 2003, 258, 141–151. [Google Scholar] [CrossRef] [PubMed]
 - Hussain, A.; Haque, M.W.; Singh, S.K.; Ahmed, F.J. Optimized permeation enhancer for topical delivery of 5-fluorouracil-loaded elastic liposome using Design Expert: Part II. Drug Deliv. 2016, 23, 1242–1253. [Google Scholar] [CrossRef] [PubMed]
 - Chen, T.; Chen, H.; Jiang, Y.; Yan, Q.; Zheng, S.; Wu, M. Co-Delivery of 5-Fluorouracil and Paclitaxel in Mitochondria-Targeted KLA-Modified Liposomes to Improve Triple-Negative Breast Cancer Treatment. Pharmaceuticals 2022, 15, 881. [Google Scholar] [CrossRef] [PubMed]
 - Wang, J.; Zhao, Y.; Zhai, B.; Cheng, J.; Sun, J.; Zhang, X.; Guo, D. Phloretin Transfersomes for Transdermal Delivery: Design, Optimization, and In Vivo Evaluation. Molecules 2023, 28, 6790. [Google Scholar] [CrossRef]
 - Yuan, M.; Niu, J.; Xiao, Q.; Ya, H.; Zhang, Y.; Fan, Y.; Li, L.; Li, X. Hyaluronan-modified transfersomes based hydrogel for enhanced transdermal delivery of indomethacin. Drug Deliv. 2022, 29, 1232–1242. [Google Scholar] [CrossRef]
 - Cosco, D.; Celia, C.; Cilurzo, F.; Trapasso, E.; Paolino, D. Colloidal carriers for the enhanced delivery through the skin. Expert Opin. Drug Deliv. 2008, 5, 737–755. [Google Scholar] [CrossRef]
 - Hussain, A.; Samad, A.; Ramzan, M.; Ahsan, M.N.; Ur Rehman, Z.; Ahmad, F.J. Elastic liposome-based gel for topical delivery of 5-fluorouracil: In vitro and in vivo investigation. Drug Deliv. 2016, 23, 1115–1129. [Google Scholar] [CrossRef]
 - Cadet, J.; Douki, T. Formation of UV-induced DNA damage contributing to skin cancer development. Photochem. Photobiol. Sci. 2018, 17, 1816–1841. [Google Scholar] [CrossRef]
 - Gag, O.; Dinu, Ș.; Manea, H.; Marcovici, I.; Pînzaru, I.; Popovici, R.; Crăiniceanu, Z.; Gyori, Z.; Iovănescu, G.; Chiriac, S. UVA/UVB Irradiation Exerts a Distinct Phototoxic Effect on Human Keratinocytes Compared to Human Malignant Melanoma Cells. Life 2023, 13, 1144. [Google Scholar] [CrossRef]
 - Marrelli, M.; Giordano, F.; Perri, M.R.; Amodeo, V.; Baldino, N.; Lupia, C.; Uzunov, D.; Musolino, V.; Conforti, F.; Panno, M.L. Phytochemical Profile and In Vitro Antioxidant and Photobiological Properties of Different Extracts from Prangos ferulacea Lindl. Antioxidants 2023, 12, 384. [Google Scholar] [CrossRef]
 - Marrelli, M.; Perri, M.R.; Amodeo, V.; Giordano, F.; Statti, G.A.; Panno, M.L.; Conforti, F. Assessment of Photo-Induced Cytotoxic Activity of Cachrys sicula and Cachrys libanotis Enriched-Coumarin Extracts against Human Melanoma Cells. Plants 2021, 10, 123. [Google Scholar] [CrossRef] [PubMed]
 - Rapa, S.F.; Magliocca, G.; Pepe, G.; Amodio, G.; Autore, G.; Campiglia, P.; Marzocco, S. Protective Effect of Pomegranate on Oxidative Stress and Inflammatory Response Induced by 5-Fluorouracil in Human Keratinocytes. Antioxidants 2021, 10, 203. [Google Scholar] [CrossRef] [PubMed]
 - Deng, M.; Xie, L.; Zhong, L.; Liao, Y.; Liu, L.; Li, X. Imperatorin: A review of its pharmacology, toxicity and pharmacokinetics. Eur. J. Pharmacol. 2020, 879, 173124. [Google Scholar] [CrossRef] [PubMed]
 - Huang, Y.; Lai, H.; Jiang, J.; Xu, X.; Zeng, Z.; Ren, L.; Liu, Q.; Chen, M.; Zhang, T.; Ding, X.; et al. pH-activatable oxidative stress amplifying dissolving microneedles for combined chemo-photodynamic therapy of melanoma. Asian J. Pharm. Sci. 2022, 17, 679–696. [Google Scholar] [CrossRef] [PubMed]
 - Huang, L.; Chen, X.; Bian, Q.; Zhang, F.; Wu, H.; Wang, H.; Gao, J. Photosensitizer-stabilized self-assembling nanoparticles potentiate chemo/photodynamic efficacy of patient-derived melanoma. J. Control. Release 2020, 328, 325–338. [Google Scholar] [CrossRef]
 - Xu, S.; Liu, C.; Zang, S.; Li, J.; Wang, Y.; Ren, K.; Li, M.; Zhang, Z.; He, Q. Multifunctional self-delivery micelles targeting the invasion-metastasis cascade for enhanced chemotherapy against melanoma and the lung metastasis. Asian J. Pharm. Sci. 2021, 16, 794–805. [Google Scholar] [CrossRef]
 - Gilani, S.J.; Jahangir, M.A.; Chandrakala; Rizwanullah, M.; Taleuzzaman, M.; Shahab, M.S.; Shakeel, K.; Aqil, M.; Imam, S.S. Nano-Based Therapy for Treatment of Skin Cancer. Recent Pat. Anti-Infect. Drug Discov. 2018, 13, 151–163. [Google Scholar] [CrossRef]
 - Moller, P.L.; Sindet-Pedersen, S.; Petersen, C.T.; Juhl, G.I.; Dillenschneider, A.; Skoglund, L.A. Onset of acetaminophen analgesia: Comparison of oral and intravenous routes after third molar surgery. Br. J. Anaesth. 2005, 94, 642–648. [Google Scholar] [CrossRef]
 - Li, H.; Wang, Y.; Tang, Q.; Yin, D.; Tang, C.; He, E.; Zou, L.; Peng, Q. The protein corona and its effects on nanoparticle-based drug delivery systems. Acta Biomater. 2021, 129, 57–72. [Google Scholar] [CrossRef]
 - Wen, W.; Wu, J.; Liu, L.; Tian, Y.; Buettner, R.; Hsieh, M.Y.; Horne, D.; Dellinger, T.H.; Han, E.S.; Jove, R.; et al. Synergistic antitumor effect of combined inhibition of EGFR and JAK/STAT3 pathways in human ovarian cancer. Mol. Cancer 2015, 14, 100. [Google Scholar] [CrossRef]
 - Akbar, A.; Khan, S.; Chatterjee, T.; Ghosh, M. Unleashing the power of porphyrin photosensitizers: Illuminating breakthroughs in photodynamic therapy. J. Photochem. Photobiol. B 2023, 248, 112796. [Google Scholar] [CrossRef] [PubMed]
 - Gaona-Esquivel, A.; Diana, S.H.-M.; Hernández-Rodríguez, Y.M.; Cigarroa-Mayorga, O.E. The role of Nd as a dopant in Mn3O4NPs on the heat induction of artificial breast tissue due to the irradiation of microwaves. Mater. Chem. Phys. 2022, 292, 126822. [Google Scholar] [CrossRef]
 - Simo, L.M.; Messi, L.M.; Mbing, J.N.; Muller, C.D.; Boyom, F.F.; Begoudé, A.B.; Pegnyemb, D.E.; Haddad, M.; Noté, O.P. A New Triterpenoid Saponin from Albizia zygia Induced Apoptosis by Reduction of Mitochondrial Potential Status in Malignant Melanoma Cells. Planta Med. 2023, 89, 86–98. [Google Scholar] [CrossRef] [PubMed]
 - Xu, J.; Sun, Y.; Huang, J.; Chen, C.; Liu, G.; Jiang, Y.; Zhao, Y.; Jiang, Z. Photokilling cancer cells using highly cell-specific antibody-TiO(2) bioconjugates and electroporation. Bioelectrochemistry 2007, 71, 217–222. [Google Scholar] [CrossRef]
 - Nackiewicz, J.; Kliber-Jasik, M.; Pogoda-Mieszczak, K.; Skonieczna, M. Gallium octacarboxyphthalocyanine hydroxide as a potential pro-apoptotic drug against cancer skin cells. Bioorg. Chem. 2024, 152, 107736. [Google Scholar] [CrossRef]
 








| Factors | Definition | Levels | ||
|---|---|---|---|---|
| −1 | 0 | 1 | ||
| Drug/Lipid Ratio | X1 | 1:12.5 | 1:15.0 | 1:17.5 | 
| SPC/TW-80 Ratio | X2 | 6:4 | 7:3 | 8:2 | 
| Hydration Temp. | X3 | 35 °C | 40 °C | 45 °C | 
Disclaimer/Publisher’s Note: The statements, opinions and data contained in all publications are solely those of the individual author(s) and contributor(s) and not of MDPI and/or the editor(s). MDPI and/or the editor(s) disclaim responsibility for any injury to people or property resulting from any ideas, methods, instructions or products referred to in the content.  | 
© 2024 by the authors. Licensee MDPI, Basel, Switzerland. This article is an open access article distributed under the terms and conditions of the Creative Commons Attribution (CC BY) license (https://creativecommons.org/licenses/by/4.0/).
Share and Cite
Guo, Y.; Zhong, W.; Peng, C.; Guo, L. Topical Delivery of Dual Loaded Nano-Transfersomes Mediated Chemo-Photodynamic Therapy against Melanoma via Inducing Cell Cycle Arrest and Apoptosis. Int. J. Mol. Sci. 2024, 25, 9611. https://doi.org/10.3390/ijms25179611
Guo Y, Zhong W, Peng C, Guo L. Topical Delivery of Dual Loaded Nano-Transfersomes Mediated Chemo-Photodynamic Therapy against Melanoma via Inducing Cell Cycle Arrest and Apoptosis. International Journal of Molecular Sciences. 2024; 25(17):9611. https://doi.org/10.3390/ijms25179611
Chicago/Turabian StyleGuo, Yiping, Wenxiao Zhong, Cheng Peng, and Li Guo. 2024. "Topical Delivery of Dual Loaded Nano-Transfersomes Mediated Chemo-Photodynamic Therapy against Melanoma via Inducing Cell Cycle Arrest and Apoptosis" International Journal of Molecular Sciences 25, no. 17: 9611. https://doi.org/10.3390/ijms25179611
APA StyleGuo, Y., Zhong, W., Peng, C., & Guo, L. (2024). Topical Delivery of Dual Loaded Nano-Transfersomes Mediated Chemo-Photodynamic Therapy against Melanoma via Inducing Cell Cycle Arrest and Apoptosis. International Journal of Molecular Sciences, 25(17), 9611. https://doi.org/10.3390/ijms25179611
        
