X-ray Radiotherapy Impacts Cardiac Dysfunction by Modulating the Sympathetic Nervous System and Calcium Transients
Abstract
1. Introduction
2. Results
2.1. Effects of Top-Heart X-ray Irradiation on Atrial and Ventricular Cardiac Function in Mice 60 Weeks Post-IR
2.2. Effect of Top-Heart X-ray Irradiation on Atrial Morphology and Remodeling
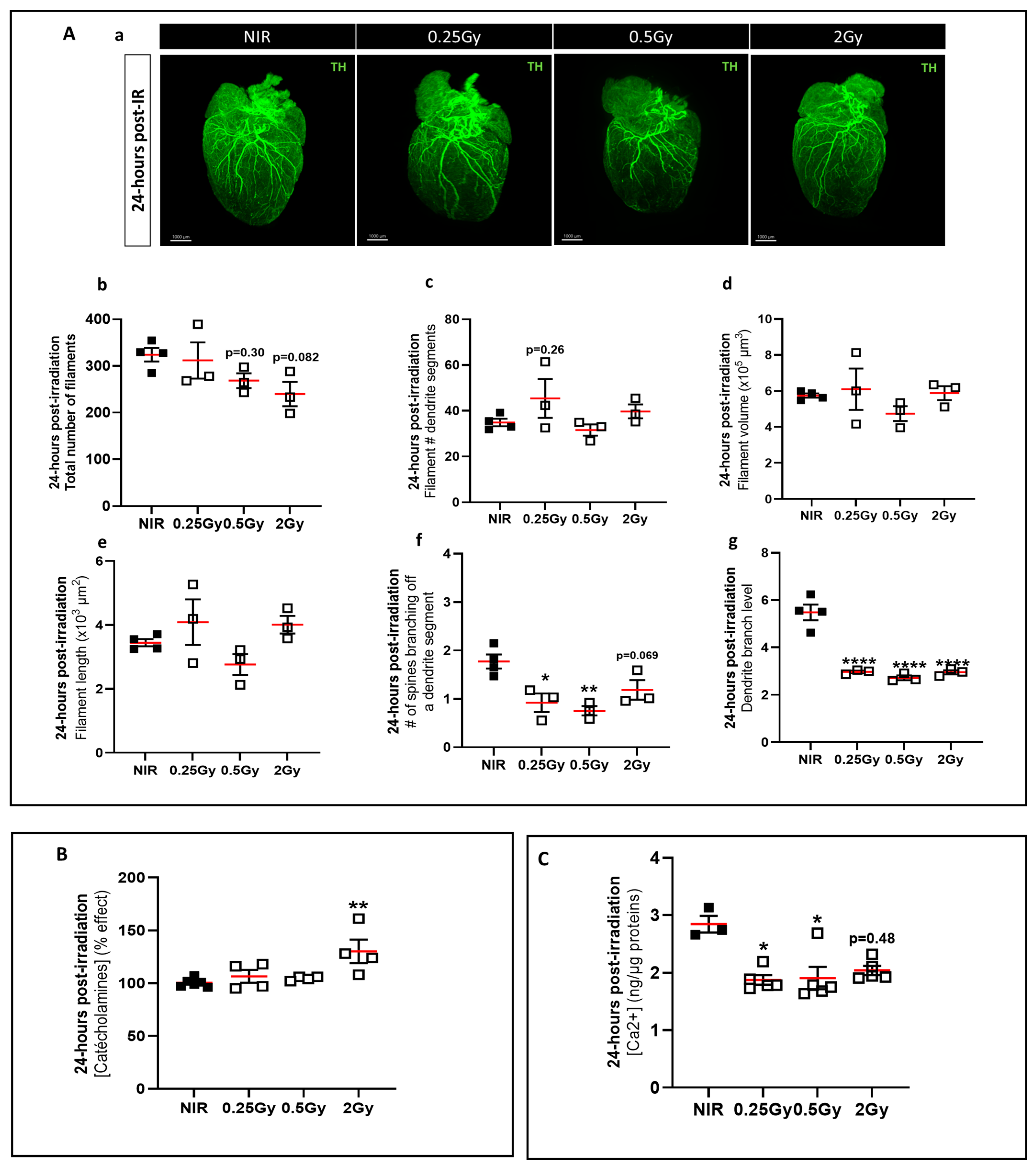
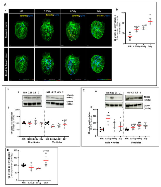
2.3. The Top-Heart X-ray Irradiation Induced a Delayed Reorganization of Cardiac SNS
2.4. Effect of Top-Heart X-ray Irradiation on Excitation–Contraction Coupling in Atrial Cardiomyocytes
3. Discussion
4. Materials and Methods
4.1. Animal Experimental Procedures
4.2. Irradiation Procedure
4.3. Ultrasound Doppler and Speckle Tracking Analysis
4.4. Atrial Burst Pacing
4.5. Micro-CT Imaging
4.6. Immunohistological Assessment of Heart Injury
4.7. Whole-Mount Immunolabeling Using Tissue Clearing Method (iDISCO+)
4.8. Western Blot Analysis
4.9. ELISA Catecholamines
4.10. Ca2+ Assay
4.11. Statistical Analysis
Supplementary Materials
Author Contributions
Funding
Institutional Review Board Statement
Informed Consent Statement
Data Availability Statement
Acknowledgments
Conflicts of Interest
References
- Azizova, T.V.; Muirhead, C.R.; Druzhinina, M.B.; Grigoryeva, E.S.; Vlasenko, E.V.; Sumina, M.V.; O’Hagan, J.A.; Zhang, W.; Haylock, R.G.E.; Hunter, N. Cardiovascular diseases in the cohort of workers first employed at Mayak PA in 1948–1958. Radiat. Res. 2010, 174, 155–168. [Google Scholar] [CrossRef] [PubMed]
- Azizova, T.V.; Muirhead, C.R.; Moseeva, M.B.; Grigoryeva, E.S.; Vlasenko, E.V.; Hunter, N.; Haylock, R.G.; O’Hagan, J.A. Ischemic heart disease in nuclear workers first employed at the Mayak PA in 1948–1972. Health Phys. 2012, 103, 3–14. [Google Scholar] [CrossRef] [PubMed]
- Landau, D.; Adams, E.J.; Webb, S.; Ross, G. Cardiac avoidance in breast radiotherapy: A comparison of simple shielding techniques with intensity-modulated radiotherapy. Radiother. Oncol. J. Eur. Soc. Ther. Radiol. Oncol. 2001, 60, 247–255. [Google Scholar] [CrossRef] [PubMed]
- Schmitz, K.H.; Prosnitz, R.G.; Schwartz, A.L.; Carver, J.R. Prospective surveillance and management of cardiac toxicity and health in breast cancer survivors. Cancer 2012, 118, 2270–2276. [Google Scholar] [CrossRef]
- Guldner, L.; Haddy, N.; Pein, F.; Diallo, I.; Shamsaldin, A.; Dahan, M.; Lebidois, J.; Merlet, P.; Villain, E.; Sidi, D.; et al. Radiation dose and long term risk of cardiac pathology following radiotherapy and anthracyclin for a childhood cancer. Radiother. Oncol. J. Eur. Soc. Ther. Radiol. Oncol. 2006, 81, 47–56. [Google Scholar] [CrossRef]
- Finch, W.; Shamsa, K.; Lee, M.S. Cardiovascular complications of radiation exposure. Rev. Cardiovasc. Med. 2014, 15, 232–244. [Google Scholar] [CrossRef]
- Boero, I.J.; Paravati, A.J.; Triplett, D.P.; Hwang, L.; Matsuno, R.K.; Gillespie, E.F.; Yashar, C.M.; Moiseenko, V.; Einck, J.P.; Mell, L.K.; et al. Modern Radiation Therapy and Cardiac Outcomes in Breast Cancer. Int. J. Radiat. Oncol. Biol. Phys. 2016, 94, 700–708. [Google Scholar] [CrossRef]
- Bansod, S.; Desai, R. Nationwide prevalence and trends of acute cardiovascular and cerebrovascular events among adult breast cancer survivors with a history of radiation therapy. Breast Cancer Res. Treat. 2020, 180, 267–268. [Google Scholar] [CrossRef]
- Wu, S.P.; Tam, M.; Vega, R.M.; Perez, C.A.; Gerber, N.K. Effect of Breast Irradiation on Cardiac Disease in Women Enrolled in BCIRG-001 at 10-Year Follow-Up. Int. J. Radiat. Oncol. Biol. Phys. 2017, 99, 541–548. [Google Scholar] [CrossRef]
- Rehammar, J.C.; Jensen, M.B.; McGale, P.; Lorenzen, E.L.; Taylor, C.; Darby, S.C.; Videbæk, L.; Wang, Z.; Ewertz, M. Risk of heart disease in relation to radiotherapy and chemotherapy with anthracyclines among 19,464 breast cancer patients in Denmark, 1977–2005. Radiother. Oncol. J. Eur. Soc. Ther. Radiol. Oncol. 2017, 123, 299–305. [Google Scholar] [CrossRef]
- Roubín, S.R.; Abu Assi, E.; Pousa, I.M.; Erquicia, P.D.; Viu, M.M.; Bermudez, I.G.; Romo, A. Incidence and Predictors of Bleeding in Patients With Cancer and Atrial Fibrillation. Am. J. Cardiol. 2022, 167, 139–146. [Google Scholar] [CrossRef]
- Lopez-Fernandez, T.; Martín-García, A.; Rabadán, I.R.; Mitroi, C.; Ramos, P.M.; Díez-Villanueva, P.; Cervantes, C.E.; Martín, C.A.; Salinas, G.L.A.; Arenas, M.; et al. Atrial Fibrillation in Active Cancer Patients: Expert Position Paper and Recommendations. Rev. Esp. Cardiol. 2019, 72, 749–759. [Google Scholar] [CrossRef]
- Farmakis, D.; Parissis, J.; Filippatos, G. Insights into onco-cardiology: Atrial fibrillation in cancer. J. Am. Coll. Cardiol. 2014, 63, 945–953. [Google Scholar] [CrossRef] [PubMed]
- Errahmani, M.Y.; Locquet, M.; Spoor, D.; Jimenez, G.; Camilleri, J.; Bernier, M.-O.; Broggio, D.; Monceau, V.; Ferrières, J.; Thariat, J.; et al. Association Between Cardiac Radiation Exposure and the Risk of Arrhythmia in Breast Cancer Patients Treated With Radiotherapy: A Case-Control Study. Front. Oncol. 2022, 12, 892882. [Google Scholar] [CrossRef] [PubMed]
- Zhou, Y.; Liu, Z.; Liu, Z.; Zhou, H.; Xu, X.; Li, Z.; Chen, H.; Wang, Y.; Zhou, Z.; Wang, M.; et al. Ventromedial Hypothalamus Activation Aggravates Hypertension Myocardial Remodeling Through the Sympathetic Nervous System. Front. Cardiovasc. Med. 2021, 8, 737135. [Google Scholar] [CrossRef] [PubMed]
- Lahera, V.; de Las Heras, N.; Lopez-Farre, A.; Manucha, W.; Ferder, L. Role of Mitochondrial Dysfunction in Hypertension and Obesity. Curr. Hypertens. Rep. 2017, 19, 11. [Google Scholar] [CrossRef]
- Franciosi, S.; Perry, F.K.G.; Roston, T.M.; Armstrong, K.R.; Claydon, V.E.; Sanatani, S. The role of the autonomic nervous system in arrhythmias and sudden cardiac death. Auton. Neurosci. Basic Clin. 2017, 205, 1–11. [Google Scholar] [CrossRef]
- Xiong, L.; Liu, Y.; Zhou, M.; Wang, G.; Quan, D.; Shuai, W.; Shen, C.; Kong, B.; Huang, C.; Huang, H. Targeted ablation of cardiac sympathetic neurons attenuates adverse postinfarction remodelling and left ventricular dysfunction. Exp. Physiol. 2018, 103, 1221–1229. [Google Scholar] [CrossRef]
- Errahmani, M.; Locquet, M.; Broggio, D.; Spoor, D.; Jimenez, G.; Camilleri, J.; Langendijk, J.; Crijns, A.; Bernier, M.; Ferrières, J.; et al. Supraventricular cardiac conduction system exposure in breast cancer patients treated with radiotherapy and association with heart and cardiac chambers doses. Clin. Transl. Radiat. Oncol. 2023, 38, 62–70. [Google Scholar] [CrossRef]
- Morciano, G.; Rimessi, A.; Patergnani, S.; Vitto, V.A.; Danese, A.; Kahsay, A.; Palumbo, L.; Bonora, M.; Wieckowski, M.R.; Giorgi, C.; et al. Calcium dysregulation in heart diseases: Targeting calcium channels to achieve a correct calcium homeostasis. Pharmacol. Res. 2022, 177, 106119. [Google Scholar] [CrossRef]
- Bers, D.M. Cardiac excitation-contraction coupling. Nature 2002, 415, 198–205. [Google Scholar] [CrossRef] [PubMed]
- Hu, H.; Xuan, Y.; Xue, M.; Cheng, W.; Wang, Y.; Li, X.; Yin, J.; Li, X.; Yang, N.; Shi, Y.; et al. Semaphorin 3A attenuates cardiac autonomic disorders and reduces inducible ventricular arrhythmias in rats with experimental myocardial infarction. BMC Cardiovasc. Disord. 2016, 16, 16. [Google Scholar] [CrossRef]
- Saiki, H.; Petersen, I.A.; Scott, C.G.; Bailey, K.R.; Dunlay, S.M.; Finley, R.R.; Ruddy, K.J.; Yan, E.; Redfield, M.M. Risk of Heart Failure With Preserved Ejection Fraction in Older Women After Contemporary Radiotherapy for Breast Cancer. Circulation 2017, 135, 1388–1396. [Google Scholar] [CrossRef] [PubMed]
- Tuohinen, S.S.; Skytta, T.; Huhtala, H.; Poutanen, T.; Virtanen, V.; Kellokumpu-Lehtinen, P.-L.; Raatikainen, P. 3-Year Follow-Up of Radiation-Associated Changes in Diastolic Function by Speckle Tracking Echocardiography. JACC Cardio Oncol. 2021, 3, 277–289. [Google Scholar] [CrossRef] [PubMed]
- Jacob, S.; Pathak, A.; Franck, D.; Latorzeff, I.; Jimenez, G.; Fondard, O.; Lapeyre, M.; Colombier, D.; Bruguiere, E.; Lairez, O.; et al. Early detection and prediction of cardiotoxicity after radiation therapy for breast cancer: The BACCARAT prospective cohort study. Radiat. Oncol. 2016, 11, 54. [Google Scholar] [CrossRef]
- Lyon, A.R.; Lopez-Fernandez, T.; Couch, L.S.; Asteggiano, R.; Aznar, M.C.; Bergler-Klein, J.; Boriani, G.; Cardinale, D.; Cordoba, R.; Cosyns, B.; et al. 2022 ESC Guidelines on cardio-oncology developed in collaboration with the European Hematology Association (EHA), the European Society for Therapeutic Radiology and Oncology (ESTRO) and the International Cardio-Oncology Society (IC-OS). Eur. Heart J. Cardiovasc. Imaging 2022, 23, e333–e465. [Google Scholar] [CrossRef]
- Piek, A.; de Boer, R.A.; Sillje, H.H. The fibrosis-cell death axis in heart failure. Heart Fail. Rev. 2016, 21, 199–211. [Google Scholar] [CrossRef] [PubMed]
- Verheule, S.; Schotten, U. Electrophysiological Consequences of Cardiac Fibrosis. Cells 2021, 10, 3220. [Google Scholar] [CrossRef] [PubMed]
- Haemers, P.; Hamdi, H.; Guedj, K.; Suffee, N.; Farahmand, P.; Popovic, N.; Claus, P.; LePrince, P.; Nicoletti, A.; Jalife, J.; et al. Atrial fibrillation is associated with the fibrotic remodelling of adipose tissue in the subepicardium of human and sheep atria. Eur. Heart J. 2017, 38, 53–61. [Google Scholar] [CrossRef]
- Wang, D.; Sun, L.; Zhang, G.; Liu, Y.; Liang, Z.; Zhao, J.; Yin, S.; Su, M.; Zhang, S.; Wei, Y.; et al. Increased Susceptibility of Atrial Fibrillation Induced by Hyperuricemia in Rats: Mechanisms and Implications. Cardiovasc. Toxicol. 2021, 21, 192–205. [Google Scholar] [CrossRef]
- Communal, C.; Sumandea, M.; de Tombe, P.; Narula, J.; Solaro, R.J.; Hajjar, R.J. Functional consequences of caspase activation in cardiac myocytes. Proc. Natl. Acad. Sci. USA 2002, 99, 6252–6256. [Google Scholar] [CrossRef]
- Kanazawa, H.; Fukuda, K. The plasticity of cardiac sympathetic nerves and its clinical implication in cardiovascular disease. Front. Synaptic Neurosci. 2022, 14, 960606. [Google Scholar] [CrossRef]
- Zhang, D.Y.; Anderson, A.S. The sympathetic nervous system and heart failure. Cardiol. Clin. 2014, 32, 33–45, vii. [Google Scholar] [CrossRef]
- Borovac, J.A.; D’Amario, D.; Bozic, J.; Glavas, D. Sympathetic nervous system activation and heart failure: Current state of evidence and the pathophysiology in the light of novel biomarkers. World J. Cardiol. 2020, 12, 373–408. [Google Scholar] [CrossRef]
- Zecchin, M.; Muser, D.; Vitali-Serdoz, L.; Buiatti, A.; Morgera, T. Arrhythmias in Dilated Cardiomyopathy: Diagnosis and Treatment. In Dilated Cardiomyopathy: From Genetics to Clinical Management; Sinagra, G., Merlo, M., Pinamonti, B., Eds.; Springer: Cham, Switzerland, 2019; pp. 149–171. [Google Scholar]
- McAfee, D.A.; Henon, B.K.; Whiting, G.J.; Horn, J.P.; Yarowsky, P.J.; Turner, D.K. The action of cAMP and catecholamines in mammalian sympathetic ganglia. Fed. Proc. 1980, 39, 2997–3002. [Google Scholar]
- Ieda, M.; Fukuda, K. Cardiac innervation and sudden cardiac death. Curr. Cardiol. Rev. 2009, 5, 289–295. [Google Scholar] [CrossRef] [PubMed]
- de Lucia, C.; Piedepalumbo, M.; Paolisso, G.; Koch, W.J. Sympathetic nervous system in age-related cardiovascular dysfunction: Pathophysiology and therapeutic perspective. Int. J. Biochem. Cell Biol. 2019, 108, 29–33. [Google Scholar] [CrossRef] [PubMed]
- Kumar, P.; Si, M.; Paulhus, K.; Glasscock, E. Microelectrode Array Recording of Sinoatrial Node Firing Rate to Identify Intrinsic Cardiac Pacemaking Defects in Mice. J. Vis. Exp. JoVE 2021. [Google Scholar] [CrossRef]
- Antzelevitch, C. Molecular genetics of arrhythmias and cardiovascular conditions associated with arrhythmias. J. Cardiovasc. Electrophysiol. 2003, 14, 1259–1272. [Google Scholar] [CrossRef] [PubMed]
- Blandin, C.E.; Gravez, B.J.; Hatem, S.N.; Balse, E. Remodeling of Ion Channel Trafficking and Cardiac Arrhythmias. Cells 2021, 10, 2417. [Google Scholar] [CrossRef] [PubMed]
- Marionneau, C.; Couette, B.; Liu, J.; Li, H.; Mangoni, M.E.; Nargeot, J.; Lei, M.; Escande, D.; Demolombe, S. Specific pattern of ionic channel gene expression associated with pacemaker activity in the mouse heart. J. Physiol. 2005, 562, 223–234. [Google Scholar] [CrossRef]
- Gilbert, G.; Demydenko, K.; Dries, E.; Puertas, R.D.; Jin, X.; Sipido, K.; Roderick, H.L. Calcium Signaling in Cardiomyocyte Function. Cold Spring Harb. Perspect. Biol. 2020, 12, a035428. [Google Scholar] [CrossRef]
- Marks, A.R. Calcium cycling proteins and heart failure: Mechanisms and therapeutics. J. Clin. Investig. 2013, 123, 46–52. [Google Scholar] [CrossRef]
- Funk, F.; Kronenbitter, A.; Hackert, K.; Oebbeke, M.; Klebe, G.; Barth, M.; Koch, D.; Schmitt, J.P. Phospholamban pentamerization increases sensitivity and dynamic range of cardiac relaxation. Cardiovasc. Res. 2023, 119, 1568–1582. [Google Scholar] [CrossRef]
- ck, M.J.; Ottolia, M.; Bers, D.M.; Blaustein, M.P.; Boguslavskyi, A.; Bossuyt, J.; Bridge, J.H.B.; Chen-Lzu, Y.; Clancy, C.E.; Edwards, A.; et al. Na+/Ca2+ exchange and Na+/K+-ATPase in the heart. J. Physiol. 2015, 593, 1361–1382. [Google Scholar]
- Reilly, L.; Eckhardt, L.L. Cardiac potassium inward rectifier Kir2: Review of structure, regulation, pharmacology, and arrhythmogenesis. Heart Rhythm 2021, 18, 1423–1434. [Google Scholar] [CrossRef] [PubMed]
- Jansen, H.J.; Bohne, L.J.; Gillis, A.M.; Rose, R.A. Atrial remodeling and atrial fibrillation in acquired forms of cardiovascular disease. Heart Rhythm O2 2020, 1, 147–159. [Google Scholar] [CrossRef] [PubMed]
- Miake, J.; Marban, E.; Nuss, H.B. Functional role of inward rectifier current in heart probed by Kir2.1 overexpression and dominant-negative suppression. J. Clin. Investig. 2003, 111, 1529–1536. [Google Scholar] [PubMed]
- Milstein, M.L.; Musa, H.; Balbuena, D.P.; Anumonwo, J.M.B.; Auerbach, D.S.; Furspan, P.B.; Hou, L.; Hu, B.; Schumacher, S.M.; Vaidyanathan, R.; et al. Dynamic reciprocity of sodium and potassium channel expression in a macromolecular complex controls cardiac excitability and arrhythmia. Proc. Natl. Acad. Sci. USA 2012, 109, E2134–E2143. [Google Scholar] [CrossRef]
- Li, E.; van der Heyden, M.A.G. The network of cardiac K(IR)2.1: Its function, cellular regulation, electrical signaling, diseases and new drug avenues. Naunyn-Schmiedeberg’s Arch. Pharmacol. 2024, 1–21. [Google Scholar]
- Wong, J.; Armour, E.; Kazanzides, P.; Iordachita, I.; Tryggestad, E.; Deng, H.; Matinfar, M.; Kennedy, C.; Liu, Z.; Chan, T.; et al. High-resolution, small animal radiation research platform with x-ray tomographic guidance capabilities. Int. J. Radiat. Oncol. Biol. Phys. 2008, 71, 1591–1599. [Google Scholar] [CrossRef] [PubMed]
- Deng, H.; Kennedy, C.W.; Armour, E.; Tryggestad, E.; Ford, E.; McNutt, T.; Jiang, L.; Wong, J. The small-animal radiation research platform (SARRP): Dosimetry of a focused lens system. Phys. Med. Biol. 2007, 52, 2729–2740. [Google Scholar] [CrossRef] [PubMed]
- David, H.; Ughetto, A.; Gaudard, P.; Plawecki, M.; Paiyabhroma, N.; Zub, E.; Colson, P.; Richard, S.; Marchi, N.; Sicard, P. Experimental Myocardial Infarction Elicits Time-Dependent Patterns of Vascular Hypoxia in Peripheral Organs and in the Brain. Front. Cardiovasc. Med. 2020, 7, 615507. [Google Scholar] [CrossRef] [PubMed]
- Suffee, N.; Moore-Morris, T.; Jagla, B.; Mougenot, N.; Dilanian, G.; Berthet, M.; Proukhnitzky, J.; Le Prince, P.; Tregouet, D.A.; Pucéat, M.; et al. Reactivation of the Epicardium at the Origin of Myocardial Fibro-Fatty Infiltration During the Atrial Cardiomyopathy. Circ. Res. 2020, 126, 1330–1342. [Google Scholar] [CrossRef] [PubMed]
- Renier, N.; Adams, E.L.; Kirst, C.; Wu, Z.; Azevedo, R.; Kohl, J.; Autry, A.E.; Kadiri, L.; Venkataraju, K.U.; Zhou, Y.; et al. Mapping of Brain Activity by Automated Volume Analysis of Immediate Early Genes. Cell 2016, 165, 1789–1802. [Google Scholar] [CrossRef] [PubMed]








Disclaimer/Publisher’s Note: The statements, opinions and data contained in all publications are solely those of the individual author(s) and contributor(s) and not of MDPI and/or the editor(s). MDPI and/or the editor(s) disclaim responsibility for any injury to people or property resulting from any ideas, methods, instructions or products referred to in the content. |
© 2024 by the authors. Licensee MDPI, Basel, Switzerland. This article is an open access article distributed under the terms and conditions of the Creative Commons Attribution (CC BY) license (https://creativecommons.org/licenses/by/4.0/).
Share and Cite
Feat-Vetel, J.; Suffee, N.; Bachelot, F.; Dos Santos, M.; Mougenot, N.; Delage, E.; Saliou, F.; Martin, S.; Brunet, I.; Sicard, P.; et al. X-ray Radiotherapy Impacts Cardiac Dysfunction by Modulating the Sympathetic Nervous System and Calcium Transients. Int. J. Mol. Sci. 2024, 25, 9483. https://doi.org/10.3390/ijms25179483
Feat-Vetel J, Suffee N, Bachelot F, Dos Santos M, Mougenot N, Delage E, Saliou F, Martin S, Brunet I, Sicard P, et al. X-ray Radiotherapy Impacts Cardiac Dysfunction by Modulating the Sympathetic Nervous System and Calcium Transients. International Journal of Molecular Sciences. 2024; 25(17):9483. https://doi.org/10.3390/ijms25179483
Chicago/Turabian StyleFeat-Vetel, Justyne, Nadine Suffee, Florence Bachelot, Morgane Dos Santos, Nathalie Mougenot, Elise Delage, Florian Saliou, Sabrina Martin, Isabelle Brunet, Pierre Sicard, and et al. 2024. "X-ray Radiotherapy Impacts Cardiac Dysfunction by Modulating the Sympathetic Nervous System and Calcium Transients" International Journal of Molecular Sciences 25, no. 17: 9483. https://doi.org/10.3390/ijms25179483
APA StyleFeat-Vetel, J., Suffee, N., Bachelot, F., Dos Santos, M., Mougenot, N., Delage, E., Saliou, F., Martin, S., Brunet, I., Sicard, P., & Monceau, V. (2024). X-ray Radiotherapy Impacts Cardiac Dysfunction by Modulating the Sympathetic Nervous System and Calcium Transients. International Journal of Molecular Sciences, 25(17), 9483. https://doi.org/10.3390/ijms25179483

