Ropivacaine Administration Suppressed A549 Lung Adenocarcinoma Cell Proliferation and Migration via ACE2 Upregulation and Inhibition of the Wnt1 Pathway
Abstract
1. Introduction
2. Results
2.1. Ropivacaine Suppressed A549 Cell Proliferation and Migration in a Dose-Dependent Manner; This Effect Was Reversed with ACE2 siRNA Transfection
2.1.1. Cell Proliferation Test
2.1.2. Cell Migration
2.2. Cluster Analysis of PCR Array Showed Specific Gene Expression Changes with Ropivacaine Administration and ACE2 siRNA Transfection
2.2.1. PCR Array and Cluster Analysis
2.2.2. qRT-PCR Confirmed the Efficacy of ACE2 siRNA Transfection and Its Effects on Wnt1 Pathway Genes
2.2.3. The PCR Array and qRT-PCR Were Well Correlated
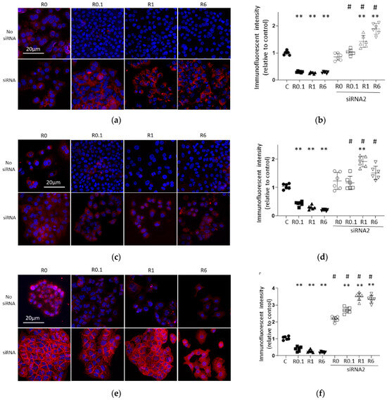
2.3. Immunofluorescent Study Confirmed That Ropivacaine Administration Enhanced ACE2 Expression Dose-Dependently with/without ACE2 siRNA Transfection
2.3.1. ACE2 Expression
2.3.2. Cancer Malignancy Markers
3. Discussion
4. Materials and Methods
4.1. Cell Culture
4.2. Anesthetic Administration
4.3. siRNA Transfection
4.4. Cell Proliferation Test (Cell Counting Kit-8, CCK-8 Assay)
4.5. Wound-Healing Assay
4.6. RNA Extraction
4.7. PCR Array
4.8. Validation PCR and qRT-PCR
4.9. Immunofluorescence Study
4.10. Statistical Analysis
5. Conclusions
Supplementary Materials
Author Contributions
Funding
Institutional Review Board Statement
Informed Consent Statement
Data Availability Statement
Conflicts of Interest
References
- American Cancer Society. Key Statistics for Lung Cancer. Available online: https://www.cancer.org/cancer/types/lung-cancer/about/key-statistics.html (accessed on 28 March 2024).
- The Japan Lung Cancer Society. Lung Cancer Treatment Guidelines—Including Malignant Pleural Mesothelioma and Thymic Tumors 2022 Edition. Available online: https://www.haigan.gr.jp/guideline/2022/index.html (accessed on 28 March 2024).
- Iwasaki, M.; Edmondson, M.; Sakamoto, A.; Ma, D. Anesthesia, surgical stress, and “long-term” outcomes. Acta Anaesthesiol. Taiwan 2015, 53, 99–104. [Google Scholar] [CrossRef]
- Zheng, X.; Dong, L.; Zhao, S.; Li, Q.; Liu, D.; Zhu, X.; Ge, X.; Li, R.; Wang, G. Propofol Affects Non-Small-Cell Lung Cancer Cell Biology By Regulating the miR-21/PTEN/AKT Pathway In Vitro and In Vivo. Anesth. Analg. 2020, 131, 1270–1280. [Google Scholar] [CrossRef] [PubMed]
- Chen, L.; Wu, G.; Li, Y.; Cai, Q. Anesthetic propofol suppresses growth and metastasis of lung adenocarcinoma in vitro through downregulating circ-MEMO1-miR-485-3p-NEK4 ceRNA axis. Histol. Histopathol. 2022, 37, 1213–1226. [Google Scholar] [CrossRef]
- Ling, Q.; Wu, S.; Liao, X.; Liu, C.; Chen, Y. Anesthetic propofol enhances cisplatin-sensitivity of non-small cell lung cancer cells through N6-methyladenosine-dependently regulating the miR-486-5p/RAP1-NF-kappaB axis. BMC Cancer 2022, 22, 765. [Google Scholar] [CrossRef]
- Wigmore, T.J.; Mohammed, K.; Jhanji, S. Long-term Survival for Patients Undergoing Volatile versus IV Anesthesia for Cancer Surgery: A Retrospective Analysis. Anesthesiology 2016, 124, 69–79. [Google Scholar] [CrossRef]
- Forget, P.; Vandenhende, J.; Berliere, M.; Machiels, J.P.; Nussbaum, B.; Legrand, C.; De Kock, M. Do intraoperative analgesics influence breast cancer recurrence after mastectomy? A retrospective analysis. Anesth. Analg. 2010, 110, 1630–1635. [Google Scholar] [CrossRef] [PubMed]
- Yap, A.; Lopez-Olivo, M.A.; Dubowitz, J.; Hiller, J.; Riedel, B.; Global Onco-Anesthesia Research Collaboration Group. Anesthetic technique and cancer outcomes: A meta-analysis of total intravenous versus volatile anesthesia. Can J. Anaesth. 2019, 66, 546–561. [Google Scholar] [CrossRef] [PubMed]
- Oh, T.K.; Kim, K.; Jheon, S.; Lee, J.; Do, S.H.; Hwang, J.W.; Song, I.A. Long-Term Oncologic Outcomes for Patients Undergoing Volatile Versus Intravenous Anesthesia for Non-Small Cell Lung Cancer Surgery: A Retrospective Propensity Matching Analysis. Cancer Control 2018, 25, 1073274818775360. [Google Scholar] [CrossRef] [PubMed]
- Hong, B.; Lee, S.; Kim, Y.; Lee, M.; Youn, A.M.; Rhim, H.; Hong, S.H.; Kim, Y.H.; Yoon, S.H.; Lim, C. Anesthetics and long-term survival after cancer surgery-total intravenous versus volatile anesthesia: A retrospective study. BMC Anesthesiol. 2019, 19, 233. [Google Scholar] [CrossRef]
- Song, Z.; Tan, J. Effects of Anesthesia and Anesthetic Techniques on Metastasis of Lung Cancers: A Narrative Review. Cancer Manag. Res. 2022, 14, 189–204. [Google Scholar] [CrossRef]
- Xu, Z.Z.; Li, H.J.; Li, M.H.; Huang, S.M.; Li, X.; Liu, Q.H.; Li, J.; Li, X.Y.; Wang, D.X.; Sessler, D.I. Epidural Anesthesia-Analgesia and Recurrence-free Survival after Lung Cancer Surgery: A Randomized Trial. Anesthesiology 2021, 135, 419–432. [Google Scholar] [CrossRef]
- Freeman, J.; Crowley, P.D.; Foley, A.G.; Gallagher, H.C.; Iwasaki, M.; Ma, D.; Buggy, D.J. Effect of Perioperative Lidocaine and Cisplatin on Metastasis in a Murine Model of Breast Cancer Surgery. Anticancer Res. 2018, 38, 5599–5606. [Google Scholar] [CrossRef]
- Hsieh, W.H.; Liao, S.W.; Chan, S.M.; Hou, J.D.; Wu, S.Y.; Ho, B.Y.; Chen, K.Y.; Tai, Y.T.; Fang, H.W.; Fang, C.Y.; et al. Lidocaine induces epithelial-mesenchymal transition and aggravates cancer behaviors in non-small cell lung cancer A549 cells. Oncol. Lett. 2023, 26, 346. [Google Scholar] [CrossRef] [PubMed]
- Shen, J.; Han, L.; Xue, Y.; Li, C.; Jia, H.; Zhu, K. Ropivacaine Inhibits Lung Cancer Cell Malignancy through Downregulation of Cellular Signaling Including HIF-1alpha In Vitro. Front. Pharmacol. 2021, 12, 806954. [Google Scholar] [CrossRef]
- Piegeler, T.; Schlapfer, M.; Dull, R.O.; Schwartz, D.E.; Borgeat, A.; Minshall, R.D.; Beck-Schimmer, B. Clinically relevant concentrations of lidocaine and ropivacaine inhibit TNFalpha-induced invasion of lung adenocarcinoma cells in vitro by blocking the activation of Akt and focal adhesion kinase. Br. J. Anaesth. 2015, 115, 784–791. [Google Scholar] [CrossRef]
- Hua, Q.; Mi, B.; Xu, F.; Wen, J.; Zhao, L.; Liu, J.; Huang, G. Hypoxia-induced lncRNA-AC020978 promotes proliferation and glycolytic metabolism of non-small cell lung cancer by regulating PKM2/HIF-1alpha axis. Theranostics 2020, 10, 4762–4778. [Google Scholar] [CrossRef] [PubMed]
- Li, G.; Xie, B.; Li, X.; Chen, Y.; Wang, Q.; Xu, Y.; Xu-Welliver, M.; Zou, L. Down-regulation of survivin and hypoxia-inducible factor-1 alpha by beta-elemene enhances the radiosensitivity of lung adenocarcinoma xenograft. Cancer Biother. Radiopharm. 2012, 27, 56–64. [Google Scholar] [CrossRef]
- Ishikawa, M.; Iwasaki, M.; Zhao, H.; Saito, J.; Hu, C.; Sun, Q.; Sakamoto, A.; Ma, D. Inhalational Anesthetics Inhibit Neuroglioma Cell Proliferation and Migration via miR-138, -210 and -335. Int. J. Mol. Sci. 2021, 22, 4355. [Google Scholar] [CrossRef]
- Hu, C.; Iwasaki, M.; Liu, Z.; Wang, B.; Li, X.; Lin, H.; Li, J.; Li, J.V.; Lian, Q.; Ma, D. Lung but not brain cancer cell malignancy inhibited by commonly used anesthetic propofol during surgery: Implication of reducing cancer recurrence risk. J. Adv. Res. 2021, 31, 1–12. [Google Scholar] [CrossRef] [PubMed]
- Ishikawa, M.; Iwasaki, M.; Zhao, H.; Saito, J.; Hu, C.; Sun, Q.; Sakamoto, A.; Ma, D. Sevoflurane and Desflurane Exposure Enhanced Cell Proliferation and Migration in Ovarian Cancer Cells via miR-210 and miR-138 Downregulation. Int. J. Mol. Sci. 2021, 22, 1826. [Google Scholar] [CrossRef]
- Iwasaki, M.; Saito, J.; Zhao, H.; Sakamoto, A.; Hirota, K.; Ma, D. Inflammation Triggered by SARS-CoV-2 and ACE2 Augment Drives Multiple Organ Failure of Severe COVID-19: Molecular Mechanisms and Implications. Inflammation 2021, 44, 13–34. [Google Scholar] [CrossRef]
- Zhang, Z.; Li, L.; Li, M.; Wang, X. The SARS-CoV-2 host cell receptor ACE2 correlates positively with immunotherapy response and is a potential protective factor for cancer progression. Comput. Struct. Biotechnol. J. 2020, 18, 2438–2444. [Google Scholar] [CrossRef] [PubMed]
- Li, X.; Zhou, C.; Hu, W. Association between serum angiotensin-converting enzyme 2 level with postoperative morbidity and mortality after major pulmonary resection in non-small cell lung cancer patients. Heart Lung Circ. 2014, 23, 661–666. [Google Scholar] [CrossRef] [PubMed]
- Feng, Y.; Ni, L.; Wan, H.; Fan, L.; Fei, X.; Ma, Q.; Gao, B.; Xiang, Y.; Che, J.; Li, Q. Overexpression of ACE2 produces antitumor effects via inhibition of angiogenesis and tumor cell invasion in vivo and in vitro. Oncol. Rep. 2011, 26, 1157–1164. [Google Scholar] [CrossRef] [PubMed]
- Houston, K.A.; Mitchell, K.A.; King, J.; White, A.; Ryan, B.M. Histologic Lung Cancer Incidence Rates and Trends Vary by Race/Ethnicity and Residential County. J. Thorac. Oncol. 2018, 13, 497–509. [Google Scholar] [CrossRef]
- Jia, W.; Shen, J.; Wei, S.; Li, C.; Shi, J.; Zhao, L.; Jia, H. Ropivacaine inhibits the malignant behavior of lung cancer cells by regulating retinoblastoma-binding protein 4. PeerJ 2023, 11, e16471. [Google Scholar] [CrossRef] [PubMed]
- Hamming, I.; Cooper, M.E.; Haagmans, B.L.; Hooper, N.M.; Korstanje, R.; Osterhaus, A.D.; Timens, W.; Turner, A.J.; Navis, G.; van Goor, H. The emerging role of ACE2 in physiology and disease. J. Pathol. 2007, 212, 1–11. [Google Scholar] [CrossRef]
- Imai, Y.; Kuba, K.; Rao, S.; Huan, Y.; Guo, F.; Guan, B.; Yang, P.; Sarao, R.; Wada, T.; Leong-Poi, H.; et al. Angiotensin-converting enzyme 2 protects from severe acute lung failure. Nature 2005, 436, 112–116. [Google Scholar] [CrossRef]
- Singh, M.K.; Mobeen, A.; Chandra, A.; Joshi, S.; Ramachandran, S. A meta-analysis of comorbidities in COVID-19: Which diseases increase the susceptibility of SARS-CoV-2 infection? Comput. Biol. Med. 2021, 130, 104219. [Google Scholar] [CrossRef]
- Kong, Q.; Xiang, Z.; Wu, Y.; Gu, Y.; Guo, J.; Geng, F. Analysis of the susceptibility of lung cancer patients to SARS-CoV-2 infection. Mol. Cancer 2020, 19, 80. [Google Scholar] [CrossRef]
- Zuo, X.; Ren, S.; Zhang, H.; Tian, J.; Tian, R.; Han, B.; Liu, H.; Dong, Q.; Wang, Z.; Cui, Y.; et al. Chemotherapy induces ACE2 expression in breast cancer via the ROS-AKT-HIF-1alpha signaling pathway: A potential prognostic marker for breast cancer patients receiving chemotherapy. J. Transl. Med. 2022, 20, 509. [Google Scholar] [CrossRef] [PubMed]
- Wang, Z.; Wang, Z.; Du, C.; Zhang, Y.; Tao, B.; Xian, H. beta-elemene affects angiogenesis of infantile hemangioma by regulating angiotensin-converting enzyme 2 and hypoxia-inducible factor-1 alpha. J. Nat. Med. 2021, 75, 655–663. [Google Scholar] [CrossRef] [PubMed]
- Iwasaki, M.; Zhao, H.; Jaffer, T.; Unwith, S.; Benzonana, L.; Lian, Q.; Sakamoto, A.; Ma, D. Volatile anaesthetics enhance the metastasis related cellular signalling including CXCR2 of ovarian cancer cells. Oncotarget 2016, 7, 26042–26056. [Google Scholar] [CrossRef] [PubMed]








Disclaimer/Publisher’s Note: The statements, opinions and data contained in all publications are solely those of the individual author(s) and contributor(s) and not of MDPI and/or the editor(s). MDPI and/or the editor(s) disclaim responsibility for any injury to people or property resulting from any ideas, methods, instructions or products referred to in the content. |
© 2024 by the authors. Licensee MDPI, Basel, Switzerland. This article is an open access article distributed under the terms and conditions of the Creative Commons Attribution (CC BY) license (https://creativecommons.org/licenses/by/4.0/).
Share and Cite
Iwasaki, M.; Yamamoto, M.; Tomihari, M.; Ishikawa, M. Ropivacaine Administration Suppressed A549 Lung Adenocarcinoma Cell Proliferation and Migration via ACE2 Upregulation and Inhibition of the Wnt1 Pathway. Int. J. Mol. Sci. 2024, 25, 9334. https://doi.org/10.3390/ijms25179334
Iwasaki M, Yamamoto M, Tomihari M, Ishikawa M. Ropivacaine Administration Suppressed A549 Lung Adenocarcinoma Cell Proliferation and Migration via ACE2 Upregulation and Inhibition of the Wnt1 Pathway. International Journal of Molecular Sciences. 2024; 25(17):9334. https://doi.org/10.3390/ijms25179334
Chicago/Turabian StyleIwasaki, Masae, Makiko Yamamoto, Masahiro Tomihari, and Masashi Ishikawa. 2024. "Ropivacaine Administration Suppressed A549 Lung Adenocarcinoma Cell Proliferation and Migration via ACE2 Upregulation and Inhibition of the Wnt1 Pathway" International Journal of Molecular Sciences 25, no. 17: 9334. https://doi.org/10.3390/ijms25179334
APA StyleIwasaki, M., Yamamoto, M., Tomihari, M., & Ishikawa, M. (2024). Ropivacaine Administration Suppressed A549 Lung Adenocarcinoma Cell Proliferation and Migration via ACE2 Upregulation and Inhibition of the Wnt1 Pathway. International Journal of Molecular Sciences, 25(17), 9334. https://doi.org/10.3390/ijms25179334

