H3K9me3 Levels Affect the Proliferation of Bovine Spermatogonial Stem Cells
Abstract
1. Introduction
2. Results
2.1. Isolation, Purification, and Identification of Bovine SSCs
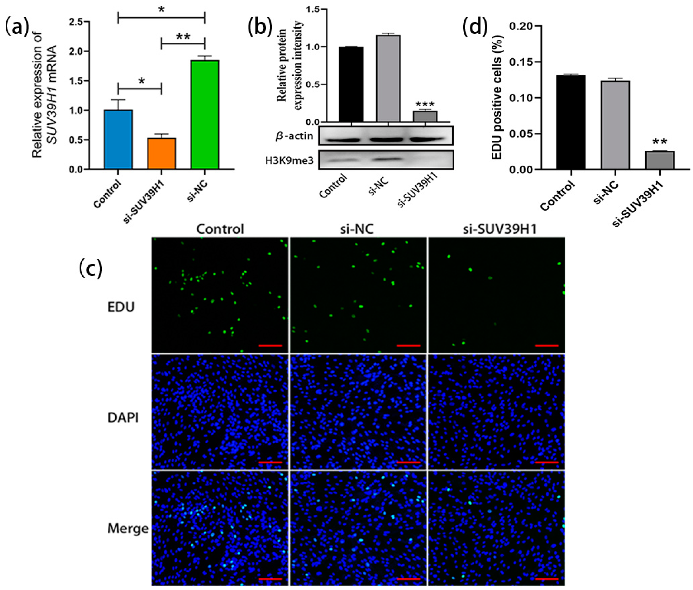
2.2. SUV39H1 siRNA-Mediated Downregulation of H3K9me3 Levels Inhibit SSC Proliferation
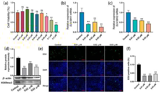
2.3. SUV39H1/2 Inhibitor Chaetocin Suppresses SSC Proliferation by Downregulating H3K9me3 Levels
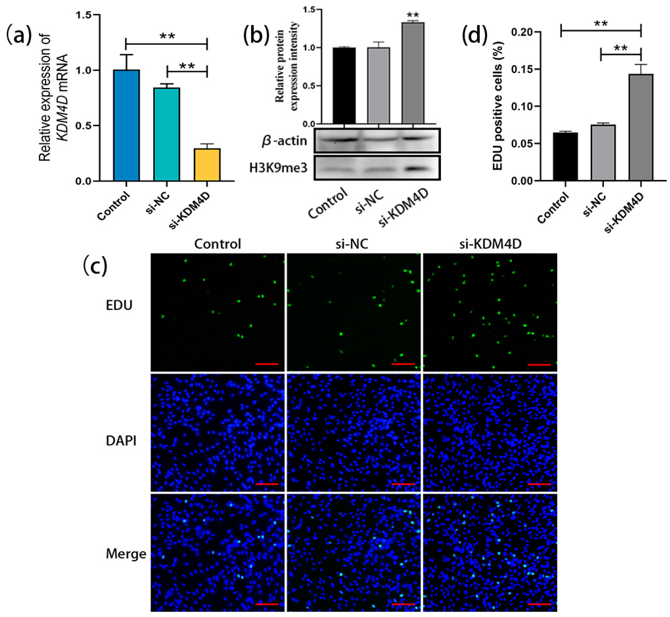
2.4. KDM4D siRNA-Mediated Upregulation of H3K9me3 Levels Promotes SSC Proliferation
3. Discussion
4. Materials and Methods
4.1. Animal Tissues
4.2. Method Flowchart
4.3. Isolation and Purification of SSCs
4.4. Fluorescent Immunocytochemistry Staining
4.5. Alkaline Phosphatase (AKP) Staining
4.6. qRT-PCR
4.7. siRNA Transfection
4.8. Western Blot
4.9. EDU Cell Proliferation Staining
4.10. CCK8 Cell Proliferation Assay
4.11. Statistical Analysis
5. Conclusions
Author Contributions
Funding
Institutional Review Board Statement
Informed Consent Statement
Data Availability Statement
Conflicts of Interest
References
- Diao, L.; Turek, P.J.; John, C.M.; Fang, F.; Reijo, P.R. Roles of Spermatogonial Stem Cells in Spermatogenesis and Fertility Restoration. Front. Endocrinol. 2022, 13, 895528. [Google Scholar] [CrossRef] [PubMed]
- Trost, N.; Mbengue, N.; Kaessmann, H. The molecular evolution of mammalian spermatogenesis. Cells Dev. 2023, 175, 203865. [Google Scholar] [CrossRef]
- Wen, Y.; Zhou, S.; Gui, Y.; Li, Z.; Yin, L.; Xu, W.; Feng, S.; Ma, X.; Gan, S.; Xiong, M.; et al. hnRNPU is required for spermatogonial stem cell pool establishment in mice. Cell Rep. 2024, 43, 114113. [Google Scholar] [CrossRef]
- Kuroki, S.; Maeda, R.; Yano, M.; Kitano, S.; Miyachi, H.; Fukuda, M.; Shinkai, Y.; Tachibana, M. H3K9 Demethylases JMJD1A and JMJD1B Control Prospermatogonia to Spermatogonia Transition in Mouse Germline. Stem Cell Rep. 2020, 15, 424–438. [Google Scholar] [CrossRef]
- Du, G.; Oatley, M.J.; Law, N.C.; Robbins, C.; Wu, X.; Oatley, J.M. Proper timing of a quiescence period in precursor prospermatogonia is required for stem cell pool establishment in the male germline. Development 2021, 148, dev194571. [Google Scholar] [CrossRef] [PubMed]
- Liang, D.; Sun, Q.; Zhu, Z.; Wang, C.; Ye, S.; Li, Z.; Wang, Y. Xenotransplantation of Human Spermatogonia into Various Mouse Recipient Models. Front. Cell Dev. Biol. 2022, 10, 883314. [Google Scholar] [CrossRef] [PubMed]
- Bashiri, Z.; Movahedin, M.; Pirhajati, V.; Asgari, H.; Koruji, M. Ultrastructural study: In vitro and in vivo differentiation of mice spermatogonial stem cells. Zygote 2024, 32, 87–95. [Google Scholar] [CrossRef]
- Raman, P.; Rominger, M.C.; Young, J.M.; Molaro, A.; Tsukiyama, T.; Malik, H.S. Novel Classes and Evolutionary Turnover of Histone H2B Variants in the Mammalian Germline. Mol. Biol. Evol. 2022, 39, msac019. [Google Scholar] [CrossRef]
- Greer, E.L.; Shi, Y. Histone methylation: A dynamic mark in health, disease and inheritance. Nat. Rev. Genet. 2012, 13, 343–357. [Google Scholar] [CrossRef]
- Shirakawa, T.; Yaman-Deveci, R.; Tomizawa, S.; Kamizato, Y.; Nakajima, K.; Sone, H.; Sato, Y.; Sharif, J.; Yamashita, A.; Takada-Horisawa, Y.; et al. An epigenetic switch is crucial for spermatogonia to exit the undifferentiated state toward a Kit-positive identity. Development 2013, 140, 3565–3576. [Google Scholar] [CrossRef]
- Peters, A.H.; O’Carroll, D.; Scherthan, H.; Mechtler, K.; Sauer, S.; Schofer, C.; Weipoltshammer, K.; Pagani, M.; Lachner, M.; Kohlmaier, A.; et al. Loss of the Suv39h histone methyltransferases impairs mammalian heterochromatin and genome stability. Cell 2001, 107, 323–337. [Google Scholar] [CrossRef]
- Jiang, Q.; Ang, J.; Lee, A.Y.; Cao, Q.; Li, K.Y.; Yip, K.Y.; Leung, D. G9a Plays Distinct Roles in Maintaining DNA Methylation, Retrotransposon Silencing, and Chromatin Looping. Cell Rep. 2020, 33, 108315. [Google Scholar] [CrossRef] [PubMed]
- Labbe, R.M.; Holowatyj, A.; Yang, Z.Q. Histone lysine demethylase (KDM) subfamily 4: Structures, functions and therapeutic potential. Am. J. Transl. Res. 2013, 6, 1–15. [Google Scholar] [PubMed]
- Su, Y.; Wang, L.; Fan, Z.; Liu, Y.; Zhu, J.; Kaback, D.; Oudiz, J.; Patrick, T.; Yee, S.P.; Tian, X.C.; et al. Establishment of Bovine-Induced Pluripotent Stem Cells. Int. J. Mol. Sci. 2021, 22, 10489. [Google Scholar] [CrossRef] [PubMed]
- Feng, Y.; Zhao, X.; Li, Z.; Luo, C.; Ruan, Z.; Xu, J.; Shen, P.; Deng, Y.; Jiang, J.; Shi, D.; et al. Histone Demethylase KDM4D Could Improve the Developmental Competence of Buffalo (BubalusBubalis) Somatic Cell Nuclear Transfer (SCNT) Embryos. Microsc. Microanal. 2021, 27, 409–419. [Google Scholar] [CrossRef] [PubMed]
- Weng, X.G.; Cai, M.M.; Zhang, Y.T.; Liu, Y.; Liu, C.; Liu, Z.H. Improvement in the in vitro development of cloned pig embryos after kdm4a overexpression and an H3K9me3 methyltransferase inhibitor treatment. Theriogenology 2020, 146, 162–170. [Google Scholar] [CrossRef]
- Lv, Y.; Zhang, P.; Guo, J.; Zhu, Z.; Li, X.; Xu, D.; Zeng, W. Melatonin protects mouse spermatogonial stem cells against hexavalent chromium-induced apoptosis and epigenetic histone modification. Toxicol. Appl. Pharmacol. 2018, 340, 30–38. [Google Scholar] [CrossRef]
- Liu, R.; Liu, Z.; Guo, M.; Zeng, W.; Zheng, Y. SETDB1 Regulates Porcine Spermatogonial Adhesion and Proliferation through Modulating MMP3/10 Transcription. Cells 2022, 11, 370. [Google Scholar] [CrossRef]
- Li, X.; Chen, X.; Liu, Y.; Zhang, P.; Zheng, Y.; Zeng, W. The Histone Methyltransferase SETDB1 Modulates Survival of Spermatogonial Stem/Progenitor Cells Through NADPH Oxidase. Front. Genet. 2020, 11, 997. [Google Scholar] [CrossRef]
- Liu, T.; Chen, X.; Li, T.; Li, X.; Lyu, Y.; Fan, X.; Zhang, P.; Zeng, W. Histone methyltransferase SETDB1 maintains survival of mouse spermatogonial stem/progenitor cells via PTEN/AKT/FOXO1 pathway. Biochim. Biophys. Acta Gene Regul. Mech. 2017, 1860, 1094–1102. [Google Scholar] [CrossRef]
- Yang, R.; Zhang, B.; Zhu, W.; Zhu, C.; Chen, L.; Zhao, Y.; Wang, Y.; Zhang, Y.; Riaz, A.; Tang, B.; et al. Expression of Phospholipase D Family Member 6 in Bovine Testes and Its Molecular Characteristics. Int. J. Mol. Sci. 2023, 24, 12172. [Google Scholar] [CrossRef]
- Cai, H.; Jiang, Y.; Zhang, S.; Cai, N.N.; Zhu, W.Q.; Yang, R.; Tang, B.; Li, Z.Y.; Zhang, X.M. Culture bovine prospermatogonia with 2i medium. Andrologia 2021, 53, e14056. [Google Scholar] [CrossRef] [PubMed]
- Das, A.; Bhuyan, D.; Lalmalsawma, T.; Das, P.P.; Koushik, S.; Chauhan, M.S.; Bhuyan, M. Propagation of porcine spermatogonial stem cells in serum-free culture conditions using knockout serum replacement. Reprod. Domest. Anim. 2023, 58, 219–229. [Google Scholar] [CrossRef] [PubMed]
- Kanatsu-Shinohara, M.; Ogonuki, N.; Inoue, K.; Miki, H.; Ogura, A.; Toyokuni, S.; Shinohara, T. Long-term proliferation in culture and germline transmission of mouse male germline stem cells. Biol. Reprod. 2003, 69, 612–616. [Google Scholar] [CrossRef]
- Zhao, X.; Wan, W.; Li, B.; Zhang, X.; Zhang, M.; Wu, Z.; Yang, H. Isolation and in vitro expansion of porcine spermatogonial stem cells. Reprod. Domest. Anim. 2022, 57, 210–220. [Google Scholar] [CrossRef] [PubMed]
- Nasiri, Z.; Hosseini, S.M.; Hajian, M.; Abedi, P.; Bahadorani, M.; Baharvand, H.; Nasr-Esfahani, M.H. Effects of different feeder layers on short-term culture of prepubertal bovine testicular germ cells in-vitro. Theriogenology 2012, 77, 1519–1528. [Google Scholar] [CrossRef] [PubMed]
- Oatley, J.M.; Oatley, M.J.; Avarbock, M.R.; Tobias, J.W.; Brinster, R.L. Colony stimulating factor 1 is an extrinsic stimulator of mouse spermatogonial stem cell self-renewal. Development 2009, 136, 1191–1199. [Google Scholar] [CrossRef]
- Kanatsu-Shinohara, M.; Morimoto, H.; Shinohara, T. Enrichment of Mouse Spermatogonial Stem Cells by the Stem Cell Dye CDy1. Biol. Reprod. 2016, 94, 13. [Google Scholar] [CrossRef]
- Wei, X.; Jia, Y.; Xue, Y.; Geng, L.; Wang, M.; Li, L.; Wang, M.; Zhang, X.; Wu, X. GDNF-expressing STO feeder layer supports the long-term propagation of undifferentiated mouse spermatogonia with stem cell properties. Sci. Rep. 2016, 6, 36779. [Google Scholar] [CrossRef] [PubMed]
- Azizi, H.; Ghasemi, H.H.; Skutella, T. Differential Proliferation Effects after Short-Term Cultivation of Mouse Spermatogonial Stem Cells on Different Feeder Layers. Cell J. 2019, 21, 186–193. [Google Scholar] [CrossRef]
- Kanatsu-Shinohara, M.; Ogonuki, N.; Matoba, S.; Morimoto, H.; Ogura, A.; Shinohara, T. Improved serum- and feeder-free culture of mouse germline stem cells. Biol. Reprod. 2014, 91, 88. [Google Scholar] [CrossRef] [PubMed]
- Kanatsu-Shinohara, M.; Miki, H.; Inoue, K.; Ogonuki, N.; Toyokuni, S.; Ogura, A.; Shinohara, T. Long-term culture of mouse male germline stem cells under serum-or feeder-free conditions. Biol. Reprod. 2005, 72, 985–991. [Google Scholar] [CrossRef] [PubMed]
- Yang, Y.; Lin, Q.; Zhou, C.; Li, Q.; Li, Z.; Cao, Z.; Liang, J.; Li, H.; Mei, J.; Zhang, Q.; et al. A Testis-Derived Hydrogel as an Efficient Feeder-Free Culture Platform to Promote Mouse Spermatogonial Stem Cell Proliferation and Differentiation. Front. Cell Dev. Biol. 2020, 8, 250. [Google Scholar] [CrossRef]
- Zhang, X.M. GFRalpha-1 is a reliable marker of bovine gonocytes/undifferentiated spermatogonia: A mini-review. Anat. Histol. Embryol. 2021, 50, 13–14. [Google Scholar] [CrossRef] [PubMed]
- Tang, S.; Jones, C.; Davies, J.; Lane, S.; Mitchell, R.T.; Coward, K. Determining the optimal time interval between sample acquisition and cryopreservation when processing immature testicular tissue to preserve fertility. Cryobiology 2024, 114, 104841. [Google Scholar] [CrossRef]
- Shi, Y.; Whetstine, J.R. Dynamic regulation of histone lysine methylation by demethylases. Mol. Cell 2007, 25, 1–14. [Google Scholar] [CrossRef]
- Payne, C.; Braun, R.E. Histone lysine trimethylation exhibits a distinct perinuclear distribution in Plzf-expressing spermatogonia. Dev. Biol. 2006, 293, 461–472. [Google Scholar] [CrossRef]
- Peters, A.H.; Kubicek, S.; Mechtler, K.; O’Sullivan, R.J.; Derijck, A.A.; Perez-Burgos, L.; Kohlmaier, A.; Opravil, S.; Tachibana, M.; Shinkai, Y.; et al. Partitioning and plasticity of repressive histone methylation states in mammalian chromatin. Mol. Cell 2003, 12, 1577–1589. [Google Scholar] [CrossRef]
- Schotta, G.; Lachner, M.; Sarma, K.; Ebert, A.; Sengupta, R.; Reuter, G.; Reinberg, D.; Jenuwein, T. A silencing pathway to induce H3-K9 and H4-K20 trimethylation at constitutive heterochromatin. Genes. Dev. 2004, 18, 1251–1262. [Google Scholar] [CrossRef]
- Plath, K.; Fang, J.; Mlynarczyk-Evans, S.K.; Cao, R.; Worringer, K.A.; Wang, H.; de la Cruz, C.C.; Otte, A.P.; Panning, B.; Zhang, Y. Role of histone H3 lysine 27 methylation in X inactivation. Science 2003, 300, 131–135. [Google Scholar] [CrossRef]
- Wang, L.; Chakraborty, D.; Iqbal, K.; Soares, M.J. SUV39H2 controls trophoblast stem cell fate. Biochim. Biophys. Acta Gen. Subj. 2021, 1865, 129867. [Google Scholar] [CrossRef] [PubMed]
- Wu, R.; Wang, Z.; Zhang, H.; Gan, H.; Zhang, Z. H3K9me3 demethylase Kdm4d facilitates the formation of pre-initiative complex and regulates DNA replication. Nucleic Acids Res. 2017, 45, 169–180. [Google Scholar] [CrossRef] [PubMed]
- Zoabi, M.; Nadar-Ponniah, P.T.; Khoury-Haddad, H.; Usaj, M.; Budowski-Tal, I.; Haran, T.; Henn, A.; Mandel-Gutfreund, Y.; Ayoub, N. RNA-dependent chromatin localization of KDM4D lysine demethylase promotes H3K9me3 demethylation. Nucleic Acids Res. 2014, 42, 13026–13038. [Google Scholar] [CrossRef] [PubMed]
- Zhang, Y.M.; Gao, E.E.; Wang, Q.Q.; Tian, H.; Hou, J. Effects of histone methyltransferase inhibitor chaetocin on histone H3K9 methylation of cultured ovine somatic cells and development of preimplantation cloned embryos. Reprod. Toxicol. 2018, 79, 124–131. [Google Scholar] [CrossRef]
- Jiang, Y.; An, X.L.; Yu, H.; Cai, N.N.; Zhai, Y.H.; Li, Q.; Cheng, H.; Zhang, S.; Tang, B.; Li, Z.Y.; et al. Transcriptome profile of bovine iPSCs derived from Sertoli Cells. Theriogenology 2020, 146, 120–132. [Google Scholar] [CrossRef]
- Jiang, Y.; Zhu, W.Q.; Zhu, X.C.; Cai, N.N.; Yang, R.; Cai, H.; Zhang, X.M. Cryopreservation of calf testicular tissues with knockout serum replacement. Cryobiology 2020, 92, 255–257. [Google Scholar] [CrossRef] [PubMed]
- Livak, K.J.; Schmittgen, T.D. Analysis of relative gene expression data using real-time quantitative PCR and the 2(-Delta Delta C(T)) Method. Methods 2001, 25, 402–408. [Google Scholar] [CrossRef]
- Jafarpour, F.; Ghazvini Zadegan, F.; Ostadhosseini, S.; Hajian, M.; Kiani-Esfahani, A.; Nasr-Esfahani, M.H.; Hansen, P.J. siRNA inhibition and not chemical inhibition of Suv39h1/2 enhances pre-implantation embryonic development of bovine somatic cell nuclear transfer embryos. PLoS ONE 2020, 15, e233880. [Google Scholar] [CrossRef] [PubMed]
- Jiang, Y.; Cai, N.N.; An, X.L.; Zhu, W.Q.; Yang, R.; Tang, B.; Li, Z.Y.; Zhang, X.M. Naive-like conversion of bovine induced pluripotent stem cells from Sertoli cells. Theriogenology 2023, 196, 68–78. [Google Scholar] [CrossRef]
- Liu, C.; Jiang, Y.H.; Zhao, Z.L.; Wu, H.W.; Zhang, L.; Yang, Z.; Hoffman, R.M.; Zheng, J.W. Knockdown of Histone Methyltransferase WHSC1 Induces Apoptosis and Inhibits Cell Proliferation and Tumorigenesis in Salivary Adenoid Cystic Carcinoma. Anticancer Res. 2019, 39, 2729–2737. [Google Scholar] [CrossRef]
- Zhang, X.; Ye, L.; Xu, H.; Zhou, Q.; Tan, B.; Yi, Q.; Yan, L.; Xie, M.; Zhang, Y.; Tian, J.; et al. NRF2 is required for structural and metabolic maturation of human induced pluripotent stem cell-derived ardiomyocytes. Stem Cell Res. Ther. 2021, 12, 208. [Google Scholar] [CrossRef] [PubMed]





| Primary Antibody | Dilution Ratio | Species | Reagent Company |
|---|---|---|---|
| GFRα1 | 1:200 | Rabbit | Abcam (Waltham, MA, USA) |
| NANOG | 1:200 | Rabbit | Abcam (Waltham, MA, USA) |
| C-KIT | 1:100 | Rabbit | Bioss (Beijing, China) |
| Gene | Primer Sequence (5′→3′) | Fragment Size (bp) | Gene ID | Accession Number |
|---|---|---|---|---|
| GAPDH | F: CGGCACAGTCAAGGCAGAGAAC R: CCACATACTCAGCACCAGCATCAC | 116 | 281181 | NM_001034034.2 |
| GFRα1 | F: CTGACTGCCTCCTCGCCTAC R: AGGTCGTTTCCGCTGTTGTTG | 118 | 534801 | NM_001105411.1 |
| NANOG | F: CACTGTCTCTCCTCTTCCCTCCTC R: TCTCTTCCTTCTCTGTGCTCTCCTC | 122 | 538951 | NM_001025344.1 |
| SOX2 | F: GGGCGGCAACCAGAAGAACAG R: CGCTTGCTGATCTCCGAGTTGTG | 132 | 784383 | NM_174580.3 |
| SUV39H1 | F: TGTGGACGCCGCCTATTACG R: GCCGCTCATCAAGGTTGTCTATG | 104 | 523047 | NM_001046264.2 |
| SUV39H2 | F: CACAGTGGATGCAGCTCGATATGG R: TGCTATTCGGGGAAGACGGGTATC | 121 | 536936 | NM_001037479.2 |
| KDM4D | F: CGAGCAGGCTTGGCTAAGATAGTTC R: GGAGCGGAGCGGTTATTAAGATGTC | 94 | 524768 | XM_015474601.2 |
| Gene | Primer Sequence (5′–3′) |
|---|---|
| SUV39H1 | F: CCAGACUCCGAGAGCACUUTT R: AAGUGCUCUCGGAGUCUGGTT |
| SUV39H1-NC | F: UUCUCCGAACGUGUCACGUTT R: ACGUGACACGUUCGGAGAATT |
| KDM4D | F: GCGAGUUCAUGGUGACCUUTT R: AAGGUCACCAUGAACUCGCTT |
| KDM4D-NC | F: UUCUCCGAACGUGUCACGUTT R: ACGUGACACGUUCGGAGAATT |
Disclaimer/Publisher’s Note: The statements, opinions and data contained in all publications are solely those of the individual author(s) and contributor(s) and not of MDPI and/or the editor(s). MDPI and/or the editor(s) disclaim responsibility for any injury to people or property resulting from any ideas, methods, instructions or products referred to in the content. |
© 2024 by the authors. Licensee MDPI, Basel, Switzerland. This article is an open access article distributed under the terms and conditions of the Creative Commons Attribution (CC BY) license (https://creativecommons.org/licenses/by/4.0/).
Share and Cite
Yang, R.; Zhang, B.; Wang, Y.; Zhang, Y.; Zhao, Y.; Jiang, D.; Chen, L.; Tang, B.; Zhang, X. H3K9me3 Levels Affect the Proliferation of Bovine Spermatogonial Stem Cells. Int. J. Mol. Sci. 2024, 25, 9215. https://doi.org/10.3390/ijms25179215
Yang R, Zhang B, Wang Y, Zhang Y, Zhao Y, Jiang D, Chen L, Tang B, Zhang X. H3K9me3 Levels Affect the Proliferation of Bovine Spermatogonial Stem Cells. International Journal of Molecular Sciences. 2024; 25(17):9215. https://doi.org/10.3390/ijms25179215
Chicago/Turabian StyleYang, Rui, Boyang Zhang, Yueqi Wang, Yan Zhang, Yansen Zhao, Daozhen Jiang, Lanxin Chen, Bo Tang, and Xueming Zhang. 2024. "H3K9me3 Levels Affect the Proliferation of Bovine Spermatogonial Stem Cells" International Journal of Molecular Sciences 25, no. 17: 9215. https://doi.org/10.3390/ijms25179215
APA StyleYang, R., Zhang, B., Wang, Y., Zhang, Y., Zhao, Y., Jiang, D., Chen, L., Tang, B., & Zhang, X. (2024). H3K9me3 Levels Affect the Proliferation of Bovine Spermatogonial Stem Cells. International Journal of Molecular Sciences, 25(17), 9215. https://doi.org/10.3390/ijms25179215

