The Type III Effector XopLXcc in Xanthomonas campestris pv. campestris Targets the Proton Pump Interactor 1 and Suppresses Innate Immunity in Arabidopsis
Abstract
1. Introduction
2. Results
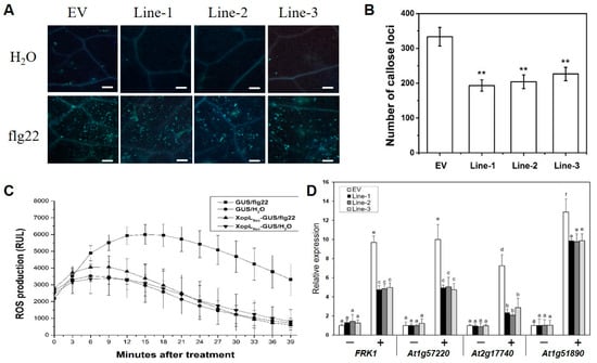
2.1. Ectopic Expression of XopLXcc Inhibited PTI to Promote Xcc 8004 Proliferation in Arabidopsis
2.2. XopLXcc Interacts with PPI1 in Planta and in Yeast
2.3. PPI1 Can Potentially Influence the Subcellular Localization of XopLXcc
2.4. PPI1 Plays a Role in Arabidopsis Immune Response to Xcc
2.5. XopLXcc Suppresses Innate Immunity in Arabidopsis by Targeting PPI1
3. Discussion
4. Materials and Methods
4.1. Bacterial Strains and Growth Conditions
4.2. Vector Constructions
4.3. Plant Growth and Generation of the Transgenic Arabidopsis Plants
4.4. Virulence Assays, Callose Deposition Assays, and Oxidative Burst Measurement
4.5. Transient Expression in Arabidopsis Protoplasts
4.6. Gene Expression Analyses
4.7. Yeast Two-Hybrid Screening
4.8. Bimolecular Fluorescence Complementation (BiFC)
4.9. Stomatal Aperture Measurement
Supplementary Materials
Author Contributions
Funding
Institutional Review Board Statement
Informed Consent Statement
Data Availability Statement
Acknowledgments
Conflicts of Interest
References
- Jones, J.D.G.; Dangl, J.L. The plant immune system. Nature 2006, 444, 323–329. [Google Scholar] [CrossRef] [PubMed]
- Khan, M.; Subramaniam, R.; Desveaux, D. Of guards, decoys, baits and traps: Pathogen perception in plants by type III effector sensors. Curr. Opin. Microbiol. 2016, 29, 49–55. [Google Scholar] [CrossRef] [PubMed]
- Khan, M.; Seto, D.; Subramaniam, R.; Desveaux, D. Oh, the places they’ll go! A survey of phytopathogen effectors and their host targets. Plant J. 2018, 93, 651–663. [Google Scholar] [CrossRef]
- Mansfield, J.; Genin, S.; Magori, S.; Citovsky, V.; Sriariyanum, M.; Ronald, P.; Dow, M.; Verdier, V.; Beer, S.V.; Machado, M.A.; et al. Top 10 plant pathogenic bacteria in molecular plant pathology. Mol. Plant Pathol. 2012, 13, 614–629. [Google Scholar] [CrossRef]
- Qian, W.; Jia, Y.T.; Ren, S.X.; He, Y.Q.; Feng, J.X.; Lu, L.F.; Sun, Q.H.; Ying, G.; Tang, D.J.; Tang, H.; et al. Comparative and functional genomic analyses of the pathogenicity of phytopathogen Xanthomonas campestris pv. campestris. Genome Res. 2005, 15, 757–767. [Google Scholar] [CrossRef]
- He, Y.Q.; Zhang, L.; Jiang, B.L.; Zhang, Z.C.; Xu, R.Q.; Tang, D.J.; Qin, J.; Jiang, W.; Zhang, X.; Liao, J.; et al. Comparative and functional genomics reveals genetic diversity and determinants of host specificity among reference strains and a large collection of Chinese isolates of the phytopathogen Xanthomonas campestris pv. campestris. Genome Biol. 2007, 8, R218. [Google Scholar] [CrossRef]
- White, F.F.; Potnis, N.; Jones, J.B.; Koebnik, R. The type III effectors of Xanthomonas. Mol. Plant Pathol. 2009, 10, 749–766. [Google Scholar] [CrossRef]
- Ryan, R.P.; Vorhölter, F.J.; Potnis, N.; Jones, J.B.; Van Sluys, M.A.; Bogdanove, A.J.; Dow, J.M. Pathogenomics of Xanthomonas: Understanding bacterium-plant interactions. Nat. Rev. Microbiol. 2011, 9, 344–355. [Google Scholar] [CrossRef] [PubMed]
- Huang, Y.; Li, T.Q.; Xu, T.; Tang, Z.Z.; Guo, J.Y.; Cai, Y. Multiple Xanthomonas campestris pv. campestris 8004 type III effectors inhibit immunity induced by flg22. Planta 2020, 252, 88. [Google Scholar] [CrossRef]
- Guy, E.; Lautier, M.; Chabannes, M.; Roux, B.; Lauber, E.; Arlat, M.; Noël, L.D. XopAC-triggered immunity against Xanthomonas depends on Aabidopsis receptor-Like cytoplasmic kinase genes PBL2 and RIPK. PLoS ONE 2013, 8, e73469. [Google Scholar] [CrossRef]
- Wang, L.F.; Tang, X.Y.; He, C.Z. The bifunctional effector AvrXccC of Xanthomonas campestris pv. campestris requires plasma membrane-anchoring for host recognition. Mol. Plant Pathol. 2007, 8, 491–501. [Google Scholar] [CrossRef]
- Tan, L.T.; Rong, W.; Luo, H.L.; Chen, Y.H.; He, C.Z. The Xanthomonas campestris effector protein XopDxcc8004 triggers plant disease tolerance by targeting DELLA proteins. New Phytol. 2014, 204, 595–608. [Google Scholar] [CrossRef] [PubMed]
- Sun, H.; Zhu, X.L.; Li, C.A.X.; Ma, Z.M.; Han, X.; Luo, Y.Y.; Yang, L.; Yu, J.; Miao, Y.S. Xanthomonas effector XopR hijacks host actin cytoskeleton via complex coacervation. Nat. Commun. 2021, 12, 4064. [Google Scholar] [CrossRef] [PubMed]
- Jiang, B.L.; He, Y.Q.; Cen, W.J.; Wei, H.Y.; Jiang, G.F.; Jiang, W.; Hang, X.H.; Feng, J.X.; Lu, G.T.; Tang, D.H.; et al. The type III secretion effector xopXccN of Xanthomonas campestris pv. campestris is required for full virulence. Res. Microbiol. 2008, 159, 216–220. [Google Scholar] [CrossRef] [PubMed]
- Feng, F.; Yang, F.; Rong, W.; Wu, X.G.; Zhang, J.; Chen, S.; He, C.Z.; Zhou, J.M. A Xanthomonas uridine 5′-monophosphate transferase inhibits plant immune kinases. Nature 2012, 485, 114–118. [Google Scholar] [CrossRef]
- Yan, X.; Tao, J.; Luo, H.L.; Tan, L.T.; Rong, W.; Li, H.P.; He, C.Z. A type III effector XopLxcc8004 is vital for Xanthomonas campestris pathovar campestris to regulate plant immunity. Res. Microbiol. 2019, 170, 138–146. [Google Scholar] [CrossRef]
- Üstün, S.; Bartetzko, V.; Börnke, F. The Xanthomonas campestris Type III Effector XopJ Targets the Host Cell Proteasome to Suppress Salicylic-Acid Mediated Plant Defence. PLoS Pathog. 2013, 9, e1003427. [Google Scholar] [CrossRef]
- Xu, R.Q.; Li, X.Z.; Wei, H.Y.; Jiang, B.; Li, K.; He, Y.Q.; Feng, J.X.; Tang, J.L. Regulation of eight avr genes by hrpG and hrpX in Xanthomonas campestris pv. campestris and their role in pathogenicity. Prog. Nat. Sci. Mater. 2006, 16, 1288–1294. [Google Scholar]
- Jiang, W.; Jiang, B.L.; Xu, R.Q.; Huang, J.D.; Wei, H.Y.; Jiang, G.F.; Cen, W.J.; Liu, J.; Ge, Y.Y.; Li, G.H.; et al. Identification of six type III effector genes with the PIP box in Xanthomonas campestris pv. campestris and five of them contribute individually to full pathogenicity. Mol. Plant Microbe Interact. 2009, 22, 1401–1411. [Google Scholar] [CrossRef]
- Huang, J.; Zhou, H.; Zhou, M.; Li, N.N.; Jiang, B.; He, Y.Q. Functional analysis of Type III effectors in Xanthomonas campestris pv. campestris reveals distinct roles in modulating Arabidopsis innate immunity. Pathogens 2024, 13, 448. [Google Scholar] [CrossRef]
- Ortmann, S.; Marx, J.; Lampe, C.; Handrick, V.; Ehnert, T.M.; Zinecker, S.; Reimers, M.; Bonas, U.; Erickson, J.L. A conserved microtubule-binding region in Xanthomonas XopL is indispensable for induced plant cell death reactions. PLoS Pathog. 2023, 19, e1011263. [Google Scholar] [CrossRef]
- Soni, M.; Mondal, K.K. Xanthomonas axonopodis pv. punicae uses XopL effector to suppress pomegranate immunity. J. Integr. Plant Biol. 2018, 60, 341–357. [Google Scholar] [CrossRef] [PubMed]
- Palmgren, M.G. Proton gradients and plant growth:: Role of the plasma membrane H+-ATPase. Adv. Bot. Res. 1998, 28, 1–70. [Google Scholar]
- Morandini, P.; Valera, M.; Albumi, C.; Bonza, M.C.; Giacometti, S.; Ravera, G.; Murgia, I.; Soave, C.; De Michelis, M.I. A novel interaction partner for the C-terminus of Arabidopsis thaliana plasma membrane H+-ATPase (AHA1 isoform): Site and mechanism of action on H+-ATPase activity differ from those of 14-3-3 proteins. Plant J. 2002, 31, 487–497. [Google Scholar] [CrossRef]
- Ferl, R.J. 14-3-3 proteins: Regulation of signal-induced events. Physiol. Plant. 2004, 120, 173–178. [Google Scholar] [CrossRef] [PubMed]
- Viotti, C.; Luoni, L.; Morandini, P.; De Michelis, M.I. Characterization of the interaction between the plasma membrane H+-ATPase of Arabidopsis thaliana and a novel interactor (PPI1). FEBS J. 2005, 272, 5864–5871. [Google Scholar] [CrossRef]
- Bonza, M.C.; Fusca, T.; Homann, U.; Thiel, G.; De Michelis, M.I. Intracellular localisation of PPI1 (proton pump interactor, isoform 1), a regulatory protein of the plasma membrane H+-ATPase of Arabidopsis thaliana. Plant Biol. 2009, 11, 869–877. [Google Scholar] [CrossRef] [PubMed]
- Anzi, C.; Pelucchi, P.; Vazzola, V.; Murgia, I.; Gomarasca, S.; Piccoli, M.B.; Morandini, P. The proton pump interactor (Ppi) gene family of Arabidopsis thaliana: Expression pattern of Ppi1 and characterisation of knockout mutants for Ppi1 and 2. Plant Biol. 2008, 10, 237–249. [Google Scholar] [CrossRef]
- Hirabayashi, S.; Matsushita, Y.; Sato, M.; Oh, R.; Kasahara, M.; Abe, H.; Nyunoya, H. Two proton pump interactors identified from a direct phosphorylation screening of a rice cDNA library by using a recombinant BRI1 receptor kinase. Plant Biotechnol. 2004, 21, 35–45. [Google Scholar] [CrossRef][Green Version]
- García, M.N.M.; País, S.M.; Téllez-Iñón, M.T.; Capiati, D.A. Characterization of StPPI1, a proton pump interactor from Solanum tuberosum L. that is up-regulated during tuber development and by abiotic stress. Planta 2011, 233, 661–674. [Google Scholar] [CrossRef]
- Gao, M.; Sun, Q.R.; Zhai, L.M.; Zhao, D.R.; Lv, J.H.; Han, Z.H.; Wu, T.; Zhang, X.Z.; Xu, X.F.; Wang, Y. Genome-wide identification of apple PPI genes and a functional analysis of the response of MxPPI1 to Fe deficiency stress. Plant Physiol. Biochem. 2022, 189, 94–103. [Google Scholar] [CrossRef] [PubMed]
- Büttner, D. Behind the lines-actions of bacterial type III effector proteins in plant cells. Fems Microbiol. Rev. 2016, 40, 894–937. [Google Scholar] [CrossRef] [PubMed]
- Singer, A.U.; Schulze, S.; Skarina, T.; Xu, X.H.; Cui, H.; Eschen-Lippold, L.; Egler, M.; Srikumar, T.; Raught, B.; Lee, J.; et al. A Pathogen Type III Effector with a Novel E3 Ubiquitin Ligase Architecture. PLoS Pathog. 2013, 9, e1003121. [Google Scholar] [CrossRef]
- Erickson, J.L.; Adlung, N.; Lampe, C.; Bonas, U.; Schattat, M.H. The Xanthomonas effector XopL uncovers the role of microtubules in stromule extension and dynamics in Nicotiana benthamiana. Plant J. 2018, 93, 856–870. [Google Scholar] [CrossRef]
- Canonne, J.; Marino, D.; Jauneau, A.; Pouzet, C.; Brière, C.; Roby, D.; Rivas, S. The Xanthomonas type III effector XopD targets the Arabidopsis transcription factor MYB30 to suppress plant defense. Plant Cell 2011, 23, 3866. [Google Scholar] [CrossRef]
- Bengtsson, E.; Lindblom, K.; Tillgren, V.; Aspberg, A. The leucine-rich repeat protein PRELP binds fibroblast cell-surface proteoglycans and enhances focal adhesion formation. Biochem. J. 2016, 473, 1153–1164. [Google Scholar] [CrossRef] [PubMed]
- Nitipan, S.; Sritrakul, T.; Kunjantarachot, A.; Prapong, S. Identification of epitopes in Leptospira borgpetersenii leucine-rich repeat proteins. Infect. Genet. Evol. 2013, 14, 46–57. [Google Scholar] [CrossRef]
- Elmore, J.M.; Coaker, G. The role of the plasma membrane H+-ATPase in plant-microbe interactions. Mol. Plant 2011, 4, 416–427. [Google Scholar] [CrossRef]
- Lin, Z.H.; Zhu, P.; Gao, L.Y.; Chen, X.Y.; Li, M.J.; Wang, Y.H.; He, J.X.; Miao, Y.; Miao, R. Recent Advances in Understanding the Regulatory Mechanism of Plasma Membrane H+-ATPase through the Brassinosteroid Signaling Pathway. Plant Cell Physiol. 2024, pcae014. [Google Scholar] [CrossRef]
- Schaller, A.; Oecking, C. Modulation of plasma membrane H+-ATPase activity differentially activates wound and pathogen defense responses in tomato plants. Plant Cell 1999, 11, 263–272. [Google Scholar] [CrossRef]
- Keinath, N.F.; Kierszniowska, S.; Lorek, J.; Bourdais, G.; Kessler, S.A.; Shimosato-Asano, H.; Grossniklaus, U.; Schulze, W.X.; Robatzek, S.; Panstruga, R. PAMP (Pathogen-associated Molecular Pattern)-induced Changes in Plasma Membrane Compartmentalization Reveal Novel Components of Plant Immunity. J. Biol. Chem. 2010, 285, 39140–39149. [Google Scholar] [CrossRef] [PubMed]
- Michalak, A.; Wdowikowska, A.; Janicka, M. Plant Plasma Membrane Proton Pump: One Protein with Multiple Functions. Cells 2022, 11, 4052. [Google Scholar] [CrossRef] [PubMed]
- Chen, S.B.; Songkumarn, P.; Liu, J.L.; Wang, G.L. A Versatile Zero Background T-Vector System for Gene Cloning and Functional Genomics. Plant Physiol. 2009, 150, 1111–1121. [Google Scholar] [CrossRef]
- Clough, S.J.; Bent, A.F. Floral dip: A simplified method for Agrobacterium-mediated transformation of Arabidopsis thaliana. Plant J. 1998, 16, 735–743. [Google Scholar] [CrossRef] [PubMed]
- Geissmann, Q. OpenCFU, a New Free and Open-Source Software to Count Cell Colonies and Other Circular Objects. PLoS ONE 2013, 8, e54072. [Google Scholar] [CrossRef]
- Möckli, N.; Deplazes, A.; Hassa, P.O.; Zhang, Z.L.; Peter, M.; Hottiger, M.O.; Stagljar, I.; Auerbach, D. Yeast split-ubiquitin-based cytosolic screening system to detect interactions between transcriptionally active proteins. Biotechniques 2007, 42, 725–730. [Google Scholar] [CrossRef]








Disclaimer/Publisher’s Note: The statements, opinions and data contained in all publications are solely those of the individual author(s) and contributor(s) and not of MDPI and/or the editor(s). MDPI and/or the editor(s) disclaim responsibility for any injury to people or property resulting from any ideas, methods, instructions or products referred to in the content. |
© 2024 by the authors. Licensee MDPI, Basel, Switzerland. This article is an open access article distributed under the terms and conditions of the Creative Commons Attribution (CC BY) license (https://creativecommons.org/licenses/by/4.0/).
Share and Cite
Huang, J.; Dong, Y.; Li, N.; He, Y.; Zhou, H. The Type III Effector XopLXcc in Xanthomonas campestris pv. campestris Targets the Proton Pump Interactor 1 and Suppresses Innate Immunity in Arabidopsis. Int. J. Mol. Sci. 2024, 25, 9175. https://doi.org/10.3390/ijms25179175
Huang J, Dong Y, Li N, He Y, Zhou H. The Type III Effector XopLXcc in Xanthomonas campestris pv. campestris Targets the Proton Pump Interactor 1 and Suppresses Innate Immunity in Arabidopsis. International Journal of Molecular Sciences. 2024; 25(17):9175. https://doi.org/10.3390/ijms25179175
Chicago/Turabian StyleHuang, Jing, Yuru Dong, Nana Li, Yongqiang He, and Hao Zhou. 2024. "The Type III Effector XopLXcc in Xanthomonas campestris pv. campestris Targets the Proton Pump Interactor 1 and Suppresses Innate Immunity in Arabidopsis" International Journal of Molecular Sciences 25, no. 17: 9175. https://doi.org/10.3390/ijms25179175
APA StyleHuang, J., Dong, Y., Li, N., He, Y., & Zhou, H. (2024). The Type III Effector XopLXcc in Xanthomonas campestris pv. campestris Targets the Proton Pump Interactor 1 and Suppresses Innate Immunity in Arabidopsis. International Journal of Molecular Sciences, 25(17), 9175. https://doi.org/10.3390/ijms25179175
