Axonal Growth and Fasciculation of Spinal Neurons Promoted by Aldynoglia in Alkaline Fibrin Hydrogel: Influence of Tol-51 Sulfoglycolipid
Abstract
1. Introduction
2. Results
2.1. Alkaline Fibrin Hydrogel and Tol-51 Sulfoglycolipid
2.2. Differentiation to Aldynoglia Phenotype of Neural Precursor Cells in Alkaline Fibrin Hydrogels
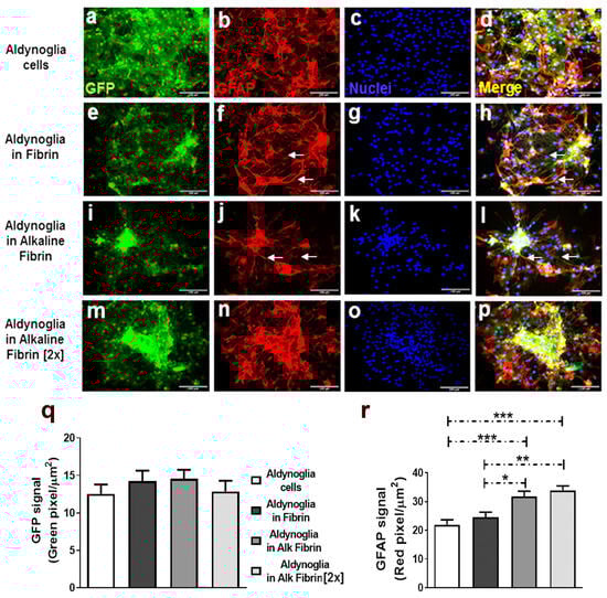
2.3. Alkaline Fibrin and Tol-51 Increase GFAP Expression in Aldynoglia
2.4. The Interaction of GFP–Aldynoglia Cells and DRG Explant in Alkaline Fibrin Hydrogel Favored Cell Migration
2.5. Promotion of Axonal Growth of Spinal Neurons by Aldynoglia Is Not Affected by Alkaline Fibrin or the Sulfoglycolipid Tol-51
2.6. Axonal Fasciculation of Spinal Neurons within Alkaline Fibrin Is Promoted by Aldynoglia and Tol-51 Sulfoglycolipid
3. Discussion
4. Methods
4.1. Animals
4.2. Neural Precursor Cells
4.3. Synthesis and Detection of Tol-51 Compound
4.4. Alkaline Fibrin
4.5. Cell Encapsulation in Alkaline Fibrin
4.6. Immunocytochemistry
4.7. Cell Differentiation and Glial Outgrowth Assay
4.8. Cell Migration in Hydrogel-Encapsulated DRG–Aldynoglia Cell Co-Cultures
4.9. Axonal Outgrowth and Fasciculation in Hydrogel-Encapsulated DRG–Aldynoglia Co-Cultures
4.10. Statistical Analysis
5. Conclusions
Supplementary Materials
Author Contributions
Funding
Institutional Review Board Statement
Informed Consent Statement
Data Availability Statement
Acknowledgments
Conflicts of Interest
References
- Ahuja, C.S.; Wilson, J.R.; Nori, S.; Kotter, M.R.N.; Druschel, C.; Curt, A.; Fehlings, M.G. Traumatic spinal cord injury. Nat. Rev. Dis. Prim. 2017, 3, 17018. [Google Scholar] [CrossRef]
- Buzoianu-Anguiano, V.; Torres-Llacsa, M.; Doncel-Pérez, E. Role of Aldynoglia Cells in Neuroinflammatory and Neuroimmune Responses after Spinal Cord Injury. Cells 2021, 10, 2783. [Google Scholar] [CrossRef] [PubMed]
- Garcia, E.; Buzoianu-Anguiano, V.; Silva-Garcia, R.; Esparza-Salazar, F.; Arriero-Cabañero, A.; Escandon, A.; Doncel-Pérez, E.; Ibarra, A. Use of Cells, Supplements, and Peptides as Therapeutic Strategies for Modulating Inflammation after Spinal Cord Injury: An Update. Int. J. Mol. Sci. 2023, 24, 13946. [Google Scholar] [CrossRef]
- Sandner, B.; Puttagunta, R.; Motsch, M.; Bradke, F.; Ruschel, J.; Blesch, A.; Weidner, N. Systemic epothilone D improves hindlimb function after spinal cord contusion injury in rats. Exp. Neurol. 2018, 306, 250–259. [Google Scholar] [CrossRef] [PubMed]
- Grijalva-Otero, I.; Doncel-Pérez, E. Traumatic Human Spinal Cord Injury: Are Single Treatments Enough to Solve the Problem? Arch. Med. Res. 2024, 55, 102935. [Google Scholar] [CrossRef] [PubMed]
- Krebs, J.; Koch, H.G.; Hartmann, K.; Frotzler, A. The characteristics of posttraumatic syringomyelia. Spinal Cord 2016, 54, 463–466. [Google Scholar] [CrossRef]
- Piejko, M.; Jablonska, A.; Walczak, P.; Janowski, M. Proteolytic Rafts for Improving Intraparenchymal Migration of Minimally Invasively Administered Hydrogel-Embedded Stem Cells. Int. J. Mol. Sci. 2019, 20, 3083. [Google Scholar] [CrossRef]
- Sakiyama-Elbert, S.; Johnson, P.J.; Hodgetts, S.; Plant, G.; Harvey, A. Scaffolds to Promote Spinal Cord Regeneration. In Handbook of Clinical Neurology; Verhaagen, J., McDonald, J.W., Eds.; Elsevier: Amsterdam, The Netherlands, 2012. [Google Scholar]
- Noori, A.; Ashrafi, S.J.; Vaez-Ghaemi, R.; Hatamian-Zaremi, A.; Webster, T.J. A review of fibrin and fibrin composites for bone tissue engineering. Int. J. Nanomed. 2017, 12, 4937–4961. [Google Scholar] [CrossRef]
- Seyedhassantehrani, N.; Li, Y.; Yao, L. Dynamic behaviors of astrocytes in chemically modified fibrin and collagen hydrogels. Integr. Biol. 2016, 8, 624–634. [Google Scholar] [CrossRef]
- Nieto-Sampedro, M. Chapter 24 CNS Schwann-like glia and functional restoration of damaged spinal cord. In Progress in Brain Research; Elsevier: Amsterdam, The Netherlands, 2002; Volume 136, pp. 303–318. [Google Scholar]
- Doncel-Pérez, E.; Caballero-Chacón, S.; Nieto-Sampedro, M. Neurosphere cell differentiation to aldynoglia promoted by olfactory ensheathing cell conditioned medium. Glia 2009, 57, 1393–1409. [Google Scholar] [CrossRef]
- Rojas-Mayorquín, A.E.; Torres-Ruíz, N.M.; Ortuño-Sahagún, D.; Gudiño-Cabrera, G. Microarray analysis of striatal embryonic stem cells induced to differentiate by ensheathing cell conditioned media. Dev. Dyn. 2008, 237, 979–994. [Google Scholar] [CrossRef] [PubMed]
- Gudiño-Cabrera, G.; Nieto-Sampedro, M. Schwann-like macroglia in adult rat brain. Glia 2000, 30, 49–63. [Google Scholar] [CrossRef]
- Doncel-Pérez, E.; Nieto-Sampedro, M. Aldynoglia cells and modulation of RhoGTpase activity as useful tools for spinal cord injury repair. Neural Regen. Res. 2016, 11, 1043–1045. [Google Scholar] [CrossRef] [PubMed]
- Chambel, S.S.; Cruz, C.D. Axonal growth inhibitors and their receptors in spinal cord injury: From biology to clinical translation. Neural Regen. Res. 2023, 18, 2573–2581. [Google Scholar] [CrossRef] [PubMed]
- García-Álvarez, I.; Fernández-Mayoralas, A.; Moreno-Lillo, S.; Sánchez-Sierra, M.; Nieto-sampedro, M.; Doncel-Pérez, E. Inhibition of glial proliferation, promotion of axonal growth and myelin production by synthetic glycolipid: A new approach for spinal cord injury treatment. Restor. Neurol. Neurosci. 2015, 33, 895–910. [Google Scholar] [CrossRef] [PubMed]
- Doncel-Pérez, E.; Darder, M.; Martín-López, E.; Vázquez, L.; Nieto-Sampedro, M.; Ruiz-Hitzky, E. Gelation under dynamic conditions: A strategy for in vitro cell ordering. J. Mater. Sci. Mater. Med. 2006, 17, 795–802. [Google Scholar] [CrossRef]
- García-Álvarez, I.; Corrales, G.; Doncel-Pérez, E.; Mũoz, A.; Nieto-Sampedro, M.; Fernández-Mayoralas, A. Design and synthesis of glycoside inhibitors of glioma and melanoma growth. J. Med. Chem. 2007, 50, 364–373. [Google Scholar] [CrossRef]
- Sánchez-Sierra, M.; García-Álvarez, I.; Fernández-Mayoralas, A.; Moreno-Lillo, S.; Barroso García, G.; Moral Dardé, V.; Doncel-Pérez, E. Mass spectrometry in pharmacokinetic studies of a synthetic compound for spinal cord injury treatment. Biomed Res. Int. 2015, 2015, 169234. [Google Scholar] [CrossRef]
- Lee, J.K.; Chow, R.; Xie, F.; Chow, S.Y.; Tolentino, K.E.; Zheng, B. Combined Genetic Attenuation of Myelin and Semaphorin-Mediated Growth Inhibition Is Insufficient to Promote Serotonergic Axon Regeneration. J. Neurosci. 2010, 30, 10899–10904. [Google Scholar] [CrossRef]
- Wen, Q.; Weng, H.; Liu, T.; Yu, L.; Zhao, T.; Qin, J.; Li, S.; Wu, Q.; Tissir, F.; Qu, Y.; et al. Inactivating Celsr2 promotes motor axon fasciculation and regeneration in mouse and human. Brain 2022, 145, 670–683. [Google Scholar] [CrossRef]
- Petrinovic, M.M.; Duncan, C.S.; Bourikas, D.; Weinman, O.; Montani, L.; Schroeter, A.; Maerki, D.; Sommer, L.; Stoeckli, E.T.; Schwab, M.E. Neuronal Nogo-A regulates neurite fasciculation, branching and extension in the developing nervous system. Development 2010, 137, 2539–2550. [Google Scholar] [CrossRef]
- Ahuja, C.S.; Nori, S.; Tetreault, L.; Wilson, J.; Kwon, B.; Harrop, J.; Choi, D.; Fehlings, M.G. Traumatic Spinal Cord Injury—Repair and Regeneration. Neurosurgery 2017, 80, S9–S22. [Google Scholar] [CrossRef] [PubMed]
- Fischer, G.; Bättig, L.; Stienen, M.N.; Curt, A.; Fehlings, M.G.; Hejrati, N. Advancements in neuroregenerative and neuroprotective therapies for traumatic spinal cord injury. Front. Neurosci. 2024, 18, 1372920. [Google Scholar] [CrossRef] [PubMed]
- Zhang, D.; Sun, Y.; Liu, W. Motor functional recovery efficacy of scaffolds with bone marrow stem cells in rat spinal cord injury: A Bayesian network meta-analysis. Spinal Cord 2023, 61, 93–98. [Google Scholar] [CrossRef]
- Lord-Fontaine, S.; Yang, F.; Diep, Q.; Dergham, P.; Munzer, S.; Tremblay, P.; McKerracher, L. Local Inhibition of Rho Signaling by Cell-Permeable Recombinant Protein BA-210 Prevents Secondary Damage and Promotes Functional Recovery following Acute Spinal Cord Injury. J. Neurotrauma 2008, 25, 1309–1322. [Google Scholar] [CrossRef]
- Han, X.; Chen, Y.; Liu, Y.; Wang, Z.; Tang, G.; Tian, W. HIF-1α promotes bone marrow stromal cell migration to the injury site and enhances functional recovery after spinal cord injury in rats. J. Gene Med. 2018, 20, e3062. [Google Scholar] [CrossRef]
- Geissler, S.A.; Sabin, A.L.; Besser, R.R.; Gooden, O.M.; Shirk, B.D.; Nguyen, Q.M.; Khaing, Z.Z.; Schmidt, C.E. Biomimetic hydrogels direct spinal progenitor cell differentiation and promote functional recovery after spinal cord injury. J. Neural Eng. 2018, 15, 025004. [Google Scholar] [CrossRef] [PubMed]
- Vartak, A.; Goyal, D.; Kumar, H. Role of Axon Guidance Molecules in Ascending and Descending Paths in Spinal Cord Regeneration. Neuroscience 2023, 533, 36–52. [Google Scholar] [CrossRef]
- Yousefifard, M.; Nasseri Maleki, S.; Askarian-Amiri, S.; Vaccaro, A.R.; Chapman, J.R.; Fehlings, M.G.; Hosseini, M.; Rahimi-Movaghar, V. A combination of mesenchymal stem cells and scaffolds promotes motor functional recovery in spinal cord injury: A systematic review and meta-analysis. J. Neurosurg. Spine 2020, 32, 269–284. [Google Scholar] [CrossRef]
- Davalos, D.; Akassoglou, K. Fibrinogen as a key regulator of inflammation in disease. Semin. Immunopathol. 2012, 34, 43–62. [Google Scholar] [CrossRef]
- Rajamäki, K.; Nordström, T.; Nurmi, K.; Åkerman, K.E.O.; Kovanen, P.T.; Öörni, K.; Eklund, K.K. Extracellular Acidosis Is a Novel Danger Signal Alerting Innate Immunity via the NLRP3 Inflammasome. J. Biol. Chem. 2013, 288, 13410–13419. [Google Scholar] [CrossRef]
- Du, J.; Liu, J.; Yao, S.; Mao, H.; Peng, J.; Sun, X.; Cao, Z.; Yang, Y.; Xiao, B.; Wang, Y.; et al. Prompt peripheral nerve regeneration induced by a hierarchically aligned fibrin nanofiber hydrogel. Acta Biomater. 2017, 55, 296–309. [Google Scholar] [CrossRef] [PubMed]
- Leong, S.Y.; Turnley, A.M. Regulation of adult neural precursor cell migration. Neurochem. Int. 2011, 59, 382–393. [Google Scholar] [CrossRef] [PubMed]
- Gonzalez-Perez, O.; Quiñones-Hinojosa, A. Astrocytes as neural stem cells in the adult brain. J. Stem Cells 2012, 7, 181–188. [Google Scholar] [PubMed]
- Lee, J.-S.; Hsu, Y.-H.; Chiu, Y.-S.; Jou, I.-M.; Chang, M.-S. Anti-IL-20 antibody improved motor function and reduced glial scar formation after traumatic spinal cord injury in rats. J. Neuroinflamm. 2020, 17, 156. [Google Scholar] [CrossRef]
- Wichmann, T.O.; Kasch, H.; Dyrskog, S.; Høy, K.; Møller, B.K.; Krog, J.; Hoffmann, H.J.; Hviid, C.V.B.; Rasmussen, M.M. Glial fibrillary acidic protein is a robust biomarker in cerebrospinal fluid and peripheral blood after traumatic spinal cord injury: A prospective pilot study. Acta Neurochir. 2023, 165, 1417–1425. [Google Scholar] [CrossRef]
- Eide, P.K.; Hansson, H.-A. Blood-brain barrier leakage of blood proteins in idiopathic normal pressure hydrocephalus. Brain Res. 2020, 1727, 146547. [Google Scholar] [CrossRef]
- Colman DR, F.M. Cell Adhesion Molecules and Axonal Outgrowth. In Basic Neurochemistry: Molecular, Cellular and Medical Aspects, 6th ed.; Raven Press: Newark, DE, USA, 1999. [Google Scholar]
- Schmid, R.-S.; Pruitt, W.M.; Maness, P.F. A MAP Kinase-Signaling Pathway Mediates Neurite Outgrowth on L1 and Requires Src-Dependent Endocytosis. J. Neurosci. 2000, 20, 4177–4188. [Google Scholar] [CrossRef]
- Brand, Y.; Sung, M.; Pak, K.; Chavez, E.; Wei, E.; Radojevic, V.; Bodmer, D.; Ryan, A.F. Neural Cell Adhesion Molecule NrCAM Is Expressed in the Mammalian Inner Ear and Modulates Spiral Ganglion Neurite Outgrowth in an In Vitro Alternate Choice Assay. J. Mol. Neurosci. 2015, 55, 836–844. [Google Scholar] [CrossRef]
- Wei, R.; Lin, C.-M.; Tu, Y.-Y. Strain-specific BDNF expression of rat primary astrocytes. J. Neuroimmunol. 2010, 220, 90–98. [Google Scholar] [CrossRef]
- Mohammed, R.; Opara, K.; Lall, R.; Ojha, U.; Xiang, J. Evaluating the effectiveness of anti-Nogo treatment in spinal cord injuries. Neural Dev. 2020, 15, 1. [Google Scholar] [CrossRef] [PubMed]
- Lobo, M.V.T.; Alonso, F.J.M.; Redondo, C.; López-Toledano, M.A.; Caso, E.; Herranz, A.S.; Paíno, C.L.; Reimers, D.; Bazán, E. Cellular Characterization of Epidermal Growth Factor-expanded Free-floating Neurospheres. J. Histochem. Cytochem. 2003, 51, 89–103. [Google Scholar] [CrossRef] [PubMed]
- Schindelin, J.; Arganda-Carreras, I.; Frise, E.; Kaynig, V.; Longair, M.; Pietzsch, T.; Preibisch, S.; Rueden, C.; Saalfeld, S.; Schmid, B.; et al. Fiji: An open-source platform for biological-image analysis. Nat. Methods 2012, 9, 676–682. [Google Scholar] [CrossRef] [PubMed]







Disclaimer/Publisher’s Note: The statements, opinions and data contained in all publications are solely those of the individual author(s) and contributor(s) and not of MDPI and/or the editor(s). MDPI and/or the editor(s) disclaim responsibility for any injury to people or property resulting from any ideas, methods, instructions or products referred to in the content. |
© 2024 by the authors. Licensee MDPI, Basel, Switzerland. This article is an open access article distributed under the terms and conditions of the Creative Commons Attribution (CC BY) license (https://creativecommons.org/licenses/by/4.0/).
Share and Cite
Buzoianu-Anguiano, V.; Arriero-Cabañero, A.; Fernández-Mayoralas, A.; Torres-Llacsa, M.; Doncel-Pérez, E. Axonal Growth and Fasciculation of Spinal Neurons Promoted by Aldynoglia in Alkaline Fibrin Hydrogel: Influence of Tol-51 Sulfoglycolipid. Int. J. Mol. Sci. 2024, 25, 9173. https://doi.org/10.3390/ijms25179173
Buzoianu-Anguiano V, Arriero-Cabañero A, Fernández-Mayoralas A, Torres-Llacsa M, Doncel-Pérez E. Axonal Growth and Fasciculation of Spinal Neurons Promoted by Aldynoglia in Alkaline Fibrin Hydrogel: Influence of Tol-51 Sulfoglycolipid. International Journal of Molecular Sciences. 2024; 25(17):9173. https://doi.org/10.3390/ijms25179173
Chicago/Turabian StyleBuzoianu-Anguiano, Vinnitsa, Alejandro Arriero-Cabañero, Alfonso Fernández-Mayoralas, Mabel Torres-Llacsa, and Ernesto Doncel-Pérez. 2024. "Axonal Growth and Fasciculation of Spinal Neurons Promoted by Aldynoglia in Alkaline Fibrin Hydrogel: Influence of Tol-51 Sulfoglycolipid" International Journal of Molecular Sciences 25, no. 17: 9173. https://doi.org/10.3390/ijms25179173
APA StyleBuzoianu-Anguiano, V., Arriero-Cabañero, A., Fernández-Mayoralas, A., Torres-Llacsa, M., & Doncel-Pérez, E. (2024). Axonal Growth and Fasciculation of Spinal Neurons Promoted by Aldynoglia in Alkaline Fibrin Hydrogel: Influence of Tol-51 Sulfoglycolipid. International Journal of Molecular Sciences, 25(17), 9173. https://doi.org/10.3390/ijms25179173

