In Vitro Assay Development to Study Pulse Field Ablation Outcome Using Solanum Tuberosum
Abstract
1. Introduction
2. Results
2.1. Vegetal Model Characterization to Study Ablation Outcomes
2.2. Increasing Voltage Increases Lesion Size and Depth
2.3. Impact of Duration on Lesion Size
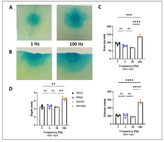
2.4. Modulating Frequency and Pulse Number Alter Lesion Size and Depth
2.5. Temperature Changes during PFA
2.6. Electric Field Simulation and Modeling
3. Discussion
3.1. Simplified Model
3.2. Compare and Contrast with In Vivo or Cell Line Ablation Outcomes
3.3. Future Impact
4. Materials and Methods
4.1. Sample Preparation
4.2. PF Ablation Setup
4.3. EFT Calculations and Field Distribution Modeling
4.4. Image Analysis
4.5. Temperature Measurements
4.6. Statistical Analysis
5. Conclusions
Supplementary Materials
Author Contributions
Funding
Acknowledgments
Conflicts of Interest
Disclaimer
References
- Maor, E.; Sugrue, A.; Witt, C.; Vaidya, V.R.; DeSimone, C.V.; Asirvatham, S.J.; Kapa, S. Pulsed electric fields for cardiac ablation and beyond: A state-of-the-art review. Hear. Rhythm. 2019, 16, 1112–1120. [Google Scholar] [CrossRef]
- Hartl, S.; Reinsch, N.; Füting, A.; Neven, K. Pearls and Pitfalls of Pulsed Field Ablation. Korean Circ. J. 2023, 53, 273–293. [Google Scholar] [CrossRef]
- Reddy, V.Y.; Koruth, J.; Jais, P.; Petru, J.; Timko, F.; Skalsky, I.; Hebeler, R.; Labrousse, L.; Barandon, L.; Kralovec, S.; et al. Ablation of Atrial Fibrillation With Pulsed Electric Fields: An Ultra-Rapid, Tissue-Selective Modality for Cardiac Ablation. JACC Clin. Electrophysiol. 2018, 4, 987–995. [Google Scholar] [CrossRef] [PubMed]
- Narayanan, G.; Daye, D.; Wilson, N.M.; Noman, R.; Mahendra, A.M.; Doshi, M.H. Ablation in Pancreatic Cancer: Past, Present and Future. Cancers 2021, 13, 2511. [Google Scholar] [CrossRef] [PubMed]
- Davalos, R.V.; Mir, I.L.; Rubinsky, B. Tissue ablation with irreversible electroporation. Ann. Biomed. Eng. 2005, 33, 223–231. [Google Scholar] [CrossRef]
- Gupta, P.; Maralakunte, M.; Sagar, S.; Kumar-M, P.; Bhujade, H.; Chaluvashetty, S.B.; Kalra, N. Efficacy and safety of irreversible electroporation for malignant liver tumors: A systematic review and meta-analysis. Eur. Radiol. 2021, 31, 6511–6521. [Google Scholar] [CrossRef] [PubMed]
- Pech, M.; Janitzky, A.; Wendler, J.J.; Strang, C.; Blaschke, S.; Dudeck, O.; Ricke, J.; Liehr, U.-B. Irreversible Electroporation of Renal Cell Carcinoma: A First-in-Man Phase I Clinical Study. Cardiovasc. Interv. Radiol. 2011, 34, 132–138. [Google Scholar] [CrossRef] [PubMed]
- Magni, F.T.; Mulder, B.A.; Groenveld, H.F.; Wiesfeld, A.C.P.; Tieleman, R.G.; Cox, M.G.; Van Gelder, I.C.; Smilde, T.; Tan, E.S.; Rienstra, M.; et al. Initial experience with pulsed field ablation for atrial fibrillation. Front. Cardiovasc. Med. 2022, 9, 959186. [Google Scholar] [CrossRef]
- Sano, M.B.; Fan, R.E.; Hwang, G.L.; Sonn, G.A.; Xing, L. Production of Spherical Ablations Using Nonthermal Irreversible Electroporation: A Laboratory Investigation Using a Single Electrode and Grounding Pad. J. Vasc. Interv. Radiol. 2016, 27, 1432–1440.e3. [Google Scholar] [CrossRef]
- Verma, A.; Haines, D.E.; Boersma, L.V.; Sood, N.; Natale, A.; Marchlinski, F.E.; Calkins, H.; Sanders, P.; Packer, D.L.; Kuck, K.-H.; et al. Pulsed Field Ablation for the Treatment of Atrial Fibrillation: PULSED AF Pivotal Trial. Circulation 2023, 147, 1422–1432. [Google Scholar] [CrossRef]
- Crowley, J.M. Electrical Breakdown of Bimolecular Lipid Membranes as an Electromechanical Instability. Biophys. J. 1973, 13, 711–724. [Google Scholar] [CrossRef] [PubMed]
- Yarmush, M.L.; Golberg, A.; Serša, G.; Kotnik, T.; Miklavčič, D. Electroporation-Based Technologies for Medicine: Principles, Applications, and Challenges. Annu. Rev. Biomed. Eng. 2014, 16, 295–320. [Google Scholar] [CrossRef]
- Brock, R.M.; Beitel-White, N.; Davalos, R.V.; Allen, I.C. Starting a Fire Without Flame: The Induction of Cell Death and Inflammation in Electroporation-Based Tumor Ablation Strategies. Front. Oncol. 2020, 10, 1235. [Google Scholar] [CrossRef]
- Batista Napotnik, T.; Polajžer, T.; Miklavčič, D. Cell death due to electroporation—A review. Bioelectrochemistry 2021, 141, 107871. [Google Scholar] [CrossRef] [PubMed]
- Russell, W.M.S.; Burch, R.L. The Principles of Humane Experimental Technique; UFAW: Methuen, MA, USA, 1959. [Google Scholar]
- Weaver, J.C. Electroporation: A general phenomenon for manipulating cells and tissues. J. Cell. Biochem. 1993, 51, 426–435. [Google Scholar] [CrossRef]
- Lindelauf, K.H.K.; Thomas, A.; Baragona, M.; Jouni, A.; Nolte, T.; Pedersoli, F.; Pfeffer, J.; Baumann, M.; Maessen, R.T.H.; Ritter, A. Plant-based model for the visual evaluation of electroporated area after irreversible electroporation and its comparison to in-vivo animal data. Sci. Prog. 2023, 106, 368504231156294. [Google Scholar] [CrossRef]
- Zhao, Y.; Liu, H.; Bhonsle, S.P.; Wang, Y.; Davalos, R.V.; Yao, C. Ablation outcome of irreversible electroporation on potato monitored by impedance spectrum under multi-electrode system. Biomed. Eng. Online 2018, 17, 126. [Google Scholar] [CrossRef] [PubMed]
- Hjouj, M.; Rubinsky, B. Magnetic Resonance Imaging Characteristics of Nonthermal Irreversible Electroporation in Vegetable Tissue. J. Membr. Biol. 2010, 236, 137–146. [Google Scholar] [CrossRef]
- Casciola, M.; Feaster, T.K.; Caiola, M.J.; Keck, D.; Blinova, K. Human in vitro assay for irreversible electroporation cardiac ablation. Front. Physiol. 2022, 13, 1064168. [Google Scholar] [CrossRef] [PubMed]
- Bhonsle, S.P.; Arena, C.B.; Sweeney, D.C.; Davalos, R.V. Mitigation of impedance changes due to electroporation therapy using bursts of high-frequency bipolar pulses. Biomed. Eng. Online 2015, 14 (Suppl. S3), S3. [Google Scholar] [CrossRef]
- Kawamura, I.; Reddy, V.Y.; Santos-Gallego, C.G.; Wang, B.J.; Chaudhry, H.W.; Buck, E.D.; Mavroudis, G.; Jerrell, S.; Schneider, C.W.; Speltz, M.; et al. Electrophysiology, Pathology, and Imaging of Pulsed Field Ablation of Scarred and Healthy Ventricles in Swine. Circ. Arrhythmia Electrophysiol. 2023, 16, e011369. [Google Scholar] [CrossRef] [PubMed]
- Bernardis, A.; Bullo, M.; Campana, L.G.; Di Barba, P.; Dughiero, F.; Forzan, M.; Mognaschi, M.E.; Sgarbossa, P.; Sieni, E. Electric field computation and measurements in the electroporation of inhomogeneous samples. Open Phys. 2017, 15, 790–796. [Google Scholar] [CrossRef]
- Schmidt, C.R.; Shires, P.; Mootoo, M. Real-time ultrasound imaging of irreversible electroporation in a porcine liver model adequately characterizes the zone of cellular necrosis. HPB 2012, 14, 98–102. [Google Scholar] [CrossRef] [PubMed][Green Version]
- Wardhana, G.; Raman, N.M.; Abayazid, M.; Fütterer, J.J. Investigating the effect of electrode orientation on irreversible electroporation with experiment and simulation. Int. J. Comput. Assist. Radiol. Surg. 2022, 17, 1399–1407. [Google Scholar] [CrossRef] [PubMed]
- Ivorra, A.; Mir, L.M.; Rubinsky, B. Electric Field Redistribution due to Conductivity Changes during Tissue Electroporation: Experiments with a Simple Vegetal Model; Springer: Berlin/Heidelberg, Germany, 2010. [Google Scholar]
- Gasperetti, A.; Assis, F.; Tripathi, H.; Suzuki, M.; Gonuguntla, A.; Shah, R.; Sampognaro, J.; Schiavone, M.; Karmarkar, P.; Tandri, H. Determinants of acute irreversible electroporation lesion characteristics after pulsed field ablation: The role of voltage, contact, and adipose interference. Europace 2023, 25, euad257. [Google Scholar] [CrossRef]
- Castellví, Q.; Banús, J.; Ivorra, A. 3D Assessment of Irreversible Electroporation Treatments in Vegetal Models; Springer: Singapore, 2016. [Google Scholar]
- Menegazzo, I.; Mammi, S.; Sieni, E.; Sgarbossa, P.; Bartolozzi, A.; Mozzon, M.; Bertani, R.; Forzan, M.; Sundararajan, R. Single-sided Time Domain-Nuclear Magnetic Resonance to Study the Effect of Cell Membrane Electroporation on the Water Mobility in Vegetal Tissues. Biointerface Res. Appl. Chem. 2021, 11, 14127–14141. [Google Scholar]
- Kos, B.; Mattison, L.; Ramirez, D.; Cindrič, H.; Sigg, D.C.; Iaizzo, P.A.; Stewart, M.T.; Miklavčič, D. Determination of lethal electric field threshold for pulsed field ablation in ex vivo perfused porcine and human hearts. Front. Cardiovasc. Med. 2023, 10, 1160231. [Google Scholar] [CrossRef]
- Verma, A.; Asivatham, S.J.; Deneke, T.; Castellvi, Q.; Neal, R.E., 2nd. Primer on Pulsed Electrical Field Ablation Understanding the Benefits and Limitations. Circ. Arrhythmia Electrophysiol. 2021, 14, e010086. [Google Scholar] [CrossRef]
- Meckes, D.; Emami, M.; Fong, I.; Lau, D.H.; Sanders, P. Pulsed-field ablation: Computational modeling of electric fields for lesion depth analysis. Hear. Rhythm. O2 2022, 3, 433–440. [Google Scholar] [CrossRef]
- Angersbach, A.; Heinz, V.; Knorr, D. Evaluation of Process-Induced Dimensional Changes in the Membrane Structure of Biological Cells Using Impedance Measurement. Biotechnol. Prog. 2002, 18, 597–603. [Google Scholar] [CrossRef]
- Marra, F. Impact of freezing rate on electrical conductivity of produce. SpringerPlus 2013, 2, 1–5. [Google Scholar] [CrossRef][Green Version]
- Kanduser, M.; Miklavcic, D. Electroporation in Biological Cell and Tissue: An Overview; Springer: Berlin/Heidelberg, Germany, 2009. [Google Scholar] [CrossRef]
- Hua, J.; Xiong, Q.; Kong, Q.; Xiong, L.; Huang, Q.; Hu, J.; Li, J.; Hu, J.; Si, P.; Zhou, T.; et al. A novel contact force sensing pulsed field ablation catheter in a porcine model. Clin. Cardiol. 2024, 47, e24220. [Google Scholar] [CrossRef] [PubMed]
- Ariyarathna, N.; Kumar, S.; Thomas, S.P.; Stevenson, W.G.; Michaud, G.F. Role of Contact Force Sensing in Catheter Ablation of Cardiac Arrhythmias Evolution or History Repeating Itself? JACC-Clin. Electrophysiol. 2018, 4, 707–723. [Google Scholar] [CrossRef]
- Mattison, L.; Verma, A.; Tarakji, K.G.; Reichlin, T.; Hindricks, G.; Sack, K.L.; Önal, B.; Schmidt, M.M.; Miklavčič, D.; Sigg, D.C. Effect of contact force on pulsed field ablation lesions in porcine cardiac tissue. J. Cardiovasc. Electrophysiol. 2023, 34, 693–699. [Google Scholar] [CrossRef]
- Belalcazar, A. Safety and efficacy aspects of pulsed field ablation catheters as a function of electrode proximity to blood and energy delivery method. Hear. Rhythm. O2 2021, 2, 560–569. [Google Scholar] [CrossRef] [PubMed]
- Verma, A.; Feld, G.K.; Cox, J.L.; Dewland, T.A.; Babkin, A.; De Potter, T.; Raju, N.; Haissaguerre, M. Combined pulsed field ablation with ultra-low temperature cryoablation: A preclinical experience. J. Cardiovasc. Electrophysiol. 2023, 34, 2124–2133. [Google Scholar] [CrossRef] [PubMed]
- Pierucci, N.; Mariani, M.V.; Laviola, D.; Silvetti, G.; Cipollone, P.; Vernile, A.; Trivigno, S.; La Fazia, V.M.; Piro, A.; Miraldi, F.; et al. Pulsed Field Energy in Atrial Fibrillation Ablation: From Physical Principles to Clinical Applications. J. Clin. Med. 2024, 13, 2980. [Google Scholar] [CrossRef]
- Nakagawa, H.; Castellvi, Q.; Neal, R.; Girouard, S.; Laughner, J.; Ikeda, A.; Sugawara, M.; An, Y.; Hussein, A.A.; Nakhla, S.; et al. Effects of Contact Force on Lesion Size During Pulsed Field Catheter Ablation: Histochemical Characterization of Ventricular Lesion Boundaries. Circ. Arrhythmia Electrophysiol. 2024, 17, e012026. [Google Scholar] [CrossRef]
- Hildebrand, F.B. Introduction to Numerical Analysis; Dover Publications: Mineola, NY, USA, 1987. [Google Scholar]







Disclaimer/Publisher’s Note: The statements, opinions and data contained in all publications are solely those of the individual author(s) and contributor(s) and not of MDPI and/or the editor(s). MDPI and/or the editor(s) disclaim responsibility for any injury to people or property resulting from any ideas, methods, instructions or products referred to in the content. |
© 2024 by the authors. Licensee MDPI, Basel, Switzerland. This article is an open access article distributed under the terms and conditions of the Creative Commons Attribution (CC BY) license (https://creativecommons.org/licenses/by/4.0/).
Share and Cite
Narkar, A.; Kaboudian, A.; Ardeshirpour, Y.; Casciola, M.; Feaster, T.K.; Blinova, K. In Vitro Assay Development to Study Pulse Field Ablation Outcome Using Solanum Tuberosum. Int. J. Mol. Sci. 2024, 25, 8967. https://doi.org/10.3390/ijms25168967
Narkar A, Kaboudian A, Ardeshirpour Y, Casciola M, Feaster TK, Blinova K. In Vitro Assay Development to Study Pulse Field Ablation Outcome Using Solanum Tuberosum. International Journal of Molecular Sciences. 2024; 25(16):8967. https://doi.org/10.3390/ijms25168967
Chicago/Turabian StyleNarkar, Akshay, Abouzar Kaboudian, Yasaman Ardeshirpour, Maura Casciola, Tromondae K. Feaster, and Ksenia Blinova. 2024. "In Vitro Assay Development to Study Pulse Field Ablation Outcome Using Solanum Tuberosum" International Journal of Molecular Sciences 25, no. 16: 8967. https://doi.org/10.3390/ijms25168967
APA StyleNarkar, A., Kaboudian, A., Ardeshirpour, Y., Casciola, M., Feaster, T. K., & Blinova, K. (2024). In Vitro Assay Development to Study Pulse Field Ablation Outcome Using Solanum Tuberosum. International Journal of Molecular Sciences, 25(16), 8967. https://doi.org/10.3390/ijms25168967

