Glutathione-S-Transferase Theta 2 (GSTT2) Modulates the Response to Bacillus Calmette–Guérin Immunotherapy in Bladder Cancer Patients
Abstract
1. Introduction
2. Results
2.1. GSTT2 Promoter Deletion and Its Impact on GSTT2 Expression and Cellular ROS
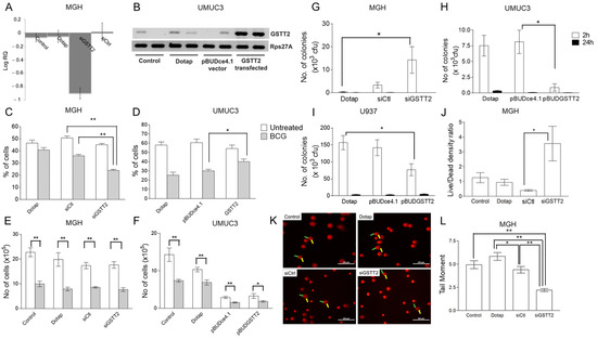
2.2. Monitoring GSTT2 Impact on Human Bladder Cancer Cells and BCG
2.3. GSTT2B, GSTT2, and GSTT1 Analysis in Controls and Patients
2.4. GSTT2B, GSTT1, and GSTT2 SNPs Status and the Response to BCG Therapy
2.5. GSTT2 Modulates the DC Response to BCG
3. Discussion
4. Materials and Methods
4.1. Mammalian Cell Culture
4.2. BCG Preparation and Maintenance
4.3. GSTT2 Gene Cloning
4.4. Transfection Protocol
4.5. PCR Validation of GSTT2 Expression
4.6. Measurement of Cellular ROS and Comet Assay
4.7. Cytotoxicity and BCG Survival Assay
4.8. Patient Samples
4.9. GSTT2 Promoter Deletion Analysis
4.10. GSTT2 Knockout (KO) Mice
4.11. Statistical Analysis
5. Conclusions
Supplementary Materials
Author Contributions
Funding
Institutional Review Board Statement
Informed Consent Statement
Data Availability Statement
Acknowledgments
Conflicts of Interest
References
- Lenis, A.T.; Lec, P.M.; Chamie, K.; Mshs, M.D. Bladder Cancer: A Review. Jama 2020, 324, 1980–1991. [Google Scholar] [CrossRef]
- Babjuk, M.; Burger, M.; Capoun, O.; Cohen, D.; Compérat, E.M.; Dominguez Escrig, J.L.; Gontero, P.; Liedberg, F.; Masson-Lecomte, A.; Mostafid, A.H.; et al. European Association of Urology Guidelines on Non-muscle-invasive Bladder Cancer (Ta, T1, and Carcinoma in Situ). Eur. Urol. 2022, 81, 75–94. [Google Scholar] [CrossRef] [PubMed]
- Cambier, S.; Sylvester, R.J.; Collette, L.; Gontero, P.; Brausi, M.A.; van Andel, G.; Kirkels, W.J.; Silva, F.C.; Oosterlinck, W.; Prescott, S.; et al. EORTC Nomograms and Risk Groups for Predicting Recurrence, Progression, and Disease-specific and Overall Survival in Non-Muscle-invasive Stage Ta-T1 Urothelial Bladder Cancer Patients Treated with 1–3 Years of Maintenance Bacillus Calmette-Guérin. Eur. Urol. 2016, 69, 60–69. [Google Scholar] [CrossRef]
- Cooksley, C.D.; Avritscher, E.B.; Grossman, H.B.; Sabichi, A.L.; Dinney, C.P.; Pettaway, C.; Elting, L.S. Clinical model of cost of bladder cancer in the elderly. Urology 2008, 71, 519–525. [Google Scholar] [CrossRef]
- Bandari, J.; Maganty, A.; MacLeod, L.C.; Davies, B.J. Manufacturing and the Market: Rationalizing the Shortage of Bacillus Calmette-Guérin. Eur. Urol. Focus 2018, 4, 481–484. [Google Scholar] [CrossRef] [PubMed]
- Han, J.; Gu, X.; Li, Y.; Wu, Q. Mechanisms of BCG in the treatment of bladder cancer-current understanding and the prospect. Biomed. Pharmacother. 2020, 129, 110393. [Google Scholar] [CrossRef]
- Leibovici, D.; Grossman, H.B.; Dinney, C.P.; Millikan, R.E.; Lerner, S.; Wang, Y.; Gu, J.; Dong, Q.; Wu, X. Polymorphisms in inflammation genes and bladder cancer: From initiation to recurrence, progression, and survival. J. Clin. Oncol. 2005, 23, 5746–5756. [Google Scholar] [CrossRef]
- Gu, J.; Zhao, H.; Dinney, C.P.; Zhu, Y.; Leibovici, D.; Bermejo, C.E.; Grossman, H.B.; Wu, X. Nucleotide excision repair gene polymorphisms and recurrence after treatment for superficial bladder cancer. Clin. Cancer Res. 2005, 11, 1408–1415. [Google Scholar] [CrossRef]
- Ke, H.L.; Lin, J.; Ye, Y.; Wu, W.J.; Lin, H.H.; Wei, H.; Huang, M.; Chang, D.W.; Dinney, C.P.; Wu, X. Genetic Variations in Glutathione Pathway Genes Predict Cancer Recurrence in Patients Treated with Transurethral Resection and Bacillus Calmette-Guerin Instillation for Non-muscle Invasive Bladder Cancer. Ann. Surg. Oncol. 2015, 22, 4104–4110. [Google Scholar] [CrossRef][Green Version]
- Wei, H.; Kamat, A.; Chen, M.; Ke, H.L.; Chang, D.W.; Yin, J.; Grossman, H.B.; Dinney, C.P.; Wu, X. Association of polymorphisms in oxidative stress genes with clinical outcomes for bladder cancer treated with Bacillus Calmette-Guerin. PLoS ONE 2012, 7, e38533. [Google Scholar] [CrossRef]
- Rahmat, J.N.; Esuvaranathan, K.; Mahendran, R. Bacillus Calmette-Guérin induces rapid gene expression changes in human bladder cancer cell lines that may modulate its survival. Oncol. Lett. 2018, 15, 9231–9241. [Google Scholar] [CrossRef]
- Simic, T.; Savic-Radojevic, A.; Pljesa-Ercegovac, M.; Matic, M.; Mimic-Oka, J. Glutathione S-transferases in kidney and urinary bladder tumors. Nat. Rev. Urol. 2009, 6, 281–289. [Google Scholar] [CrossRef] [PubMed]
- Marotta, M.; Piontkivska, H.; Tanaka, H. Molecular trajectories leading to the alternative fates of duplicate genes. PLoS ONE 2012, 7, e38958. [Google Scholar] [CrossRef] [PubMed][Green Version]
- Hussey, A.J.; Hayes, J.D. Characterization of a human class-Theta glutathione S-transferase with activity towards 1-menaphthyl sulphate. Biochem. J. 1992, 286 Pt 3, 929–935. [Google Scholar] [CrossRef]
- Zhao, Y.; Marotta, M.; Eichler, E.E.; Eng, C.; Tanaka, H. Linkage disequilibrium between two high-frequency deletion polymorphisms: Implications for association studies involving the glutathione-S transferase (GST) genes. PLoS Genet. 2009, 5, e1000472. [Google Scholar] [CrossRef]
- Pool-Zobel, B.L.; Selvaraju, V.; Sauer, J.; Kautenburger, T.; Kiefer, J.; Richter, K.K.; Soom, M.; Wolfl, S. Butyrate may enhance toxicological defence in primary, adenoma and tumor human colon cells by favourably modulating expression of glutathione S-transferases genes, an approach in nutrigenomics. Carcinogenesis 2005, 26, 1064–1076. [Google Scholar] [CrossRef]
- Matejcic, M.; Li, D.; Prescott, N.J.; Lewis, C.M.; Mathew, C.G.; Parker, M.I. Association of a deletion of GSTT2B with an altered risk of oesophageal squamous cell carcinoma in a South African population: A case-control study. PLoS ONE 2011, 6, e29366. [Google Scholar] [CrossRef]
- Ferrer-Torres, D.; Nancarrow, D.J.; Steinberg, H.; Wang, Z.; Kuick, R.; Weh, K.M.; Mills, R.E.; Ray, D.; Ray, P.; Lin, J.; et al. Constitutively Higher Level of GSTT2 in Esophageal Tissues From African Americans Protects Cells Against DNA Damage. Gastroenterology 2019, 156, 1404–1415. [Google Scholar] [CrossRef] [PubMed]
- Jang, S.G.; Kim, I.J.; Kang, H.C.; Park, H.W.; Ahn, S.A.; Yoon, H.J.; Kim, K.; Shin, H.R.; Lee, J.S.; Park, J.G. GSTT2 promoter polymorphisms and colorectal cancer risk. BMC Cancer 2007, 7, 16. [Google Scholar] [CrossRef]
- Salagovic, J.; Kalina, I.; Stubna, J.; Habalova, V.; Hrivnak, M.; Valansky, L.; Kohut, A.; Biros, E. Genetic polymorphism of glutathione S-transferases M1 and T1 as a risk factor in lung and bladder cancers. Neoplasma 1998, 45, 312–317. [Google Scholar]
- Kang, H.W.; Tchey, D.U.; Yan, C.; Kim, W.T.; Kim, Y.J.; Yun, S.J.; Lee, S.C.; Choi, Y.H.; Kim, I.Y.; Kim, W.J. The predictive value of GSTT1 polymorphisms in predicting the early response to induction BCG therapy in patients with non-muscle invasive bladder cancer. Urol. Oncol. 2014, 32, 458–465. [Google Scholar] [CrossRef]
- Sandamalika, W.M.G.; Priyathilaka, T.T.; Lee, S.; Yang, H.; Lee, J. Immune and xenobiotic responses of glutathione S-Transferase theta (GST-θ) from marine invertebrate disk abalone (Haliotis discus discus): With molecular characterization and functional analysis. Fish. Shellfish. Immunol. 2019, 91, 159–171. [Google Scholar] [CrossRef]
- Banday, Z.Z.; Nandi, A.K. Arabidopsis thaliana GLUTATHIONE-S-TRANSFERASE THETA 2 interacts with RSI1/FLD to activate systemic acquired resistance. Mol. Plant Pathol. 2017, 19, 464–475. [Google Scholar] [CrossRef]
- Pook, S.H.; Esuvaranathan, K.; Mahendran, R. N-acetylcysteine augments the cellular redox changes and cytotoxic activity of internalized mycobacterium bovis in human bladder cancer cells. J. Urol. 2002, 168, 780–785. [Google Scholar] [CrossRef]
- Tang, Z.; Kang, B.; Li, C.; Chen, T.; Zhang, Z. GEPIA2: An enhanced web server for large-scale expression profiling and interactive analysis. Nucleic Acids Res. 2019, 47, W556–W560. [Google Scholar] [CrossRef]
- Zhang, Y.; Wijaya, L.; Dekker, S.J.; Vermeulen, N.P.E.; Commandeur, J.N.M. High-performance liquid chromatography-based assay for glutathione transferase theta 2 activity: Application to characterize interindividual variability in human liver fractions. J. Pharm. Biomed. Anal. 2018, 156, 181–188. [Google Scholar] [CrossRef]
- Hiratsuka, A.; Okada, T.; Nishiyama, T.; Fujikawa, M.; Ogura, K.; Okuda, H.; Watabe, T.; Watabe, T. Novel theta class glutathione S-transferases Yrs-Yrs’ and Yrs’-Yrs’ in rat liver cytosol: Their potent activity toward 5-sulfoxymethylchrysene, a reactive metabolite of the carcinogen 5-hydroxymethylchrysene. Biochem. Biophys. Res. Commun. 1994, 202, 278–284. [Google Scholar] [CrossRef]
- Rahmat, J.N.; Esuvaranathan, K.; Mahendran, R. Bacillus Calmette-Guerin induces cellular reactive oxygen species and lipid peroxidation in cancer cells. Urology 2012, 79, 1411.e15–1411.e20. [Google Scholar] [CrossRef]
- Patel, Y.S.; Mehra, S. Synergistic Response of Rifampicin with Hydroperoxides on Mycobacterium: A Mechanistic Study. Front. Microbiol. 2017, 8, 2075. [Google Scholar] [CrossRef]
- Meireles, D.A.; da Silva Neto, J.F.; Domingos, R.M.; Alegria, T.G.P.; Santos, L.C.M.; Netto, L.E.S. Ohr—OhrR, a neglected and highly efficient antioxidant system: Structure, catalysis, phylogeny, regulation, and physiological roles. Free Radic. Biol. Med. 2022, 185, 6–24. [Google Scholar] [CrossRef]
- Kadhim, S.A.; Chin, J.L.; Batislam, E.; Karlik, S.J.; Garcia, B.; Skamene, E. Genetically regulated response to intravesical bacillus Calmette Guerin immunotherapy of orthotopic murine bladder tumor. J. Urol. 1997, 158, 646–652. [Google Scholar] [CrossRef] [PubMed]
- Vidal, S.; Gros, P.; Skamene, E. Natural resistance to infection with intracellular parasites: Molecular genetics identifies Nramp1 as the Bcg/Ity/Lsh locus. J. Leukoc. Biol. 1995, 58, 382–390. [Google Scholar] [CrossRef] [PubMed]
- Lenormand, C.; Couteau, J.; Nouhaud, F.X.; Maillet, G.; Bou, J.; Gobet, F.; Pfister, C. Predictive Value of NRAMP1 and HGPX1 Gene Polymorphism for Maintenance BCG Response in Non-muscle-invasive Bladder Cancer. Anticancer. Res. 2016, 36, 1737–1743. [Google Scholar]
- Decobert, M.; Larue, H.; Bergeron, A.; Harel, F.; Pfister, C.; Rousseau, F.; Lacombe, L.; Fradet, Y. Polymorphisms of the human NRAMP1 gene are associated with response to bacillus Calmette-Guerin immunotherapy for superficial bladder cancer. J. Urol. 2006, 175, 1506–1511. [Google Scholar] [CrossRef]
- Chiong, E.; Kesavan, A.; Mahendran, R.; Chan, Y.H.; Sng, J.H.; Lim, Y.K.; Kamaraj, R.; Tan, T.M.; Esuvaranathan, K. NRAMP1 and hGPX1 Gene Polymorphism and Response to Bacillus Calmette-Guerin Therapy for Bladder Cancer. Eur. Urol. 2010, 59, 430–437. [Google Scholar] [CrossRef] [PubMed]
- Hoogendoorn, B.; Coleman, S.L.; Guy, C.A.; Smith, S.K.; O’Donovan, M.C.; Buckland, P.R. Functional analysis of polymorphisms in the promoter regions of genes on 22q11. Hum. Mutat. 2004, 24, 35–42. [Google Scholar] [CrossRef] [PubMed]
- Van Puffelen, J.H.; Keating, S.T.; Oosterwijk, E.; van der Heijden, A.G.; Netea, M.G.; Joosten, L.A.B.; Vermeulen, S.H. Trained immunity as a molecular mechanism for BCG immunotherapy in bladder cancer. Nat. Rev. Urol. 2020, 17, 513–525. [Google Scholar] [CrossRef] [PubMed]
- Yoon, H.S.; Kim, G.; Ju, Y.J.; Cheon, I.S.; Hong, S.W.; Kim, D.W.; Park, B.C.; Han, S.H.; Yun, C.H. Distinct pattern of immune tolerance in dendritic cells treated with lipopolysaccharide or lipoteichoic acid. Mol. Immunol. 2017, 91, 57–64. [Google Scholar] [CrossRef] [PubMed]
- Flynn, J.L.; Goldstein, M.M.; Triebold, K.J.; Sypek, J.; Wolf, S.; Bloom, B.R. IL-12 increases resistance of BALB/c mice to Mycobacterium tuberculosis infection. J. Immunol. 1995, 155, 2515–2524. [Google Scholar] [CrossRef]
- Kaneko, H.; Yamada, H.; Mizuno, S.; Udagawa, T.; Kazumi, Y.; Sekikawa, K.; Sugawara, I. Role of tumor necrosis factor-alpha in Mycobacterium-induced granuloma formation in tumor necrosis factor-alpha-deficient mice. Lab. Investig. 1999, 79, 379–386. [Google Scholar]
- Rouanne, M.; Adam, J.; Radulescu, C.; Letourneur, D.; Bredel, D.; Mouraud, S.; Goubet, A.G.; Leduc, M.; Chen, N.; Tan, T.Z.; et al. BCG therapy downregulates HLA-I on malignant cells to subvert antitumor immune responses in bladder cancer. J. Clin. Investig. 2022, 132, e145666. [Google Scholar] [CrossRef]
- Bajpayee, M.; Dhawan, A.; Parmar, D.; Pandey, A.K.; Mathur, N.; Seth, P.K. Gender-related differences in basal DNA damage in lymphocytes of a healthy Indian population using the alkaline Comet assay. Mutat. Res. 2002, 520, 83–91. [Google Scholar] [CrossRef]
- Kandasamy, M.; Bay, B.H.; Lee, Y.K.; Mahendran, R. Lactobacilli secreting a tumor antigen and IL15 activates neutrophils and dendritic cells and generates cytotoxic T lymphocytes against cancer cells. Cell Immunol. 2011, 271, 89–96. [Google Scholar] [CrossRef]



| General Characteristics | Controls (n = 149) | Patients (n = 205) | p-Value |
|---|---|---|---|
| Chinese/Malay/Indian/Others * % | 75.8/10.1/9.4/4.7 | 79.4/7.8/6.4/6.4 | NS |
| Males/Females % | 76.5/23.5 | 82.0/18.0 | NS |
| Age (years) | 57.0 ± 10.26 | 63.80 ± 11.0 | <0.001 ** |
| Number of patients who received BCG instillations: fewer than 8/6 + 3 and more | 51/154 | ||
| Number of BCG instillations: range/median number of instillations | 4–27/9 | ||
| Patients with at least 10 years of follow-up data | 69 (33.7%) | ||
| Patients with at least 5 years of follow-up data | 141 (68.8%) | ||
| Patients with at least 3 years of follow-up data | 177 (70.8%) | ||
| Tumour stage: Ta/T1/CIS/CIS + Ta/CIS + T1/T2 | 46/75/22/12/25/1 | ||
| Tumour grade: G1/G2/G3 | 23/41/110 | ||
| Tumour grade: Low grade/High grade | 6/25 | ||
| Therapy BCG: 81 mg/27 mg/27 mg + IFN α/unknown BCG dose | 92/20/66/27 | ||
| Recurrence | 80/205 (40.0%) | ||
| Progression | 24/205 (11.7%) | ||
| Death: Cancer/Unrelated/Unknown | 19 (10.7%)/39 (22.0%)/10 (5.6%) | ||
| Smoking: Smokers/Non-smokers/Unknown | 87/83/7 | ||
| Follow-up (years): Minimum − Maximum/Median | 1.06–18.2/87.6 | ||
| Genes | GSTT2B | GSTT1 | |||||||||
|---|---|---|---|---|---|---|---|---|---|---|---|
| Response to Therapy/ Genotype | FL/FL | FL/Del | Del/Del | Total | p-Value | FL/FL | FL/Del | Del/Del | Total | p-Value | |
| Incidence of recurrence | |||||||||||
| No | 25 (50.0%) | 67 (63.2%) | 31 (63.3%) | 123(60.0%) | NS | 15 (57.7%) | 65 (67.7%) | 42(52.5%) | 122(60.4%) | 0.116 | |
| Recurrence | 25 (50.0%) | 39 (36.8%) | 18 (36.7%) | 82 (40.0%) | 11 (42.3%) | 31 (32.3%) | 38(47.5%) | 80 (39.6%) | |||
| ≥9 | No | 19 (51.4%) | 56 (66.7%) | 18 (54.5%) | 93 | NS | 13 (65.0%) | 49 (66.2%) | 31 (53.4%) | 93 | NS |
| Recurrence | 18 (48.6%) | 28 (33.3%) | 15 (45.5%) | 61 | 7 (35.0%) | 25 (33.8%) | 27 (46.6%) | 59 | |||
| ≤8 | No | 6 (46.2%) | 11 (50.0%) | 14 (87.5%) | 30 | 0.041 | 2 (33.3%) | 16 (72.7%) | 12 (54.5%) | 30 | NS |
| Recurrence | 7 (53.8%) | 11 (50.0%) | 2 (12.5%) | 20 | 4 (66.7%) | 6 (27.3%) | 10 (45.5%) | 20 | |||
| p-value by instillations | NS | NS | 0.028 | NS | NS | NS | |||||
| Incidence of Progression | |||||||||||
| No | 41 (82.0%) | 96 (90.6%) | 44 (89.8%) | 181(88.3%) | NS | 23(88.5%) | 8(88.5%) | 70 (87.5%) | 178(88.1%) | 0.976 | |
| Progression | 9 (18.0%) | 10 (9.4%) | 5 (10.2%) | 24 (11.7%) | 3 (11.5%) | 11(11.5%) | 10 (12.5%) | 24 (11.9%) | |||
| ≥9 | No | 31 (83.8%) | 77 (91.7%) | 28(84.8%) | 136(88.3%) | NS | 18(90.0%) | 66 (89.2%) | 50 (86.2%) | 134(88.2%) | NS |
| Progression | 6 (16.2%) | 7 (8.3%) | 5 (15.2%) | 18 (11.7%) | 2 (10.0%) | 8 (10.8%) | 8 (13.8%) | 18 (11.8%) | |||
| ≤8 | No | 10 (76.9%) | 19 (86.4%) | 16 (100%) | 45 (88.2%) | NS | 5 (83.3%) | 19 (86.4%) | 20 (90.9%) | 44 (88.0%) | NS |
| Progression | 3 (23.1%) | 3 (13.6%) | 0 (0%) | 6 (11.8%) | 1 (16.7%) | 3 (13.6%) | 2 (9.1%) | 6(12.0%) | |||
| p-value by instillations | NS | NS | NS | NS | NS | NS | |||||
| Overall Survival | |||||||||||
| Yes | 39 (78.0%) | 84 (79.2%) | 39 (79.6%) | 162(79.0%) | NS | 19 (73.1%) | 73 (76.0%) | 67 (83.8%) | 159(78.7%) | 0.348 | |
| No | 11 (22.0%) | 22 (20.8%) | 10 (20.4%) | 43(21.0%) | 7 (26.9%) | 23 (24.0%) | 13 (16.3%) | 43 (21.3%) | |||
| ≥9 | Yes | 31(83.8%) | 65(77.4%) | 23(69.7%) | 119(77.3%) | NS | 13 (65.0%) | 56 (75.7%) | 48 (82.8%) | 117(77.0%) | NS |
| No | 6 (16.2%) | 19(22.6%) | 10 (30.3%) | 35 (22.7%) | 7 (35.0%) | 18 (24.3%) | 10 (17.2%) | 35 (23.0%) | |||
| ≤8 | Yes | 8 (61.5%) | 19 (86.4%) | 16 (100%) | 43 (84.3%) | NS | 6 (100.0%) | 17 (77.3%) | 19 (86.4%) | 42 (84.0%) | NS |
| No | 5 (38.5%) | 3 (13.6%) | 0 (0%) | 8 (15.7%) | 0 | 5 (22.7%) | 3 (13.6%) | 8 (16.0%) | |||
| p-value by instillations | NS | NS | 0.02 | NS | NS | NS | |||||
| CD11c | Percentage of Cells | Mean Fluorescence Index (MFI) | Cytokines (pg/mL) | |||||
|---|---|---|---|---|---|---|---|---|
| Unstimulated | WT | KO | WT | KO | WT | KO | ||
| CD40 | 9.9 ± 6.4 | 20.4 ± 20.8 | 72.8 ± 44.9 | 90.0 ± 100.5 | IL12p70 | 4.0 ± 0.6 | 26.9 ± 4.5 * | |
| CD80 | 8.0 ± 4.7 | 19.5 ± 6.3 * | 115.8 ± 101 | 155.3 ± 32.1 | IL6 | 56.1 ± 13.6 | 53.1 ± 8.2 | |
| CD83 | 14.6 ± 14.4 | 18.1 ± 15.1 | 158.5 ± 92.7 | 520.4 ± 111.3 * | IL10 | 70.1 ± 14.4 | 124.5 ± 45.9 * | |
| CD86 | 11.9 ± 6.4 | 35.2 ± 11.1 * | 258.8 ± 225.3 | 1565.8 ± 1256.2 * | TNFα | 168.0 ± 69.2 | 77.7 ± 10.2 | |
| MHC II | 32.5 ± 6.5 | 22.9 ± 12.0 | 357.8 ± 183.7 | 961.8 ± 263.4 * | ||||
| Lyophilised BCG | CD40 | 25.6 ± 5.2 | 22.7 ± 11.3 | 171.5 ± 51.6 | 211.8 ± 103.5 | IL12p70 | 144.1 ± 2.2 † | 32.2 ± 5.4 * |
| CD80 | 9.0 ± 2.5 | 17.0 ± 2.8 | 67 ± 21.2 | 270.5 ± 66.1 * | IL6 | 10537.3 ± 592.7 † | 31307.3 ± 4709.4 *† | |
| CD83 | 11.2 ± 8.8 | 17.2 ± 11.4 | 98 ± 39.6 | 305.9 ± 114.5 | IL10 | 4909.6 ± 1207.6 † | 4513.4 ± 233.8 † | |
| CD86 | 32.2 ± 0.4 | 43.4 ± 9.2 | 281 ± 0 | 1006.5 ± 311.0 | TNFα | 10569.1 ± 1339.2 † | 4095.8 ± 2776.5 *† | |
| MHC II | 32.5 ± 0.7 | 38.6 ± 9.2 * | 259.5 ± 12 | 1083.3 ± 126.5 | ||||
Disclaimer/Publisher’s Note: The statements, opinions and data contained in all publications are solely those of the individual author(s) and contributor(s) and not of MDPI and/or the editor(s). MDPI and/or the editor(s) disclaim responsibility for any injury to people or property resulting from any ideas, methods, instructions or products referred to in the content. |
© 2024 by the authors. Licensee MDPI, Basel, Switzerland. This article is an open access article distributed under the terms and conditions of the Creative Commons Attribution (CC BY) license (https://creativecommons.org/licenses/by/4.0/).
Share and Cite
Rahmat, J.N.; Tham, S.M.; Ong, T.L.; Lim, Y.K.; Patwardhan, M.V.; Nee Mani, L.R.; Kamaraj, R.; Chan, Y.H.; Chong, T.W.; Chiong, E.; et al. Glutathione-S-Transferase Theta 2 (GSTT2) Modulates the Response to Bacillus Calmette–Guérin Immunotherapy in Bladder Cancer Patients. Int. J. Mol. Sci. 2024, 25, 8947. https://doi.org/10.3390/ijms25168947
Rahmat JN, Tham SM, Ong TL, Lim YK, Patwardhan MV, Nee Mani LR, Kamaraj R, Chan YH, Chong TW, Chiong E, et al. Glutathione-S-Transferase Theta 2 (GSTT2) Modulates the Response to Bacillus Calmette–Guérin Immunotherapy in Bladder Cancer Patients. International Journal of Molecular Sciences. 2024; 25(16):8947. https://doi.org/10.3390/ijms25168947
Chicago/Turabian StyleRahmat, Juwita N., Sin Mun Tham, Ting Li Ong, Yew Koon Lim, Mugdha Vijay Patwardhan, Lata Raman Nee Mani, Revathi Kamaraj, Yiong Huak Chan, Tsung Wen Chong, Edmund Chiong, and et al. 2024. "Glutathione-S-Transferase Theta 2 (GSTT2) Modulates the Response to Bacillus Calmette–Guérin Immunotherapy in Bladder Cancer Patients" International Journal of Molecular Sciences 25, no. 16: 8947. https://doi.org/10.3390/ijms25168947
APA StyleRahmat, J. N., Tham, S. M., Ong, T. L., Lim, Y. K., Patwardhan, M. V., Nee Mani, L. R., Kamaraj, R., Chan, Y. H., Chong, T. W., Chiong, E., Esuvaranathan, K., & Mahendran, R. (2024). Glutathione-S-Transferase Theta 2 (GSTT2) Modulates the Response to Bacillus Calmette–Guérin Immunotherapy in Bladder Cancer Patients. International Journal of Molecular Sciences, 25(16), 8947. https://doi.org/10.3390/ijms25168947

