Ribosome Profiling and RNA Sequencing Reveal Translation and Transcription Regulation under Acute Heat Stress in Rainbow Trout (Oncorhynchus mykiss, Walbaum, 1792) Liver
Abstract
1. Introduction
2. Results
2.1. Overview of Ribo-seq and RNA-seq
2.2. Features of Ribo-seq
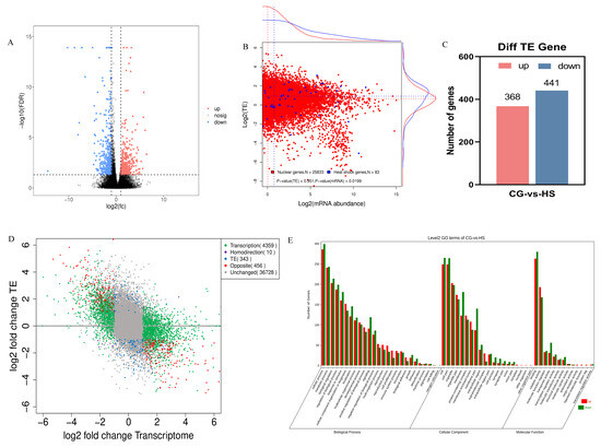
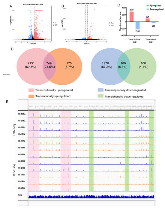
2.3. Response to Heat Stress at the Transcriptional and Translational Levels
2.3.1. Changes in TE in Response to Heat Stress
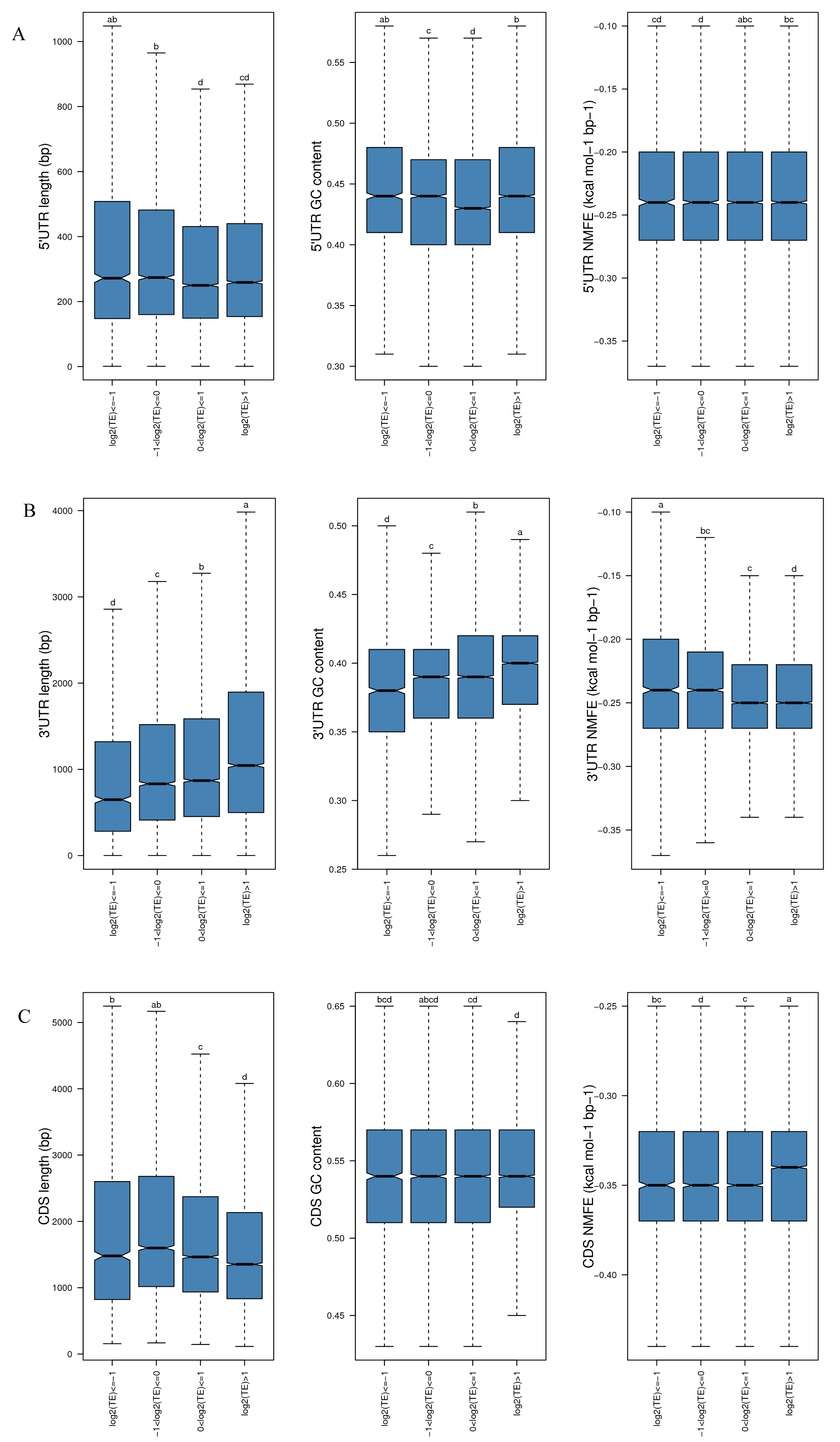
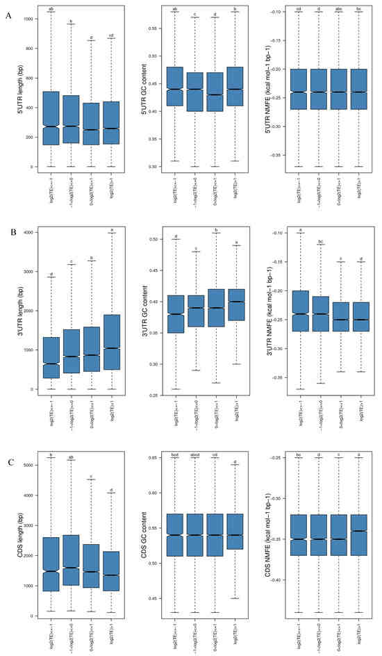
2.3.2. Effect of uORF Features on TE
2.3.3. Identification of uORFs and Its Effect on mORF Translation
3. Discussion
4. Materials and Methods
4.1. Ethics Statement
4.2. Heat Stress Challenge and Sample Collection
4.3. RNA Extraction, Library Construction, and Sequencing
4.4. RF Extraction and Ribo-seq Library Construction
4.5. Ribo-seq Data Analysis
4.6. Comparison of the Differences between Translation and Transcription
4.7. Correlation of Transcription and Translation
4.8. Analysis of uORFs
5. Conclusions
Supplementary Materials
Author Contributions
Funding
Institutional Review Board Statement
Informed Consent Statement
Data Availability Statement
Acknowledgments
Conflicts of Interest
References
- Alfonso, S.; Gesto, M.; Sadoul, B. Temperature increase and its effects on fish stress physiology in the context of global warming. J. Fish Biol. 2021, 98, 1496–1508. [Google Scholar] [CrossRef] [PubMed]
- Zhou, C.; Gao, P.; Wang, J. Comprehensive Analysis of Microbiome, Metabolome, and Transcriptome Revealed the Mechanisms of Intestinal Injury in Rainbow Trout under Heat Stress. Int. J. Mol. Sci. 2023, 24, 8569. [Google Scholar] [CrossRef] [PubMed]
- Schulte, P.M. The effects of temperature on aerobic metabolism: Towards a mechanistic understanding of the responses of ectotherms to a changing environment. J. Exp. Biol. 2015, 218, 1856–1866. [Google Scholar] [CrossRef] [PubMed]
- Gallagher, B.K.; Geargeoura, S.; Fraser, D.J. Effects of climate on salmonid productivity: A global meta-analysis across freshwater ecosystems. Glob. Chang. Biol. 2022, 28, 7250–7269. [Google Scholar] [CrossRef] [PubMed]
- Saravia, J.; Paschke, K.; Oyarzun-Salazar, R.; Cheng, C.C.; Navarro, J.M.; Vargas-Chacoff, L. Effects of warming rates on physiological and molecular components of response to CTMax heat stress in the Antarctic fish Harpagifer antarcticus. J. Therm. Biol. 2021, 99, 103021. [Google Scholar] [CrossRef] [PubMed]
- Groves, L.; Whyte, S.K.; Purcell, S.L.; Michaud, D.; Cai, W.C.; Garber, A.F.; Fast, M.D. Temperature impacts Atlantic salmon’s (Salmo salar) immunological response to infectious salmon anemia virus (ISAv). Fish Shellfish. Immunol. Rep. 2023, 27, 100099. [Google Scholar] [CrossRef] [PubMed]
- Price, M.H.H.; Moore, J.W.; McKinnell, S.; Connors, B.M.; Reynolds, J.D. Habitat modulates population-level responses of freshwater salmon growth to a century of change in climate and competition. Glob. Chang. Biol. 2024, 30, e17095. [Google Scholar] [CrossRef] [PubMed]
- Wang, Y.; Li, C.; Pan, C.; Liu, E.; Zhao, X.; Ling, Q. Alterations to transcriptomic profile, histopathology, and oxidative stress in liver of pikeperch (Sander lucioperca) under heat stress. Fish Shellfish Immunol. 2019, 95, 659–669. [Google Scholar] [CrossRef]
- Mahmoud, S.; Sabry, A.; Abdelaziz, A.; Shukry, M. Deleterious impacts of heat stress on steroidogenesis markers, immunity status and ovarian tissue of Nile tilapia (Oreochromis niloticus). J. Therm. Biol. 2020, 91, 102578. [Google Scholar] [CrossRef]
- FAO. The State of World Fisheries and Aquaculture 2022; FAO: Rome, Italy, 2022. [Google Scholar]
- Guo, H.; Whitehouse, L.; Danzmann, R.; Dixon, B. Effects of juvenile thermal preconditioning on the heat-shock, immune, and stress responses of rainbow trout upon a secondary thermal challenge. Comp. Biochem. Physiol. A Mol. Integr. Physiol. 2023, 280, 111413. [Google Scholar] [CrossRef]
- Yousefi, M.; Hoseini, S.M.; Kulikov, E.V.; Seleznev, S.B.; Petrov, A.K.; Babichev, N.V.; Kochneva, M.V.; Davies, S.J. Effects of dietary Hyssop, Hyssopus officinalis, extract on physiological and antioxidant responses of rainbow trout, Oncorhynchus mykiss, juveniles to thermal stress. Front. Vet. Sci. 2022, 20, 1042063. [Google Scholar] [CrossRef]
- Li, H.; Yu, H.B.; Zhang, X.T.; Huang, W.H.; Zhang, C.; Wang, C.; Gao, Q.F.; Dong, S.L. Temperature acclimation improves high temperature tolerance of rainbow trout (Oncorhynchus mykiss) by improving mitochondrial quality and inhibiting apoptosis in liver. Sci. Total Environ. 2024, 20, 169452. [Google Scholar] [CrossRef] [PubMed]
- Quan, J.Q.; Kang, Y.J.; Li, L.L.; Zhao GY Sun, J.; Liu, Z. Proteome analysis of rainbow trout (Oncorhynchus mykiss) liver responses to chronic heat stress using DIA/SWATH. J. Proteom. 2021, 233, 104079. [Google Scholar] [CrossRef] [PubMed]
- Li, L.L.; Liu, Z.; Quan, J.Q.; Lu, J.H.; Zhao, G.Y.; Sun, J. Metabonomics analysis reveals the protective effect of nano-selenium against heat stress of rainbow trout (Oncorhynchus mykiss). J. Proteom. 2022, 259, 104545. [Google Scholar] [CrossRef] [PubMed]
- Li, S.W.; Liu, Y.J.; Li, B.L.; Ding, L.; Wei, X.F.; Wang, P.; Chen, Z.X.; Han, S.C.; Huang, T.Q.; Wang, B.Q.; et al. Physiological responses to heat stress in the liver of rainbow trout (Oncorhynchus mykiss) revealed by UPLC-QTOF-MS metabolomics and biochemical assays. Ecotoxicol. Environ. Saf. 2022, 242, 113949. [Google Scholar] [CrossRef] [PubMed]
- Zhou, C.Q.; Ka, W.; Zhang, H.J.; Li, Y.L.; Gao, P.; Long, R.J.; Yang, S.W.; Wang, J.L. RNA-Seq Analysis of the Key Long Noncoding RNAs and mRNAs Related to the Regulation of Acute Heat Stress in Rainbow Trout. Animals 2022, 29, 325. [Google Scholar] [CrossRef] [PubMed]
- Ma, F.; Liu, Z.; Huang, J.Q.; Li, Y.J.; Kang, Y.J.; Liu, X.X.; Wang, J.F. High-throughput sequencing reveals microRNAs in response to heat stress in the head kidney of rainbow trout (Oncorhynchus mykiss). Funct. Integr. Genom. 2019, 19, 775–786. [Google Scholar] [CrossRef]
- Zhou, C.Q.; Zhou, P.; Ren, Y.L.; Cao, L.H.; Wang, J.L. Physiological response and miRNA-mRNA interaction analysis in the head kidney of rainbow trout exposed to acute heat stress. J. Therm. Biol. 2019, 83, 134–141. [Google Scholar] [CrossRef] [PubMed]
- Sun, J.; Liu, Z.; Quan, J.Q.; Li, L.L.; Zhao, G.Y.; Lu, J.H. RNA-seq Analysis Reveals Alternative Splicing Under Heat Stress in Rainbow Trout (Oncorhynchus mykiss). Mar. Biotechnol. 2022, 24, 5–17. [Google Scholar] [CrossRef]
- Kummer, E.; Ban, N. Mechanisms and regulation of protein synthesis in mitochondria. Nat. Rev. Mol. Cell Biol. 2021, 22, 307–325. [Google Scholar] [CrossRef]
- Frye, M.; Harada, B.T.; Behm, M.; He, C. RNA modifications modulate gene expression during development. Science 2018, 28, 1346–1349. [Google Scholar] [CrossRef] [PubMed]
- Bastet, L.; Turcotte, P.; Wade, J.T.; Lafontaine, D.A. Maestro of regulation: Riboswitches orchestrate gene expression at the levels of translation, transcription and mRNA decay. RNA Biol. 2018, 15, 679–682. [Google Scholar] [CrossRef] [PubMed]
- Petibon, C.; Malik, M.; Catala, M.; Abou, S. Regulation of ribosomal protein genes: An ordered anarchy. Wiley Interdiscip. Rev. RNA 2020, 12, e1632. [Google Scholar] [CrossRef] [PubMed]
- Ingolia, N.T.; Hussmann, J.A.; Weissman, J.S. Ribosome Profiling: Global Views of Translation. Cold Spring Harb. Perspect. Biol. 2019, 11, a032698. [Google Scholar] [CrossRef] [PubMed]
- Wang, Y.R.; Zhang, H.; Lu, J. Recent advances in ribosome profiling for deciphering translational regulation. Methods 2020, 1, 46–54. [Google Scholar] [CrossRef]
- Kazmierczak, U.; Kwasniak-Owczarek, M. Profilowanie rybosomow jako innowacyjne narzędzie do badania procesu syntezy bialek [Ribosome profiling as an innovative tool to study the process of protein synthesis]. Postep. Biochem. 2019, 22, 41–51. [Google Scholar] [CrossRef] [PubMed]
- Wei, S.; Guo, W.; Qian, Y.; Xiang, J.; Liu, K.; Gao, X.J.; Gao, X.; Chen, Y. Ribosome profiling reveals translatome remodeling in cancer cells in response to zinc oxide nanoparticles. Aging 2021, 13, 23119–23132. [Google Scholar] [CrossRef]
- Salussolia, C.L.; Winden, K.D.; Sahin, M. Translating Ribosome Affinity Purification (TRAP) of Cell Type-specific mRNA from Mouse Brain Lysates. Bio Protoc. 2022, 12, e4407. [Google Scholar] [CrossRef]
- Han, P.; Shichino, Y.; Schneider-Poetsch, T.; Mito, M.; Hashimoto, S.; Udagawa, T.; Kohno, K.; Yoshida, M.; Mishima, Y.; Inada, T.; et al. Genome-wide Survey of Ribosome Collision. Cell Rep. 2020, 31, 107610. [Google Scholar] [CrossRef]
- Huang, K.; Chen, W.; Zhu, F.; Li, P.W.; Kapahi, P.; Bai, H. RiboTag translatomic profiling of Drosophila oenocytes under aging and induced oxidative stress. BMC Genom. 2019, 20, 50. [Google Scholar] [CrossRef]
- Rubio, A.; Ghosh, S.; Mülleder, M.; Ralser, M.; Mata, J. Ribosome profiling reveals ribosome stalling on tryptophan codons and ribosome queuing upon oxidative stress in fission yeast. Nucleic Acids Res. 2021, 49, 383–399. [Google Scholar] [CrossRef] [PubMed]
- Legrand, C.; Duc, K.D.; Tuorto, F. Analysis of Ribosome Profiling Data. Methods Mol. Biol. 2022, 2428, 133–156. [Google Scholar] [PubMed]
- Lin, Y.; May, G.E.; Kread, Y.H.; Nazzaro, L.; Mao, M.; Spealman, P.; Creeger, Y.; McManus, C.J. Impacts of uORF codon identity and position on translation regulation. Nucleic Acids Res. 2019, 47, 9358–9367. [Google Scholar] [CrossRef] [PubMed]
- Young, D.J.; Guydosh, N.R.; Zhang, F.; Hinnebusch, A.G.; Green, R. Rli1/ABCE1 recycles terminating ribosomes and controls translation reinitiation in 3′ UTRs in vivo. Cell 2015, 162, 872–884. [Google Scholar] [CrossRef] [PubMed]
- Hiragori, Y.; Takahashi, H.; Karino, T.; Kaido, A.; Hayashi, N.; Sasaki, S.; Nakao, K.; Motomura, T.; Yamashita, Y.; Naito, S.; et al. Genome-wide identification of Arabidopsis non-AUG-initiated upstream ORFs with evolutionarily conserved regulatory sequences that control protein expression levels. Plant Mol. Biol. 2023, 111, 37–55. [Google Scholar] [CrossRef] [PubMed]
- Wu, L.Y.; Lv, Y.Q.; Ye, Y.; Liang, Y.R.; Ye, J.H. Transcriptomic and Translatomic Analyses Reveal. Insights into the Developmental Regulation of Secondary Metabolism in the Young Shoots of Tea Plants (Camellia sinensis L.). J. Agric. Food Chem. 2020, 68, 10750–10762. [Google Scholar] [CrossRef] [PubMed]
- Calviello, L.; Ohler, U. Beyond Read-Counts: Ribo-seq Data Analysis to Understand the Functions of the Transcriptome. Trends Genet. 2017, 33, 728–744. [Google Scholar] [CrossRef]
- Lei, L.; Shi, J.P.; Chen, J.; Zhang, M.; Sun, S.L.; Xie, S.J.; Li, X.J.; Zeng, B.; Peng, L.Z.; Hauck, A.; et al. Ribosome profiling reveals dynamic translational landscape in maize seedlings under drought stress. Plant J. 2015, 84, 1206–1218. [Google Scholar] [CrossRef]
- Ye, Y.H.; Liang, Y.D.; Yu, Q.X.; Hu, L.L.; Li, H.L.; Zhang, Z.H.; Xu, X.M. Analysis of human upstream open reading frames and impact on gene expression. Hum. Genet. 2015, 134, 605–612. [Google Scholar] [CrossRef]
- Causier, B.; Hopes, T.; McKay, M.; Paling, Z.; Davies, B. Plants utilise ancient conserved peptide upstream open reading frames in stress-responsive translational regulation. Plant Cell Environ. 2022, 45, 1229–1241. [Google Scholar] [CrossRef]
- Guo, R.; Yu, X.; Gregory, B.D. The identification of conserved sequence features of co-translationally decayed mRNAs and upstream open reading frames in angiosperm transcriptomes. Plant Direct. 2023, 7, e479. [Google Scholar] [CrossRef] [PubMed]
- Ivanov, I.P.; Loughran, G.; Atkins, J.F. uORFs with unusual translational start codons autoregulate expression of eukaryotic ornithine decarboxylase homologs. Proc. Natl. Acad. Sci. USA 2008, 105, 10079–10084. [Google Scholar] [CrossRef]
- Kozak, M. Point mutations define a sequence flanking the AUG initiator codon that modulates translation by eukaryotic ribosomes. Cell 1986, 44, 283–292. [Google Scholar] [CrossRef] [PubMed]
- Kage, U.; Powell, J.J.; Gardiner, D.M.; Kazan, K. Ribosome profiling in plants: What is not lost in translation? J. Exp. Bot. 2020, 71, 5323–5332. [Google Scholar] [CrossRef] [PubMed]
- Jiang, Z.W.; Yang, J.Q.; Dai, A.M.; Wang, Y.M.; Li, W.; Xie, Z. Ribosome profiling reveals translational regulation of mammalian cells in response to hypoxic stress. BMC Genom. 2017, 18, 638. [Google Scholar] [CrossRef] [PubMed]
- Jian, H.J.; Wen, S.Q.; Liu, R.R.; Zhang, W.Z.; Li, Z.Y.; Chen, W.X.; Zhou, Y.H.; Khassanov, V.; Mahmoud, A.M.A.; Wang, J.C.; et al. Dynamic Translational Landscape Revealed by Genome-Wide Ribosome Profiling under Drought and Heat Stress in Potato. Plants 2023, 12, 2232. [Google Scholar] [CrossRef] [PubMed]
- Kurihara, Y.; Makita, Y.; Kawashima, M.; Fujita, T.; Iwasaki, S.; Matsui, M. Transcripts from downstream alternative transcription start sites evade uORF-mediated inhibition of gene expression in Arabidopsis. Proc. Natl. Acad. Sci. USA 2018, 115, 7831–7836. [Google Scholar] [CrossRef] [PubMed]
- Zhao, C.; Ding, Y.B.; Zhang, Y.F.; Chu, M.X.; Ning, X.H.; Ji, J.; Wang, T.; Zhang, G.S.; Yin, S.W.; Zhang, K. Integrated analysis of transcriptome, translatome and proteome reveals insights into yellow catfish (Pelteobagrus fulvidraco) brain in response to hypoxia. Aquat. Toxicol. 2024, 266, 106801. [Google Scholar] [CrossRef] [PubMed]
- Liu, M.J.; Wu, S.H.; Wu, J.F.; Lin, W.D.; Wu, Y.C.; Tsai, T.Y.; Tsai, H.L.; Wu, S.H. Translational landscape of photomorphogenic Arabidopsis. Plant Cell. 2013, 25, 3699–3710. [Google Scholar] [CrossRef]
- Brito Querido, J.; Diaz-Lopez, I.; Ramakrishnan, V. The molecular basis of translation initiation and its regulation in eukaryotes. Nat. Rev. Mol. Cell Biol. 2024, 25, 168–186. [Google Scholar] [CrossRef]
- Schmitt, E.; Coureux, P.D.; Kazan, R.; Bourgeois, G.; Lazennec-Schurdevin, C.; Mechulam, Y. Recent Advances in Archaeal Translation Initiation. Front. Microbiol. 2020, 11, 584152. [Google Scholar] [CrossRef] [PubMed]
- Lee, M.V.; Topper, S.E.; Hubler, S.L.; Hose, J.; Wenger, C.D.; Coon, J.J.; Gasch, A.P. A dynamic model of proteome changes reveals new roles for transcript alteration in yeast. Mol. Syst. Biol. 2011, 7, 514. [Google Scholar] [CrossRef] [PubMed]
- Tan, X.S.; Zheng, C.H.; Zhuang, Y.H.; Jin, P.P.; Wang, F.C. The m6A reader PRRC2A is essential for meiosis I completion during spermatogenesis. Nat. Commun. 2023, 14, 1636. [Google Scholar] [CrossRef] [PubMed]
- Chen, Y.Y.; Wu, X.Y.; Li, P.C.; Liu, Y.; Song, M.J.; Li, F.Y.; Ou, J.; Lai, J.S. Integrated metabolomic and transcriptomic responses to heat stress in a high-altitude fish, Triplophysa siluroides. Fish Shellfish Immunol. 2023, 142, 109118. [Google Scholar] [CrossRef] [PubMed]
- Florescu Gune, I.E.; Burcea, A.; Popa, G.O.; Dudu, A.; Georgescu, S.E.; Balas, M.; Dinescu, S.; Voicu, S.; Grecu, I.; Dediu, L.; et al. Effects of starvation and refeeding on growth performance and stress defense mechanisms of stellate sturgeon Acipenser stellatus juveniles from aquaculture. Acta Biochim. Pol. 2019, 66, 47–59. [Google Scholar] [CrossRef] [PubMed]
- Zhu, Z.Y.; Fang, C.Y.; Xu, H.S.; Yuan, L.; Du, Y.C.; Ni, Y.J.; Xu, Y.Z.; Shao, A.; Zhang, A.; Lou, M.Q. Anoikis resistance in diffuse glioma: The potential therapeutic targets in the future. Front. Oncol. 2022, 12, 976557. [Google Scholar] [CrossRef] [PubMed]
- Zhang, T.; Wu, A.Q.; Yue, Y.P.; Zhao, Y. uORFs: Important Cis-Regulatory Elements in Plants. Int. J. Mol. Sci. 2020, 21, 6238. [Google Scholar] [CrossRef] [PubMed]
- Juntawong, P.; Hummel, M.; Bazin, J.; Bailey-Serres, J. Ribosome profiling: A tool for quantitative evaluation of dynamics in mRNA translation. Methods Mol. Biol. 2015, 1284, 139–173. [Google Scholar] [PubMed]
- Niederer, R.O.; Rojas-Duran, M.F.; Zinshteyn, B.; Gilbert, W.V. Direct analysis of ribosome targeting illuminates thousand-fold regulation of translation initiation. Cell Syst. 2022, 13, 256–264.e3. [Google Scholar] [CrossRef]
- Dever, T.E.; Ivanov, I.P.; Hinnebusch, A.G. Translational regulation by uORFs and start codon selection stringency. Genes Dev. 2023, 37, 474–489. [Google Scholar] [CrossRef]
- May, G.E.; Akirtava, C.; Agar-Johnson, M.; Micic, J.; Woolford, J.; McManus, J. Unraveling the influences of sequence and position on yeast uORF activity using massively parallel reporter systems and machine learning. Elife 2023, 12, e69611. [Google Scholar] [CrossRef] [PubMed]
- Young, S.K.; Wek, R.C. Upstream Open Reading Frames Differentially Regulate Gene-specific Translation in the Integrated Stress. Response. J. Biol. Chem. 2016, 291, 16927–16935. [Google Scholar] [CrossRef] [PubMed]
- Reid, D.W.; Shenolikar, S.; Nicchitta, C.V. Simple and inexpensive ribosome profiling analysis of mRNA translation. Methods 2015, 91, 69–74. [Google Scholar] [CrossRef] [PubMed]
- Li, L.L.; Liu, Z.; Quan, J.Q.; Sun, J.; Lu, J.H.; Zhao, G.Y. Comprehensive proteomic analysis to elucidate the anti-heat stress effects of nano-selenium in rainbow trout (Oncorhynchus mykiss). Ecotoxicol. Environ. Saf. 2022, 241, 113736. [Google Scholar] [CrossRef] [PubMed]
- Wu, H.L.; Hsu, P.Y. A custom library construction method for super-resolution ribosome profiling in Arabidopsis. Plant Methods 2022, 18, 115. [Google Scholar] [CrossRef] [PubMed]
- Langmead, B.; Salzberg, S.L. Fast gapped-read alignment with Bowtie 2. Nat. Methods 2012, 9, 357–359. [Google Scholar]
- Chen, C.; Chen, H.; Zhang, Y.; Thomas, H.R.; Frank, M.H.; He, Y.; Xia, R. TBtools: An Integrative Toolkit Developed for Interactive Analyses of Big Biological Data. Mol. Plant 2020, 13, 1194–1202. [Google Scholar] [CrossRef]
- Zhong, Y.; Karaletsos, T.; Drewe, P.; Sreedharan, V.T.; Kuo, D.; Singh, K.; Wendel, H.G.; Ratsch, G. RiboDiff: Detecting changes of mRNA translation efficiency from ribosome footprints. Bioinformatics 2017, 33, 139–141. [Google Scholar] [CrossRef]






Disclaimer/Publisher’s Note: The statements, opinions and data contained in all publications are solely those of the individual author(s) and contributor(s) and not of MDPI and/or the editor(s). MDPI and/or the editor(s) disclaim responsibility for any injury to people or property resulting from any ideas, methods, instructions or products referred to in the content. |
© 2024 by the authors. Licensee MDPI, Basel, Switzerland. This article is an open access article distributed under the terms and conditions of the Creative Commons Attribution (CC BY) license (https://creativecommons.org/licenses/by/4.0/).
Share and Cite
Zhao, G.; Liu, Z.; Quan, J.; Lu, J.; Li, L.; Pan, Y. Ribosome Profiling and RNA Sequencing Reveal Translation and Transcription Regulation under Acute Heat Stress in Rainbow Trout (Oncorhynchus mykiss, Walbaum, 1792) Liver. Int. J. Mol. Sci. 2024, 25, 8848. https://doi.org/10.3390/ijms25168848
Zhao G, Liu Z, Quan J, Lu J, Li L, Pan Y. Ribosome Profiling and RNA Sequencing Reveal Translation and Transcription Regulation under Acute Heat Stress in Rainbow Trout (Oncorhynchus mykiss, Walbaum, 1792) Liver. International Journal of Molecular Sciences. 2024; 25(16):8848. https://doi.org/10.3390/ijms25168848
Chicago/Turabian StyleZhao, Guiyan, Zhe Liu, Jinqiang Quan, Junhao Lu, Lanlan Li, and Yucai Pan. 2024. "Ribosome Profiling and RNA Sequencing Reveal Translation and Transcription Regulation under Acute Heat Stress in Rainbow Trout (Oncorhynchus mykiss, Walbaum, 1792) Liver" International Journal of Molecular Sciences 25, no. 16: 8848. https://doi.org/10.3390/ijms25168848
APA StyleZhao, G., Liu, Z., Quan, J., Lu, J., Li, L., & Pan, Y. (2024). Ribosome Profiling and RNA Sequencing Reveal Translation and Transcription Regulation under Acute Heat Stress in Rainbow Trout (Oncorhynchus mykiss, Walbaum, 1792) Liver. International Journal of Molecular Sciences, 25(16), 8848. https://doi.org/10.3390/ijms25168848
