Genome-Wide Identification of the Brassinosteroid Signal Kinase Gene Family and Its Profiling under Salinity Stress
Abstract
1. Introduction
2. Results
2.1. Identification and Physicochemical Characteristic Analysis of the BSK Family
2.2. Unraveling the Phylogenetic Relationships among BSK Genes
2.3. Gene Structure and Conserved Motif Analysis of the BSK Gene Family
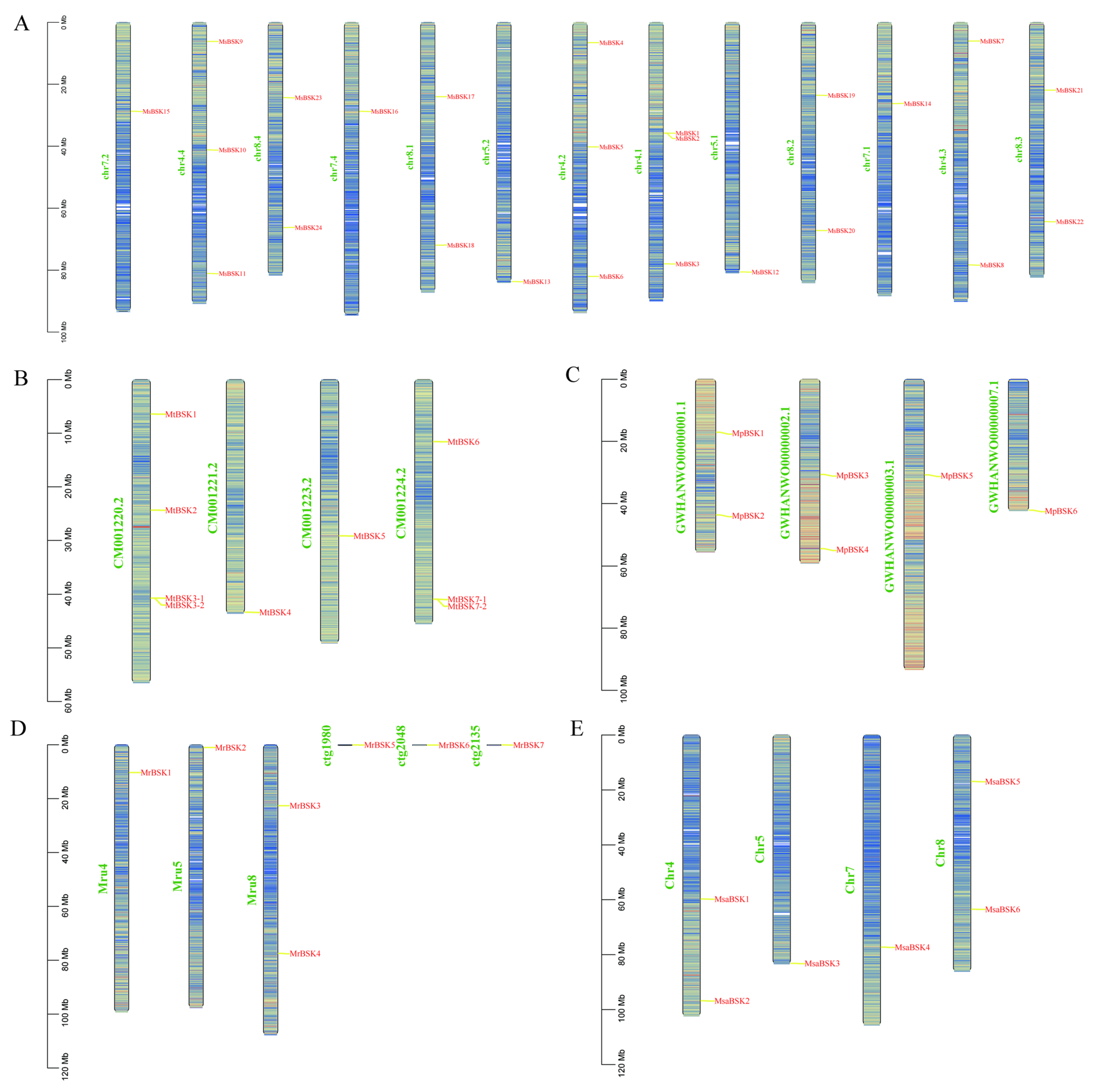
2.4. Chromosome Mapping of Alfalfa BSK Gene Family Members
2.5. Gene Duplication and Interspecies Collinearity of BSK in Alfalfa
2.6. Analysis of BSK Gene Promoter Acting Elements
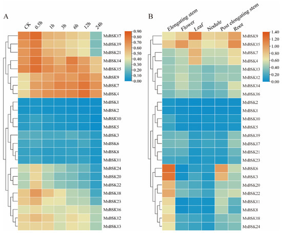
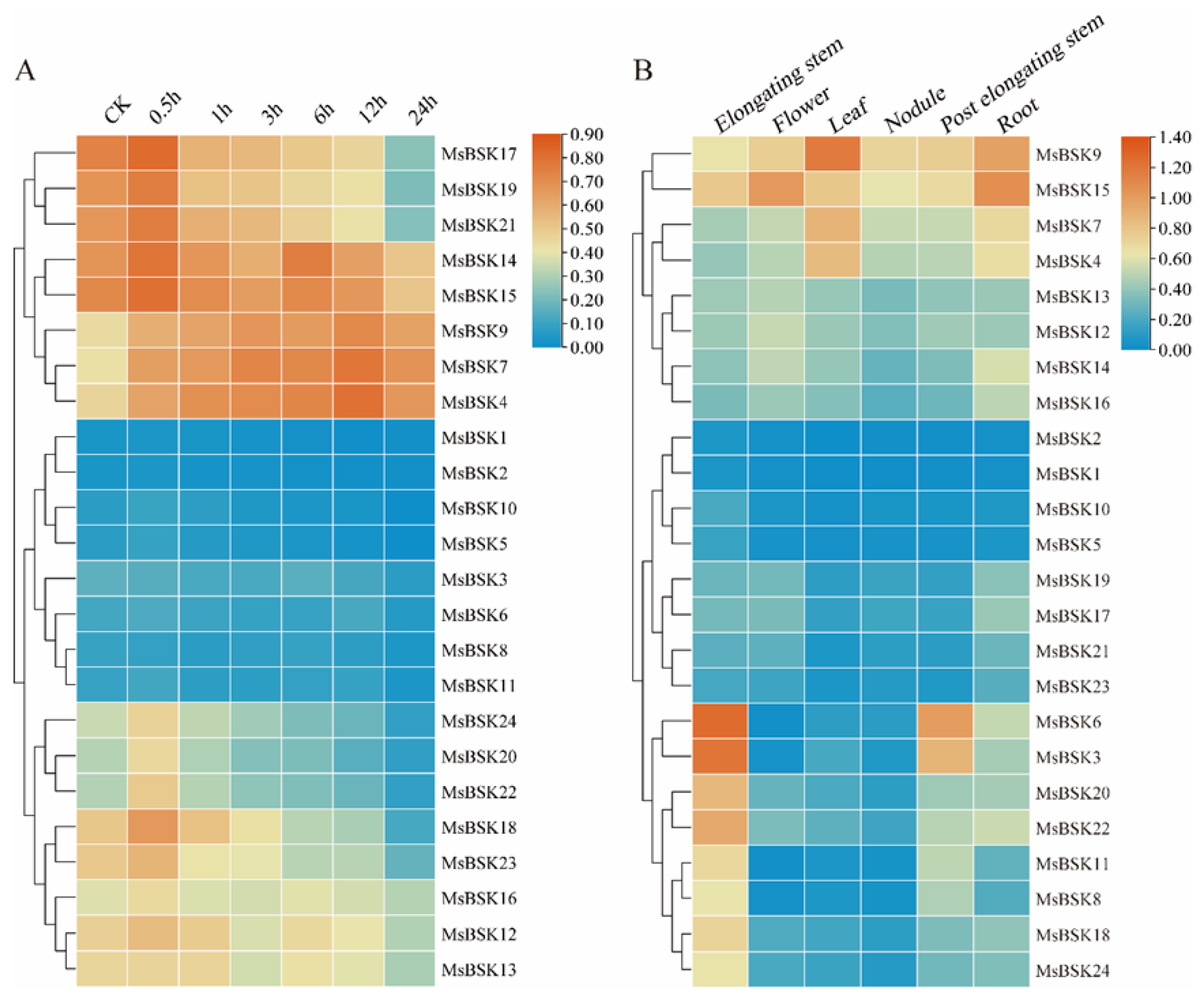
2.7. Analysis of Tissue Expression Patterns and Salt Stress Responses in M. sativa
2.8. qRT-PCR under Salt Stress in M. sativa
3. Discussion
4. Materials and Methods
4.1. Identification and Physicochemical Characteristic Analysis of the BSK Family in Alfalfa
4.2. Structural Characteristics of the BSK Gene Family
4.3. Construction of Evolutionary Tree of the BSK Gene Family
4.4. Chromosome Mapping of the Alfalfa BSK Gene Family
4.5. Analysis of Collinearity Within and Outside Species
4.6. Cis-Acting Elements of Alfalfa BSK Members
4.7. RNA-Seq Analysis of BSK Genes in M. sativa
4.8. Treatment of M. sativa and qRT-PCR Analysis
5. Conclusions
Supplementary Materials
Author Contributions
Funding
Institutional Review Board Statement
Informed Consent Statement
Data Availability Statement
Conflicts of Interest
References
- Su, B.; Zhang, X.; Li, L.; Abbas, S.; Yu, M.; Cui, Y.; Baluška, F.; Hwang, I.; Shan, X.; Lin, J. Dynamic spatial reorganization of BSK1 complexes in the plasma membrane underpins signal-specific activation for growth and immunity. Mol. Plant 2021, 14, 588–603. [Google Scholar] [CrossRef] [PubMed]
- Kou, J. Effects of 2,4-Epibrassinolide on Germination and Physiological Characteristics of Avena sativa L. Seeds under NaCl Stress. Acta Agrestia Sin. 2019, 27, 1562–1568. [Google Scholar] [CrossRef]
- Kou, J. Physiological responses of Medicago sativa seedgermination induced by exogenous 2,4-epibrassinolide under salt stress. Grassl. Turf 2020, 40, 8–14. [Google Scholar] [CrossRef]
- Wang, W.; Ma, D.; Zhao, L.; Ma, Q. Effects of 2,4-table Brassinolide on Enzyme Activity and Root ion Distribution and Absorption in Alfalfa Seedlings. Acta Agrestia Sin. 2021, 29, 1363–1368. [Google Scholar] [CrossRef]
- Wang, X.; Ji, X.; Liu, L.; Ji, B.; Tian, Y. Effects of epibrassinolide on ion absorption and distribution in Medicago species under NaCl stress. Acta Prataculturae Sin. 2018, 27, 110–119. [Google Scholar] [CrossRef]
- Jin, Y.; Zhang, T.; Li, J.; Xu, S. Effect of Exogenous Brassinosteroids on Barley Seeds Germination under Alkaline Stress. J. Inn. Mong. Univ. Natl. Nat. Sci. Ed. 2023, 38, 329–334. [Google Scholar] [CrossRef]
- Wei, Q.; He, M.; Hu, X. Effects of exogenous brassinolide on growth and physiological characteristics of Matthiola incana L. seedlings under salt stress. J. Southwest Agric. Univ. 2023, 36, 1165–1171. [Google Scholar] [CrossRef]
- Tanveer, M.; Shahzad, B.; Sharma, A.; Biju, S.; Bhardwaj, R. 24-Epibrassinolide; an active brassinolide and its role in salt stress tolerance in plants: A review. Plant Physiol. Biochem. 2018, 130, 69–79. [Google Scholar] [CrossRef] [PubMed]
- Tang, W.; Kim, T.W.; Oses-Prieto, J.A.; Sun, Y.; Deng, Z.; Zhu, S.; Wang, R.; Burlingame, A.L.; Wang, Z.Y. BSKs mediate signal transduction from the receptor kinase BRI1 in Arabidopsis. Science 2008, 321, 557–560. [Google Scholar] [CrossRef] [PubMed] [PubMed Central]
- Ren, H.; Willige, B.C.; Jaillais, Y.; Geng, S.; Park, M.Y.; Gray, W.M.; Chory, J. BRASSINOSTEROID-SIGNALING KINASE 3, a plasma membrane-associated scaffold protein involved in early brassinosteroid signaling. PLoS Genet. 2019, 15, e1007904. [Google Scholar] [CrossRef] [PubMed] [PubMed Central]
- Zhang, B.; Wang, X.; Zhao, Z.; Wang, R.; Huang, X.; Zhu, Y.; Yuan, L.; Wang, Y.; Xu, X.; Burlingame, A.L.; et al. OsBRI1 Activates BR Signaling by Preventing Binding between the TPR and Kinase Domains of OsBSK3 via Phosphorylation. Plant Physiol. 2016, 170, 1149–1161. [Google Scholar] [CrossRef] [PubMed] [PubMed Central]
- Liu, X.; Chen, Z.; Huang, L.; Ouyang, Y.; Wang, Z.; Wu, S.; Ye, W.; Yu, B.; Zhang, Y.; Yang, C.; et al. Salicylic acid attenuates brassinosteroid signaling via protein de-S-acylation. EMBO J. 2023, 42, e112998. [Google Scholar] [CrossRef] [PubMed] [PubMed Central]
- Li, Z.; Shen, J.; Liang, J. Genome-Wide Identification, Expression Profile, and Alternative Splicing Analysis of the Brassinosteroid-Signaling Kinase (BSK) Family Genes in Arabidopsis. Int. J. Mol. Sci. 2019, 20, 1138. [Google Scholar] [CrossRef] [PubMed] [PubMed Central]
- Liu, F.; Qu, P.Y.; Li, J.P.; Yang, L.N.; Geng, Y.J.; Lu, J.Y.; Zhang, Y.; Li, S. Arabidopsis protein S-acyl transferases positively mediate BR signaling through S-acylation of BSK1. Proc. Natl. Acad. Sci. USA 2024, 121, e2322375121. [Google Scholar] [CrossRef] [PubMed] [PubMed Central]
- Chen, H.; Zeng, Y.; Yang, Y.; Huang, L.; Tang, B.; Zhang, H.; Hao, F.; Liu, W.; Li, Y.; Liu, Y.; et al. Allele-aware chromosome-level genome assembly and efficient transgene-free genome editing for the autotetraploid cultivated alfalfa. Nat. Commun. 2020, 11, 2494. [Google Scholar] [CrossRef] [PubMed] [PubMed Central]
- Pecrix, Y.; Staton, S.E.; Sallet, E.; Lelandais-Brière, C.; Moreau, S.; Carrère, S.; Blein, T.; Jardinaud, M.F.; Latrasse, D.; Zouine, M.; et al. Whole-genome landscape of Medicago truncatula symbiotic genes. Nat. Plants 2018, 4, 1017–1025. [Google Scholar] [CrossRef] [PubMed]
- Cui, J.; Lu, Z.; Wang, T.; Chen, G.; Mostafa, S.; Ren, H.; Liu, S.; Fu, C.; Wang, L.; Zhu, Y.; et al. The genome of Medicago polymorpha provides insights into its edibility and nutritional value as a vegetable and forage legume. Hortic. Res. 2021, 8, 47. [Google Scholar] [CrossRef] [PubMed] [PubMed Central]
- Wang, T.; Ren, L.; Li, C.; Zhang, D.; Zhang, X.; Zhou, G.; Gao, D.; Chen, R.; Chen, Y.; Wang, Z.; et al. The genome of a wild Medicago species provides insights into the tolerant mechanisms of legume forage to environmental stress. BMC Biol. 2021, 19, 96. [Google Scholar] [CrossRef] [PubMed] [PubMed Central]
- Li, A.; Liu, A.; Du, X.; Chen, J.Y.; Yin, M.; Hu, H.Y.; Shrestha, N.; Wu, S.D.; Wang, H.Q.; Dou, Q.W.; et al. A chromosome-scale genome assembly of a diploid alfalfa, the progenitor of autotetraploid alfalfa. Hortic. Res. 2020, 7, 194. [Google Scholar] [CrossRef] [PubMed] [PubMed Central]
- Ren, M.; Zhang, Y.; Xu, T.; Zhu, H.; Cen, H. Identification and Expression Analyses of R2R3-MYB Subfamily in Alfalfa under Drought Stress. Acta Agrestia Sin. 2023, 31, 972–983. [Google Scholar] [CrossRef]
- Sun, S.; Ma, W.; Mao, P. Genomic identification and expression profiling of WRKY genes in alfalfa (Medicago sativa) elucidate their responsiveness to seed vigor. BMC Plant Biol. 2023, 23, 568. [Google Scholar] [CrossRef] [PubMed] [PubMed Central]
- Li, X.; Liu, H.; He, F.; Wang, X.; Li, M.; Long, R.; Kang, J.; Yang, Q.; Chen, L. Identification and expression pattern of the WRKY transcription factor family in Medicago sativa. Acta Prataculturae Sin. 2024, 33, 154–170. [Google Scholar] [CrossRef]
- Liu, H.; Li, X.; He, F.; Wang, X.; Li, M.; Long, R.; Kang, J.; Yang, Q.; Chen, L. Identification of the alfalfa SAUR gene family and its expression pattern under abiotic stress. Acta Prataculturae Sin. 2024, 33, 135–153. [Google Scholar] [CrossRef]
- Xu, A.; Yang, J.; Wang, S.; Zheng, L.; Wang, J.; Zhang, Y.; Bi, X.; Wang, H. Characterization and expression profiles of WUSCHEL-related homeobox (WOX) gene family in cultivated alfalfa (Medicago sativa L.). BMC Plant Biol. 2023, 23, 471. [Google Scholar] [CrossRef] [PubMed] [PubMed Central]
- Li, F.; He, X.; Li, Y.; Yi, Y. Identification and bioinformatics analysis of important genes in the WOX family for the regulation of whole genome development in Medicago truncatula. Mol. Plant Breed. 2018, 16, 2834–2840. [Google Scholar] [CrossRef]
- Kong, H.; Song, J.; Yang, J.; Li, Q.; Yang, P.; Cao, Y. Identification and transcript profiling of the CAMTA gene family under abiotic stress in alfalfa. Acta Prataculturae Sin. 2024, 33, 143–154. [Google Scholar] [CrossRef]
- Kong, H.; Song, J.; Ma, S.; Yang, J.; Shao, Z.; Li, Q.; Li, Z.; Xie, Z.; Yang, P.; Cao, Y. Genome-wide identification and expression analysis of the glycosyl hydrolase family 1 genes in Medicago sativa revealed their potential roles in response to multiple abiotic stresses. BMC Genom. 2024, 25, 20. [Google Scholar] [CrossRef] [PubMed] [PubMed Central]
- Dong, X.; Deng, H.; Ma, W.; Zhou, Q.; Liu, Z. Genome-wide identification of the MADS-box transcription factor family in autotetraploid cultivated alfalfa (Medicago sativa L.) and expression analysis under abiotic stress. BMC Genom. 2021, 22, 603. [Google Scholar] [CrossRef] [PubMed] [PubMed Central]
- Zhang, J.; Song, L.; Guo, D.; Guo, C.; Shu, Y. Genome-wide identification and investigation of the MADS-box gene family in Medicago truncatula. Acta Prataculturae Sin. 2014, 23, 233–241. [Google Scholar] [CrossRef]
- Li, S.; Guo, S.; Gao, X.; Wang, X.; Liu, Y.; Wang, J.; Li, X.; Zhang, J.; Fu, B. Genome-wide identification of B-box zinc finger (BBX) gene family in Medicago sativa and their roles in abiotic stress responses. BMC Genom. 2024, 25, 110. [Google Scholar] [CrossRef] [PubMed] [PubMed Central]
- Gao, J.; Ma, G.; Chen, J.; Gichovi, B.; Cao, L.; Liu, Z.; Chen, L. The B3 gene family in Medicago truncatula: Genome-wide identification and the response to salt stress. Plant Physiol. Biochem. 2024, 206, 108260. [Google Scholar] [CrossRef] [PubMed]
- Ma, Q.; Yan, Q.; Zhang, Z.; Wu, F.; Zhang, J. Identification, evolution and expression analysis of the CCoAOMT family genes in Medicago sativa. Acta Prataculturae Sin. 2021, 30, 144–156. [Google Scholar] [CrossRef]
- Wei, N.; Li, Y.; Ma, Y.; Liu, W. Genome-wide identification of the alfalfa TCP gene family and analysis of gene transcription patterns in alfalfa (Medicago sativa) under drought stress. Acta Prataculturae Sin. 2022, 31, 118–130. [Google Scholar] [CrossRef]
- Shu, Y.; Liu, Y.; Zhang, J.; Song, L.; Guo, C. Genome-Wide Analysis of the AP2/ERF Superfamily Genes and their Responses to Abiotic Stress in Medicago truncatula. Front. Plant Sci. 2016, 6, 1247. [Google Scholar] [CrossRef] [PubMed] [PubMed Central]
- Jin, X.; Yin, X.; Ndayambaza, B.; Zhang, Z.; Min, X.; Lin, X.; Wang, Y.; Liu, W. Genome-Wide Identification and Expression Profiling of the ERF Gene Family in Medicago sativa L. Under Various Abiotic Stresses. DNA Cell Biol. 2019, 38, 1056–1068. [Google Scholar] [CrossRef] [PubMed]
- Lei, Y.; Cui, Y.; Cui, R.; Chen, X.; Wang, J.; Lu, X.; Wang, D.; Wang, S.; Guo, L.; Zhang, Y.; et al. Characterization and gene expression patterns analysis implies BSK family genes respond to salinity stress in cotton. Front. Genet. 2023, 14, 1169104. [Google Scholar] [CrossRef] [PubMed] [PubMed Central]
- Zhang, S.; Hu, X.; Dong, J.; Du, M.; Song, J.; Xu, S.; Zhao, C. Identification, evolution, and expression analysis of OsBSK gene family in Oryza sativa Japonica. BMC Plant Biol. 2022, 22, 565. [Google Scholar] [CrossRef] [PubMed] [PubMed Central]
- Li, Y.; Zhang, H.; Zhang, Y.; Liu, Y.; Li, Y.; Tian, H.; Guo, S.; Sun, M.; Qin, Z.; Dai, S. Genome-wide identification and expression analysis reveals spinach brassinosteroid-signaling kinase (BSK) gene family functions in temperature stress response. BMC Genom. 2022, 23, 453. [Google Scholar] [CrossRef] [PubMed] [PubMed Central]
- Hu, X.; Yang, K.; Li, Z.; Zhang, H.; Liu, X.; Zhao, Y.; Nie, J.; Han, Y.; Zhao, C. Genome-Wide Analysis of the BSKs Gene Family in Maize (Zea mays). Plant Physiol. J. 2015, 37, 528–536. [Google Scholar] [CrossRef]
- Ma, J.; Zheng, H.; Zhou, P.; Chen, C.; Wu, R.; Ma, W.; Song, L.; Sun, B. Cloning and analysis of StBSKs in Solanum tuberosum. Acta Agric. Zhejiangensis 2019, 31, 1224–1230. [Google Scholar] [CrossRef]
- Wang, Z.Y.; Bai, M.Y.; Oh, E.; Zhu, J.Y. Brassinosteroid signaling network and regulation of photomorphogenesis. Annu. Rev. Genet. 2012, 46, 701–724. [Google Scholar] [CrossRef] [PubMed]
- Shi, H.; Yan, H.; Li, J.; Tang, D. BSK1, a receptor-like cytoplasmic kinase, involved in both BR signaling and innate immunity in Arabidopsis. Plant Signal. Behav. 2013, 8, e24996. [Google Scholar] [CrossRef] [PubMed] [PubMed Central]
- Liu, L.; Sun, Y.; Zhang, M.; Liu, R.; Wu, X.; Chen, Y.; Yuan, J. ZmBSK1 positively regulates BR-induced H2O2 production via NADPH oxidase and functions in oxidative stress tolerance in maize. Plant Physiol. Biochem. 2022, 185, 325–335. [Google Scholar] [CrossRef] [PubMed]
- Jia, Z.; Giehl, R.F.H.; Meyer, R.C.; Altmann, T.; von Wirén, N. Natural variation of BSK3 tunes brassinosteroid signaling to regulate root foraging under low nitrogen. Nat. Commun. 2019, 10, 2378. [Google Scholar] [CrossRef] [PubMed] [PubMed Central]
- Majhi, B.B.; Sessa, G. Overexpression of BSK5 in Arabidopsis thaliana Provides Enhanced Disease Resistance. Plant Signal. Behav. 2019, 14, e1637665. [Google Scholar] [CrossRef] [PubMed] [PubMed Central]
- Hayes, S.; Pantazopoulou, C.K.; van Gelderen, K.; Reinen, E.; Tween, A.L.; Sharma, A.; de Vries, M.; Prat, S.; Schuurink, R.C.; Testerink, C.; et al. Soil Salinity Limits Plant Shade Avoidance. Curr. Biol. 2019, 29, 1669–1676. [Google Scholar] [CrossRef] [PubMed] [PubMed Central]
- Li, Z.Y.; Xu, Z.S.; He, G.Y.; Yang, G.X.; Chen, M.; Li, L.C.; Ma, Y.Z. A mutation in Arabidopsis BSK5 encoding a brassinosteroid-signaling kinase protein affects responses to salinity and abscisic acid. Biochem. Biophys. Res. Commun. 2012, 426, 522–527. [Google Scholar] [CrossRef] [PubMed]
- Łabuz, J.; Banaś, A.K.; Zgłobicki, P.; Bażant, A.; Sztatelman, O.; Giza, A.; Lasok, H.; Prochwicz, A.; Kozłowska-Mroczek, A.; Jankowska, U.; et al. Phototropin2 3’UTR overlaps with the AT5G58150 gene encoding an inactive RLK kinase. BMC Plant Biol. 2024, 24, 55. [Google Scholar] [CrossRef] [PubMed] [PubMed Central]
- Zhang, C.; Miao, Y.; Xiang, Y.; Zhang, A. Brassinosteroid-signaling kinase ZmBSK7 enhances salt stress tolerance in maize. Biochem. Biophys. Res. Commun. 2024, 723, 150222. [Google Scholar] [CrossRef] [PubMed]
- Niu, J.; Ma, M.; Yin, X.; Liu, X.; Dong, T.; Sun, W.; Yang, F. Transcriptional and physiological analyses of reduced density in apple provide insight into the regulation involved in photosynthesis. PLoS ONE 2020, 15, e0239737. [Google Scholar] [CrossRef] [PubMed] [PubMed Central]
- Chen, Y.; Chen, Y.; Shi, Z.; Jin, Y.; Sun, H.; Xie, F.; Zhang, L. Biosynthesis and Signal Transduction of ABA, JA, and BRs in Response to Drought Stress of Kentucky Bluegrass. Int. J. Mol. Sci. 2019, 20, 1289. [Google Scholar] [CrossRef] [PubMed] [PubMed Central]
- Kang, Y.; Yang, X.; Liu, Y.; Shi, M.; Zhang, W.; Fan, Y.; Yao, Y.; Zhang, J.; Qin, S. Integration of mRNA and miRNA analysis reveals the molecular mechanism of potato (Solanum tuberosum L.) response to alkali stress. Int. J. Biol. Macromol. 2021, 182, 938–949. [Google Scholar] [CrossRef] [PubMed]
- Yang, H.; Yang, Q.; Zhang, D.; Wang, J.; Cao, T.; Bozorov, T.A.; Cheng, L.; Zhang, D. Transcriptome Reveals the Molecular Mechanism of the ScALDH21 Gene from the Desert Moss Syntrichia caninervis Conferring Resistance to Salt Stress in Cotton. Int. J. Mol. Sci. 2023, 24, 5822. [Google Scholar] [CrossRef] [PubMed] [PubMed Central]
- Sreeramulu, S.; Mostizky, Y.; Sunitha, S.; Shani, E.; Nahum, H.; Salomon, D.; Hayun, L.B.; Gruetter, C.; Rauh, D.; Ori, N.; et al. BSKs are partially redundant positive regulators of brassinosteroid signaling in Arabidopsis. Plant J. 2013, 74, 905–919. [Google Scholar] [CrossRef] [PubMed]
- Chen, C.; Wu, Y.; Li, J.; Wang, X.; Zeng, Z.; Xu, J.; Liu, Y.; Feng, J.; Chen, H.; He, Y.; et al. TBtools-II: A “one for all, all for one” bioinformatics platform for biological big-data mining. Mol. Plant 2023, 16, 1733–1742. [Google Scholar] [CrossRef] [PubMed]









| Gene ID | Gene Locus | Len. | MW. | pI. | Ins. | AI. | GRAVY | Sub. |
|---|---|---|---|---|---|---|---|---|
| MsBSK1 | MS.gene055640.t1 | 490 | 55,227.43 | 5.82 | 38.97 | 77.08 | −0.431 | nucl |
| MsBSK2 | MS.gene003974.t1 | 490 | 55,227.43 | 5.82 | 38.97 | 77.08 | −0.431 | nucl |
| MsBSK3 | MS.gene73220.t1 | 495 | 55,810.51 | 6.05 | 38.51 | 77.88 | −0.388 | cyto |
| MsBSK4 | MS.gene72146.t1 | 489 | 54,616.92 | 5.4 | 42.37 | 81.23 | −0.353 | golg |
| MsBSK5 | MS.gene056911.t1 | 490 | 55,245.36 | 5.74 | 38.91 | 76.08 | −0.453 | nucl |
| MsBSK6 | MS.gene92541.t1 | 485 | 54,700.26 | 5.79 | 38.36 | 79.9 | −0.378 | nucl |
| MsBSK7 | MS.gene048802.t1 | 489 | 54,616.92 | 5.4 | 42.37 | 81.23 | −0.353 | golg |
| MsBSK8 | MS.gene037708.t1 | 495 | 55,813.51 | 6.05 | 40.19 | 77.88 | −0.383 | cyto |
| MsBSK9 | MS.gene030398.t1 | 489 | 54,616.92 | 5.4 | 42.37 | 81.23 | −0.353 | golg |
| MsBSK10 | MS.gene30533.t1 | 490 | 55,201.31 | 5.74 | 38.91 | 75.9 | −0.452 | nucl |
| MsBSK11 | MS.gene048125.t1 | 481 | 54,367.11 | 6.69 | 37.86 | 79.54 | −0.425 | nucl |
| MsBSK12 | MS.gene75789.t1 | 526 | 59,700.39 | 6.61 | 46.51 | 69.41 | −0.654 | nucl |
| MsBSK13 | MS.gene65370.t1 | 525 | 59,572.26 | 6.61 | 46.21 | 69.54 | −0.648 | uncle |
| MsBSK14 | MS.gene023870.t1 | 492 | 55,145.42 | 5.3 | 45.46 | 81.89 | −0.395 | cyto |
| MsBSK15 | MS.gene27729.t1 | 492 | 55,100.42 | 5.3 | 46.15 | 82.48 | −0.381 | cyto |
| MsBSK16 | MS.gene52239.t1 | 492 | 55,185.53 | 5.36 | 47.06 | 82.48 | −0.389 | cyto |
| MsBSK17 | MS.gene60383.t1 | 498 | 55,888.67 | 5.91 | 36.45 | 81.55 | −0.396 | cyto |
| MsBSK18 | MS.gene019619.t1 | 491 | 55,214.76 | 5.86 | 36.37 | 81.49 | −0.396 | chlo |
| MsBSK19 | MS.gene011637.t1 | 498 | 55,888.67 | 5.91 | 36.45 | 81.55 | −0.396 | cyto |
| MsBSK20 | MS.gene069204.t1 | 491 | 55,244.79 | 5.86 | 36.88 | 81.49 | −0.397 | chlo |
| MsBSK21 | MS.gene057998.t1 | 498 | 55,888.67 | 5.91 | 36.45 | 81.55 | −0.396 | cyto |
| MsBSK22 | MS.gene071822.t1 | 491 | 55,258.81 | 5.86 | 36.49 | 81.69 | −0.397 | chlo |
| MsBSK23 | MS.gene46356.t1 | 498 | 55,888.67 | 5.91 | 36.45 | 81.55 | −0.396 | cyto |
| MsBSK24 | MS.gene056774.t1 | 491 | 55,228.79 | 5.86 | 35.92 | 81.69 | −0.396 | chlo |
| MtBSK1 | mrna.MTR_4g020070 | 495 | 55,812.42 | 6.01 | 37.52 | 77.09 | −0.412 | nucl |
| MtBSK2 | mrna.MTR_4g065003 | 492 | 55,559.82 | 5.99 | 36.78 | 76.95 | −0.433 | nucl |
| MtBSK3-1 | mrna.MTR_4g098740 | 498 | 55,902.7 | 5.91 | 36.84 | 81.55 | −0.396 | cyto |
| MtBSK3-2 | mrna.MTR_4g098740B | 380 | 42,841.2 | 5.66 | 33.17 | 89.42 | −0.232 | nucl |
| MtBSK4 | mrna.MTR_5g098970 | 524 | 59,447.13 | 6.55 | 46.47 | 70.23 | −0.635 | nucl |
| MtBSK5 | mrna.MTR_7g077150 | 492 | 55,133.36 | 5.3 | 46.14 | 81.28 | −0.402 | cyto |
| MtBSK6 | mrna.MTR_8g031030 | 491 | 55,274.87 | 5.86 | 36.53 | 81.49 | −0.392 | chlo |
| MtBSK7-1 | mrna.MTR_8g098370C | 353 | 39,466.97 | 5.59 | 39.29 | 84.62 | −0.297 | golg |
| MtBSK7-2 | mrna.MTR_8g098370D | 387 | 43,262.3 | 5.41 | 41.11 | 85.5 | −0.291 | golg |
| MpBSK1 | mRNA.Mpo1G14670 | 498 | 55,888.67 | 5.91 | 36.45 | 81.55 | −0.396 | cyto |
| MpBSK2 | mRNA.Mpo1G33860 | 491 | 55,214.76 | 5.86 | 35.5 | 81.28 | −0.401 | cyto |
| MpBSK3 | mRNA.Mpo2G33730 | 492 | 55,706.98 | 5.99 | 37.06 | 76.75 | −0.439 | nucl |
| MpBSK4 | mRNA.Mpo2G12900 | 489 | 54,642.9 | 5.47 | 40.5 | 81.02 | −0.375 | golg |
| MpBSK5 | mRNA.Mpo3G12970 | 492 | 55,133.45 | 5.3 | 43.83 | 82.48 | −0.384 | cyto |
| MpBSK6 | mRNA.Mpo7G0240 | 520 | 59,129.78 | 6.58 | 46.69 | 69.46 | −0.653 | nucl |
| MrBSK1 | evm.model.original_scaffold_314_pilon.25 | 495 | 55,872.45 | 6.1 | 37.86 | 76.69 | −0.429 | nucl |
| MrBSK2 | evm.model.fragScaff_scaffold_221_pilon.305 | 522 | 59,458.24 | 6.56 | 49.18 | 70.5 | −0.649 | nucl |
| MrBSK3 | evm.model.original_scaffold_971_pilon.39 | 498 | 55,904.71 | 5.91 | 35.6 | 82.33 | −0.384 | cyto |
| MrBSK4 | evm.model.fragScaff_scaffold_96_pilon.373 | 491 | 55,144.62 | 5.86 | 37.58 | 80.69 | −0.407 | chlo |
| MrBSK5 | evm.model.original_scaffold_485_pilon.9 | 492 | 55,625.79 | 5.83 | 39.33 | 76.95 | −0.459 | nucl |
| MrBSK6 | evm.model.original_scaffold_708_pilon.13 | 491 | 55,144.62 | 5.86 | 37.58 | 80.69 | −0.407 | chlo |
| MrBSK7 | evm.model.fragScaff_scaffold_48_pilon.47 | 492 | 55,587.82 | 5.91 | 39.76 | 75.77 | −0.456 | nucl |
| MsaBSK1 | MsaT020884.1 | 477 | 53,946.9 | 5.63 | 37.95 | 75.89 | −0.438 | nucl |
| MsaBSK2 | MsaT024189.1 | 489 | 54,544.86 | 5.47 | 40.65 | 81.23 | −0.346 | golg |
| MsaBSK3 | MsaT029913.1 | 525 | 59,572.26 | 6.61 | 46.21 | 69.54 | −0.648 | nucl |
| MsaBSK4 | MsaT038517.1 | 492 | 55,207.49 | 5.3 | 45.35 | 81.69 | −0.396 | cyto |
| MsaBSK5 | MsaT042127.1 | 491 | 55,244.79 | 5.86 | 36.94 | 81.49 | −0.397 | chlo |
| MsaBSK6 | MsaT044678.1 | 498 | 55,888.67 | 5.91 | 36.45 | 81.55 | −0.396 | cyto |
Disclaimer/Publisher’s Note: The statements, opinions and data contained in all publications are solely those of the individual author(s) and contributor(s) and not of MDPI and/or the editor(s). MDPI and/or the editor(s) disclaim responsibility for any injury to people or property resulting from any ideas, methods, instructions or products referred to in the content. |
© 2024 by the authors. Licensee MDPI, Basel, Switzerland. This article is an open access article distributed under the terms and conditions of the Creative Commons Attribution (CC BY) license (https://creativecommons.org/licenses/by/4.0/).
Share and Cite
Shi, B.; Wang, Y.; Wang, L.; Zhu, S. Genome-Wide Identification of the Brassinosteroid Signal Kinase Gene Family and Its Profiling under Salinity Stress. Int. J. Mol. Sci. 2024, 25, 8499. https://doi.org/10.3390/ijms25158499
Shi B, Wang Y, Wang L, Zhu S. Genome-Wide Identification of the Brassinosteroid Signal Kinase Gene Family and Its Profiling under Salinity Stress. International Journal of Molecular Sciences. 2024; 25(15):8499. https://doi.org/10.3390/ijms25158499
Chicago/Turabian StyleShi, Biao, Youwu Wang, Liang Wang, and Shengwei Zhu. 2024. "Genome-Wide Identification of the Brassinosteroid Signal Kinase Gene Family and Its Profiling under Salinity Stress" International Journal of Molecular Sciences 25, no. 15: 8499. https://doi.org/10.3390/ijms25158499
APA StyleShi, B., Wang, Y., Wang, L., & Zhu, S. (2024). Genome-Wide Identification of the Brassinosteroid Signal Kinase Gene Family and Its Profiling under Salinity Stress. International Journal of Molecular Sciences, 25(15), 8499. https://doi.org/10.3390/ijms25158499

