The Mitogenomic Landscape of Hexacorallia Corals: Insight into Their Slow Evolution
Abstract
1. Introduction
2. Results and Discussion
2.1. Deep-Sea Coral Diversity and Adaptation Study
2.2. Mitogenomic Structure of the Deep-Sea Corals
2.3. Evolutionary Status of the Five Deep-Sea Corals

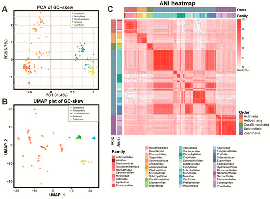
2.4. GC-Skew Dissimilarity and ANI Analyses in Hexacorallia Corals
2.5. Time-Calibrated Phylogenetics of Hexacorallia Corals
3. Materials and Methods
3.1. Ethical Statement
3.2. Sample Acquisition and Treatment
3.3. Genomic Assembly and Annotation
3.4. Genome Structure Analyses
3.5. Phylogenetic Analyses
3.6. Time Estimation in Phylogenetic Analysis
4. Conclusions
Supplementary Materials
Author Contributions
Funding
Institutional Review Board Statement
Informed Consent Statement
Data Availability Statement
Acknowledgments
Conflicts of Interest
References
- Roberts, J.; Wheeler, A.; Freiwald, A. Reefs of the Deep: The Biology and Geology of Cold-Water Coral Ecosystems. Science 2006, 312, 543–547. [Google Scholar] [CrossRef] [PubMed]
- Robinson, L.; Adkins, J.; Frank, N.; Gagnon, A.; Prouty, N.; Roark, E.; Flierdt, T. The geochemistry of deep-sea coral skeletons: Are view of vital effects and applications for palaeoceanography. Deep Sea Res. Part II Top. Stud. Oceanogr. 2014, 99, 184–198. [Google Scholar] [CrossRef]
- Grigg, R.W.; Opresko, D. Order Antipatharia. In Reef and Shore Fauna of Hawaii; Devaney, D.M., Eldredge, L.G., Eds.; Bishop Museum Press: Honolulu, HI, USA, 1977; pp. 242–261. [Google Scholar]
- Mueller, C.; Larsson, A.; Veuger, B.; Middelburg, J.; Oevelen, D. Opportunistic feeding on various organic food sources by the cold-water coral Lophelia pertusa. Biogeosci. Discuss. 2013, 10, 11375–11403. [Google Scholar] [CrossRef]
- ZhanFei, W.; KaiWen, T.; NanNan, Z.; ShanShan, L.; Liang, M.; ChongYang, C.; XiaoTong, P.; ChangWei, S. Molecular phylogenetic relationship based on mitochondrial genomes within novel deep-sea corals (Octocorallia: Alcyonacea) insights into the slow evolution and adaptation of the extreme deep-sea environment. Zool. Res. 2024, 45, 215–225. [Google Scholar]
- Zhao, M.-X.; Zhong, Y.; Zhang, S.-Q.; Guo, P.; Jiang, D.-P.; Yan, H.-Q.; Qiu, J.-W.; Shi, Q.; Chen, D.-X. Cold-water coral diversity along the continental shelf margin of northwestern South China Sea. Mar. Environ. Res. 2023, 190, 106110. [Google Scholar] [CrossRef] [PubMed]
- Montseny, M.; Linares, C.; Carreiro-Silva, M.; Henry, L.-A.; Billett, D.; Cordes, E.; Smith, C.; Papadopoulou, N.; Bilan, M.; Girard, F.; et al. Active Ecological Restoration of Cold-Water Corals: Techniques, Challenges, Costs and Future Directions. Front. Mar. Sci. 2021, 8, 621151. [Google Scholar] [CrossRef]
- Angiolillo, M.; La Mesa, G.; Giusti, M.; Salvati, E.; Di Lorenzo, B.; Rossi, L.; Canese, S.; Tunesi, L. New records of scleractinian cold-water coral (CWC) assemblages in the southern Tyrrhenian Sea (western Mediterranean Sea): Human impacts and conservation prospects. Prog. Oceanogr. 2021, 197, 102656. [Google Scholar] [CrossRef]
- Sanna, G.; Büscher, J.; Freiwald, A. Cold-water coral framework architecture is selectively shaped by bottom current flow. Coral Reefs 2023, 42, 483–495. [Google Scholar] [CrossRef]
- Campoy, A.N.; Rivadeneira, M.; Hernández, C.; Meade, A.; Venditti, C. Deep-sea origin and depth colonization associated with phenotypic innovations in scleractinian corals. Nat. Commun. 2023, 14, 7458. [Google Scholar] [CrossRef] [PubMed]
- Ramos, N.; DeLeo, D.; Horowitz, J.; McFadden, C.; Quattrini, A. Selection in coral mitogenomes, with insights into adaptations in the deep sea. Sci. Rep. 2023, 13, 6016. [Google Scholar] [CrossRef] [PubMed]
- Daly, M.; Fautin, D.; Cappola, V. Systematics of the Hexacorallia (Cnidaria: Anthozoa). Zool. J. Linn. Soc. 2003, 139, 419–437. [Google Scholar] [CrossRef]
- Barrett, N.; Hogan, R.; Allcock, A.; Molodtsova, T.; Hopkins, K.; Wheeler, A.; Yesson, C. Phylogenetics and Mitogenome Organisation in Black Corals (Anthozoa: Hexacorallia: Antipatharia): An Order-Wide Survey Inferred from Complete Mitochondrial Genomes. Front. Mar. Sci. 2020, 7, 440. [Google Scholar] [CrossRef]
- Kitahara, M.; Fukami, H.; Benzoni, F.; Huang, D. The New Systematics of Scleractinia: Integrating Molecular and Morphological Evidence; Springer: Cham, Switzelrand, 2016; pp. 41–59. [Google Scholar]
- McFadden, C.; Quattrini, A.; Brugler, M.; Cowman, P.; Dueñas, L.; Kitahara, M.; Paz-García, D.; Reimer, J.; Rodriguez, E. Phylogenomics, Origin and Diversification of Anthozoans (Phylum Cnidaria). Syst. Biol. 2021, 70, 635–647. [Google Scholar] [CrossRef] [PubMed]
- Fautin, D. Catalog to families, genera, and species of orders Actiniaria and Corallimorpharia (Cnidaria: Anthozoa). Zootaxa 2016, 4145, 1–449. [Google Scholar] [CrossRef] [PubMed]
- Mejia, A.; Molodtsova, T.; Östman, C.; Bavestrello, G.; Rouse, G. Molecular phylogeny of Ceriantharia (Cnidaria: Anthozoa) reveals non-monophyly of traditionally accepted families. Zool. J. Linn. Soc. 2019, 190, 397–416. [Google Scholar] [CrossRef]
- Baird, A.; Cumbo, V.; Figueiredo, J.; Harii, S. A pre-zygotic barrier to hybridization in two con-generic species of scleractinian corals. F1000Research 2013, 2, 193. [Google Scholar] [CrossRef] [PubMed]
- Shearer, T.; van Oppen, M.; Romano, S.; Wörheide, G. Slow mitochondrial DNA sequence evolution in the Anthozoa (Cnidaria). Mol. Ecol. 2003, 11, 2475–2487. [Google Scholar] [CrossRef] [PubMed]
- Birky, C.; Fuerst, P.; Maruyama, T. Organelle Gene Diversity Under Migration, Mutation, and Drift: Equilibrium Expectations, Approach to Equilibrium, Effects of Heteroplasmic Cells, and Comparison to Nuclear Genes. Genetics 1989, 121, 613–627. [Google Scholar] [CrossRef] [PubMed]
- Lavrov, D.; Pett, W. Animal Mitochondrial DNA as We Do Not Know It: Mt-Genome Organization and Evolution in Nonbilaterian Lineages. Genome Biol. Evol. 2016, 8, 2896–2913. [Google Scholar] [CrossRef] [PubMed]
- Foox, J.; Brugler, M.; Siddall, M.; Rodriguez, E. Multiplexed pyrosequencing of nine sea anemone (Cnidaria: Anthozoa: Hexacorallia: Actiniaria) mitochondrial genomes. Mitochondrial DNA 2015, 1736, 2826–2832. [Google Scholar] [CrossRef] [PubMed]
- Tomasco, I.; Lessa, E. The evolution of mitochondrial genomes in subterranean caviomorph rodents: Adaptation against a background of purifying selection. Mol. Phylogenet. Evol. 2011, 61, 64–70. [Google Scholar] [CrossRef] [PubMed]
- Cf, S.; Frati, F.; Beckenbach, A.; Crespi, B.; Liu, H.; Flook, P. Evolution, Weighting, and Phylogenetic Utility of Mitochondrial Gene Sequences and a Compilation of Conserved Polymerase Chain Reaction Primers. Ann. Entomol. Soc. Am. 1994, 87, 651–701. [Google Scholar] [CrossRef]
- Hebert, P.; Ratnasingham, S.; Dewaard, J. Barcoding animal life: Cytochrome c oxidase subunit I divergences among closely related species. Proc. Biol. Sci./R. Soc. 2003, 270 (Suppl. S1), S96–S99. [Google Scholar] [CrossRef] [PubMed]
- Pawlowicz, R. Key physical variables in the ocean: Temperature, salinity, and density. Nat. Educ. Knowl. 2013, 4, 13. [Google Scholar]
- Costello, M.; Basher, Z.; Sayre, R.; Breyer, S.; Wright, D. Stratifying Ocean sampling globally and with depth to account for environmental variability. Sci. Rep. 2018, 8, 11259. [Google Scholar] [CrossRef] [PubMed]
- Wessel, P.; Luis, J.; Uieda, L.; Scharroo, R.; Wobbe, F.; Smith, W.; Tian, D. The Generic Mapping Tools Version 6. Geochem. Geophys. Geosyst. 2019, 20, 5556–5564. [Google Scholar] [CrossRef]
- Bo, M.; Bavestrello, G.; Kurek, D.; Paasch, S.; Brunner, E.; Born, R.; Galli, R.; Stelling, A.; Victor, S.; Petrova, O.; et al. Isolation and identification of chitin in the black coral Parantipathes larix (Anthozoa: Cnidaria). Int. J. Biol. Macromol. 2012, 51, 129–137. [Google Scholar] [CrossRef] [PubMed]
- Nowak, D.; Florek, M.; Nowak, J.; Kwiatek, W.; Lekki, J.; Chevallier, P.; Hacura, A.; Wrzalik, R.; Ben-Nissan, B.; Van Grieken, R.; et al. Morphology and the chemical make-up of the inorganic components of black corals. Mater. Sci. Eng. C 2009, 29, 1029–1038. [Google Scholar] [CrossRef]
- Wagner, G. Evolution and multi-functionality of the chitin system. EXS 1994, 69, 559–577. [Google Scholar] [CrossRef] [PubMed]
- Sun, Y.; Sun, J.; Yang, Y.; Yi, L.; Ip, J.C.-H.; Wong, W.C.; Kwan, Y.H.; Zhang, Y.; Han, Z.; Qiu, J.-W.; et al. Genomic Signatures Supporting the Symbiosis and Formation of Chitinous Tube in the Deep-Sea Tubeworm Paraescarpia echinospica. Mol. Biol. Evol. 2021, 38, 4116–4134. [Google Scholar] [CrossRef] [PubMed]
- Julian, D.; Gaill, F.; Wood, E.; Arp, A.; Fisher, C. Roots as a site of hydrogen sulfide uptake in the hydrocarbon seep vestimentiferan Lamellibrachia sp. J. Exp. Biol. 1999, 202, 2245–2257. [Google Scholar] [CrossRef]
- Greiner, S.; Lehwark, P.; Bock, R. OrganellarGenomeDRAW (OGDRAW) version 1.3.1: Expanded toolkit for the graphical visualization of organellar genomes. Nucleic Acids Res. 2019, 47, W59–W64. [Google Scholar] [CrossRef] [PubMed]
- Emblem, A.; Okkenhaug, S.; Weiss, E.; Denver, D.; Karlsen, B.; Moum, T.; Johansen, S. Sea anemones possess dynamic mitogenome structures. Mol. Phylogenet. Evol. 2014, 75, 184–193. [Google Scholar] [CrossRef] [PubMed]
- Celis, S.; Edgell, D.; Stelbrink, B.; Wibberg, D.; Hauffe, T.; Blom, J.; Kalinowski, J.; Wilke, T. Evolutionary and biogeographical implications of degraded LAGLIDADG endonuclease functionality and group I intron occurrence in stony corals (Scleractinia) and mushroom corals (Corallimorpharia). PLoS ONE 2017, 12, e0173734. [Google Scholar] [CrossRef] [PubMed]
- Fukami, H.; Chen, C.; Chiou, C.-Y.; Knowlton, N. Novel Group I Introns Encoding a Putative Homing Endonuclease in the Mitochondrial cox1 Gene of Scleractinian Corals. J. Mol. Evol. 2007, 64, 591–600. [Google Scholar] [CrossRef] [PubMed]
- Goddard, M.; Burt, A. Recurrent invasion and extinction of a selfish gene. Proc. Natl. Acad. Sci. USA 1999, 96, 13880–13885. [Google Scholar] [CrossRef] [PubMed]
- Koufopanou, V.; Goddard, M.; Burt, A. Adaptation for Horizontal Transfer in a Homing Endonuclease. Mol. Biol. Evol. 2002, 19, 239–246. [Google Scholar] [CrossRef] [PubMed]
- Goddard, M.; Leigh, J.; Roger, A.; Pemberton, A. Invasion and Persistence of a Selfish Gene in the Cnidaria. PLoS ONE 2006, 1, e3. [Google Scholar] [CrossRef] [PubMed]
- Boore, J.L. Animal mitochondrial genomes. Nucleic Acids Res. 1999, 27, 1767–1780. [Google Scholar] [CrossRef]
- Zhang, Y.; Gong, L.; Lu, X.; Jiang, L.; Liu, B.; Liu, L.; Lü, Z.-M.; Li, P.; Zhang, X. Gene rearrangements in the mitochondrial genome of Chiromantes eulimene (Brachyura: Sesarmidae) and phylogenetic implications for Brachyura. Int. J. Biol. Macromol. 2020, 162, 704–714. [Google Scholar] [CrossRef] [PubMed]
- Lavrov, D.; Lang, B. Poriferan mtDNA and Animal Phylogeny Based on Mitochondrial Gene Arrangements. Syst. Biol. 2005, 54, 651–659. [Google Scholar] [CrossRef] [PubMed]
- Lin, M.-F.; Kitahara, M.; Luo, H.; Tracey, D.; Geller, J.; Fukami, H.; Miller, D.; Chen, C. Mitochondrial Genome Rearrangements in the Scleractinia/Corallimorpharia Complex: Implications for Coral Phylogeny. Genome Biol. Evol. 2014, 6, 1086–1095. [Google Scholar] [CrossRef] [PubMed]
- Medina, M.; Collins, A.; Takaoka, T.; Kuehl, J.; Boore, J. Naked corals: Skeleton loss in Scleractinia. Proc. Natl. Acad. Sci. USA 2006, 103, 9096–9100. [Google Scholar] [CrossRef] [PubMed]
- Brugler, M.; France, S. The complete mitochondrial genome of the black coral Chrysopathes formosa (Cnidaria:Anthozoa:Antipatharia) supports classification of antipatharians within the subclass Hexacorallia. Mol. Phylogenet. Evol. 2007, 42, 776–788. [Google Scholar] [CrossRef] [PubMed]
- Quattrini, A.; Snyder, K.; Purow-Ruderman, R.; Seiblitz, I.; Hoang, J.; Floerke, N.; Ramos, N.; Wirshing, H.; Rodriguez, E.; McFadden, C. Mito-nuclear discordance within Anthozoa, with notes on unique properties of their mitochondrial genomes. Sci. Rep. 2023, 13, 7443. [Google Scholar] [CrossRef] [PubMed]
- Ramadan, H.A.; Baeshen, N.A. Biological Identifications through DNA Barcodes; IntechOpen: London, UK, 2012. [Google Scholar]
- McFadden, C. Genetic and taxonomic relationships among Northeastern Atlantic and Mediterranean populations of the soft coral Alcyonium coralloides. Mar. Biol. 1999, 133, 171–184. [Google Scholar] [CrossRef]
- Xu, C. Comparative mitochondrial genome analyses reveal conserved gene arrangement but massive expansion/contraction in two closely related Exserohilum pathogens. Comput. Struct. Biotechnol. J. 2022, 20, 1456–1469. [Google Scholar] [CrossRef]
- Keller, N.; Oskina, N.; Savilova, T. Arctic and Antarctic Scleractinian Corals: Comparisons—Similarities and Differences. Oceanology 2019, 59, 374–380. [Google Scholar] [CrossRef]
- Fautin, D.; Guinotte, J.; Orr, J. Comparative depth distribution of corallimorpharians and scleractinians (Cnidaria: Anthozoa). Mar. Ecol. Prog. Ser. 2009, 397, 63–70. [Google Scholar] [CrossRef][Green Version]
- Nguyen, L.-T.; Schmidt, H.; von Haeseler, A.; Minh, B. IQ-TREE: A Fast and Effective Stochastic Algorithm for Estimating Maximum-Likelihood Phylogenies. Mol. Biol. Evol. 2014, 32, 268–274. [Google Scholar] [CrossRef] [PubMed]
- Salzberg, S.; Salzberg, A.; Kerlavage, A.; Tomb, J.-F. Skewed oligomers and origins of replication. Gene 1998, 217, 57–67. [Google Scholar] [CrossRef] [PubMed]
- Tanaka, M.; Ozawa, T. Strand Asymmetry in Human Mitochondrial DNA Mutations. Genomics 1994, 22, 327–335. [Google Scholar] [CrossRef] [PubMed]
- Ciesielski, G.L.; Oliveira, M.T.; Kaguni, L.S. Chapter Eight—Animal Mitochondrial DNA Replication. In The Enzymes; Kaguni, L.S., Oliveira, M.T., Eds.; Academic Press: Cambridge, MA, USA, 2016; Volume 39, pp. 255–292. [Google Scholar]
- Castellana, S.; Vicario, S. Evolutionary Patterns of the Mitochondrial Genome in Metazoa: Exploring the Role of Mutation and Selection in Mitochondrial Protein–Coding Genes. Genome Biol. Evol. 2011, 3, 1067–1079. [Google Scholar] [CrossRef] [PubMed]
- Park, E.; Hwang, D.-S.; Lee, J.-S.; Song, J.-I.; Seo, T.-K.; Won, Y.-J. Estimation of divergence times in cnidarian evolution based on mitochondrial protein-coding genes and the fossil record. Mol. Phylogenet. Evol. 2012, 62, 329–345. [Google Scholar] [CrossRef] [PubMed]
- Quattrini, A.M.; Rodríguez, E.; Faircloth, B.C.; Cowman, P.F.; Brugler, M.R.; Farfan, G.A.; Hellberg, M.E.; Kitahara, M.V.; Morrison, C.L.; Paz-García, D.A.; et al. Palaeoclimate ocean conditions shaped the evolution of corals and their skeletons through deep time. Nat. Ecol. Evol. 2020, 4, 1531–1538. [Google Scholar] [CrossRef] [PubMed]
- Andrews, S. FastQC a Quality Control Tool for High Throughput Sequence Data. 2014. Available online: http://www.bioinformatics.babraham.ac.uk/projects/fastqc/ (accessed on 9 July 2024).
- Chen, S. Ultrafast one-pass FASTQ data preprocessing, quality control, and deduplication using fastp. iMeta 2023, 2, e107. [Google Scholar] [CrossRef] [PubMed]
- Li, D.; Liu, C.-M.; Luo, R.; Sadakane, K.; Lam, T.-W. MEGAHIT: An ultra-fast single-node solution for large and complex metagenomics assembly via succinct de Bruijn graph. Bioinformatics 2015, 31, 1674–1676. [Google Scholar] [CrossRef] [PubMed]
- Nurk, S.; Bankevich, A.; Antipov, D.; Gurevich, A.; Korobeynikov, A.; Lapidus, A.; Prjibelski, A.; Pyshkin, A.; Sirotkin, A.; Sirotkin, Y.; et al. Assembling Single-Cell Genomes and Mini-Metagenomes from Chimeric MDA Products. J. Comput. Biol. 2013, 20, 714–737. [Google Scholar] [CrossRef] [PubMed]
- Donath, A.; Jühling, F.; Al-Arab, M.; Bernhart, S.; Reinhardt, F.; Stadler, P.; Middendorf, M.; Bernt, M. Improved annotation of protein-coding genes boundaries in metazoan mitochondrial genomes. Nucleic Acids Res. 2019, 47, 10543–10552. [Google Scholar] [CrossRef] [PubMed]
- Tillich, M.; Lehwark, P.; Pellizzer, T.; Ulbricht-Jones, E.; Fischer, A.; Bock, R.; Greiner, S. GeSeq-Versatile and accurate annotation of organelle genomes. Nucleic Acids Res. 2017, 45, W6–W11. [Google Scholar] [CrossRef] [PubMed]
- Lowe, T.; Chan, P. TRNAscan-SE On-line: Integrating search and context for analysis of transfer RNA genes. Nucleic Acids Res. 2016, 44, W54–W57. [Google Scholar] [CrossRef] [PubMed]
- Richter, M.; Rossello-Mora, R.; Glöckner, F.; Peplies, J. JSpeciesWS: A web server for prokaryotic species circumscription based on pairwise genome comparison. Bioinformatics 2015, 32, 929–931. [Google Scholar] [CrossRef] [PubMed]
- Tang, H.; Bowers, J.; Wang, X.; Ming, R.; Alam, M.; Paterson, A. Synteny and Collinearity in Plant Genomes. Science 2008, 320, 486–488. [Google Scholar] [CrossRef] [PubMed]
- Katoh, K.; Toh, H.; Katoh, K.; Toh, H. Parallelization of the MAFFT multiple sequence alignment program. Bioinformatics 26: 1899–1900. Bioinformatics 2010, 26, 1899–1900. [Google Scholar] [CrossRef] [PubMed]
- Capella-Gutierrez, S.; Silla-Martínez, J.; Gabaldón, T. TrimAl: A tool for automated alignment trimming in large-scale phylogenetic analyses. Bioinformatics 2009, 25, 1972–1973. [Google Scholar] [CrossRef] [PubMed]
- Kumar, S.; Suleski, M.; Craig, J.; Kasprowicz, A.; Sanderford, M.; Li, M.; Stecher, G.; Hedges, S. TimeTree 5: An Expanded Resource for Species Divergence Times. Mol. Biol. Evol. 2022, 39, msac174. [Google Scholar] [CrossRef] [PubMed]
- Yang, Z.; Yang, Z.H. PAML 4: Phylogenetic analysis by maximum likelihood. Mol Biol Evol 24: 1586–1591. Mol. Biol. Evol. 2007, 24, 1586–1591. [Google Scholar] [CrossRef] [PubMed]




| Name | Genome Size (bp) | GC Content (%) | Depth (m) | T (°C) | Salinity (PSU) | Density (kg/m3) | Longitude (°E) | Latitude (°N) |
|---|---|---|---|---|---|---|---|---|
| Leiopathes sp. | 21,653 | 0.39 | 430 m | 9.28 | 34.33 | 1028.50 | 118.54 | 22.70 |
| Schizopathidae 1 | 17,699 | 0.40 | 1105 m | 3.90 | 34.48 | 1032.48 | 115.81 | 13.50 |
| Bathypathes sp.2 | 17,681 | 0.40 | 1176 m | 3.70 | 34.50 | 1032.85 | 114.79 | 13.99 |
| Trissopathes sp. | 18,360 | 0.39 | 1180 m | 3.91 | 34.48 | 1032.82 | 115.56 | 13.35 |
| Bathypathes sp.1 | 17,700 | 0.40 | 1253 m | 3.70 | 34.49 | 1033.18 | 115.54 | 13.33 |
Disclaimer/Publisher’s Note: The statements, opinions and data contained in all publications are solely those of the individual author(s) and contributor(s) and not of MDPI and/or the editor(s). MDPI and/or the editor(s) disclaim responsibility for any injury to people or property resulting from any ideas, methods, instructions or products referred to in the content. |
© 2024 by the authors. Licensee MDPI, Basel, Switzerland. This article is an open access article distributed under the terms and conditions of the Creative Commons Attribution (CC BY) license (https://creativecommons.org/licenses/by/4.0/).
Share and Cite
Wei, Z.; Yang, Y.; Meng, L.; Zhang, N.; Liu, S.; Meng, L.; Li, Y.; Shao, C. The Mitogenomic Landscape of Hexacorallia Corals: Insight into Their Slow Evolution. Int. J. Mol. Sci. 2024, 25, 8218. https://doi.org/10.3390/ijms25158218
Wei Z, Yang Y, Meng L, Zhang N, Liu S, Meng L, Li Y, Shao C. The Mitogenomic Landscape of Hexacorallia Corals: Insight into Their Slow Evolution. International Journal of Molecular Sciences. 2024; 25(15):8218. https://doi.org/10.3390/ijms25158218
Chicago/Turabian StyleWei, Zhanfei, Yang Yang, Lihui Meng, Nannan Zhang, Shanshan Liu, Liang Meng, Yang Li, and Changwei Shao. 2024. "The Mitogenomic Landscape of Hexacorallia Corals: Insight into Their Slow Evolution" International Journal of Molecular Sciences 25, no. 15: 8218. https://doi.org/10.3390/ijms25158218
APA StyleWei, Z., Yang, Y., Meng, L., Zhang, N., Liu, S., Meng, L., Li, Y., & Shao, C. (2024). The Mitogenomic Landscape of Hexacorallia Corals: Insight into Their Slow Evolution. International Journal of Molecular Sciences, 25(15), 8218. https://doi.org/10.3390/ijms25158218

