A Scaled Proteomic Discovery Study for Prostate Cancer Diagnostic Markers Using ProteographTM and Trapped Ion Mobility Mass Spectrometry
Abstract
1. Introduction
2. Results
2.1. Study Population and Design
2.2. ProteographTM-Enabled Proteomic Profiling of Serum Specimens
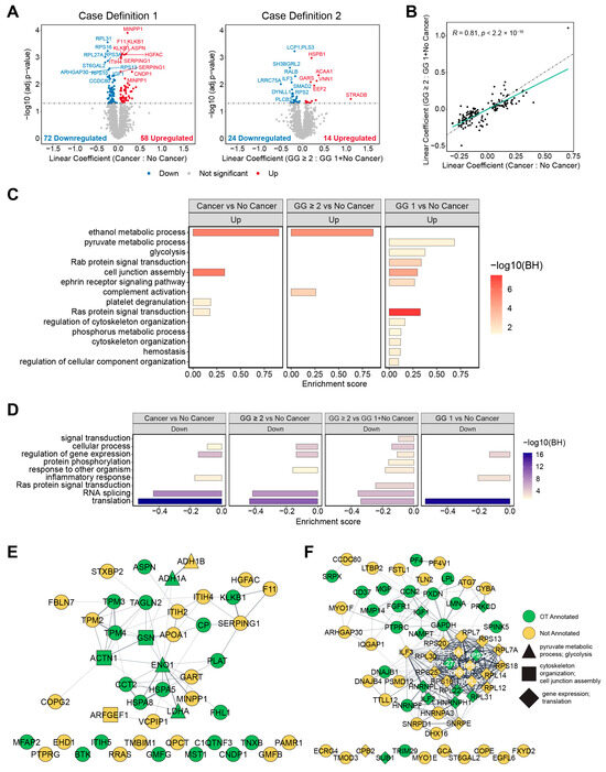
2.3. Differential Protein Expression across Cancer Subgroups and No Cancer Controls
2.4. Protein Multimarker (MM) Classifier for Prostate Cancer Diagnosis
2.5. Validation of the Multimarker Signature
2.6. Bootstrapped Bias-Corrected Cross-Validation
2.7. Top Protein Features in the Classifier
3. Discussion
4. Materials and Methods
4.1. Study Design
4.2. Study Population
4.3. Cancer Outcomes
4.4. Preparation and Batch Randomization
4.5. Automated Blood Serum Sample Processing with ProteographTM Workflow
4.6. Data-Independent Acquisition (DIA) Liquid Chromatography-Coupled Mass Spectrometry (LC-MS)
4.7. Spectral Library Generation
4.8. Raw MS Data Processing
4.9. Differential Expression Analysis and Functional Annotation
4.10. Protein Multimarker Classifier
4.10.1. Multimarker Signature Development
4.10.2. Custom Pipeline
4.10.3. Model Selection and Tuning
4.11. Validation Analysis
4.11.1. Assessment of the Classifier in the Held-Out Validation Set
4.11.2. Contingency Plan for Model Tuning and Estimation of Out-of-Sample Performance Using Bootstrapped Bias-Corrected Cross-Validation
4.12. Summarizing Importance of Features in the Multimarker Signature
5. Conclusions
Supplementary Materials
Author Contributions
Funding
Institutional Review Board Statement
Informed Consent Statement
Data Availability Statement
Acknowledgments
Conflicts of Interest
References
- ACS. American Cancer Society. In Cancer Facts and Figures 2024; American Cancer Society: Atlanta, GA, USA, 2024; Available online: https://www.cancer.org/content/dam/cancer-org/research/cancer-facts-and-statistics/annual-cancer-facts-and-figures/2024/2024-cancer-facts-and-figures-acs.pdf (accessed on 15 May 2024).
- Etzioni, R.; Gulati, R.; Tsodikov, A.; Wever, E.M.; Penson, D.F.; Heijnsdijk, E.A.; Katcher, J.; Draisma, G.; Feuer, E.J.; de Koning, H.J.; et al. The prostate cancer conundrum revisited: Treatment changes and prostate cancer mortality declines. Cancer 2012, 118, 5955–5963. [Google Scholar] [CrossRef] [PubMed]
- Jhaveri, F.M.; Klein, E.A.; Kupelian, P.A.; Zippe, C.; Levin, H.S. Declining rates of extracapsular extension after radical prostatectomy: Evidence for continued stage migration. J. Clin. Oncol. 1999, 17, 3167–3172. [Google Scholar] [CrossRef] [PubMed]
- Siegel, R.; Naishadham, D.; Jemal, A. Cancer statistics 2013. CA Cancer J. Clin. 2013, 63, 11–30. [Google Scholar] [CrossRef] [PubMed]
- Dahiya, V.; Hans, S.; Kumari, R.; Bagchi, G. Prostate cancer biomarkers: From early diagnosis to precision treatment. Clin. Transl. Oncol. 2024, 1–13. [Google Scholar] [CrossRef] [PubMed]
- Milonas, D.; Venclovas, Z.; Sasnauskas, G.; Ruzgas, T. The Significance of Prostate Specific Antigen Persistence in Prostate Cancer Risk Groups on Long-Term Oncological Outcomes. Cancers 2021, 13, 2453. [Google Scholar] [CrossRef] [PubMed]
- Loeb, S.; Shin, S.S.; Broyles, D.L.; Wei, J.T.; Sanda, M.; Klee, G.; Partin, A.W.; Sokoll, L.; Chan, D.W.; Bangma, C.H.; et al. Prostate Health Index improves multivariable risk prediction of aggressive prostate cancer. BJU Int. 2017, 120, 61–68. [Google Scholar] [CrossRef] [PubMed]
- Sanda, M.G.; Dunn, R.L.; Michalski, J.; Sandler, H.M.; Northouse, L.; Hembroff, L.; Lin, X.; Greenfield, T.K.; Litwin, M.S.; Saigal, C.S.; et al. Quality of life and satisfaction with outcome among prostate-cancer survivors. N. Engl. J. Med. 2008, 358, 1250–1261. [Google Scholar] [CrossRef] [PubMed]
- Tidd-Johnson, A.; Sebastian, S.A.; Co, E.L.; Afaq, M.; Kochhar, H.; Sheikh, M.; Mago, A.; Poudel, S.; Fernandez, J.A.; Rodriguez, I.D.; et al. Prostate cancer screening: Continued controversies and novel biomarker advancements. Curr. Urol. 2022, 16, 197–206. [Google Scholar] [CrossRef]
- Wilt, T.J.; Shamliyan, T.; Taylor, B.; MacDonald, R.; Tacklind, J.; Rutks, I.; Koeneman, K.; Cho, C.-S.; Kane, R.L. AHRQ Comparative Effectiveness Reviews. In Comparative Effectiveness of Therapies for Clinically Localized Prostate Cancer; Agency for Healthcare Research and Quality (US): Rockville, MD, USA, 2008. [Google Scholar]
- Schröder, F.H.; Hugosson, J.; Roobol-Bouts, M.J.; Tammela, T.L.J.; Ciatto, S.; Nelen, V.; Kwiatkowski, M.; Lujan, M.; Lilja, H.; Zappa, M.; et al. Screening and prostate-cancer mortality in a randomized European study. N. Engl. J. Med. 2009, 360, 1320–1328. [Google Scholar] [CrossRef] [PubMed]
- Ahmed, H.U.; El-Shater Bosaily, A.; Brown, L.C.; Gabe, R.; Kaplan, R.; Parmar, M.K.; Collaco-Moraes, Y.; Ward, K.; Hindley, R.G.; Freeman, A.; et al. Diagnostic accuracy of multi-parametric MRI and TRUS biopsy in prostate cancer (PROMIS): A paired validating confirmatory study. Lancet 2017, 389, 815–822. [Google Scholar] [CrossRef]
- Björnebo, L.; Discacciati, A.; Falagario, U.; Vigneswaran, H.T.; Jäderling, F.; Grönberg, H.; Eklund, M.; Nordström, T.; Lantz, A. Biomarker vs MRI-Enhanced Strategies for Prostate Cancer Screening: The STHLM3-MRI Randomized Clinical Trial. JAMA Netw. Open 2024, 7, e247131. [Google Scholar] [CrossRef] [PubMed]
- Tonttila, P.P.; Lantto, J.; Pääkkö, E.; Piippo, U.; Kauppila, S.; Lammentausta, E.; Ohtonen, P.; Vaarala, M.H. Prebiopsy Multiparametric Magnetic Resonance Imaging for Prostate Cancer Diagnosis in Biopsy-naive Men with Suspected Prostate Cancer Based on Elevated Prostate-specific Antigen Values: Results from a Randomized Prospective Blinded Controlled Trial. Eur. Urol. 2016, 69, 419–425. [Google Scholar] [CrossRef] [PubMed]
- Wei, C.; Szewczyk-Bieda, M.; Bates, A.S.; Donnan, P.T.; Rauchhaus, P.; Gandy, S.; Ragupathy, S.K.A.; Singh, P.; Coll, K.; Serhan, J.; et al. Multicenter Randomized Trial Assessing MRI and Image-guided Biopsy for Suspected Prostate Cancer: The MULTIPROS Study. Radiology 2023, 308, e221428. [Google Scholar] [CrossRef]
- Chang, E.K.; Gadzinski, A.J.; Nyame, Y.A. Blood and urine biomarkers in prostate cancer: Are we ready for reflex testing in men with an elevated prostate-specific antigen? Asian J. Urol. 2021, 8, 343–353. [Google Scholar] [CrossRef]
- Russo, G.I.; Regis, F.; Castelli, T.; Favilla, V.; Privitera, S.; Giardina, R.; Cimino, S.; Morgia, G. A Systematic Review and Meta-analysis of the Diagnostic Accuracy of Prostate Health Index and 4-Kallikrein Panel Score in Predicting Overall and High-grade Prostate Cancer. Clin. Genitourin Cancer 2017, 15, 429–439.e1. [Google Scholar] [CrossRef] [PubMed]
- Stonier, T.; Simson, N.; Shah, T.; Lobo, N.; Amer, T.; Lee, S.-M.; Bass, E.; Chau, E.; Grey, A.; McCartan, N.; et al. The “Is mpMRI Enough” or IMRIE Study: A Multicentre Evaluation of Prebiopsy Multiparametric Magnetic Resonance Imaging Compared with Biopsy. Eur. Urol. Focus 2021, 7, 1027–1034. [Google Scholar] [CrossRef]
- Chen, J.-Y.; Wang, P.-Y.; Liu, M.-Z.; Lyu, F.; Ma, M.-W.; Ren, X.-Y.; Gao, X.-S. Biomarkers for Prostate Cancer: From Diagnosis to Treatment. Diagnostics 2023, 13, 3350. [Google Scholar] [CrossRef] [PubMed]
- Liu, M.C.; Oxnard, G.R.; Klein, E.A.; Swanton, C.; Seiden, M.V.; CCGA Consortium. Sensitive and specific multi-cancer detection and localization using methylation signatures in cell-free DNA. Ann. Oncol. 2020, 31, 745–759. [Google Scholar] [CrossRef]
- Geyer, P.E.; Holdt, L.M.; Teupser, D.; Mann, M. Revisiting biomarker discovery by plasma proteomics. Mol. Syst. Biol. 2017, 13, 942. [Google Scholar] [CrossRef] [PubMed]
- Blume, J.E.; Manning, W.C.; Troiano, G.; Hornburg, D.; Figa, M.; Hesterberg, L.; Platt, T.L.; Zhao, X.; Cuaresma, R.A.; Everley, P.A.; et al. Rapid, deep and precise profiling of the plasma proteome with multi-nanoparticle protein corona. Nat. Commun. 2020, 11, 3662. [Google Scholar] [CrossRef]
- Ferdosi, S.; Stukalov, A.; Hasan, M.; Tangeysh, B.; Brown, T.R.; Wang, T.; Elgierari, E.M.; Zhao, X.; Huang, Y.; Alavi, A.; et al. Enhanced Competition at the Nano-Bio Interface Enables Comprehensive Characterization of Protein Corona Dynamics and Deep Coverage of Proteomes. Adv. Mater. 2022, 34, e2206008. [Google Scholar] [CrossRef] [PubMed]
- Ferdosi, S.; Tangeysh, B.; Brown, T.R.; Everley, P.A.; Figa, M.; McLean, M.; Elgierari, E.M.; Zhao, X.; Garcia, V.J.; Wang, T.; et al. Engineered nanoparticles enable deep proteomics studies at scale by leveraging tunable nano-bio interactions. Proc. Natl. Acad. Sci. USA 2022, 119, e2106053119. [Google Scholar] [CrossRef] [PubMed]
- Donovan, M.K.R.; Huang, Y.; Blume, J.E.; Wang, J.; Hornburg, D.; Ferdosi, S.; Mohtashemi, I.; Kim, S.; Ko, M.; Benz, R.W.; et al. Functionally distinct BMP1 isoforms show an opposite pattern of abundance in plasma from non-small cell lung cancer subjects and controls. PLoS ONE 2023, 18, e0282821. [Google Scholar] [CrossRef] [PubMed]
- Houerbi, N.; Kim, J.; Overbey, E.G.; Batra, R.; Schweickart, A.; Patras, L.; Lucotti, S.; Ryon, K.A.; Najjar, D.; Meydan, C.; et al. Secretome profiling reveals acute changes in oxidative stress, brain homeostasis, and coagulation following short-duration spaceflight. Nat. Commun. 2024, 15, 4862. [Google Scholar] [CrossRef] [PubMed]
- Overbey, E.G.; Kim, J.; Tierney, B.T.; Park, J.; Houerbi, N.; Lucaci, A.G.; Medina, S.G.; Damle, N.; Najjar, D.; Grigorev, K.; et al. The Space Omics and Medical Atlas (SOMA) and international astronaut biobank. Nature 2024, 1–3. [Google Scholar] [CrossRef] [PubMed]
- Roberts, M.D.; Ruple, B.A.; Godwin, J.S.; McIntosh, M.C.; Chen, S.-Y.; Kontos, N.J.; Agyin-Birikorang, A.; Michel, M.; Plotkin, D.L.; Mattingly, M.L.; et al. A novel deep proteomic approach in human skeletal muscle unveils distinct molecular signatures affected by aging and resistance training. Aging 2024, 16, 6631. [Google Scholar] [CrossRef] [PubMed]
- Suhre, K.; Venkataraman, G.R.; Guturu, H.; Halama, A.; Stephan, N.; Thareja, G.; Sarwath, H.; Motamedchaboki, K.; Donovan, M.K.R.; Siddiqui, A.; et al. Nanoparticle enrichment mass-spectrometry proteomics identifies protein-altering variants for precise pQTL mapping. Nat. Commun. 2024, 15, 989. [Google Scholar] [CrossRef] [PubMed]
- Suhre, K.; Chen, Q.; Halama, A.; Mendez, K.; Dahlin, A.; Stephan, N.; Thareja, G.; Sarwath, H.; Guturu, H.; Dwaraka, V.B.; et al. A genome-wide association study of mass spectrometry proteomics using the Seer Proteograph platform. bioRxiv 2024. [Google Scholar] [CrossRef]
- Meier, F.; Brunner, A.-D.; Koch, S.; Koch, H.; Lubeck, M.; Krause, M.; Goedecke, N.; Decker, J.; Kosinski, T.; Park, M.A.; et al. Online Parallel Accumulation-Serial Fragmentation (PASEF) with a Novel Trapped Ion Mobility Mass Spectrometer. Mol. Cell. Proteomics 2018, 17, 2534–2545. [Google Scholar] [CrossRef] [PubMed]
- Vitko, D.; Chou, W.-F.; Golmaei, S.N.; Lee, J.-Y.; Belthangady, C.; Blume, J.; Chan, J.K.; Flores-Campuzano, G.; Hu, Y.; Liu, M.; et al. timsTOF HT Improves Protein Identification and Quantitative Reproducibility for Deep Unbiased Plasma Protein Biomarker Discovery. J. Proteome Res. 2024, 23, 929–938. [Google Scholar] [CrossRef]
- Meier, F.; Brunner, A.-D.; Frank, M.; Ha, A.; Bludau, I.; Voytik, E.; Kaspar-Schoenefeld, S.; Lubeck, M.; Raether, O.; Bache, N.; et al. diaPASEF: Parallel accumulation-serial fragmentation combined with data-independent acquisition. Nat. Methods 2020, 17, 1229–1236. [Google Scholar] [CrossRef] [PubMed]
- Pepe, M.S.; Li, C.I.; Feng, Z. Improving the quality of biomarker discovery research: The right samples and enough of them. Cancer Epidemiol. Biomarkers Prev. 2015, 24, 944–950. [Google Scholar] [CrossRef] [PubMed]
- Thompson, I.M.; Ankerst, D.P.; Chi, C.; Goodman, P.J.; Tangen, C.M.; Lucia, M.S.; Feng, Z.; Parnes, H.L.; Coltman, C.A. Assessing prostate cancer risk: Results from the Prostate Cancer Prevention Trial. J. Natl. Cancer Inst. 2006, 98, 529–534. [Google Scholar] [CrossRef] [PubMed]
- Tuck, M.K.; Chan, D.W.; Chia, D.; Godwin, A.K.; Grizzle, W.E.; Krueger, K.E.; Rom, W.; Sanda, M.; Sorbara, L.; Stass, S.; et al. Standard operating procedures for serum and plasma collection: Early detection research network consensus statement standard operating procedure integration working group. J. Proteome Res. 2009, 8, 113–117. [Google Scholar] [CrossRef] [PubMed]
- Hernandez, J.; Gelfond, J.; Goros, M.; Liss, M.A.; Liang, Y.; Ankerst, D.; Thompson, I.M.; Leach, R.J. The effect of 3-month finasteride challenge on biomarkers for predicting cancer outcome on biopsy: Results of a randomized trial. PLoS ONE 2018, 13, e0204823. [Google Scholar] [CrossRef] [PubMed]
- Gelfond, J.; Choate, K.; Ankerst, D.P.; Hernandez, J.; Leach, R.J.; Thompson, I.M. Intermediate-Term Risk of Prostate Cancer is Directly Related to Baseline Prostate Specific Antigen: Implications for Reducing the Burden of Prostate Specific Antigen Screening. J. Urol. 2015, 194, 46–51. [Google Scholar] [CrossRef] [PubMed]
- Cox, J.; Hein, M.Y.; Luber, C.A.; Paron, I.; Nagaraj, N.; Mann, M. Accurate proteome-wide label-free quantification by delayed normalization and maximal peptide ratio extraction, termed MaxLFQ. Mol. Cell. Proteom. 2014, 13, 2513–2526. [Google Scholar] [CrossRef] [PubMed]
- Keshishian, H.; Burgess, M.W.; Gillette, M.A.; Mertins, P.; Clauser, K.R.; Mani, D.; Kuhn, E.W.; Farrell, L.A.; Gerszten, R.E.; Carr, S.A. Multiplexed, Quantitative Workflow for Sensitive Biomarker Discovery in Plasma Yields Novel Candidates for Early Myocardial Injury. Mol. Cell. Proteom. 2015, 14, 2375–2393. [Google Scholar] [CrossRef] [PubMed]
- Ochoa, D.; Hercules, A.; Carmona, M.; Suveges, D.; Baker, J.; Malangone, C.; Lopez, I.; Miranda, A.; Cruz-Castillo, C.; Fumis, L.; et al. The next-generation Open Targets Platform: Reimagined, redesigned, rebuilt. Nucleic Acids Res. 2023, 51, D1353–D1359. [Google Scholar] [CrossRef]
- Cox, J.; Mann, M. 1D and 2D annotation enrichment: A statistical method integrating quantitative proteomics with complementary high-throughput data. BMC Bioinform. 2012, 13 (Suppl. S16), S12. [Google Scholar] [CrossRef]
- Szklarczyk, D.; Kirsch, R.; Koutrouli, M.; Nastou, K.; Mehryary, F.; Hachilif, R.; Gable, A.L.; Fang, T.; Doncheva, N.T.; Pyysalo, S.; et al. The STRING database in 2023: Protein-protein association networks and functional enrichment analyses for any sequenced genome of interest. Nucleic Acids Res. 2023, 51, D638–D646. [Google Scholar] [CrossRef] [PubMed]
- Zhu, M.L.; Kyprianou, N. Role of androgens and the androgen receptor in epithelial-mesenchymal transition and invasion of prostate cancer cells. FASEB J. 2010, 24, 769–777. [Google Scholar] [CrossRef] [PubMed]
- Tsamardinos, I.; Greasidou, E.; Borboudakis, G. Bootstrapping the out-of-sample predictions for efficient and accurate cross-validation. Mach. Learn 2018, 107, 1895–1922. [Google Scholar] [CrossRef] [PubMed]
- Cao, Y.; Nimptsch, K.; Shui, I.M.; Platz, E.A.; Wu, K.; Pollak, M.N.; Kenfield, S.A.; Stampfer, M.J.; Giovannucci, E.L. Prediagnostic plasma IGFBP-1, IGF-1 and risk of prostate cancer. Int. J. Cancer 2015, 136, 2418–2426. [Google Scholar] [CrossRef] [PubMed]
- Thomas, S.N.; Harlan, R.; Chen, J.; Aiyetan, P.; Liu, Y.; Sokoll, L.J.; Aebersold, R.; Chan, D.W.; Zhang, H. Multiplexed Targeted Mass Spectrometry-Based Assays for the Quantification of N-Linked Glycosite-Containing Peptides in Serum. Anal. Chem. 2015, 87, 10830–10838. [Google Scholar] [CrossRef] [PubMed]
- Tonry, C.L.; Doherty, D.; O’shea, C.; Morrissey, B.; Staunton, L.; Flatley, B.; Shannon, A.; Armstrong, J.; Pennington, S.R. Discovery and Longitudinal Evaluation of Candidate Protein Biomarkers for Disease Recurrence in Prostate Cancer. J. Proteome Res. 2015, 14, 2769–2783. [Google Scholar] [CrossRef] [PubMed]
- Gabriele, C.; Aracri, F.; Prestagiacomo, L.E.; Rota, M.A.; Alba, S.; Tradigo, G.; Guzzi, P.H.; Cuda, G.; Damiano, R.; Veltri, P.; et al. Development of a predictive model to distinguish prostate cancer from benign prostatic hyperplasia by integrating serum glycoproteomics and clinical variables. Clin. Proteom. 2023, 20, 52. [Google Scholar] [CrossRef] [PubMed]
- Schwenk, J.M.; Igel, U.; Neiman, M.; Langen, H.; Becker, C.; Bjartell, A.; Ponten, F.; Wiklund, F.; Grönberg, H.; Nilsson, P.; et al. Toward next generation plasma profiling via heat-induced epitope retrieval and array-based assays. Mol. Cell. Proteom. 2010, 9, 2497–2507. [Google Scholar] [CrossRef] [PubMed]
- Donkena, K.V.; Kohli, M.; Young, C.Y.; Tindall, D.J.; Nandy, D.; McKenzie, K.M.; Bevan, G.H. Whole blood defensin mRNA expression is a predictive biomarker of docetaxel response in castration-resistant prostate cancer. Onco. Targets Ther. 2015, 8, 1915–1922. [Google Scholar] [CrossRef][Green Version]
- Kaikkonen, E.; Takala, A.; Pursiheimo, J.-P.; Wahlström, G.; Schleutker, J. The interactome of the prostate-specific protein Anoctamin 7. Cancer Biomark. 2020, 28, 91–100. [Google Scholar] [CrossRef]
- Kokabee, L.; Wang, X.; Sevinsky, C.J.; Wang WL, W.; Cheu, L.; Chittur, S.V.; Karimipoor, M.; Tenniswood, M.; Conklin, D.S. Bruton’s tyrosine kinase is a potential therapeutic target in prostate cancer. Cancer Biol. Ther. 2015, 16, 1604–1615. [Google Scholar] [CrossRef] [PubMed]
- Yu, J.; Yu, J.; Mani, R.S.; Cao, Q.; Brenner, C.J.; Cao, X.; Wang, X.; Wu, L.; Li, J.; Hu, M.; et al. An integrated network of androgen receptor, polycomb, and TMPRSS2-ERG gene fusions in prostate cancer progression. Cancer Cell 2010, 17, 443–454. [Google Scholar] [CrossRef]
- Lu, L.; Fu, N.; Luo, X.; Li, X.-P. Overexpression of cofilin 1 in prostate cancer and the corresponding clinical implications. Oncol. Lett. 2015, 9, 2757–2761. [Google Scholar] [CrossRef] [PubMed]
- Davis, J.E.; Xie, X.; Guo, J.; Huang, W.; Chu, W.-M.; Huang, S.; Teng, Y.; Wu, G. ARF1 promotes prostate tumorigenesis via targeting oncogenic MAPK signaling. Oncotarget 2016, 7, 39834–39845. [Google Scholar] [CrossRef] [PubMed]
- Qian, Y.; Feng, D.; Wang, J.; Wei, W.; Wei, Q.; Han, P.; Yang, L. Establishment of cancer-associated fibroblasts-related subtypes and prognostic index for prostate cancer through single-cell and bulk RNA transcriptome. Sci. Rep. 2023, 13, 9016. [Google Scholar] [CrossRef] [PubMed]
- Myers, J.S.; Vallega, K.A.; White, J.; Yu, K.; Yates, C.C.; Sang, Q.-X.A. Proteomic characterization of paired non-malignant and malignant African-American prostate epithelial cell lines distinguishes them by structural proteins. BMC Cancer 2017, 17, 480. [Google Scholar] [CrossRef] [PubMed]
- Chen, C.C.; Chiou, S.H.; Yang, C.L.; Chow, K.C.; Lin, T.Y.; Chang, H.W.; You, W.C.; Huang, H.W.; Chen, C.M.; Chen, N.C.; et al. Secreted gelsolin desensitizes and induces apoptosis of infiltrated lymphocytes in prostate cancer. Oncotarget 2017, 8, 77152–77167. [Google Scholar] [CrossRef] [PubMed]
- Oelrich, F.; Junker, H.; Stope, M.B.; Erb, H.H.; Walther, R.; Venz, S.; Zimmermann, U. Gelsolin Governs the Neuroendocrine Transdifferentiation of Prostate Cancer Cells and Suppresses the Apoptotic Machinery. Anticancer. Res. 2021, 41, 3717–3729. [Google Scholar] [CrossRef]
- Lei, X.; Zhang, T.; Deng, Z.; Jiang, T.; Hu, Y.; Yang, N. Coagulation markers as independent predictors of prostate cancer aggressiveness: A retrospective cohort study. Sci. Rep. 2023, 13, 16073. [Google Scholar] [CrossRef] [PubMed]
- Wanjari, U.R.; Mukherjee, A.G.; Gopalakrishnan, A.V.; Murali, R.; Dey, A.; Vellingiri, B.; Ganesan, R. Role of Metabolism and Metabolic Pathways in Prostate Cancer. Metabolites 2023, 13, 183. [Google Scholar] [CrossRef]
- Wygrecka, M.; Marsh, L.M.; Morty, R.E.; Henneke, I.; Guenther, A.; Lohmeyer, J.; Markart, P.; Preissner, K.T. Enolase-1 promotes plasminogen-mediated recruitment of monocytes to the acutely inflamed lung. Blood 2009, 113, 5588–5598. [Google Scholar] [CrossRef] [PubMed]
- Chen, M.-L.; Yuan, T.-T.; Chuang, C.-F.; Huang, Y.-T.; Chung, I.-C.; Huang, W.-C. A Novel Enolase-1 Antibody Targets Multiple Interacting Players in the Tumor Microenvironment of Advanced Prostate Cancer. Mol. Cancer Ther. 2022, 21, 1337–1347. [Google Scholar] [CrossRef]
- Bok, R.; Lee, J.; Sriram, R.; Keshari, K.; Sukumar, S.; Daneshmandi, S.; Korenchan, D.E.; Flavell, R.R.; Vigneron, D.B.; Kurhanewicz, J.; et al. The Role of Lactate Metabolism in Prostate Cancer Progression and Metastases Revealed by Dual-Agent Hyperpolarized (13)C MRSI. Cancers 2019, 11, 257. [Google Scholar] [CrossRef]
- El Khoury, W.; Nasr, Z. Deregulation of ribosomal proteins in human cancers. Biosci. Rep. 2021, 41, BSR20211577. [Google Scholar] [CrossRef]
- Heidegger, I.; Fotakis, G.; Offermann, A.; Goveia, J.; Daum, S.; Salcher, S.; Noureen, A.; Timmer-Bosscha, H.; Schäfer, G.; Walenkamp, A.; et al. Comprehensive characterization of the prostate tumor microenvironment identifies CXCR4/CXCL12 crosstalk as a novel antiangiogenic therapeutic target in prostate cancer. Mol. Cancer 2022, 21, 132. [Google Scholar] [CrossRef]
- Novianti, P.W.; Jong, V.L.; Roes, K.C.B.; Eijkemans, M.J.C. Factors affecting the accuracy of a class prediction model in gene expression data. BMC Bioinform. 2015, 16, 199. [Google Scholar] [CrossRef] [PubMed]
- Hamza, G.M.; Raghunathan, R.; Ashenden, S.; Zhang, B.; Miele, E.; Jarnuczak, A.F. Proteomics of prostate cancer serum and plasma using low and high throughput approaches. Clin. Proteom. 2024, 21, 21. [Google Scholar] [CrossRef]
- Muazzam, A.; Spick, M.; Cexus, O.N.F.; Geary, B.; Azhar, F.; Pandha, H.; Michael, A.; Reed, R.; Lennon, S.; Gethings, L.A.; et al. A Novel Blood Proteomic Signature for Prostate Cancer. Cancers 2023, 15, 1051. [Google Scholar] [CrossRef]
- Wang, C.; Liu, G.; Liu, Y.; Yang, Z.; Xin, W.; Wang, M.; Li, Y.; Yang, L.; Mu, H.; Zhou, C. Novel serum proteomic biomarkers for early diagnosis and aggressive grade identification of prostate cancer. Front. Oncol. 2022, 12, 1004015. [Google Scholar] [CrossRef] [PubMed]
- Grönberg, H.; Adolfsson, J.; Aly, M.; Nordström, T.; Wiklund, P.; Brandberg, Y.; Thompson, J.; Wiklund, F.; Lindberg, J.; Clements, M.; et al. Prostate cancer screening in men aged 50-69 years (STHLM3): A prospective population-based diagnostic study. Lancet Oncol. 2015, 16, 1667–1676. [Google Scholar] [CrossRef]
- Siddiqui, M.R.; Li, E.V.; Kumar, S.K.S.R.; Busza, A.; Lin, J.S.; Mahenthiran, A.K.; Aguiar, J.A.; Shah, P.V.; Ansbro, B.; Rich, J.M.; et al. Optimizing detection of clinically significant prostate cancer through nomograms incorporating mri, clinical features, and advanced serum biomarkers in biopsy naïve men. Prostate Cancer Prostatic. Dis. 2023, 26, 588–595. [Google Scholar] [CrossRef] [PubMed]
- Demichev, V.; Messner, C.B.; Vernardis, S.I.; Lilley, K.S.; Ralser, M. DIA-NN: Neural networks and interference correction enable deep proteome coverage in high throughput. Nat. Methods 2020, 17, 41–44. [Google Scholar] [CrossRef]
- Bereman, M.S.; Beri, J.; Sharma, V.; Nathe, C.; Eckels, J.; MacLean, B.; MacCoss, M.J. An Automated Pipeline to Monitor System Performance in Liquid Chromatography-Tandem Mass Spectrometry Proteomic Experiments. J. Proteome Res. 2016, 15, 4763–4769. [Google Scholar] [CrossRef] [PubMed]
- Demichev, V.; Szyrwiel, L.; Yu, F.; Teo, G.C.; Rosenberger, G.; Niewienda, A.; Ludwig, D.; Decker, J.; Kaspar-Schoenefeld, S.; Lilley, K.S.; et al. dia-PASEF data analysis using FragPipe and DIA-NN for deep proteomics of low sample amounts. Nat. Commun. 2022, 13, 3944. [Google Scholar] [CrossRef]
- Kong, A.T.; LePrevost, F.V.; Avtonomov, D.M.; Mellacheruvu, D.; Nesvizhskii, A.I. MSFragger: Ultrafast and comprehensive peptide identification in mass spectrometry-based proteomics. Nat. Methods 2017, 14, 513–520. [Google Scholar] [CrossRef] [PubMed]
- da Veiga Leprevost, F.; Haynes, S.E.; Avtonomov, D.M.; Chang, H.-Y.; Shanmugam, A.K.; Mellacheruvu, D.; Kong, A.T.; Nesvizhskii, A.I. Philosopher: A versatile toolkit for shotgun proteomics data analysis. Nat. Methods 2020, 17, 869–870. [Google Scholar] [CrossRef]
- Hornburg, D.; Kruse, T.; Anderl, F.; Daschkin, C.; Semper, R.P.; Klar, K.; Guenther, A.; Mejías-Luque, R.; Schneiderhan-Marra, N.; Mann, M.; et al. A mass spectrometry guided approach for the identification of novel vaccine candidates in gram-negative pathogens. Sci. Rep. 2019, 9, 17401. [Google Scholar] [CrossRef]
- Shannon, P.; Markiel, A.; Ozier, O.; Baliga, N.S.; Wang, J.T.; Ramage, D.; Amin, N.; Schwikowski, B.; Ideker, T. Cytoscape: A software environment for integrated models of biomolecular interaction networks. Genome Res. 2003, 13, 2498–2504. [Google Scholar] [CrossRef]
- Caruana, R.; Niculescu-Mizil, A.; Crew, G.; Ksikes, A. Ensemble Selection from Libraries of Models. 2004. Available online: https://dl.acm.org/doi/10.1145/1015330.1015432 (accessed on 8 July 2024).
- Feurer, M.; Klein, A.; Eggensperger, K.; Springenberg, J.T.; Blum, M.; Hutter, F. Efficient and Robust Automated Machine Learning. 2015. Available online: https://proceedings.neurips.cc/paper_files/paper/2015/file/11d0e6287202fced83f79975ec59a3a6-Paper.pdf (accessed on 8 July 2024).





| All Patients | PSA 4–10 ng/mL | |||
|---|---|---|---|---|
| SABOR | Finasteride | SABOR | Finasteride | |
| No. 657 | No. 265 | No. 212 | No. 217 | |
| Age at biopsy | ||||
| Median (IQR) | 64.0 (58.0–70.0) | 65.0 (61.0–68.0) | 67.0 (61.0–73.0) | 65.0 (61.0–68.0) |
| Missing | 1 (0.2%) | 0 (0%) | 1 (0.5%) | 0 (0%) |
| Race/ethnicity | ||||
| Other | 6 (0.9%) | 3 (1.1%) | 2 (0.9%) | 2 (0.9%) |
| Non-Hispanic Black | 80 (12.2%) | 33 (12.5%) | 24 (11.3%) | 28 (12.9%) |
| Non-Hispanic White | 401 (61.0%) | 132 (49.8%) | 123 (58.0%) | 111 (51.2%) |
| Hispanic | 170 (25.9%) | 97 (36.6%) | 63 (29.7%) | 76 (35.0%) |
| Year of biopsy | ||||
| (1999, 2004] | 218 (33.2%) | 0 (0.0%) | 69 (32.5%) | 0 (0.0%) |
| (2004, 2009] | 347 (52.8%) | 0 (0.0%) | 103 (48.6%) | 0 (0.0%) |
| (2009, 2014] | 67 (10.2%) | 208 (78.5%) | 31 (14.6%) | 166 (76.5%) |
| (2014, 2019] | 25 (3.8%) | 57 (21.5%) | 9 (4.2%) | 51 (23.5%) |
| Family history of prostate cancer | ||||
| No | 368 (56.0%) | 218 (82.3%) | 138 (65.1%) | 178 (82.0%) |
| Yes | 289 (44.0%) | 47 (17.7%) | 74 (34.9%) | 39 (18.0%) |
| Prior biopsy | 218 (33.2%) | 42 (15.8%) | 90 (42.5%) | 36 (16.6%) |
| DRE results | ||||
| Abnormal | 169 (25.7%) | 20 (7.5%) | 41 (19.3%) | 11 (5.1%) |
| Normal | 380 (57.8%) | 243 (91.7%) | 127 (59.9%) | 204 (94.0%) |
| No DRE/unknown result | 108 (16.4%) | 2 (0.8%) | 44 (20.8%) | 2 (0.9%) |
| PSA (ng/mL) | ||||
| Median (IQR) | 3.3 (1.6–5.0) | 5.2 (4.3–6.5) | 5.3 (4.7–6.8) | 5.4 (4.7–6.7) |
| Missing | 2 (0.3%) | 0 (0%) | 0 (0%) | 0 (0%) |
| PCPT risk score—prostate | ||||
| Median (IQR) | 22.0 (17.0–29.0) | 28.0 (25.0–32.0) | 29.0 (24.0–33.0) | 28.0 (26.0–32.0) |
| Missing | 5 (0.8%) | 0 (0%) | 3 (1.4%) | 0 (0%) |
| PCPT risk score—GS > 6 cancer | ||||
| Median (IQR) | 5.0 (3.0–9.0) | 8.0 (7.0–11.0) | 9.0 (7.0–13.0) | 8.0 (7.0–11.0) |
| Missing | 5 (0.8%) | 0 (0%) | 3 (1.4%) | 0 (0%) |
| Number of biopsy cores | ||||
| <12 | 144 (21.9%) | 9 (3.4%) | 46 (21.7%) | 8 (3.7%) |
| 12 | 413 (62.9%) | 248 (93.6%) | 132 (62.3%) | 204 (94.0%) |
| >12 | 99 (15.1%) | 8 (3.0%) | 34 (16.0%) | 5 (2.3%) |
| Missing | 1 (0.2%) | 0 (0.0%) | 0 (0.0%) | 0 (0.0%) |
| Cancer status | ||||
| No cancer detected (negative biopsy + no dx within 18 months) | 349 (53.1%) | 132 (49.8%) | 97 (45.8%) | 101 (46.5%) |
| Cancer detected on initial biopsy | 308 (46.9%) | 130 (49.1%) | 115 (54.2%) | 114 (52.5%) |
| Negative initial biopsy but cancer dx within 18 months | NA | 3 (1.1%) | NA | 2 (0.9%) |
| Biopsy Gleason score | ||||
| GS ≤ 6 | 188 (28.6%) | 62 (23.4%) | 61 (28.8%) | 55 (25.3%) |
| GS ≥ 7 | 119 (18.1%) | 68 (25.7%) | 53 (25.0%) | 59 (27.2%) |
| Missing | 1 (0.2%) | 0 (0.0%) | 1 (0.5%) | 0 (0.0%) |
| Prostatectomy Gleason Grade (within 18 months of serum collection) | ||||
| GG 1 (GS ≤ 6) | NA | 4 (1.5%) | NA | 2 (0.9%) |
| GG ≥ 2 (GS ≥ 7) | NA | 16 (6.0%) | NA | 15 (6.9%) |
| Summary Gleason Grade Group | ||||
| GG 1 (GS ≤ 6) | 189 (28.8%) | 60 (22.6%) | 62 (29.2%) | 53 (24.4%) |
| GG ≥ 2 (GS ≥ 7) | 119 (18.1%) | 73 (27.5%) | 53 (25.0%) | 63 (29.0%) |
| Subjects | Definition | Metric | MM Performance | PCPT Performance | |
|---|---|---|---|---|---|
| Nested Cross-Validation in Training Set | PSA 4–10 | 1 | AUC | 0.64 [0.58, 0.70] | 0.60 [0.54, 0.67] |
| PSA 4–10 | 1 | NPV | 0.62 [0.56, 0.67] | 0.56 [0.48, 0.65] | |
| PSA 4–10 | 1 | PPV | 0.65 [0.59, 0.71] | 0.62 [0.53, 0.71] | |
| PSA 4–10 | 2 | AUC | 0.62 [0.56, 0.68] | 0.60 [0.52, 0.67] | |
| PSA 4–10 | 2 | NPV | 0.74 [0.67, 0.81] | 0.79 [0.72, 0.85] | |
| PSA 4–10 | 2 | PPV | 0.34 [0.30, 0.37] | 0.35 [0.27, 0.45] | |
| Validation in Withheld Test Set | PSA 4–10 | 1 | AUC | 0.48 [0.39, 0.58] | 0.70 [0.61, 0.79] |
| PSA 4–10 | 1 | NPV | 0.41 [0.31, 0.53] | 0.67 [0.55, 0.79] | |
| PSA 4–10 | 1 | PPV | 0.60 [0.49, 0.71] | 0.68 [0.57, 0.82] | |
| PSA 4–10 | 2 | AUC | 0.51 [0.40, 0.62] | 0.68 [0.58, 0.78] | |
| PSA 4–10 | 2 | NPV | 0.75 [0.66, 0.86] | 0.86 [0.78, 0.92] | |
| PSA 4–10 | 2 | PPV | 0.25 [0.17, 0.37] | 0.39 [0.26, 0.56] | |
| Bootstrap Bias-Corrected Cross-Validation | PSA 4–10 | 1 | AUC | 0.59 [0.52, 0.65] | 0.63 [0.56, 0.70] |
| PSA 4–10 | 1 | NPV | 0.54 [0.45, 0.62] | 0.59 [0.49, 0.69] | |
| PSA 4–10 | 1 | PPV | 0.61 [0.52, 0.70] | 0.64 [0.55, 0.74] | |
| PSA 4–10 | 2 | AUC | 0.53 [0.48, 0.58] | 0.62 [0.54, 0.69] | |
| PSA 4–10 | 2 | NPV | 0.74 [0.66, 0.81] | 0.81 [0.74, 0.87] | |
| PSA 4–10 | 2 | PPV | 0.28 [0.21, 0.35] | 0.36 [0.26, 0.47] | |
| All | 1 | AUC | 0.61 [0.54, 0.67] | 0.64 [0.57, 0.71] | |
| All | 1 | NPV | 0.56 [0.47, 0.65] | 0.60 [0.50, 0.70] | |
| All | 1 | PPV | 0.62 [0.53, 0.70] | 0.64 [0.55, 0.74] | |
| All | 2 | AUC | 0.52 [0.49, 0.59] | 0.62 [0.55, 0.70] | |
| All | 2 | NPV | 0.71 [0.64, 0.79] | 0.81 [0.74, 0.88] | |
| All | 2 | PPV | 0.26 [0.20, 0.33] | 0.36 [0.27, 0.47] |
Disclaimer/Publisher’s Note: The statements, opinions and data contained in all publications are solely those of the individual author(s) and contributor(s) and not of MDPI and/or the editor(s). MDPI and/or the editor(s) disclaim responsibility for any injury to people or property resulting from any ideas, methods, instructions or products referred to in the content. |
© 2024 by the authors. Licensee MDPI, Basel, Switzerland. This article is an open access article distributed under the terms and conditions of the Creative Commons Attribution (CC BY) license (https://creativecommons.org/licenses/by/4.0/).
Share and Cite
Chang, M.E.K.; Lange, J.; Cartier, J.M.; Moore, T.W.; Soriano, S.M.; Albracht, B.; Krawitzky, M.; Guturu, H.; Alavi, A.; Stukalov, A.; et al. A Scaled Proteomic Discovery Study for Prostate Cancer Diagnostic Markers Using ProteographTM and Trapped Ion Mobility Mass Spectrometry. Int. J. Mol. Sci. 2024, 25, 8010. https://doi.org/10.3390/ijms25158010
Chang MEK, Lange J, Cartier JM, Moore TW, Soriano SM, Albracht B, Krawitzky M, Guturu H, Alavi A, Stukalov A, et al. A Scaled Proteomic Discovery Study for Prostate Cancer Diagnostic Markers Using ProteographTM and Trapped Ion Mobility Mass Spectrometry. International Journal of Molecular Sciences. 2024; 25(15):8010. https://doi.org/10.3390/ijms25158010
Chicago/Turabian StyleChang, Matthew E. K., Jane Lange, Jessie May Cartier, Travis W. Moore, Sophia M. Soriano, Brenna Albracht, Michael Krawitzky, Harendra Guturu, Amir Alavi, Alexey Stukalov, and et al. 2024. "A Scaled Proteomic Discovery Study for Prostate Cancer Diagnostic Markers Using ProteographTM and Trapped Ion Mobility Mass Spectrometry" International Journal of Molecular Sciences 25, no. 15: 8010. https://doi.org/10.3390/ijms25158010
APA StyleChang, M. E. K., Lange, J., Cartier, J. M., Moore, T. W., Soriano, S. M., Albracht, B., Krawitzky, M., Guturu, H., Alavi, A., Stukalov, A., Zhou, X., Elgierari, E. M., Chu, J., Benz, R., Cuevas, J. C., Ferdosi, S., Hornburg, D., Farokhzad, O., Siddiqui, A., ... Flory, M. R. (2024). A Scaled Proteomic Discovery Study for Prostate Cancer Diagnostic Markers Using ProteographTM and Trapped Ion Mobility Mass Spectrometry. International Journal of Molecular Sciences, 25(15), 8010. https://doi.org/10.3390/ijms25158010

