The Next Frontier in Tuberculosis Investigation: Automated Whole Genome Sequencing for Mycobacterium tuberculosis Analysis
Abstract
1. Introduction
2. Results
2.1. WGS Characterization of Mycobacterium tuberculosis (MTB) and Non-Tuberculosis Mycobacterium (NTM) Isolates
2.2. Robustness and Reproducibility of the Fully Automated Bacteria WGS Assay
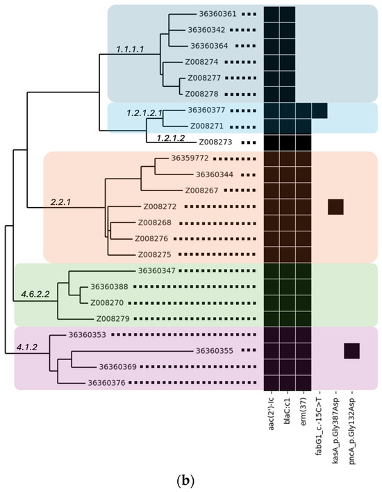
2.3. Study Site-Specific Clinical Isolate Relatedness Analysis
2.4. Comparison of Genotypic and Phenotypic AMR Results
3. Discussion
4. Materials and Methods
4.1. Sample Source
4.2. Isolate Cultures and DNA Extraction
4.3. DNA Quantification
4.4. Workflow of a Fully Automated Platform for WGS of Extracted DNA from MTB and NTM
4.5. Data Analysis
5. Conclusions
Supplementary Materials
Author Contributions
Funding
Informed Consent Statement
Data Availability Statement
Acknowledgments
Conflicts of Interest
References
- Tuberculosis. Available online: https://www.who.int/news-room/fact-sheets/detail/tuberculosis (accessed on 30 May 2024).
- Reported Tuberculosis in the United States. Drug-Resistant TB. 2021. Available online: https://www.cdc.gov/tb/statistics/reports/2021/drug_resistant.htm (accessed on 30 May 2024).
- Dohál, M.; Porvazník, I.; Solovič, I.; Mokrý, J. Advancing tuberculosis management: The role of predictive, preventive, and personalized medicine. Front. Microbiol. 2023, 14, 1225438. [Google Scholar] [CrossRef] [PubMed]
- Pongpeeradech, N.; Kasetchareo, Y.; Chuchottaworn, C.; Lawpoolsri, S.; Silachamroon, U.; Kaewkungwal, J. Evaluation of the use of GeneXpert MTB/RIF in a zone with high burden of tuberculosis in Thailand. PLoS ONE 2022, 17, e0271130. [Google Scholar] [CrossRef] [PubMed]
- Drug Resistant Tuberculosis: The Next Global Health Crisis? CDC Congressional Testimony. Available online: https://archive.cdc.gov/www_cdc_gov/washington/testimony/2015/t20151208.htm (accessed on 30 May 2024).
- Lin, A.; Singh, A.; Allred, A.; Allard, M.; Waltman, D.; Imanian, B.; Ng, J.H.J.; Sanahmadi, Y.; Khaksar, R. Targeted Next-Generation Sequencing Assay for Direct Detection and Serotyping of Salmonella from Enrichment. J. Food Prot. 2024, 87, 100256. [Google Scholar] [CrossRef] [PubMed]
- Imanian, B.; Donaghy, J.; Jackson, T.; Gummalla, S.; Ganesan, B.; Baker, R.C.; Henderson, M.; Butler, E.K.; Hong, Y.; Ring, B.; et al. The power, potential, benefits, and challenges of implementing high-throughput sequencing in food safety systems. NPJ Sci. Food 2022, 6, 35. [Google Scholar] [CrossRef] [PubMed]
- Abdullah, K.; Iwen, P.C.; Abdalhamid, B. Applications of Clear Dx whole genome sequencing system in SARS-CoV-2 diagnostics. J. Infect. Public Health 2022, 15, 894–895. [Google Scholar] [CrossRef]
- Ramaiah, A.; Khubbar, M.; Akinyemi, K.; Bauer, A.; Carranza, F.; Weiner, J.; Bhattacharyya, S.; Payne, D.; Balakrishnan, N. Genomic Surveillance Reveals the Rapid Expansion of the XBB Lineage among Circulating SARS-CoV-2 Omicron Lineages in Southeastern Wisconsin, USA. Viruses 2023, 15, 1940. [Google Scholar] [CrossRef] [PubMed]
- Holland, I.; Davies, J.A. Automation in the Life Science Research Laboratory. Front. Bioeng. Biotechnol. 2020, 8, 571777. [Google Scholar] [CrossRef]
- Global Tuberculosis Report 2023. Available online: https://www.who.int/publications/i/item/9789240083851 (accessed on 30 May 2024).
- Cloutier Charette, W.; Rabodoarivelo, M.S.; Point, F.; Knoblauch, A.M.; Andrianomanana, F.R.; Hall, M.B.; Iqbal, Z.; Supply, P.; Martin, A.; Rakotosamimanana, N.; et al. Concordance of targeted and whole genome sequencing for Mycobacterium tuberculosis genotypic drug susceptibility testing. Diagn. Microbiol. Infect. Dis. 2024, 109, 116249. [Google Scholar] [CrossRef]
- Genestet, C.; Hodille, E.; Berland, J.L.; Ginevra, C.; Bryant, J.E.; Ader, F.; Lina, G.; Dumitrescu, O.; Lyon TB Study Group. Whole-genome sequencing in drug susceptibility testing of Mycobacterium tuberculosis in routine practice in Lyon, France. Int. J. Antimicrob. Agents 2020, 55, 105912. [Google Scholar] [CrossRef]
- Zignol, M.; Cabibbe, A.M.; Dean, A.S.; Glaziou, P.; Alikhanova, N.; Ama, C.; Andres, S.; Barbova, A.; Borbe-Reyes, A.; Chin, D.P.; et al. Genetic sequencing for surveillance of drug resistance in tuberculosis in highly endemic countries: A multi-country population-based surveillance study. Lancet Infect. Dis. 2018, 18, 675–683. [Google Scholar] [CrossRef]
- Arnold, A.; Witney, A.A.; Vergnano, S.; Roche, A.; Cosgrove, C.A.; Houston, A.; Gould, K.A.; Hinds, J.; Riley, P.; Macallan, D.; et al. XDR-TB transmission in London: Case management and contact tracing investigation assisted by early whole genome sequencing. J. Infect. 2016, 73, 210–218. [Google Scholar] [CrossRef] [PubMed]
- Meehan, C.J.; Goig, G.A.; Kohl, T.A.; Verboven, L.; Dippenaar, A.; Ezewudo, M.; Farhat, M.R.; Guthrie, J.L.; Laukens, K.; Miotto, P.; et al. Whole genome sequencing of Mycobacterium tuberculosis: Current standards and open issues. Nat. Rev. Microbiol. 2019, 17, 533–545. [Google Scholar] [CrossRef]
- Gröschel, M.I.; Walker, T.M.; van der Werf, T.S.; Lange, C.; Niemann, S.; Merker, M. Pathogen-based precision medicine for drug-resistant tuberculosis. PLoS Pathog. 2018, 14, e1007297. [Google Scholar] [CrossRef]
- Rose, R.; Nolan, D.J.; Ashcraft, D.; Feehan, A.K.; Velez-Climent, L.; Huston, C.; Lain, B.; Rosenthal, S.; Miele, L.; Fogel, G.B.; et al. Comparing antimicrobial resistant genes and phenotypes across multiple sequencing platforms and assays for Enterobacterales clinical isolates. BMC Microbiol. 2023, 23, 225. [Google Scholar] [CrossRef]
- Kong, M.; Liu, C.; Xu, Y.; Wang, J.; Jin, D. Concordance between Genotypic and Phenotypic Drug-Resistant Profiles of Shigella Isolates from Taiyuan City, Shanxi Province, China, 2005 to 2016. Microbiol. Spectr. 2023, 11, e0011923. [Google Scholar] [CrossRef] [PubMed]
- Schwan, C.L.; Lomonaco, S.; Bastos, L.M.; Cook, P.W.; Maher, J.; Trinetta, V.; Bhullar, M.; Phebus, R.K.; Gragg, S.; Kastner, J.; et al. Genotypic and Phenotypic Characterization of Antimicrobial Resistance Profiles in Non-typhoidal Salmonella enterica Strains Isolated From Cambodian Informal Markets. Front. Microbiol. 2021, 12, 711472. [Google Scholar] [CrossRef] [PubMed]
- Moura, A.; Leclercq, A.; Vales, G.; Tessaud-Rita, N.; Bracq-Dieye, H.; Thouvenot, P.; Madec, Y.; Charlier, C.; Lecuit, M. Phenotypic and genotypic antimicrobial resistance of Listeria monocytogenes: An observational study in France. Lancet Reg. Health Eur. 2023, 37, 100800. [Google Scholar] [CrossRef]
- Vīksna, A.; Sadovska, D.; Berge, I.; Bogdanova, I.; Vaivode, A.; Freimane, L.; Norvaiša, I.; Ozere, I.; Ranka, R. Genotypic and phenotypic comparison of drug resistance profiles of clinical multidrug-resistant Mycobacterium tuberculosis isolates using whole genome sequencing in Latvia. BMC Infect. Dis. 2023, 23, 638. [Google Scholar] [CrossRef] [PubMed]
- Libuit, K.G.; Doughty, E.L.; Otieno, J.R.; Ambrosio, F.; Kapsak, C.J.; Smith, E.A.; Wright, S.M.; Scribner, M.R.; Petit Iii, R.A.; Mendes, C.I.; et al. Accelerating bioinformatics implementation in public health. Microb. Genom. 2023, 9, mgen001051. [Google Scholar] [CrossRef]
- Katz, L.S.; Griswold, T.; Williams-Newkirk, A.J.; Wagner, D.; Petkau, A.; Sieffert, C.; Van Domselaar, G.; Deng, X.; Carleton, H.A. A Comparative Analysis of the Lyve-SET Phylogenomics Pipeline for Genomic Epidemiology of Foodborne Pathogens. Front. Microbiol. 2017, 8, 375. [Google Scholar] [CrossRef]
- Bhuwan, M.; Arora, N.; Sharma, A.; Khubaib, M.; Pandey, S.; Chaudhuri, T.K.; Hasnain, S.E.; Ehtesham, N.Z. Interaction of Mycobacterium tuberculosis Virulence Factor RipA with Chaperone MoxR1 Is Required for Transport through the TAT Secretion System. mBio 2016, 7, e02259. [Google Scholar] [CrossRef] [PubMed]
- Gordon, L.G.; Elliott, T.M.; Forde, B.; Mitchell, B.; Russo, P.L.; Paterson, D.L.; Harris, P.N.A. Budget impact analysis of routinely using whole-genomic sequencing of six multidrug-resistant bacterial pathogens in Queensland, Australia. BMJ Open 2021, 11, e041968. [Google Scholar] [CrossRef] [PubMed]
- Sundermann, A.J.; Chen, J.; Kumar, P.; Ayres, A.M.; Cho, S.T.; Ezeonwuka, C.; Griffith, M.P.; Miller, J.K.; Mustapha, M.M.; Pasculle, A.W.; et al. Whole-Genome Sequencing Surveillance and Machine Learning of the Electronic Health Record for Enhanced Healthcare Outbreak Detection. Clin. Infect. Dis. 2022, 75, 476–482. [Google Scholar] [CrossRef] [PubMed]



| Sample ID | Predicted Taxon | Sub-Lineage | Assembly Length (bp) | Number of Contigs | Estimated Depth of Coverage |
|---|---|---|---|---|---|
| NSPHL_Strain_8 | Mycobacterium tuberculosis | 1.2.1.2.1 | 4,353,471 | 127 | 119.63 |
| NSPHL_Strain_9 | Mycobacterium tuberculosis | 1.2.1.2.1 | 4,372,144 | 122 | 60.37 |
| NSPHL_Strain_10 | Mycobacterium tuberculosis | 4.1.2.1 | 4,316,704 | 142 | 33.78 |
| NSPHL_Strain_11 | Mycobacterium tuberculosis | 4.1.1.1 | 4,344,545 | 118 | 100.73 |
| NSPHL_Strain_12 | Mycobacterium tuberculosis | 4.1.1.3 | 4,335,708 | 124 | 58.77 |
| NSPHL_Strain_13 | Mycobacterium tuberculosis | 1.2.1.2.1 | 4,356,191 | 139 | 62.57 |
| NSPHL_Strain_14 | Mycobacterium tuberculosis | 3.1.2 | 4,343,589 | 125 | 114.74 |
| NSPHL_Strain_15 | Mycobacterium tuberculosis | 4.8 | 4,335,730 | 115 | 52.41 |
| NSPHL_Strain_16 | Mycobacterium tuberculosis | 1.2.1.2.1 | 4,326,334 | 239 | 20.66 |
| NSPHL_Strain_17 | Mycobacterium tuberculosis | 4.1.2.1 | 4,326,395 | 159 | 34.55 |
| 36359772 | Mycobacterium tuberculosis | 2.2.1 | 4,288,293 | 189 | 45.65 |
| 36360342 | Mycobacterium tuberculosis | 1.1.1.1 | 4,312,674 | 222 | 33.05 |
| 36360344 | Mycobacterium tuberculosis | 2.2.1 | 4,257,211 | 278 | 33.06 |
| 36360347 | Mycobacterium tuberculosis | 4.6.2.2 | 4,258,952 | 267 | 32.12 |
| 36360353 | Mycobacterium tuberculosis | 4.1.2 | 4,322,326 | 233 | 34.83 |
| 36360355 | Mycobacterium tuberculosis | 4.1.2 | 4,203,142 | 593 | 21.84 |
| 36360361 | Mycobacterium tuberculosis | 1.1.1.1 | 4,306,182 | 247 | 34.21 |
| 36360364 | Mycobacterium tuberculosis | 1.1.1.1 | 4,314,878 | 195 | 45.81 |
| 36360369 | Mycobacterium tuberculosis | 4.1.2 | 4,292,556 | 272 | 36.49 |
| 36360376 | Mycobacterium tuberculosis | 4.1.2 | 4,300,124 | 293 | 31.64 |
| 36360377 | Mycobacterium tuberculosis | 1.2.1.2.1 | 4,360,550 | 150 | 100.91 |
| 36360388 | Mycobacterium tuberculosis | 4.6.2.2 | 4,314,959 | 121 | 98.35 |
| Z008267 | Mycobacterium tuberculosis | 2.2.1 | 4,280,868 | 298 | 25.63 |
| Z008268 | Mycobacterium tuberculosis | 2.2.1 | 4,322,819 | 159 | 43.21 |
| Z008270 | Mycobacterium tuberculosis | 4.6.2.2 | 4,309,779 | 118 | 78.37 |
| Z008271 | Mycobacterium tuberculosis | 1.2.1.2.1 | 4,355,604 | 136 | 58.3 |
| Z008272 | Mycobacterium tuberculosis | 2.2.1 | 4,314,821 | 181 | 36.07 |
| Z008273 | Mycobacterium tuberculosis | 1.2.1.2 | 4,341,999 | 153 | 50.4 |
| Z008274 | Mycobacterium tuberculosis | 1.1.1.1 | 4,332,833 | 166 | 37.56 |
| Z008275 | Mycobacterium tuberculosis | 2.2.1 | 4,319,340 | 196 | 35.28 |
| Z008276 | Mycobacterium tuberculosis | 2.2.1.1 | 4,305,996 | 191 | 29.81 |
| Z008277 | Mycobacterium tuberculosis | 1.1.1.1 | 4,348,679 | 120 | 92.59 |
| Z008278 | Mycobacterium tuberculosis | 1.1.1.1 | 4,347,657 | 114 | 156.87 |
| Z008279 | Mycobacterium tuberculosis | 4.6.2.2 | 4,321,629 | 139 | 38.43 |
| ATCC_35734 | Mycobacterium tuberculosis | La1.2.BCG | 4,229,722 | 138 | 46.66 |
| ATCC_35822D-2 | Mycobacterium tuberculosis | 4.9 | 4,285,606 | 122 | 60.58 |
| NR-122 | Mycobacterium tuberculosis | 4.9 | 4,348,364 | 124 | 54.23 |
| NR-59207 | Mycobacterium tuberculosis | La1.8.1 | 4,242,260 | 183 | 24.48 |
| NR-44263 | Mycobacteroides abscessus | - | 5,133,647 | 21 | 47.31 |
| NR-44274 | Mycobacteroides abscessus | - | 5,188,746 | 30 | 37.27 |
| NR-49658 | Mycobacterium canettii | - | 4,341,653 | 223 | 28.38 |
| ATCC_6841 | Mycolicibacterium fortuitum | - | 6,279,033 | 47 | 43.01 |
| ATCC_14470 | Mycobacterium gordonae | - | 7,368,456 | 278 | 27.74 |
| NR-49070 | Mycobacterium palustre | - | 5,768,069 | 204 | 42.5 |
| Sample ID | Sub-Lineage | Predicted AMR Drug Classes | Identified AMR Genes/Mutations | TB DR Type * |
|---|---|---|---|---|
| NSPHL_Strain_8 | 1.2.1.2.1 | Aminoglycoside, Beta-Lactam, Lincosamide/Macrolide, Isoniazid, Ethionamide | aac(2′)-Ic, blaC, erm(37), fabG1_c.-15C>T | HR-TB |
| NSPHL_Strain_9 | 1.2.1.2.1 | Aminoglycoside, Beta-Lactam, Lincosamide/Macrolide, Isoniazid | aac(2′)-Ic, blaC, erm(37), katG_p.Ser315Thr | HR-TB |
| NSPHL_Strain_10 | 4.1.2.1 | Aminoglycoside, Beta-Lactam, Lincosamide/Macrolide | aac(2′)-Ic, blaC, erm(37) | Sensitive |
| NSPHL_Strain_11 | 4.1.1.1 | Aminoglycoside, Beta-Lactam, Lincosamide/Macrolide | aac(2′)-Ic, blaC, erm(37) | Sensitive |
| NSPHL_Strain_12 | 4.1.1.3 | Aminoglycoside, Beta-Lactam, Lincosamide/Macrolide, Isoniazid, Fluoroquinolones, Ethionamide | aac(2′)-Ic, blaC, erm(37), fabG1_c.-15C>T, gyrA_p.Ala90Val | HR-TB |
| NSPHL_Strain_13 | 1.2.1.2.1 | Aminoglycoside, Beta-Lactam, Lincosamide/Macrolide, Rifampicin | aac(2′)-Ic, blaC, erm(37), rpoB_p.Asp435Tyr | RR-TB |
| NSPHL_Strain_14 | 3.1.2 | Aminoglycoside, Beta-Lactam, Lincosamide/Macrolide, Isoniazid, Ethambutol, Streptomycin | aac(2′)-Ic, blaC, erm(37), embB_p.Met306Val, gid_c.115delC, katG_p.Ser315Thr | HR-TB |
| NSPHL_Strain_15 | 4.8 | Aminoglycoside, Beta-Lactam, Lincosamide/Macrolide, Isoniazid, Ethambutol | aac(2′)-Ic, blaC, erm(37), inhA_c.-154G>A | HR-TB |
| NSPHL_Strain_16 | 1.2.1.2.1 | Aminoglycoside, Beta-Lactam, Lincosamide/Macrolide, Streptomycin | aac(2′)-Ic, blaC, erm(37), gid_c.115delC | Other |
| NSPHL_Strain_17 | 4.1.2.1 | Aminoglycoside, Beta-Lactam, Lincosamide/Macrolide, Rifampicin | aac(2′)-Ic, blaC, erm(37), rpoB_p.Ser450Leu | RR-TB |
| 36359772 | 2.2.1 | Aminoglycoside, Beta-Lactam, Lincosamide/Macrolide | aac(2′)-Ic, blaC, erm(37) | Sensitive |
| 36360342 | 1.1.1.1 | Aminoglycoside, Beta-Lactam | aac(2′)-Ic, blaC | Sensitive |
| 36360344 | 2.2.1 | Aminoglycoside, Beta-Lactam, Lincosamide/Macrolide | aac(2′)-Ic, blaC, erm(37) | Sensitive |
| 36360347 | 4.6.2.2 | Aminoglycoside, Beta-Lactam, Lincosamide/Macrolide | aac(2′)-Ic, blaC, erm(37) | Sensitive |
| 36360353 | 4.1.2 | Aminoglycoside, Beta-Lactam, Lincosamide/Macrolide | aac(2′)-Ic, blaC, erm(37) | Sensitive |
| 36360355 | 4.1.2 | Aminoglycoside, Beta-Lactam, Lincosamide/Macrolide, Pyrazinamide | aac(2′)-Ic, blaC, erm(37), pncA_p.Gly132Asp | Other |
| 36360361 | 1.1.1.1 | Aminoglycoside, Beta-Lactam | aac(2′)-Ic, blaC | Sensitive |
| 36360364 | 1.1.1.1 | Aminoglycoside, Beta-Lactam | aac(2′)-Ic, blaC | Sensitive |
| 36360369 | 4.1.2 | Aminoglycoside, Beta-Lactam, Lincosamide/Macrolide | aac(2′)-Ic, blaC, erm(37) | Sensitive |
| 36360376 | 4.1.2 | Aminoglycoside, Beta-Lactam, Lincosamide/Macrolide | aac(2′)-Ic, blaC, erm(37) | Sensitive |
| 36360377 | 1.2.1.2.1 | Aminoglycoside, Beta-Lactam, Lincosamide/Macrolide, Isoniazid | aac(2′)-Ic, blaC, erm(37), fabG1_c.-15C>T | HR-TB |
| 36360388 | 4.6.2.2 | Aminoglycoside, Beta-Lactam, Lincosamide/Macrolide | aac(2′)-Ic, blaC, erm(37) | Sensitive |
| Z008267 | 2.2.1 | Aminoglycoside, Beta-Lactam, Lincosamide/Macrolide | aac(2′)-Ic, blaC, erm(37) | Sensitive |
| Z008268 | 2.2.1 | Aminoglycoside, Beta-Lactam, Lincosamide/Macrolide | aac(2′)-Ic, blaC, erm(37) | Sensitive |
| Z008270 | 4.6.2.2 | Aminoglycoside, Beta-Lactam, Lincosamide/Macrolide | aac(2′)-Ic, blaC, erm(37) | Sensitive |
| Z008271 | 1.2.1.2.1 | Aminoglycoside, Beta-Lactam, Lincosamide/Macrolide | aac(2′)-Ic, blaC, erm(37) | Sensitive |
| Z008272 | 2.2.1 | Aminoglycoside, Beta-Lactam, Lincosamide/Macrolide, Pyrazinamide | aac(2′)-Ic, blaC, erm(37), kasA_p.Gly387Asp | HR-TB |
| Z008273 | 1.2.1.2 | Aminoglycoside, Beta-Lactam, Lincosamide/Macrolide | aac(2′)-Ic, blaC, erm(37) | Sensitive |
| Z008274 | 1.1.1.1 | Aminoglycoside, Beta-Lactam | aac(2′)-Ic, blaC | Sensitive |
| Z008275 | 2.2.1 | Aminoglycoside, Beta-Lactam, Lincosamide/Macrolide | aac(2′)-Ic, blaC, erm(37) | Sensitive |
| Z008276 | 2.2.1.1 | Aminoglycoside, Beta-Lactam, Lincosamide/Macrolide | aac(2′)-Ic, blaC, erm(37) | Sensitive |
| Z008277 | 1.1.1.1 | Aminoglycoside, Beta-Lactam | aac(2′)-Ic, blaC | Sensitive |
| Z008278 | 1.1.1.1 | Aminoglycoside, Beta-Lactam | aac(2′)-Ic, blaC | Sensitive |
| Z008279 | 4.6.2.2 | Aminoglycoside, Beta-Lactam, Lincosamide/Macrolide | aac(2′)-Ic, blaC, erm(37) | Sensitive |
| ATCC_35734 | La1.2.BCG | Aminoglycoside, Beta-Lactam, Lincosamide/Macrolide, Pyrazinamide | aac(2′)-Ic, blaC, erm(37), pncA_p.His57Asp | Other |
| ATCC_35822D-2 | 4.9 | Aminoglycoside, Beta-Lactam, Lincosamide/Macrolide, Isoniazid | aac(2′)-Ic, blaC, erm(37), ahpC_c.-39C>T, ahpC_c.-54C>T, katG_c.-11139_*36437del | HR-TB |
| NR-122 | 4.9 | Aminoglycoside, Beta-Lactam, Lincosamide/Macrolide | aac(2′)-Ic, blaC, erm(37) | Sensitive |
| NR-59207 | La1.8.1 | Aminoglycoside, Beta-Lactam, Lincosamide/Macrolide, Pyrazinamide | aac(2′)-Ic, blaC, erm(37), pncA_p.His57Asp | Other |
| Sample ID | Sample Size | Assembly Length (bp) Mean ± S.D. | Number of Contigs Mean ± S.D. | Mean Q Scores Mean ± S.D. | Mean Read Length (bp) Mean ± S.D. |
|---|---|---|---|---|---|
| NSPHL_Strain_8 (MTB) | 4 | 4,335,605 ± 2228 | 172.67 ± 8.74 | 36.12 ± 0.06 | 147.43 ± 0.78 |
| NSPHL_Strain_12 (MTB) | 3 | 4,305,569 ± 5272 | 201.00 ± 8.28 | 36.19 ± 0.01 | 147.46 ± 0.34 |
| NSPHL_Strain_17 (MTB) | 3 | 4,324,000 ± 5569 | 166.67 ± 2.42 | 36.08 ± 0.04 | 147.49 ± 0.81 |
| ATCC_35734 (MTB) | 3 | 4,224,952 ± 4199 | 141.67 ± 5.51 | 35.56 ± 0.05 | 145.82 ± 0.95 |
| ATCC_35822D-2 (MTB) | 5 | 4,282,387 ± 3431 | 129.00 ± 4.95 | 35.49 ± 0.05 | 144.77 ± 1.93 |
| NR-122 (MTB) | 16 | 4,336,706 ± 7704 | 136.47 ± 10.11 | 35.49 ± 0.34 | 147.21 ± 1.33 |
| NR-59207 (MTB) | 3 | 4,238,013 ± 6183 | 192.67 ± 8.50 | 34.71 ± 0.00 | 145.99 ± 0.57 |
| ATCC_6841 (NTM) | 3 | 6,274,061 ± 4522 | 56.67 ± 9.07 | 35.73 ± 0.09 | 146.60 ± 1.18 |
| NR-44263 (NTM) | 4 | 5,130,504 ± 3015 | 29.25 ± 8.88 | 35.73 ± 0.08 | 144.11 ± 1.68 |
| NR-44274 (NTM) | 4 | 5,189,594 ± 3121 | 31.25 ± 7.09 | 35.84 ± 0.09 | 147.98 ± 0.11 |
| NR-49070 (NTM) | 2 | 5,768,681 ± 865 | 205.00 ± 1.41 | 36.03 ± 0.61 | 144.26 ± 3.20 |
| Sample ID | Sub-Lineage | Predicted AMR Drug Classes | Antimicrobial Susceptibility Test (AST) | ||||
|---|---|---|---|---|---|---|---|
| Ethambutol 5.0 μg/mL | Isoniazid 0.1 μg/mL | Isoniazid 0.4 μg/mL | Rifampin 1.0 μg/mL | Pyrazinamide 100 μg/mL | |||
| NSPHL_Strain_8 | 1.2.1.2.1 | Aminoglycoside, Beta-Lactam, Lincosamide/Macrolide, Isoniazid, Ethionamide | Sensitive | Resistant | Resistant | Sensitive | Sensitive |
| NSPHL_Strain_9 | 1.2.1.2.1 | Aminoglycoside, Beta-Lactam, Lincosamide/Macrolide, Isoniazid | Sensitive | Resistant | Resistant | Sensitive | Sensitive |
| NSPHL_Strain_10 | 4.1.2.1 | Aminoglycoside, Beta-Lactam, Lincosamide/Macrolide | Not Available | ||||
| NSPHL_Strain_11 | 4.1.1.1 | Aminoglycoside, Beta-Lactam, Lincosamide/Macrolide | Sensitive | Sensitive | Sensitive | Sensitive | Sensitive |
| NSPHL_Strain_12 | 4.1.1.3 | Aminoglycoside, Beta-Lactam, Lincosamide/Macrolide, Isoniazid, Fluoroquinolones, Ethionamide | Sensitive | Resistant | Sensitive | Sensitive | Sensitive |
| NSPHL_Strain_13 | 1.2.1.2.1 | Aminoglycoside, Beta-Lactam, Lincosamide/Macrolide, Rifampicin | Sensitive | Sensitive | Sensitive | Resistant | Sensitive |
| NSPHL_Strain_14 | 3.1.2 | Aminoglycoside, Beta-Lactam, Lincosamide/Macrolide, Isoniazid, Ethambutol, Streptomycin | Sensitive | Resistant | Resistant | Sensitive | Sensitive |
| NSPHL_Strain_15 | 4.8 | Aminoglycoside, Beta-Lactam, Lincosamide/Macrolide, Isoniazid, Ethambutol | Sensitive | Resistant | Sensitive | Sensitive | Sensitive |
| NSPHL_Strain_16 | 1.2.1.2.1 | Aminoglycoside, Beta-Lactam, Lincosamide/Macrolide, Streptomycin | Not Available | ||||
| NSPHL_Strain_17 | 4.1.2.1 | Aminoglycoside, Beta-Lactam, Lincosamide/Macrolide, Rifampicin | Not Available | ||||
| Organism | Sample ID | Source |
|---|---|---|
| Mycobacterium tuberculosis strains | ||
| Mycobacterium tuberculosis 3 | NSPHL Strain 8 | NSPHL |
| Mycobacterium tuberculosis 3 | NSPHL Strain 9 | NSPHL |
| Mycobacterium tuberculosis 3 | NSPHL Strain 10 | NSPHL |
| Mycobacterium tuberculosis 3 | NSPHL Strain 11 | NSPHL |
| Mycobacterium tuberculosis 3 | NSPHL Strain 12 | NSPHL |
| Mycobacterium tuberculosis 3 | NSPHL Strain 13 | NSPHL |
| Mycobacterium tuberculosis 3 | NSPHL Strain 14 | NSPHL |
| Mycobacterium tuberculosis 3 | NSPHL Strain 15 | NSPHL |
| Mycobacterium tuberculosis 3 | NSPHL Strain 16 | NSPHL |
| Mycobacterium tuberculosis 3 | NSPHL Strain 17 | NSPHL |
| Mycobacterium tuberculosis 4 | 36359772 | SFPHL |
| Mycobacterium tuberculosis 4 | 36360342 | SFPHL |
| Mycobacterium tuberculosis 4 | 36360344 | SFPHL |
| Mycobacterium tuberculosis 4 | 36360347 | SFPHL |
| Mycobacterium tuberculosis 4 | 36360353 | SFPHL |
| Mycobacterium tuberculosis 4 | 36360355 | SFPHL |
| Mycobacterium tuberculosis 4 | 36360361 | SFPHL |
| Mycobacterium tuberculosis 4 | 36360364 | SFPHL |
| Mycobacterium tuberculosis 4 | 36360369 | SFPHL |
| Mycobacterium tuberculosis 4 | 36360376 | SFPHL |
| Mycobacterium tuberculosis 4 | 36360377 | SFPHL |
| Mycobacterium tuberculosis 4 | 36360388 | SFPHL |
| Mycobacterium tuberculosis 5 | Z008267 | SFPHL |
| Mycobacterium tuberculosis 5 | Z008268 | SFPHL |
| Mycobacterium tuberculosis 5 | Z008270 | SFPHL |
| Mycobacterium tuberculosis 5 | Z008271 | SFPHL |
| Mycobacterium tuberculosis 5 | Z008272 | SFPHL |
| Mycobacterium tuberculosis 5 | Z008273 | SFPHL |
| Mycobacterium tuberculosis 5 | Z008274 | SFPHL |
| Mycobacterium tuberculosis 5 | Z008275 | SFPHL |
| Mycobacterium tuberculosis 5 | Z008276 | SFPHL |
| Mycobacterium tuberculosis 5 | Z008277 | SFPHL |
| Mycobacterium tuberculosis 5 | Z008278 | SFPHL |
| Mycobacterium tuberculosis 5 | Z008279 | SFPHL |
| Mycobacterium tuberculosis, H37Ra 1 | NR-122 | BEI Resources |
| Mycobacterium tuberculosis, Strain TMC 303 2 | ATCC_35822D-2 | ATCC |
| Mycobacterium tuberculosis variant bovis BCG 1 | ATCC_35734 | ATCC |
| Mycobacterium bovis, Strain 95-1315 2 | NR-59207 | BEI Resources |
| Non-tuberculosis Mycobacterium strains | ||
| Mycobacteroides abscessus, 4530 1 | NR-44274 | BEI Resources |
| Mycobacteroides abscessus bolletii, MA 1948 1 | NR-44263 | BEI Resources |
| Mycobacterium canettii, Strain NLA000017120 2 | NR-49658 | BEI Resources |
| Mycobacterium gordonae 1 | ATCC_14470 | ATCC |
| Mycobacterium palustre, FI-05088 1 | NR-49070 | BEI Resources |
| Mycolicibacterium fortuitum, Strain TMC 1529 1 | ATCC_6841 | ATCC |
Disclaimer/Publisher’s Note: The statements, opinions and data contained in all publications are solely those of the individual author(s) and contributor(s) and not of MDPI and/or the editor(s). MDPI and/or the editor(s) disclaim responsibility for any injury to people or property resulting from any ideas, methods, instructions or products referred to in the content. |
© 2024 by the authors. Licensee MDPI, Basel, Switzerland. This article is an open access article distributed under the terms and conditions of the Creative Commons Attribution (CC BY) license (https://creativecommons.org/licenses/by/4.0/).
Share and Cite
Ng, J.H.J.; Castro, L.; Gorzalski, A.; Allred, A.; Siao, D.; Wong, E.; Lin, A.; Shokralla, S.; Pandori, M.; Masinde, G.; et al. The Next Frontier in Tuberculosis Investigation: Automated Whole Genome Sequencing for Mycobacterium tuberculosis Analysis. Int. J. Mol. Sci. 2024, 25, 7909. https://doi.org/10.3390/ijms25147909
Ng JHJ, Castro L, Gorzalski A, Allred A, Siao D, Wong E, Lin A, Shokralla S, Pandori M, Masinde G, et al. The Next Frontier in Tuberculosis Investigation: Automated Whole Genome Sequencing for Mycobacterium tuberculosis Analysis. International Journal of Molecular Sciences. 2024; 25(14):7909. https://doi.org/10.3390/ijms25147909
Chicago/Turabian StyleNg, Justin H. J., Lina Castro, Andrew Gorzalski, Adam Allred, Danielle Siao, Edwina Wong, Andrew Lin, Shadi Shokralla, Mark Pandori, Godfred Masinde, and et al. 2024. "The Next Frontier in Tuberculosis Investigation: Automated Whole Genome Sequencing for Mycobacterium tuberculosis Analysis" International Journal of Molecular Sciences 25, no. 14: 7909. https://doi.org/10.3390/ijms25147909
APA StyleNg, J. H. J., Castro, L., Gorzalski, A., Allred, A., Siao, D., Wong, E., Lin, A., Shokralla, S., Pandori, M., Masinde, G., & Khaksar, R. (2024). The Next Frontier in Tuberculosis Investigation: Automated Whole Genome Sequencing for Mycobacterium tuberculosis Analysis. International Journal of Molecular Sciences, 25(14), 7909. https://doi.org/10.3390/ijms25147909

