TLR2 and TLR4 Are Expressed in Epiretinal Membranes: Possible Links with Vitreous Levels of Complement Fragments and DAMP-Related Proteins
Abstract
1. Introduction
2. Results
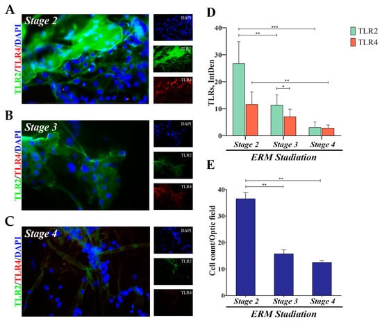
2.1. TLR2 and TLR4 Immunoreactivity in ERMs
2.2. TLR2 and TLR4 Immunoreactivity: Alpha-Smooth Muscle Actin (α-SMA)-Fibroblast like Cells, Glial Fibrillary Acidic Protein (GFAP)-Activated Müller Cells and Ionized Calcium-Binding Adapter Molecule 1 (Iba1)-Bearing Ameboid Microglia
2.3. TLR2/TLR4/myD88 Transcripts Are Increased in ERMs as a Function of Disease Severity
2.4. The Soluble Forms of TLR2 and TLR4 Are Detected in Vitreous Samples
2.5. TLR2 and TLR4 Correlates with Biomarkers of Inflammation and Tissue Matrix Remodeling
2.6. TLR2 and TLR4 Correlate with Complement Fragments
3. Discussion
4. Materials and Methods
4.1. Study Population, SD-OCT Classification and Subgrouping
4.2. Sampling Mode and Pre-Analytics
4.3. Double Immunofluorescent Analysis and Digital Acquisitions
4.4. Molecular Analysis: Total RNA, cDNA and Relative Real-Time PCR
4.5. Biochemical Analysis: IP/WB, ELISA and Chip-Based Protein Array
4.6. Statistics
5. Conclusions
Supplementary Materials
Author Contributions
Funding
Institutional Review Board Statement
Informed Consent Statement
Data Availability Statement
Acknowledgments
Conflicts of Interest
References
- Tsotridou, E.; Loukovitis, E.; Zapsalis, K.; Pentara, I.; Asteriadis, S.; Tranos, P.; Zachariadis, Z.; Anogeianakis, G. A Review of Last Decade Developments on Epiretinal Membrane Pathogenesis. Med. Hypothesis Discov. Innov. Ophthalmol. 2020, 9, 91–110. [Google Scholar]
- Shi, Y.; Hui, Y.; Ma, J. An immunohistochemical study of IgG, complement C3, collagen type III and macrophage-marker Ki-M7 in epiretinal membranes. Yan Ke Xue Bao 1996, 12, 10–14. [Google Scholar] [PubMed]
- Tang, S.; Scheiffarth, O.F.; Wildner, G.; Thurau, S.R.; Lund, O.E. Lymphocytes, macrophages and HLA-DR expression in vitreal and epiretinal membranes of proliferative vitreoretinopathy. An immunohistochemical study. Ger. J. Ophthalmol. 1992, 1, 176–179. [Google Scholar] [PubMed]
- Bianchi, L.; Altera, A.; Barone, V.; Bonente, D.; Bacci, T.; De Benedetto, E.; Bini, L.; Tosi, G.M.; Galvagni, F.; Bertelli, E. Untangling the Extracellular Matrix of Idiopathic Epiretinal Membrane: A Path Winding among Structure, Interactomics and Translational Medicine. Cells 2022, 15, 2531. [Google Scholar] [CrossRef] [PubMed]
- Hu, M.; Ling, Z.; Ren, X. Extracellular matrix dynamics: Tracking in biological systems and their implications. J. Biol. Eng. 2022, 16, 13. [Google Scholar] [CrossRef] [PubMed]
- Cacciamani, A.; Parravano, M.; Scarinci, F.; Esposito, G.; Varano, M.; Micera, A. A Simple Spontaneous Vitreal Reflux Collecting Procedure During Intravitreal Injection: Set-Up and Validation Studies. Curr. Eye Res. 2016, 41, 971–976. [Google Scholar] [CrossRef] [PubMed]
- Dinice, L.; Cacciamani, A.; Esposito, G.; Taurone, S.; Carletti, R.; Ripandelli, G.; Artico, M.; Micera, A. Osteopontin in vitreous and idiopathic epiretinal membranes. Graefes Arch. Clin. Exp. Ophthalmol. 2020, 258, 1503–1513. [Google Scholar] [CrossRef] [PubMed]
- Da Silva, R.A.; Roda, V.M.P.; Matsuda, M.; Siqueira, P.V.; Lustoza-Costa, G.J.; Wu, D.C.; Hamassaki, D.E. Cellular components of the idiopathic epiretinal membrane. Graefes Arch. Clin. Exp. Ophthalmol. 2022, 260, 1435–1444. [Google Scholar] [CrossRef]
- El-Asrar, A.M.A.; Nawaz, M.I.; Kangave, D.; Siddiquei, M.M.; Geboes, K. Osteopontin and other regulators of angiogenesis and fibrogenesis in the vitreous from patients with proliferative vitreoretinal disorders. Mediat. Inflamm. 2012, 2012, 493043. [Google Scholar] [CrossRef]
- Bianchi, M.E. DAMPs, PAMPs and alarmins: All we need to know about danger. J. Leukoc. Biol. 2007, 81, 1–5. [Google Scholar] [CrossRef]
- Gaudet, A.D.; Popovich, P.G. Extracellular matrix regulation of inflammation in the healthy and injured spinal cord. Exp. Neurol. 2014, 258, 24–34. [Google Scholar] [CrossRef] [PubMed]
- Frevert, C.W.; Felgenhauer, J.; Wygrecka, M.; Nastase, M.V.; Schaefer, L. Danger-Associated Molecular Patterns Derived From the Extracellular Matrix Provide Temporal Control of Innate Immunity. J. Histochem. Cytochem. 2018, 66, 213–227. [Google Scholar] [CrossRef] [PubMed]
- Clett, E. Endogenous ligands of TLR2 and TLR4: Agonists or assistants? J. Leukoc. Biol. 2010, 87, 989–999. [Google Scholar]
- Sirisinha, S. Insight into the mechanisms regulating immune homeostasis in health and disease. Asian Pac. J. Allergy Immunol. 2011, 29, 1–14. [Google Scholar] [PubMed]
- Micera, A.; Balzamino, B.O.; Di Zazzo, A.; Biamonte, F.; Sica, G.; Bonini, S. Toll-Like Receptors and Tissue Remodeling: The Pro/Cons Recent Findings. J. Cell Physiol. 2016, 231, 531–544. [Google Scholar] [CrossRef] [PubMed]
- Medzhitov, R. Toll-like receptors and innate immunity. Nat. Rev. Immunol. 2001, 1, 135–145. [Google Scholar] [CrossRef] [PubMed]
- Tukhvatulin, A.I.; Logunov, D.Y.; Shcherbinin, D.N.; Shmarov, M.M.; Naroditsky, B.S.; Gudkov, A.V.; Gintsburget, A.L. Toll-Like Receptors and Their Adapter Molecules. Biochemistry 2010, 75, 1098–1114. [Google Scholar] [CrossRef] [PubMed]
- Micera, A.; Stampachiacchiere, B.; Aronni, S.; Serapiao dos Santos, M.; Lambiase, A. Toll-like receptors and the eye. Curr. Opin. Allergy Clin. Immunol. 2005, 5, 451–458. [Google Scholar] [CrossRef] [PubMed]
- Uematsu, S.; Akira, S. Toll-Like receptors (TLRs) and their ligands. Handb. Exp. Pharmacol. 2008, 183, 1–20. [Google Scholar]
- Stepp, M.A.; Menko, A.S. Immune responses to injury and their links to eye disease. Transl. Res. 2021, 236, 52–71. [Google Scholar] [CrossRef]
- Hossain, M.J.; Morandi, E.; Tanasescu, R.; Frakich, N.; Caldano, M.; Onion, D.; Faraj, T.A.; Clett, E.; Gran, B. The Soluble Form of Toll-Like Receptor 2 Is Elevated in Serum of Multiple Sclerosis Patients: A Novel Potential Disease Biomarker. Front Immunol. 2018, 9, 457. [Google Scholar] [CrossRef] [PubMed]
- Zunt, S.L.; Burton, L.V.; Goldblatt, L.I.; Dobbins, E.E.; Srinivasanet, M. Soluble forms of Toll-like receptor 4 are present in human saliva and modulate tumor necrosis factor-alpha secretion by macrophage-like cells. Clin. Exp. Immunol. 2009, 156, 285–293. [Google Scholar] [CrossRef] [PubMed]
- Hajishengallis, G.; Lambris, J.D. Crosstalk pathways between Toll-like receptors and the complement system. Trends Immunol. 2010, 31, 154–163. [Google Scholar] [CrossRef]
- Zhao, M.; Li, C.H.; Liu, Y.L. Toll-like receptor (TLR)-2/4 expression in retinal ganglion cells in a high-glucose environment and its implications. Genet. Mol. Res. 2016, 25, 2. [Google Scholar] [CrossRef] [PubMed]
- Govetto, A.; Lalane, R.A.; Sarraf, D.; Figueroa, M.S.; Hubschman, J.P. Insights Into Epiretinal Membranes: Presence of Ectopic Inner Foveal Layers and a New Optical Coherence Tomography Staging Scheme. Am. J. Ophthalmol. 2017, 175, 99–113. [Google Scholar] [CrossRef] [PubMed]
- Cacciamani, A.; Cosimi, P.; Ripandelli, G.; Di Nicola, M.; Scarinci, F. Epiretinal Membrane Surgery: Structural Retinal Changes Correlate with the Improvement of Visual Function. J. Clin. Med. 2021, 10, 90. [Google Scholar] [CrossRef]
- Zakeri, A.; Russo, M. Dual Role of Toll-like Receptors in Human and Experimental Asthma Models. Front. Immunol. 2018, 9, 1027. [Google Scholar] [CrossRef] [PubMed]
- Isaza-Correa, J.M.; Liang, Z.; van den Berg, A.; Diepstra, A.; Visser, L. Toll-like receptors in the pathogenesis of human B cell malignancies. J. Hematol. Oncol. 2014, 7, 57. [Google Scholar] [CrossRef]
- Zhang, G.; Ghosh, S. Toll-like receptor–mediated NF-κB activation: A phylogenetically conserved paradigm in innate immunity. J. Clin. Investig. 2001, 107, 13–19. [Google Scholar] [CrossRef]
- Yu, W.-C.; Cong, J.-P.; Mi, L.-Y. Expressions of TOLL-like receptor 4 (TLR-4) and matrix metalloproteinase 9 (MMP-9)/Tissue inhibitor of metalloproteinase 1 (TIMP-1) in pulmonary blood vessels with chronic obstructive pulmonary diseases and their relationships with pulmonary vascular remodelling. Rev. Assoc. Med. Bras. 2018, 64, 361–367. [Google Scholar]
- Hajishengallis, G.; Lambris, J.D. More than complementing Tolls: Complement–Toll-like receptor synergy and crosstalk in innate immunity and inflammation. Immunol. Rev. 2016, 274, 233–244. [Google Scholar] [CrossRef] [PubMed]
- Mahaling, B.; Low, S.W.Y.; Beck, M.; Kumar, D.; Ahmed, S.; Connor, T.; Ahmad, B.; Chaurasia, S.S. Damage-Associated Molecular Patterns (DAMPs) in Retinal Disorders. Int. J. Mol. Sci. 2022, 23, 2591. [Google Scholar] [CrossRef] [PubMed]
- Bolourani, S.; Brenner, M.; Wang, P. The interplay of DAMPs, TLR4, and proinflammatory cytokines in pulmonary fibrosis. J. Mol. Med. 2021, 99, 1373–1384. [Google Scholar] [CrossRef] [PubMed]
- Lee, J.J.; Wang, P.W.; Yang, I.H.; Huang, H.-M.; Chang, C.-S.; Wu, C.-L.; Chuang, J.-H. High-fat diet induces toll-like receptor 4-dependent macrophage/microglial cell activation and retinal impairment. Investig. Ophthalmol. Vis. Sci. 2015, 56, 3041–3050. [Google Scholar] [CrossRef] [PubMed]
- Mulfaul, K.; Ozaki, E.; Fernando, N.; Brennan, K.; Chirco, K.R.; Connolly, E.; Greene, C.; Maminishkis, A.; Salomon, R.G.; Linetsky, M.; et al. Toll-like Receptor 2 Facilitates Oxidative Damage-Induced Retinal Degeneration. Cell. Rep. 2020, 30, 2209–2224.e5. [Google Scholar] [CrossRef] [PubMed]
- Klettner, A.; Roider, J. Retinal Pigment Epithelium Expressed Toll-like Receptors and Their Potential Role in Age-Related Macular Degeneration. Int. J. Mol. Sci. 2021, 22, 8387. [Google Scholar] [CrossRef] [PubMed]
- Bayan, N.; Yazdanpanah, N.; Rezaei, N. Role of toll-like receptor 4 in diabetic retinopathy. Pharmacol. Res. 2022, 175, 105960. [Google Scholar] [CrossRef] [PubMed]
- Lagos, L.S.; Luu, T.V.; De Haan, B.; Faas, M.; De Vos, P. TLR2 and TLR4 activity in monocytes and macrophages after exposure to amoxicillin, ciprofloxacin, doxycycline and erythromycin. J. Antimicrob. Chemother. 2022, 77, 2972–2983. [Google Scholar] [CrossRef]
- El-Zayat, S.R.; Sibaii, H.; Mannaa, F.A. Toll-like receptors activation, signaling, and targeting: An overview. Bull. Natl. Res. Cent. 2019, 43, 187. [Google Scholar] [CrossRef]
- Xu, H.; Chen, M. Diabetic retinopathy and dysregulated innate immunity. Vision Res. 2017, 139, 39–46. [Google Scholar] [CrossRef]
- Yazici, A.T.; Alagoz, N.; Cxelik, H.U.; Alagöz, C.M.; Cakir, M.; Cekiç, O.; Yilmaz, O.F. Idiopathic and secondary epiretinal membranes: Do they differ in terms of morphology? An optical coherence tomography-based study. Retina 2011, 31, 779–784. [Google Scholar] [CrossRef] [PubMed]
- Oberstein, S.Y.L.; Byun, J.; Herrera, D.; Chapin, E.A.; Fisher, S.K.; Lewis, G.P. Cell proliferation in human epiretinal membranes: Characterization of cell types and correlation with disease condition and duration. Mol. Vis. 2011, 17, 1794–1805. [Google Scholar] [PubMed]
- Minchiotti, S.; Stampachiacchiere, B.; Micera, A.; Lambiase, A.; Ripandelli, G.; Billi, B.; Bonini, S. Human idiopathic epiretinal membranes express NGF and NGF receptors. Retina 2008, 28, 628–637. [Google Scholar] [CrossRef]
- Guerin, C.J.; Wolfshagen, R.W.; Eifrig, D.E.; Anderson, D.H. Immunocytochemical identification of Muller’s glia as a component of human epiretinal membranes. Investig. Ophthalmol. Vis. Sci. 1990, 31, 1483–1491. [Google Scholar]
- He, C.; Lai, P.; Wang, J.; Zhou, T.; Huang, Z.; Zhou, L.; Liu, X. TLR2/4 deficiency prevents oxygen-induced vascular degeneration and promotes revascularization by downregulating IL-17 in the retina. Sci. Rep. 2016, 6, 27739. [Google Scholar] [CrossRef] [PubMed]
- Lin, X.; Fang, D.; Zhou, H.; Su, S.B. The expression of Toll-like receptors in murine Müller cells, the glial cells in retina. Neurol. Sci. 2013, 34, 1339–1346. [Google Scholar] [CrossRef]
- Holm, T.H.; Draeby, D.; Owens, T. Microglia are required for astroglial Toll-like receptor 4 response and for optimal TLR2 and TLR3 response. Glia 2012, 60, 630–638. [Google Scholar] [CrossRef] [PubMed]
- Semeraro, F.; Morescalchi, F.; Duse, S.; Gambicorti, E.; Russo, A.; Costagliola, C. Current Trends about Inner Limiting Membrane Peeling in Surgery for Epiretinal Membranes. J. Ophthalmol. 2015, 2015, 671905. [Google Scholar] [CrossRef]
- Xu, W.-Q.; Wang, Y.-S. The role of Toll-like receptors in retinal ischemic diseases. Int. J. Ophthalmol. 2016, 9, 1343–1351. [Google Scholar]
- Ko, M.K.; Saraswathy, S.; Parikh, J.G.; Rao, N.A. The role of TLR4 activation in photoreceptor mitochondrial oxidative stress. Investig. Ophthalmol. Vis. Sci. 2011, 52, 5824–5835. [Google Scholar] [CrossRef]
- Kochan, T.; Singla, A.; Tosi, J.; Kumar, A. Toll-like receptor 2 ligand pretreatment attenuates retinal microglial inflammatory response but enhances phagocytic activity toward Staphylococcus aureus. Infect. Immun. 2012, 80, 2076–2088. [Google Scholar] [CrossRef] [PubMed]
- Kumar, A.; Shamsuddin, N. Retinal Müller glia initiate innate response to infectious stimuli via toll-like receptor signaling. PLoS ONE 2012, 7, e29830. [Google Scholar]
- Bu, S.-C.; Kuijer, R.; Li, X.-R.; Hooymans, J.M.M.; Los, L.I. Idiopathic Epiretinal Membrane. Retina 2014, 34, 2317–2335. [Google Scholar] [CrossRef] [PubMed]
- Owuraku, T.-L.; Imran, M.; Winfried, M.A. Toll-Like Receptor Signalling Pathways and the Pathogenesis of Retinal Diseases. Front. Ophthalmol. 2022, 2, 850394. [Google Scholar]
- Garces, K.; Carmy, T.; Illiano, P.; Brambilla, R.; Hackam, A.S. Increased Neuroprotective Microglia and Photoreceptor Survival in the Retina from a Peptide Inhibitor of Myeloid Differentiation Factor 88 (MyD88). J. Mol. Neurosci. 2020, 70, 968–980. [Google Scholar] [CrossRef] [PubMed]
- Li, M.; Carpio, D.F.; Zheng, Y.; Bruzzo, P.; Singh, V.; Ouaaz, F.; Medzhitov, R.M.; Beg, A.A. An essential role of the NF-kappa B/Toll-like receptor pathway in induction of inflammatory and tissue-repair gene expression by necrotic cells. J Immunol. 2001, 166, 7128–7135. [Google Scholar] [CrossRef]
- Szczepan, M.; Llorián-Salvador, M.; Chen, M.; Xu, H. Immune Cells in Subretinal Wound Healing and Fibrosis. Front. Cell. Neurosci. 2022, 16, 916719. [Google Scholar] [CrossRef] [PubMed]
- Shio, M.T.; Hassan, G.S.; Shah, W.A.; Nadiri, A.; El Fakhry, Y.; Li, H.; Mourad, W. Coexpression of TLR2 or TLR4 with HLA-DR potentiates the superantigenic activities of Mycoplasma arthritidis-derived mitogen. J. Immunol. 2014, 192, 2543–2550. [Google Scholar] [CrossRef] [PubMed]
- Balogh, A.; Milibák, T.; Szabó, V.; Nagy, Z.Z.; Kaarniranta, K.; Resch, M.D. Immunological biomarkers of the vitreous responsible for proliferative alteration in the different forms of retinal detachment. BMC Ophthalmol. 2020, 20, 491. [Google Scholar] [CrossRef]
- Tsai, C.-S.; Huang, C.-Y.; Chen, C.-H.; Lin, Y.-W.; Shih, C.-M.; Tsao, N.-W.; Chiang, K.-H.; Lee, C.-Y.; Jeng, H.; Lin, F.-Y. Eotaxin-2 increased toll-like receptor 4 expression in endothelial cells in vitro and exacerbates high-cholesterol diet-induced atherogenesis in vivo. Am. J. Transl. Res. 2016, 8, 5338–5353. [Google Scholar]
- Jünemann, A.G.M.; Rejdak, R.; Huchzermeyer, C.; Maciejewski, R.; Grieb, P.; Kruse, F.E.; Zrenner, E.; Rejdak, K.; Petzold, A. Elevated vitreous body glial fibrillary acidic protein in retinal diseases. Graefes Arch. Clin. Exp. Ophthalmol. 2015, 253, 2181–2186. [Google Scholar] [CrossRef] [PubMed]
- Ali, M.F.; Dasari, H.; Van Keulen, V.P.; Cornec, D.; Vasmatzis, G.; Peikert, T.; Carmona, E.M. Microbial Antigens Stimulate Metalloprotease-7 Secretion in Human B-Lymphocytes Using mTOR-Dependent and Independent Pathways. Sci. Rep. 2017, 7, 3869. [Google Scholar] [CrossRef]
- Lisboa, R.A.; Andrade, M.V.; Cunha-Mel, J.R. Toll-like receptor activation and mechanical force stimulation promote the secretion of matrix metalloproteinases 1, 3 and 10 of human periodontal fibroblasts via p38, JNK and NF-kB. Arch. Oral Biol. 2013, 58, 731–739. [Google Scholar] [CrossRef]
- Kumar, V. The complement system, toll-like receptors and inflammasomes in host defense: Three musketeers’ one target. Int. Rev. Immunol. 2019, 38, 131–156. [Google Scholar] [CrossRef] [PubMed]
- Mondino, B.J.; Sidikaro, Y.; Sumner, H. Anaphylatoxin levels in human vitreous humor. Investig. Ophthalmol. Vis. Sci. 1988, 29, 1195–1198. [Google Scholar]
- Mondino, B.J.; Sumner, H. Anaphylatoxin levels in human aqueous humor. Investig. Ophthalmol. Vis. Sci. 1986, 8, 1288–1292. [Google Scholar]
- Mondino, B.J.; Glovsky, M.M.; Ghekiere, L. Activated complement in inflamed aqueous humor. Investig. Ophthalmol. Vis. Sci. 1984, 25, 871–873. [Google Scholar]
- Lueck, K.; Wasmuth, S.; Williams, J.; Hughes, T.R.; Morgan, B.P.; Lommatzsch, A.; Greenwood, J.; Moss, S.E.; Pauleikhoff, D. Sub-lytic C5b-9 induces functional changes in retinal pigment epithelial cells consistent with age-related macular degeneration. Eye 2011, 25, 1074–1082. [Google Scholar] [CrossRef] [PubMed]
- Dunkelberger, J.R.; Song, W.-C. Complement and its role in innate and adaptive immune responses. Cell Res. 2010, 20, 34–50. [Google Scholar] [CrossRef]
- Jaén, R.I.; Val-Blasco, A.; Prieto, P.; Gil-Fernández, M.; Smani, T.; López-Sendón, J.L.; Delgado, C.; Boscá, L.; Fernández-Velasco, M. Innate Immune Receptors, Key Actors in Cardiovascular Diseases. JACC Basic Transl. Sci. 2020, 5, 735–749. [Google Scholar] [CrossRef]
- Wenger, M.; Grosse-Kathoefer, S.; Kraiem, A.; Pelamatti, E.; Nunes, N.; Pointner, L.; Aglas, L. When the allergy alarm bells toll: The role of Toll-like receptors in allergic diseases and treatment. Front. Mol. Biosci. 2023, 10, 1204025. [Google Scholar] [CrossRef] [PubMed]
- Calabrò, A.; Accardi, G.; Aiello, A.; Caruso, C.; Candore, G. Sex and gender affect immune aging. Front Aging. 2023, 28, 1272118. [Google Scholar] [CrossRef] [PubMed]
- Hägg, S.; Jylhävä, J. Sex differences in biological aging with a focus on human studies. eLife 2021, 10, e63425. [Google Scholar] [CrossRef] [PubMed]
- Xiao, W.; Chen, X.; Yan, W.; Zhu, Z.; He, M. Prevalence and risk factors of epiretinal membranes: A systematic review and meta-analysis of population-based studies. BMJ Open 2017, 7, e014644. [Google Scholar] [CrossRef] [PubMed]
- Kumar, V. Toll-like receptors in immunity and inflammatory diseases: Past, present, and future. Int. Immunopharmacol. 2018, 59, 391–412. [Google Scholar]
- Pfaffl, M.W.; Horgan, G.W.; Dempfle, L. Relative Expression Software Tool (REST©) for group wise comparison and statistical analysis of relative expression results in real-time PCR. Nucleic Acids Res. 2002, 30, E36. [Google Scholar] [CrossRef] [PubMed]
- Gong, T.; Liu, L.; Jiang, W.; Zhou, R. DAMP-sensing receptors in sterile inflammation and inflammatory diseases. Nat. Rev. Immunol. 2020, 20, 95–112. [Google Scholar] [CrossRef] [PubMed]
- Lee, H.; Lee, S.; Cho, I.-H.; Lee, S.J. Toll-like receptors: Sensor molecules for detecting damage to the nervous system. Curr. Protein Pept. Sci. 2013, 14, 33–42. [Google Scholar] [CrossRef]
- Barratt-Due, A.; Pischke, S.E.; Nilsson, P.H.; Espevik, T.; Mollnes, T.E. Dual inhibition of complement and Toll-like receptors as a novel approach to treat inflammatory diseases-C3 or C5 emerge together with CD14 as promising targets. J. Leukoc. Biol. 2017, 101, 193–204. [Google Scholar] [CrossRef]









| ID | Gender (M/F) | Age (Years) | Vitreous (Y/N) | ERM (Y/N) | Staging (Grades) | Comorbidities (List) |
|---|---|---|---|---|---|---|
| 1 | F | 71 | Y | Y | 4 | Hypertension, Cardiopathy |
| 2 | M | 54 | Y | Y | 2 | Hypertension, Cardiopathy, Type 2 Diabetes |
| 3 | F | 63 | N | Y | 2 | Hypercholesterolemia, Keratoconus |
| 4 | M | 78 | Y | Y | 4 | Hypertension, Hypercholesterolemia |
| 5 | F | 69 | N | Y | 4 | Hypercholesterolemia |
| 6 | F | 66 | N | Y | 3 | None |
| 7 | F | 72 | N | Y | 2 | None |
| 8 | F | 70 | Y | Y | 3 | Hypertension, Hypothyroidism |
| 9 | F | 69 | N | Y | 3 | Asthma, Thyroidectomy |
| 10 | F | 65 | Y | Y | 4 | Hypercholesterolemia, Type 2 Diabetes |
| 11 | F | 83 | Y | Y | 2 | Hypercholesterolemia |
| 12 | F | 82 | N | Y | 4 | Hypertension, Hypercholesterolemia |
| 13 | F | 80 | Y | Y | 2 | Hypertension, Cardiopathy, Type 2 Diabetes |
| 14 | F | 69 | Y | Y | 2 | Hypertension, Type 2 Diabetes, Hyperuricemia |
| 15 | F | 81 | Y | Y | 3 | Hypertension, Asthmatic Bronchitis |
| 16 | M | 66 | Y | Y | 3 | Type 2 Diabetes |
| 17 | F | 71 | Y | Y | 3 | Hypertension, Hypercholesterolemia |
| 18 | F | 80 | N | Y | 2 | Muscular Dystrophy |
| 19 | M | 71 | Y | Y | 2 | Hypertension, Asthma |
| 20 | M | 69 | N | Y | 4 | None |
Disclaimer/Publisher’s Note: The statements, opinions and data contained in all publications are solely those of the individual author(s) and contributor(s) and not of MDPI and/or the editor(s). MDPI and/or the editor(s) disclaim responsibility for any injury to people or property resulting from any ideas, methods, instructions or products referred to in the content. |
© 2024 by the authors. Licensee MDPI, Basel, Switzerland. This article is an open access article distributed under the terms and conditions of the Creative Commons Attribution (CC BY) license (https://creativecommons.org/licenses/by/4.0/).
Share and Cite
Dinice, L.; Esposito, G.; Cacciamani, A.; Balzamino, B.O.; Cosimi, P.; Cafiero, C.; Ripandelli, G.; Micera, A. TLR2 and TLR4 Are Expressed in Epiretinal Membranes: Possible Links with Vitreous Levels of Complement Fragments and DAMP-Related Proteins. Int. J. Mol. Sci. 2024, 25, 7732. https://doi.org/10.3390/ijms25147732
Dinice L, Esposito G, Cacciamani A, Balzamino BO, Cosimi P, Cafiero C, Ripandelli G, Micera A. TLR2 and TLR4 Are Expressed in Epiretinal Membranes: Possible Links with Vitreous Levels of Complement Fragments and DAMP-Related Proteins. International Journal of Molecular Sciences. 2024; 25(14):7732. https://doi.org/10.3390/ijms25147732
Chicago/Turabian StyleDinice, Lucia, Graziana Esposito, Andrea Cacciamani, Bijorn Omar Balzamino, Pamela Cosimi, Concetta Cafiero, Guido Ripandelli, and Alessandra Micera. 2024. "TLR2 and TLR4 Are Expressed in Epiretinal Membranes: Possible Links with Vitreous Levels of Complement Fragments and DAMP-Related Proteins" International Journal of Molecular Sciences 25, no. 14: 7732. https://doi.org/10.3390/ijms25147732
APA StyleDinice, L., Esposito, G., Cacciamani, A., Balzamino, B. O., Cosimi, P., Cafiero, C., Ripandelli, G., & Micera, A. (2024). TLR2 and TLR4 Are Expressed in Epiretinal Membranes: Possible Links with Vitreous Levels of Complement Fragments and DAMP-Related Proteins. International Journal of Molecular Sciences, 25(14), 7732. https://doi.org/10.3390/ijms25147732

