Transcriptomics Provide Insights into Early Responses to Sucrose Signaling in Lupinus albus, a Model Plant for Adaptations to Phosphorus and Iron Deficiency
Abstract
1. Introduction
2. Results
2.1. Nanopore cDNA Sequencing to Assess Short-Term Responses to Sucrose Resulted in 35.5 Million Reads
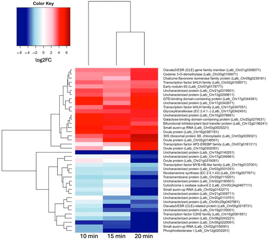
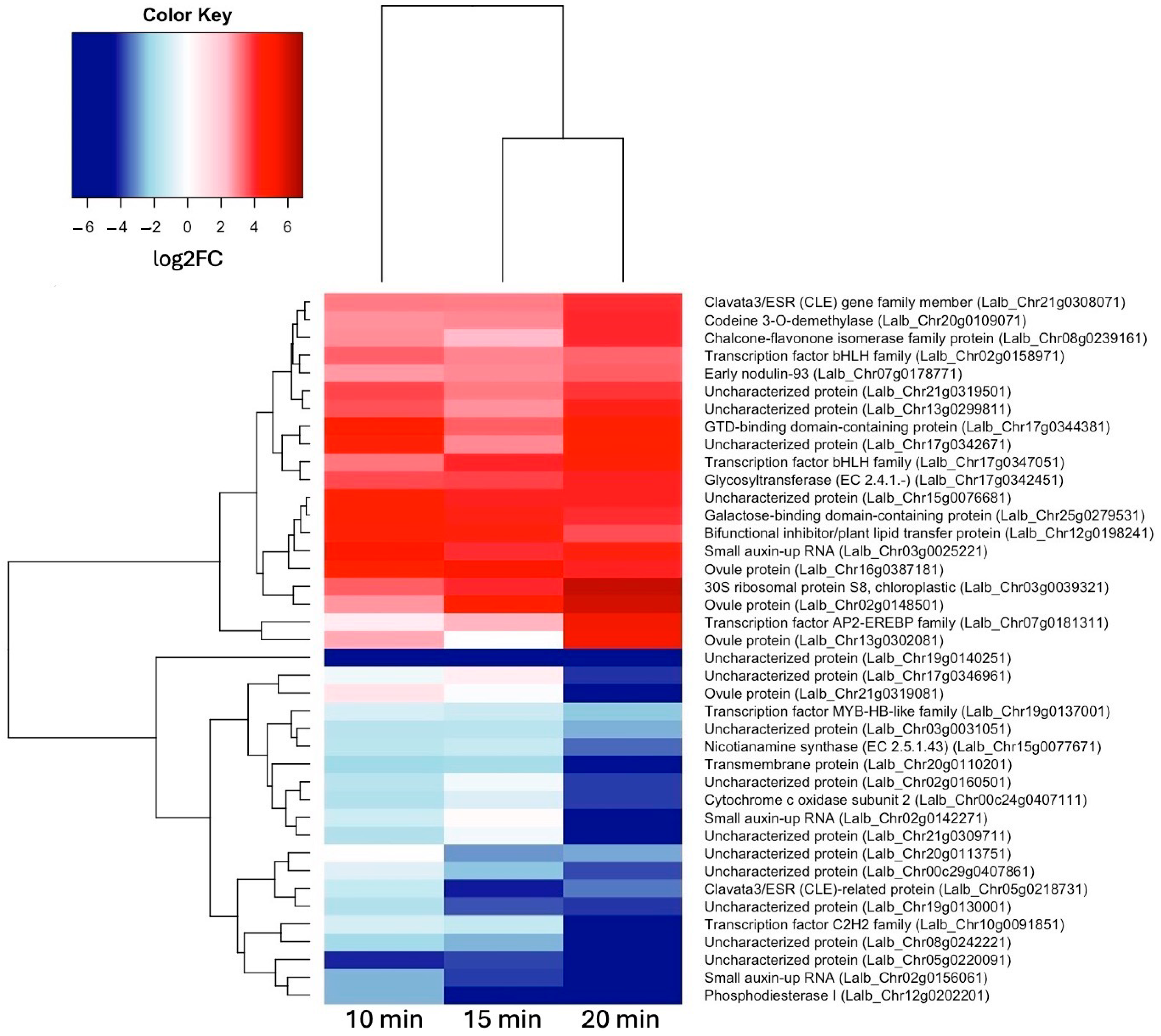
2.2. A Set of 17 Genes Was Up-Regulated at All Three Time Points of Sucrose Exposure
2.3. Auxin- and Gibberellin-Responsive Genes and Two bHLH Transcription Factors Are among the Earliest Up-Regulated Genes
2.4. qRT-PCR Confirms Differential Expression of Selected Genes
2.5. GO Analysis Reveals Enrichment of Sugar- and Hormone-Responsive Genes
2.6. Several Sucrose-Induced Genes Are also Expressed in Cluster Roots
3. Discussion
3.1. A Network of Sucrose-Responsive Genes Is Involved in Cell Growth and Differentiation
3.2. Timing and Coordination of Sucrose Responses
4. Materials and Methods
4.1. Plant Growth and Treatments
4.2. RNA Isolation and Quality Check
4.3. cDNA Library Preparation and RNA-Sequencing
4.4. RNA-seq Data Analysis
4.5. Bioinformatic Analysis
4.6. Validation by qRT-PCR
Author Contributions
Funding
Institutional Review Board Statement
Informed Consent Statement
Data Availability Statement
Conflicts of Interest
References
- Vance, C.P.; Uhde-Stone, C.; Allan, D.L. Phosphorus acquisition and use: Critical adaptations by plants for securing a nonrenewable resource. New Phytol. 2003, 157, 423–447. [Google Scholar] [CrossRef] [PubMed]
- Ahmad, N.; Usman, M.; Ahmad, H.R.; Sabir, M.; Farooqi, Z.U.R.; Shehzad, M.T. Environmental implications of phosphate-based fertilizer industrial waste and its management practices. Environ. Monit. Assess. 2023, 195, 1326. [Google Scholar] [CrossRef] [PubMed]
- Uhde-Stone, C. White lupin: A model system for understanding plant adaptation to low phosphorus availability. In Legume Nitrogen Fixation in Soils with Low Phosphorus Availability; Springer: Berlin/Heidelberg, Germany, 2017; pp. 243–280. [Google Scholar]
- Zanin, L.; Venuti, S.; Marroni, F.; Franco, A.; Morgante, M.; Pinton, R.; Tomasi, N. Physiological and RNA sequencing data of white lupin plants grown under Fe and P deficiency. Data Brief 2019, 25, 104069. [Google Scholar] [CrossRef] [PubMed]
- Neumann, G.; Massonneau, A.; Langlade, N.; Dinkelaker, B.; Hengeler, C.; Römheld, V.; Martinoia, E. Physiological aspects of cluster root function and development in phosphorus-deficient white lupin (Lupinus albus L.). Ann. Bot. 2000, 85, 909–919. [Google Scholar] [CrossRef]
- Massonneau, A.; Langlade, N.; Léon, S.; Smutny, J.; Vogt, E.; Neumann, G.; Martinoia, E. Metabolic changes associated with cluster root development in white lupin (Lupinus albus L.): Relationship between organic acid excretion, sucrose metabolism and energy status. Planta 2001, 213, 534–542. [Google Scholar] [CrossRef] [PubMed]
- Sas, L.; Rengel, Z.; Tang, C. Excess cation uptake, and extrusion of protons and organic acid anions by Lupinus albus under phosphorus deficiency. Plant Sci. 2001, 160, 1191–1198. [Google Scholar] [CrossRef] [PubMed]
- Wang, B.; Tang, X.; Cheng, L.; Zhang, A.; Zhang, W.; Zhang, F.; Liu, J.; Cao, Y.; Allan, D.; Vance, C. Nitric oxide is involved in phosphorus deficiency-induced cluster-root development and citrate exudation in white lupin. New Phytol. 2010, 187, 1112–1123. [Google Scholar] [CrossRef] [PubMed]
- Johnson, J.; Allan, D.; Vance, C. Phosphorus Stress-Induced Proteoid Roots Show Altered Metabolism in Lupinus albus. Plant Physiol. 1994, 104, 657–665. [Google Scholar] [CrossRef] [PubMed]
- Zhou, Y.; Olt, P.; Neuhauser, B.; Moradtalab, N.; Bautista, W.; Uhde-Stone, C.; Neumann, G.; Ludewig, U. Loss of LaMATE impairs isoflavonoid release from cluster roots of phosphorus-deficient white lupin. Physiol. Plant. 2021, 173, 1207–1220. [Google Scholar] [CrossRef]
- Uhde-Stone, C.; Zinn, K.E.; Ramirez-Yanez, M.; Li, A.; Vance, C.P.; Allan, D.L. Nylon filter arrays reveal differential gene expression in proteoid roots of white lupin in response to phosphorus deficiency. Plant Physiol. 2003, 131, 1064–1079. [Google Scholar] [CrossRef]
- O’Rourke, J.A.; Yang, S.S.; Miller, S.S.; Bucciarelli, B.; Liu, J.; Rydeen, A.; Bozsoki, Z.; Uhde-Stone, C.; Tu, Z.J.; Allan, D.; et al. An RNA-Seq transcriptome analysis of orthophosphate-deficient white lupin reveals novel insights into phosphorus acclimation in plants. Plant Physiol. 2013, 161, 705–724. [Google Scholar] [CrossRef] [PubMed]
- Secco, D.; Shou, H.; Whelan, J.; Berkowitz, O. RNA-seq analysis identifies an intricate regulatory network controlling cluster root development in white lupin. BMC Genom. 2014, 15, 230. [Google Scholar] [CrossRef] [PubMed]
- Wang, Z.; Straub, D.; Yang, H.; Kania, A.; Shen, J.; Ludewig, U.; Neumann, G. The regulatory network of cluster-root function and development in phosphate-deficient white lupin (Lupinus albus) identified by transcriptome sequencing. Physiol. Plant. 2014, 151, 323–338. [Google Scholar] [CrossRef] [PubMed]
- Shu, L.; Shen, J.; Rengel, Z.; Tang, C.; Zhang, F. Cluster root formation by Lupinus albus is modified by stratified application of phosphorus in a split-root system. J. Plant Nutr. 2007, 30, 271–288. [Google Scholar] [CrossRef]
- Poirier, Y.; Jaskolowski, A.; Clua, J. Phosphate acquisition and metabolism in plants. Curr. Biol. CB 2022, 32, R623–R629. [Google Scholar] [CrossRef] [PubMed]
- Lin, W.Y.; Huang, T.K.; Leong, S.J.; Chiou, T.J. Long-distance call from phosphate: Systemic regulation of phosphate starvation responses. J. Exp. Bot. 2014, 65, 1817–1827. [Google Scholar] [CrossRef]
- Liu, T.Y.; Huang, T.K.; Tseng, C.Y.; Lai, Y.S.; Lin, S.I.; Lin, W.Y.; Chen, J.W.; Chiou, T.J. PHO2-dependent degradation of PHO1 modulates phosphate homeostasis in Arabidopsis. Plant Cell 2012, 24, 2168–2183. [Google Scholar] [CrossRef]
- Liu, J.; Samac, D.; Bucciarelli, B.; Allan, D.; Vance, C. Signaling of phosphorus deficiency-induced gene expression in white lupin requires sugar and phloem transport. Plant J. Cell Mol. Biol. 2005, 41, 257–268. [Google Scholar] [CrossRef]
- Hammond, J.; White, P. Sucrose transport in the phloem: Integrating root responses to phosphorus starvation. J. Exp. Bot. 2008, 59, 93–109. [Google Scholar] [CrossRef]
- Hammond, J.P.; White, P.J. Sugar signaling in root responses to low phosphorus availability. Plant Physiol. 2011, 156, 1033–1040. [Google Scholar] [CrossRef]
- Wang, Z.; Shen, J.; Ludewig, U.; Neumann, G. A re-assessment of sucrose signaling involved in cluster-root formation and function in phosphate-deficient white lupin (Lupinus albus). Physiologia plantarum 2015, 154, 407–419. [Google Scholar] [CrossRef] [PubMed]
- Zhou, K.; Yamagishi, M.; Osaki, M.; Masuda, K. Sugar signalling mediates cluster root formation and phosphorus starvation-induced gene expression in white lupin. J. Exp. Bot. 2008, 59, 2749–2756. [Google Scholar] [CrossRef] [PubMed]
- Xia, T.; Zhu, X.; Zhan, Y.; Liu, B.; Zhou, X.; Zhang, Q.; Xu, W. The white lupin trehalase gene LaTRE1 regulates cluster root formation and function under phosphorus deficiency. Plant Physiol. 2024; advance access publication. [Google Scholar] [CrossRef]
- Lei, M.; Liu, D. Sucrose regulates plant responses to deficiencies in multiple nutrients. Plant Signal Behav. 2011, 6, 1247–1249. [Google Scholar] [CrossRef] [PubMed]
- Nidumolu, L.C.M.; Lorilla, K.M.; Chakravarty, I.; Uhde-Stone, C. Soybean Root Transcriptomics: Insights into Sucrose Signaling at the Crossroads of Nutrient Deficiency and Biotic Stress Responses. Plants 2023, 12, 2117. [Google Scholar] [CrossRef] [PubMed]
- Ruffel, S. Nutrient-related Long-Distance Signals: Common players and possible crosstalk. Plant Cell Physiol. 2018, 59, 1723–1732. [Google Scholar] [CrossRef] [PubMed]
- Rath, M.; Salas, J.; Parhy, B.; Norton, R.; Menakuru, H.; Sommerhalter, M.; Hatlstad, G.; Kwon, J.; Allan, D.; Vance, C.; et al. Identification of genes induced in proteoid roots of white lupin under nitrogen and phosphorus deprivation, with functional characterization of a formamidase. Plant Soil 2010, 334, 137–150. [Google Scholar] [CrossRef]
- Uhde-Stone, C.; Liu, J.; Zinn, K.E.; Allan, D.L.; Vance, C.P. Transgenic proteoid roots of white lupin: A vehicle for characterizing and silencing root genes involved in adaptation to P stress. Plant J. Cell Mol. Biol. 2005, 44, 840–853. [Google Scholar] [CrossRef]
- Liu, J.; Vance, C.P. Crucial roles of sucrose and microRNA399 in systemic signaling of P deficiency: A tale of two team players? Plant Signal Behav. 2010, 5, 1556–1560. [Google Scholar] [CrossRef]
- Thibaud, M.C.; Gineste, S.; Nussaume, L.; Robaglia, C. Sucrose increases pathogenesis-related PR-2 gene expression in Arabidopsis thaliana through an SA-dependent but NPR1-independent signaling pathway. Plant Physiol. Biochem. 2004, 42, 81–88. [Google Scholar] [CrossRef]
- Morkunas, I.; Marczak, L.; Stachowiak, J.; Stobiecki, M. Sucrose-induced lupine defense against Fusarium oxysporum. Sucrose-stimulated accumulation of isoflavonoids as a defense response of lupine to Fusarium oxysporum. Plant Physiol. Biochem. 2005, 43, 363–373. [Google Scholar] [CrossRef]
- Tun, W.; Yoon, J.; Vo, K.T.X.; Cho, L.H.; Hoang, T.V.; Peng, X.; Kim, E.J.; Win, K.; Lee, S.W.; Jung, K.H.; et al. Sucrose preferentially promotes expression of OsWRKY7 and OsPR10a to enhance defense response to blast fungus in rice. Front. Plant Sci. 2023, 14, 1117023. [Google Scholar] [CrossRef] [PubMed]
- Yoon, J.; Cho, L.H.; Tun, W.; Jeon, J.S.; An, G. Sucrose signaling in higher plants. Plant Sci. 2021, 302, 110703. [Google Scholar] [CrossRef] [PubMed]
- Hufnagel, B.; Marques, A.; Soriano, A.; Marques, L.; Divol, F.; Doumas, P.; Sallet, E.; Mancinotti, D.; Carrere, S.; Marande, W.; et al. High-quality genome sequence of white lupin provides insight into soil exploration and seed quality. Nat. Commun. 2020, 11, 492. [Google Scholar] [CrossRef] [PubMed]
- Love, M.I.; Huber, W.; Anders, S. Moderated estimation of fold change and dispersion for RNA-seq data with DESeq2. Genome Biol. 2014, 15, 550. [Google Scholar] [CrossRef] [PubMed]
- Vandesompele, J.; De Preter, K.; Pattyn, F.; Poppe, B.; Van Roy, N.; De Paepe, A.; Speleman, F. Accurate normalization of real-time quantitative RT-PCR data by geometric averaging of multiple internal control genes. Genome Biol. 2002, 3, RESEARCH0034. [Google Scholar] [CrossRef] [PubMed]
- Chien, P.S.; Chiang, C.P.; Leong, S.J.; Chiou, T.J. Sensing and Signaling of Phosphate Starvation—From Local to Long Distance. Plant Cell Physiol. 2018, 59, 1714–1722. [Google Scholar] [CrossRef] [PubMed]
- Shahzad, Z.; Amtmann, A. Food for thought: How nutrients regulate root system architecture. Curr. Opin. Plant Biol. 2017, 39, 80–87. [Google Scholar] [CrossRef]
- Lin, X.Y.; Ye, Y.Q.; Fan, S.K.; Jin, C.W.; Zheng, S.J. Increased Sucrose Accumulation Regulates Iron-Deficiency Responses by Promoting Auxin Signaling in Arabidopsis Plants. Plant Physiol. 2016, 170, 907–920. [Google Scholar] [CrossRef] [PubMed]
- Johnson, J.; Vance, C.; Allan, D. Phosphorus deficiency in Lupinus albus. Altered lateral root development and enhanced expression of phosphoenolpyruvate carboxylase. Plant Physiol. 1996, 112, 31–41. [Google Scholar] [CrossRef]
- Szklarczyk, D.; Kirsch, R.; Koutrouli, M.; Nastou, K.; Mehryary, F.; Hachilif, R.; Gable, A.L.; Fang, T.; Doncheva, N.T.; Pyysalo, S.; et al. The STRING database in 2023: Protein-protein association networks and functional enrichment analyses for any sequenced genome of interest. Nucleic Acids Res. 2022, 51, D638–D646. [Google Scholar] [CrossRef]
- Stortenbeker, N.; Bemer, M. The SAUR gene family: The plant’s toolbox for adaptation of growth and development. J. Exp. Bot. 2019, 70, 17–27. [Google Scholar] [CrossRef] [PubMed]
- Bacete, L.; Melida, H.; Miedes, E.; Molina, A. Plant cell wall-mediated immunity: Cell wall changes trigger disease resistance responses. Plant J. Cell Mol. Biol. 2018, 93, 614–636. [Google Scholar] [CrossRef]
- Jain, A.; Poling, M.; Karthikeyan, A.; Blakeslee, J.; Peer, W.; Titapiwatanakun, B.; Murphy, A.; Raghothama, K. Differential effects of sucrose and auxin on localized phosphate deficiency-induced modulation of different traits of root system architecture in Arabidopsis. Plant Physiol. 2007, 144, 232–247. [Google Scholar] [CrossRef]
- Kircher, S.; Schopfer, P. Photosynthetic sucrose drives the lateral root clock in Arabidopsis seedlings. Curr. Biol. CB 2023, 33, 2201–2212.e3. [Google Scholar] [CrossRef] [PubMed]
- Liu, F.; Zhang, X.; Lu, C.; Zeng, X.; Li, Y.; Fu, D.; Wu, G. Non-specific lipid transfer proteins in plants: Presenting new advances and an integrated functional analysis. J. Exp. Bot. 2015, 66, 5663–5681. [Google Scholar] [CrossRef] [PubMed]
- Kader, J.C. Lipid-Transfer Proteins in Plants. Annu. Rev. Plant Biol. 1996, 47, 627–654. [Google Scholar] [CrossRef]
- Thumuluri, V.; Almagro Armenteros, J.J.; Johansen, A.R.; Nielsen, H.; Winther, O. DeepLoc 2.0: Multi-label subcellular localization prediction using protein language models. Nucleic Acids Res. 2022, 50, W228–W234. [Google Scholar] [CrossRef]
- Zhou, X.; Xiang, Y.; Li, C.; Yu, G. Modulatory Role of Reactive Oxygen Species in Root Development in Model Plant of Arabidopsis thaliana. Front. Plant Sci. 2020, 11, 485932. [Google Scholar] [CrossRef]
- Kucukoglu, M.; Nilsson, O. CLE peptide signaling in plants–the power of moving around. Physiol. Plant. 2015, 155, 74–87. [Google Scholar] [CrossRef]
- Okamoto, S.; Kawasaki, A.; Makino, Y.; Ishida, T.; Sawa, S. Long-distance translocation of CLAVATA3/ESR-related 2 peptide and its positive effect on roots sucrose status. Plant Physiol. 2022, 189, 2357–2367. [Google Scholar] [CrossRef]
- Nakagami, S.; Aoyama, T.; Sato, Y.; Kajiwara, T.; Ishida, T.; Sawa, S. CLE3 and its homologs share overlapping functions in the modulation of lateral root formation through CLV1 and BAM1 in Arabidopsis thaliana. Plant J. Cell Mol. Biol. 2023, 113, 1176–1191. [Google Scholar] [CrossRef] [PubMed]
- Olt, P.; Ding, W.; Schulze, W.X.; Ludewig, U. The LaCLE35 peptide modifies rootlet density and length in cluster roots of white lupin. Plant Cell Environ. 2024, 47, 1416–1431. [Google Scholar] [CrossRef] [PubMed]
- Zhang, R.; Shi, P.T.; Zhou, M.; Liu, H.Z.; Xu, X.J.; Liu, W.T.; Chen, K.M. Rapid alkalinization factor: Function, regulation, and potential applications in agriculture. Stress Biol. 2023, 3, 16. [Google Scholar] [CrossRef] [PubMed]
- Müller, R.; Morant, M.; Jarmer, H.; Nilsson, L.; Nielsen, T. Genome-wide analysis of the Arabidopsis leaf transcriptome reveals interaction of phosphate and sugar metabolism. Plant Physiol. 2007, 143, 156–171. [Google Scholar] [CrossRef] [PubMed]
- Hammond, J.; Bennett, M.; Bowen, H.; Broadley, M.; Eastwood, D.; May, S.; Rahn, C.; Swarup, R.; Woolaway, K.; White, P. Changes in gene expression in Arabidopsis shoots during phosphate starvation and the potential for developing smart plants. Plant Physiol. 2003, 132, 578–596. [Google Scholar] [CrossRef] [PubMed]
- Dadras, A.; Furst-Jansen, J.M.R.; Darienko, T.; Krone, D.; Scholz, P.; Sun, S.; Herrfurth, C.; Rieseberg, T.P.; Irisarri, I.; Steinkamp, R.; et al. Environmental gradients reveal stress hubs pre-dating plant terrestrialization. Nat. Plants 2023, 9, 1419–1438. [Google Scholar] [CrossRef] [PubMed]
- Leggett, J.E. Growth and nutrient uptake by soybean plants in nutrient solutions of graded concentrations. Plant physiology 1971, 48, 457–460. [Google Scholar] [CrossRef][Green Version]
- Hoagland, D.R.; Arnon, D.I. The water-culture method for growing plants without soil. Calif. Agri. Exp. Stat. Circ. 1950, 347, 1–32. [Google Scholar]
- Untergasser, A.; Cutcutache, I.; Koressaar, T.; Ye, J.; Faircloth, B.C.; Remm, M.; Rozen, S.G. Primer3—New capabilities and interfaces. Nucleic Acids Res. 2012, 40, e115. [Google Scholar] [CrossRef]









| cDNA Library– Biological Replicate | Number of Sequence Reads | Number of Mapped Sequences | Quality Mean | Length Range (after Trim) | Length Mean (after Trim) | Number of Mapped Genes |
|---|---|---|---|---|---|---|
| t0–rep 1 | 3,578,071 | 1,946,056 | 11 | 62–8182 | 700 | 22,960 |
| t0–rep 2 | 3,820,082 | 1,903,893 | 11 | 61–7175 | 557 | 21,454 |
| t0–rep 3 | 1,771,992 | 1,104,448 | 11 | 62–9278 | 748 | 21,427 |
| t10–rep 1 | 3,118,626 | 2,063,375 | 11 | 61–8182 | 755 | 22,639 |
| t10–rep 2 | 3,682,223 | 2,417,422 | 11 | 61–6392 | 774 | 23,322 |
| t10–rep 3 | 2,230,808 | 1,296,886 | 11 | 61–11,327 | 699 | 22,243 |
| t15–rep 1 | 2,177,882 | 1,043,045 | 11 | 61–6158 | 556 | 18,894 |
| t15–rep 2 | 2,424,918 | 1,609,515 | 12 | 62–7296 | 765 | 22,278 |
| t15–rep 3 | 4,093,433 | 2,059,972 | 11 | 62–11,327 | 620 | 24,655 |
| t20–rep 1 | 3,996,371 | 2,656,449 | 11 | 62–8486 | 849 | 24,302 |
| t20–rep 2 | 1,914,530 | 1,328,517 | 11 | 61–6542 | 843 | 21,933 |
| t20–rep 3 | 2,736,983 | 1,450,390 | 11 | 62–12,545 | 578 | 22,544 |
| Gene ID, Description | Relevant GO Terms (Where Available) | 10 min log2FC (p-Value) | 15 min log2FC (p-Value) | 20 min log2FC (p-Value) |
|---|---|---|---|---|
| Lalb_Chr03g0025221, Small auxin-up RNA (auxin-induced protein) | GO:0009733, response to auxin | 5.1 (0.001) | 4.0 (0.011) | 4.3 (0.006) |
| Lalb_Chr16g0387181, Ovule protein | GO:0016020, membrane | 4.6 (0.015) | 5.3 (0.005) | 4.2 (0.030) |
| Lalb_Chr25g0279531, Galactose-binding domain-containing protein | 4.5 (0.003) | 4.3 (0.005) | 4.0 (0.009) | |
| Lalb_Chr15g0076681, Uncharacterized protein | 4.5 (0.006) | 4.2 (0.012) | 4.2 (0.011) | |
| Lalb_Chr12g0198241, Bifunctional inhibitor/… domain-containing protein | 4.4 (0.000) | 4.4 (0.000) | 3.7 (0.003) | |
| Lalb_Chr22g0353301, WAT1-related (vacuolar auxin transport) | GO:0022857, transmembrane transporter | 4.3 (0.004) | 3.3 (0.029) | 3.2 (0.034) |
| Lalb_Chr04g0254001, RNA recognition motif domain-containing | GO:0006397 (mRNA processing) | 3.9 (0.004) | 3.8 (0.007) | 3.3 (0.017) |
| Lalb_Chr17g0342451, Glycosyltransferase | GO:0008194 (UDP-glycosyltransferase activity) | 3.7 (0.014) | 3.8 (0.012) | 4.2 (0.005) |
| Lalb_Chr02g0158971, Transcription factor bHLH UPBEAT1 | GO:0006355, regulation of DNA-templated transcription | 3.4 (0.000) | 3.0 (0.002) | 3.3 (0.000) |
| Lalb_Chr20g0122831, 3,4-dihydroxy-2-butanone 4-phosphate synthase | GO:0009231 (riboflavin biosynthetic process) | 3.2 (0.026) | 3.0 (0.040) | 2.9 (0.043) |
| Lalb_Chr17g0347051, Transcription factor bHLH family 61 | GO:0006355, regulation of DNA-templated transcription | 3.2 (0.037) | 4.1 (0.007) | 4.4 (0.003) |
| Lalb_Chr03g0033521, Expansin | GO:0009664 (plant-type cell wall organization) | 3.0 (0.011) | 2.6 (0.030) | 2.5 (0.038) |
| Lalb_Chr16g0392421, Xyloglucan endotransglucosylase/hydrolase | GO:0071555 (cell wall organization) | 3.0 (0.001) | 2.6 (0.005) | 2.5 (0.006) |
| Lalb_Chr20g0109071, Codeine 3-O-demethylase | GO:0008168, methyltransferase activity | 2.9 (0.029) | 2.9 (0.026) | 4.0 (0.002) |
| Lalb_Chr08g0235731, Gibberellin-regulated protein | GO:0009744 (response to sucrose) GO:0009739 (response to gibberellin) | 2.2 (0.010) | 2.1 (0.014) | 2.0 (0.020) |
| Lalb_Chr02g0159351, Gibberellin-regulated protein | 2.1 (0.004) | 2.0 (0.008) | 1.6 (0.029) | |
| Lalb_Chr08g0237751, Defensin | GO:0006952, defense response | 1.9 (0.014) | 1.7 (0.024) | 1.6 (0.033) |
| Lalb_Chr19g0140251 Uncharacterized membrane protein | −6.6 (0.006) | −6.4 (0.007) | −6.6 (0.005) | |
| Lalb_Chr05g0220091 Uncharacterized | −4.2 (0.015) | −3.8 (0.024) | −4.7 (0.008) |
Disclaimer/Publisher’s Note: The statements, opinions and data contained in all publications are solely those of the individual author(s) and contributor(s) and not of MDPI and/or the editor(s). MDPI and/or the editor(s) disclaim responsibility for any injury to people or property resulting from any ideas, methods, instructions or products referred to in the content. |
© 2024 by the authors. Licensee MDPI, Basel, Switzerland. This article is an open access article distributed under the terms and conditions of the Creative Commons Attribution (CC BY) license (https://creativecommons.org/licenses/by/4.0/).
Share and Cite
Shammi, T.; Lee, Y.; Trivedi, J.; Sierras, D.; Mansoor, A.; Maxwell, J.M.; Williamson, M.; McMillan, M.; Chakravarty, I.; Uhde-Stone, C. Transcriptomics Provide Insights into Early Responses to Sucrose Signaling in Lupinus albus, a Model Plant for Adaptations to Phosphorus and Iron Deficiency. Int. J. Mol. Sci. 2024, 25, 7692. https://doi.org/10.3390/ijms25147692
Shammi T, Lee Y, Trivedi J, Sierras D, Mansoor A, Maxwell JM, Williamson M, McMillan M, Chakravarty I, Uhde-Stone C. Transcriptomics Provide Insights into Early Responses to Sucrose Signaling in Lupinus albus, a Model Plant for Adaptations to Phosphorus and Iron Deficiency. International Journal of Molecular Sciences. 2024; 25(14):7692. https://doi.org/10.3390/ijms25147692
Chicago/Turabian StyleShammi, Tahmina, Yishen Lee, Jayati Trivedi, Dakota Sierras, Aniqua Mansoor, Jason M. Maxwell, Matthew Williamson, Mark McMillan, Indrani Chakravarty, and Claudia Uhde-Stone. 2024. "Transcriptomics Provide Insights into Early Responses to Sucrose Signaling in Lupinus albus, a Model Plant for Adaptations to Phosphorus and Iron Deficiency" International Journal of Molecular Sciences 25, no. 14: 7692. https://doi.org/10.3390/ijms25147692
APA StyleShammi, T., Lee, Y., Trivedi, J., Sierras, D., Mansoor, A., Maxwell, J. M., Williamson, M., McMillan, M., Chakravarty, I., & Uhde-Stone, C. (2024). Transcriptomics Provide Insights into Early Responses to Sucrose Signaling in Lupinus albus, a Model Plant for Adaptations to Phosphorus and Iron Deficiency. International Journal of Molecular Sciences, 25(14), 7692. https://doi.org/10.3390/ijms25147692

