Transcriptomic Profile of Breast Tissue of Premenopausal Women Following Treatment with Progesterone Receptor Modulator: Secondary Outcomes of a Randomized Controlled Trial
Abstract
1. Introduction
2. Results
2.1. Modulation of Gene Expression by Mifepristone Enriches ECM Signaling Pathways in Normal Breast Tissue
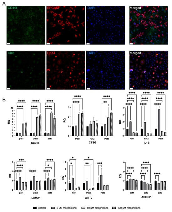
2.2. The In Vivo Effect of Mifepristone Is Partially Comparable to Its In Vitro Effect on Normal Breast Tissue
2.3. GEM-B Is Linked with Breast Carcinogenesis
2.4. GEM-B Is Substantially Linked to PR Expression Status in Breast Cancer
3. Discussion
Limitations and Future Directions
4. Methods and Materials
4.1. Subjects
4.2. Treatment
4.3. Biopsy Collection
4.4. RNA Extraction
4.5. cDNA Library Construction and Sequencing
4.6. RNA-Sequencing Data Processing and Analysis
4.7. Gene Ontology and Pathway Analysis
4.8. RT-PCR Analysis
4.9. In Vitro Validation via Primary Epithelial Cell Isolation
4.10. Immunofluorescence
4.11. In Vitro Drug Treatment Assay
4.12. In Silico Data Analysis
5. Conclusions
Supplementary Materials
Author Contributions
Funding
Institutional Review Board Statement
Informed Consent Statement
Data Availability Statement
Acknowledgments
Conflicts of Interest
References
- Coelingh Bennink, H.J.T.; Schultz, I.J.; Schmidt, M.; Jordan, V.C.; Briggs, P.; Egberts, J.F.M.; Gemzell-Danielsson, K.; Kiesel, L.; Kluivers, K.; Krijgh, J.; et al. Progesterone from ovulatory menstrual cycles is an important cause of breast cancer. Breast Cancer Res. 2023, 25, 60. [Google Scholar] [CrossRef]
- Atashgaran, V.; Wrin, J.; Barry, S.C.; Dasari, P.; Ingman, W.V. Dissecting the Biology of Menstrual Cycle-Associated Breast Cancer Risk. Front. Oncol. 2016, 6, 267. [Google Scholar] [CrossRef]
- Hilton, H.N.; Clarke, C.L.; Graham, J.D. Estrogen and progesterone signalling in the normal breast and its implications for cancer development. Mol. Cell. Endocrinol. 2018, 466, 2–14. [Google Scholar] [CrossRef]
- Pedroza, D.A.; Subramani, R.; Lakshmanaswamy, R. Classical and Non-Classical Progesterone Signaling in Breast Cancers. Cancers 2020, 12, 2440. [Google Scholar] [CrossRef]
- Skibinski, A.; Kuperwasser, C. The origin of breast tumor heterogeneity. Oncogene 2015, 34, 5309–5316. [Google Scholar] [CrossRef]
- Brisken, C. Progesterone signalling in breast cancer: A neglected hormone coming into the limelight. Nat. Rev. Cancer 2013, 13, 385–396. [Google Scholar] [CrossRef] [PubMed]
- Trabert, B.; Sherman, M.E.; Kannan, N.; Stanczyk, F.Z. Progesterone and Breast Cancer. Endocr. Rev. 2020, 41, 320–344. [Google Scholar] [CrossRef]
- Britt, K.L.; Cuzick, J.; Phillips, K.A. Key steps for effective breast cancer prevention. Nat. Rev. Cancer 2020, 20, 417–436. [Google Scholar] [CrossRef] [PubMed]
- Ironside, A.J.; Jones, J.L. Stromal characteristics may hold the key to mammographic density: The evidence to date. Oncotarget 2016, 7, 31550–31562. [Google Scholar] [CrossRef] [PubMed][Green Version]
- Engman, M.; Skoog, L.; Söderqvist, G.; Gemzell-Danielsson, K. The effect of mifepristone on breast cell proliferation in premenopausal women evaluated through fine needle aspiration cytology. Hum. Reprod. 2008, 23, 2072–2079. [Google Scholar] [CrossRef]
- Bartlett, T.E.; Evans, I.; Jones, A.; Barrett, J.E.; Haran, S.; Reisel, D.; Papaikonomou, K.; Jones, L.; Herzog, C.; Pashayan, N.; et al. Antiprogestins reduce epigenetic field cancerization in breast tissue of young healthy women. Genome Med. 2022, 14, 64. [Google Scholar] [CrossRef]
- Islam, M.S.; Afrin, S.; Jones, S.I.; Segars, J. Selective Progesterone Receptor Modulators-Mechanisms and Therapeutic Utility. Endocr. Rev. 2020, 41, bnaa012. [Google Scholar] [CrossRef] [PubMed]
- Papaikonomou, K.; Kopp Kallner, H.; Söderdahl, F.; Gemzell-Danielsson, K. Mifepristone treatment prior to insertion of a levonorgestrel releasing intrauterine system for improved bleeding control—A randomized controlled trial. Hum. Reprod. 2018, 33, 2002–2009. [Google Scholar] [CrossRef] [PubMed]
- Rosenbluth, J.M.; Schackmann, R.C.J.; Gray, G.K.; Selfors, L.M.; Li, C.M.-C.; Boedicker, M.; Kuiken, H.J.; Richardson, A.; Brock, J.; Garber, J.; et al. Organoid cultures from normal and cancer-prone human breast tissues preserve complex epithelial lineages. Nat. Commun. 2020, 11, 1711. [Google Scholar] [CrossRef] [PubMed]
- Gao, J.; Li, Z.H.; Tang, W.; Wu, Q.N.; Liu, G.H.; Zheng, W.B. Chemokine C-C motif ligand 18 expression correlates with tumor malignancy in breast cancer. Pathol. Biol. 2015, 63, 199–203. [Google Scholar] [CrossRef] [PubMed]
- Kudo, T.; Kigoshi, H.; Hagiwara, T.; Takino, T.; Yamazaki, M.; Yui, S. Cathepsin, G, a neutrophil protease, induces compact cell-cell adhesion in MCF-7 human breast cancer cells. Mediat. Inflamm. 2009, 2009, 850940. [Google Scholar] [CrossRef] [PubMed]
- Tulotta, C.; Ottewell, P. The role of IL-1B in breast cancer bone metastasis. Endocr. Relat. Cancer 2018, 25, R421–R434. [Google Scholar] [CrossRef] [PubMed]
- Watanabe, O.; Imamura, H.; Shimizu, T.; Kinoshita, J.; Okabe, T.; Hirano, A.; Yoshimatsu, K.; Konno, S.; Aiba, M.; Ogawa, K. Expression of twist and wnt in human breast cancer. Anticancer Res. 2004, 24, 3851–3856. [Google Scholar] [PubMed]
- Pardo, I.; Lillemoe, H.A.; Blosser, R.J.; Choi, M.; Sauder, C.A.M.; Doxey, D.K.; Mathieson, T.; Hancock, B.A.; Baptiste, D.; Atale, R.; et al. Next-generation transcriptome sequencing of the premenopausal breast epithelium using specimens from a normal human breast tissue bank. Breast Cancer Res. 2014, 16, R26. [Google Scholar] [CrossRef]
- Ranjan, M.; Lee, O.; Cottone, G.; Mehrabad, E.M.; Spike, B.T.; Zeng, Z.; Yadav, S.; Chatterton, R.; Kim, J.J.; Clare, S.E.; et al. Progesterone receptor antagonists reverse stem cell expansion and the paracrine effectors of progesterone action in the mouse mammary gland. Breast Cancer Res. 2021, 23, 78. [Google Scholar] [CrossRef]
- Walker, C.; Mojares, E.; Del Río Hernández, A. Role of Extracellular Matrix in Development and Cancer Progression. Int. J. Mol. Sci. 2018, 19, 3028. [Google Scholar] [CrossRef] [PubMed]
- Bonnans, C.; Chou, J.; Werb, Z. Remodelling the extracellular matrix in development and disease. Nat. Rev. Mol. Cell Biol. 2014, 15, 786–801. [Google Scholar] [CrossRef] [PubMed]
- Waters, M.R.; Inkman, M.; Jayachandran, K.; Kowalchuk, R.M.; Robinson, C.; Schwarz, J.K.; Swamidass, S.J.; Griffith, O.L.; Szymanski, J.J.; Zhang, J. GAiN: An integrative tool utilizing generative adversarial neural networks for augmented gene expression analysis. Patterns 2024, 5, 100910. [Google Scholar] [CrossRef] [PubMed]
- Marouf, M.; Machart, P.; Bansal, V.; Kilian, C.; Magruder, D.S.; Krebs, C.F.; Bonn, S. Realistic in silico generation and augmentation of single-cell RNA-seq data using generative adversarial networks. Nat. Commun. 2020, 11, 166. [Google Scholar] [CrossRef] [PubMed]
- Picelli, S.; Faridani, O.R.; Björklund, A.K.; Winberg, G.; Sagasser, S.; Sandberg, R. Full-length RNA-seq from single cells using Smart-seq2. Nat. Protoc. 2014, 9, 171–181. [Google Scholar] [CrossRef] [PubMed]
- Ewels, P.; Magnusson, M.; Lundin, S.; Käller, M. MultiQC: Summarize analysis results for multiple tools and samples in a single report. Bioinformatics 2016, 32, 3047–3048. [Google Scholar] [CrossRef] [PubMed]
- Love, M.I.; Huber, W.; Anders, S. Moderated estimation of fold change and dispersion for RNA-seq data with DESeq2. Genome Biol. 2014, 15, 550. [Google Scholar] [CrossRef] [PubMed]
- Reimand, J.; Arak, T.; Adler, P.; Kolberg, L.; Reisberg, S.; Peterson, H.; Vilo, J. g:Profiler-a web server for functional interpretation of gene lists (2016 update). Nucleic Acids Res. 2016, 44, W83–W89. [Google Scholar] [CrossRef] [PubMed]
- Matthews, L.; Gopinath, G.; Gillespie, M.; Caudy, M.; Croft, D.; de Bono, B.; Garapati, P.; Hemish, J.; Hermjakob, H.; Jassal, B.; et al. Reactome knowledgebase of human biological pathways and processes. Nucleic Acids Res. 2009, 37, D619–D622. [Google Scholar] [CrossRef]
- Zhou, Y.; Zhou, B.; Pache, L.; Chang, M.; Khodabakhshi, A.H.; Tanaseichuk, O.; Benner, C.; Chanda, S.K. Metascape provides a biologist-oriented resource for the analysis of systems-level datasets. Nat. Commun. 2019, 10, 1523. [Google Scholar] [CrossRef]
- R2: Genomics Analysis and Visualization Platform. Available online: http://r2.amc.nl (accessed on 17 November 2023).



| Gene Name | p-Value | FDR | Fold Change |
|---|---|---|---|
| A. Upregulated genes | |||
| CCL18 | 2.41 × 10−6 | 0.0041 | 16.0 |
| WNT2 | 3.40 × 10−6 | 0.0047 | 5.1 |
| CTSG | 7.82 × 10−5 | 0.0397 | 4.5 |
| TPSB2 | 5.50 × 10−10 | 0.0001 | 4.0 |
| TPSAB1 | 6.58 × 10−8 | 0.0003 | 4.0 |
| PIEZO2 | 1.54 × 10−5 | 0.0132 | 3.7 |
| COL1A1 | 3.48 × 10−6 | 0.0047 | 3.6 |
| DPP4 | 2.17 × 10−8 | 0.0002 | 3.6 |
| GRIA3 | 3.44 × 10−6 | 0.0047 | 3.2 |
| C1QTNF3 | 8.00 × 10−5 | 0.0397 | 3.0 |
| COL1A2 | 2.69 × 10−5 | 0.0196 | 2.6 |
| COL3A1 | 2.70 × 10−5 | 0.0196 | 2.6 |
| OSR2 | 7.28 × 10−8 | 0.0003 | 2.4 |
| CPZ | 1.30 × 10−6 | 0.0027 | 2.3 |
| ADAMTS2 | 2.96 × 10−5 | 0.0206 | 2.3 |
| COL5A1 | 5.93 × 10−7 | 0.0019 | 2.2 |
| MMP2 | 3.90 × 10−5 | 0.0245 | 2.1 |
| GXYLT2 | 1.10 × 10−4 | 0.0480 | 2.1 |
| ABI3BP | 1.06 × 10−4 | 0.0477 | 2.0 |
| B. Downregulated genes | |||
| ZNF620 | 6.26 × 10−5 | 0.03 | −2.16 |
| LAMA1 | 3.59 × 10−5 | 0.02 | −2.34 |
| PRR4 | 8.47 × 10−5 | 0.04 | −2.95 |
| ASPRV1 | 5.73 × 10−5 | 0.03 | −3.64 |
| SLC4A11 | 1.38 × 10−5 | 0.01 | −5.68 |
| CCDC157 | 1.83 × 10−5 | 0.02 | −5.96 |
| IL1B | 8.56 × 10−5 | 0.04 | −6.06 |
| RP1 | 7.80 × 10−6 | 0.01 | −13.00 |
| FDR = false discovery rate | |||
| Term ID | Description | FDR (padj) |
|---|---|---|
| Biological Process | ||
| GO:0030198 | Extracellular matrix organization | 2.21 × 10−8 |
| GO:0043062 | Extracellular structure organization | 2.21 × 10−8 |
| GO:0030199 | Collagen fibril organization | 6.95 × 10−7 |
| GO:0032963 | Collagen metabolic process | 1.76541 × 10−5 |
| GO:0071230 | Cellular response to amino acid stimulus | 0.000123191 |
| Cellular Component | ||
| GO:0062023 | Collagen-containing extracellular matrix | 4.78 × 10−12 |
| GO:0031012 | Extracellular matrix | 4.59 × 10−11 |
| GO:0098643 | Banded collagen fibril | 1.13 × 10−8 |
| GO:0005583 | Fibrillar collagen trimer | 1.13 × 10−8 |
| GO:0098644 | Complex of collagen trimers | 1.08 × 10−7 |
| Molecular Function | ||
| GO:0048407 | Platelet-derived growth factor binding | 2.76 × 10−8 |
| GO:0030020 | Extracellular matrix structural constituent conferring tensile strength | 4.1495 × 10−6 |
| GO:0005201 | Extracellular matrix structural constituent | 1.75112 × 10−5 |
| GO:0004252 | Serine-type endopeptidase activity | 1.75112 × 10−5 |
| GO:0017171 | Serine hydrolase activity | 2.17779 × 10−5 |
| FDR = false discovery rate | ||
Disclaimer/Publisher’s Note: The statements, opinions and data contained in all publications are solely those of the individual author(s) and contributor(s) and not of MDPI and/or the editor(s). MDPI and/or the editor(s) disclaim responsibility for any injury to people or property resulting from any ideas, methods, instructions or products referred to in the content. |
© 2024 by the authors. Licensee MDPI, Basel, Switzerland. This article is an open access article distributed under the terms and conditions of the Creative Commons Attribution (CC BY) license (https://creativecommons.org/licenses/by/4.0/).
Share and Cite
Utjés, D.; Boggavarapu, N.R.; Rasul, M.F.; Koberg, I.; Zulliger, A.; Ponandai-Srinivasan, S.; von Grothusen, C.; Lalitkumar, P.G.; Papaikonomou, K.; Alkasalias, T.; et al. Transcriptomic Profile of Breast Tissue of Premenopausal Women Following Treatment with Progesterone Receptor Modulator: Secondary Outcomes of a Randomized Controlled Trial. Int. J. Mol. Sci. 2024, 25, 7590. https://doi.org/10.3390/ijms25147590
Utjés D, Boggavarapu NR, Rasul MF, Koberg I, Zulliger A, Ponandai-Srinivasan S, von Grothusen C, Lalitkumar PG, Papaikonomou K, Alkasalias T, et al. Transcriptomic Profile of Breast Tissue of Premenopausal Women Following Treatment with Progesterone Receptor Modulator: Secondary Outcomes of a Randomized Controlled Trial. International Journal of Molecular Sciences. 2024; 25(14):7590. https://doi.org/10.3390/ijms25147590
Chicago/Turabian StyleUtjés, Deborah, Nageswara Rao Boggavarapu, Mohammed Fatih Rasul, Isabelle Koberg, Alexander Zulliger, Sakthivignesh Ponandai-Srinivasan, Carolina von Grothusen, Parameswaran Grace Lalitkumar, Kiriaki Papaikonomou, Twana Alkasalias, and et al. 2024. "Transcriptomic Profile of Breast Tissue of Premenopausal Women Following Treatment with Progesterone Receptor Modulator: Secondary Outcomes of a Randomized Controlled Trial" International Journal of Molecular Sciences 25, no. 14: 7590. https://doi.org/10.3390/ijms25147590
APA StyleUtjés, D., Boggavarapu, N. R., Rasul, M. F., Koberg, I., Zulliger, A., Ponandai-Srinivasan, S., von Grothusen, C., Lalitkumar, P. G., Papaikonomou, K., Alkasalias, T., & Gemzell-Danielsson, K. (2024). Transcriptomic Profile of Breast Tissue of Premenopausal Women Following Treatment with Progesterone Receptor Modulator: Secondary Outcomes of a Randomized Controlled Trial. International Journal of Molecular Sciences, 25(14), 7590. https://doi.org/10.3390/ijms25147590

