Termite Fungus Comb Polysaccharides Alleviate Hyperglycemia and Hyperlipidemia in Type 2 Diabetic Mice by Regulating Hepatic Glucose/Lipid Metabolism and the Gut Microbiota
Abstract
1. Introduction
2. Results
2.1. Extraction and Characterization of TFCPs
2.2. TFCPs Improve Systemic Glucose and Lipid Homeostasis in T2D Mice
2.3. TFCPs Ameliorate the Morphology and Function of Pancreatic Islets in T2D Mice
2.4. TFCPs Enhance Hepatic Glucose Metabolism in T2D Mice
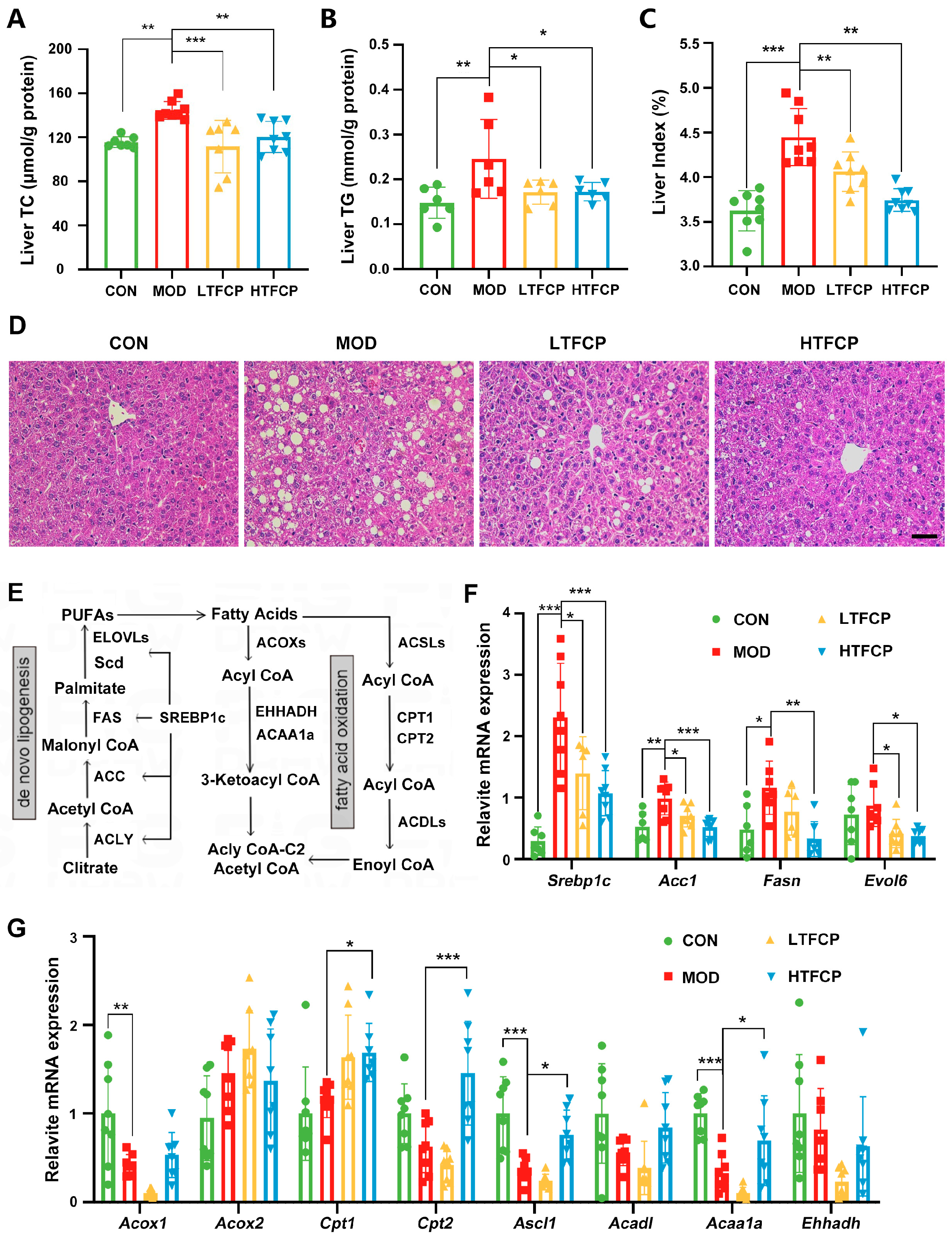
2.5. TFCPs Boost Hepatic Lipid Metabolism in T2D Mice
2.6. TFCPs Optimize the Diversity and Composition of Gut Microbiota in T2D Mice
2.7. TFCPs Modify the Function of Gut Microbiota in T2D Mice
3. Discussion
4. Materials and Methods
4.1. TFCP Preparation
4.2. Chemical Analysis of TFCPs
4.3. Animal Studies and Experimental Protocols
4.4. OGTT
4.5. Biochemical Assay
4.6. Histological Examinations
4.7. RNA Extraction and qRT-PCR
4.8. Fecal Microbiome Analysis
4.9. Data Analysis
5. Conclusions
Supplementary Materials
Author Contributions
Funding
Institutional Review Board Statement
Informed Consent Statement
Data Availability Statement
Conflicts of Interest
References
- Zheng, Y.; Ley, S.H.; Hu, F.B. Global Aetiology and Epidemiology of Type 2 Diabetes Mellitus and Its Complications. Nat. Rev. Endocrinol. 2018, 14, 88–98. [Google Scholar] [CrossRef] [PubMed]
- Thomas, C.C.; Philipson, L.H. Update on Diabetes Classification. Med. Clin. N. Am. 2015, 99, 1–16. [Google Scholar] [CrossRef] [PubMed]
- Kerru, N.; Singh-Pillay, A.; Awolade, P.; Singh, P. Current Anti-Diabetic Agents and Their Molecular Targets: A Review. Eur. J. Med. Chem. 2018, 152, 436–488. [Google Scholar] [CrossRef] [PubMed]
- Jedlowski, P.M.; Te, C.H.; Segal, R.J.; Fazel, M.T. Cutaneous Adverse Effects of Diabetes Mellitus Medications and Medical Devices: A Review. Am. J. Clin. Dermatol. 2019, 20, 97–114. [Google Scholar] [CrossRef] [PubMed]
- Subramaniam, K.; Joseph, M.P.; Babu, L.A. A Common Drug Causing a Common Side Effect at an Uncommon Time: Metformin-Induced Chronic Diarrhea and Weight Loss After Years of Treatment. Clin. Diabetes 2021, 39, 237–240. [Google Scholar] [CrossRef] [PubMed]
- Zheng, Y.; Bai, L.; Zhou, Y.; Tong, R.; Zeng, M.; Li, X.; Shi, J. Polysaccharides from Chinese Herbal Medicine for Anti-Diabetes Recent Advances. Int. J. Biol. Macromol. 2019, 121, 1240–1253. [Google Scholar] [CrossRef]
- Waisundara, V.Y.; Hsu, A.; Huang, D.; Tan, B.K.-H. Scutellaria Baicalensis Enhances the Anti-Diabetic Activity of Metformin in Streptozotocin-Induced Diabetic Wistar Rats. Am. J. Chin. Med. 2008, 36, 517–540. [Google Scholar] [CrossRef] [PubMed]
- Shin, N.R.; Gu, N.; Choi, H.S.; Kim, H. Combined Effects of Scutellaria Baicalensis with Metformin on Glucose Tolerance of Patients with Type 2 Diabetes via Gut Microbiota Modulation. Am. J. Physiol. Endocrinol. Metab. 2020, 318, E52–E61. [Google Scholar] [CrossRef]
- Cui, X.; Qian, D.-W.; Jiang, S.; Shang, E.-X.; Zhu, Z.-H.; Duan, J.-A. Scutellariae Radix and Coptidis Rhizoma Improve Glucose and Lipid Metabolism in T2DM Rats via Regulation of the Metabolic Profiling and MAPK/PI3K/Akt Signaling Pathway. Int. J. Mol. Sci. 2018, 19, 3634. [Google Scholar] [CrossRef]
- Hu, S.; Wang, J.; Liu, E.; Zhang, X.; Xiang, J.; Li, W.; Wei, P.; Zeng, J.; Zhang, Y.; Ma, X. Protective Effect of Berberine in Diabetic Nephropathy: A Systematic Review and Meta-Analysis Revealing the Mechanism of Action. Pharmacol. Res. 2022, 185, 106481. [Google Scholar] [CrossRef]
- Sun, R.; Deng, X.; Zhang, D.; Xie, F.; Wang, D.; Wang, J.; Tavallaie, M.S.; Jiang, F.; Fu, L. Anti-Diabetic Potential of Pueraria Lobata Root Extract through Promoting Insulin Signaling by PTP1B Inhibition. Bioorg. Chem. 2019, 87, 12–15. [Google Scholar] [CrossRef] [PubMed]
- Wang, Z.; Du, H.; Peng, W.; Yang, S.; Feng, Y.; Ouyang, H.; Zhu, W.; Liu, R. Efficacy and Mechanism of Pueraria Lobata and Pueraria Thomsonii Polysaccharides in the Treatment of Type 2 Diabetes. Nutrients 2022, 14, 3926. [Google Scholar] [CrossRef] [PubMed]
- Yedjou, C.G.; Grigsby, J.; Mbemi, A.; Nelson, D.; Mildort, B.; Latinwo, L.; Tchounwou, P.B. The Management of Diabetes Mellitus Using Medicinal Plants and Vitamins. Int. J. Mol. Sci. 2023, 24, 9085. [Google Scholar] [CrossRef] [PubMed]
- Xie, L.; Zhai, R.; Chen, T.; Gao, C.; Xue, R.; Wang, N.; Wang, J.; Xu, Y.; Gui, D. Panax Notoginseng Ameliorates Podocyte EMT by Targeting the Wnt/β-Catenin Signaling Pathway in STZ-Induced Diabetic Rats. Drug Des. Devel Ther. 2020, 14, 527–538. [Google Scholar] [CrossRef] [PubMed]
- Otani, S.; Hansen, L.H.; Sørensen, S.J.; Poulsen, M. Bacterial Communities in Termite Fungus Combs Are Comprised of Consistent Gut Deposits and Contributions from the Environment. Microb. Ecol. 2016, 71, 207–220. [Google Scholar] [CrossRef] [PubMed]
- Witasari, L.D.; Wahyu, K.W.; Anugrahani, B.J.; Kurniawan, D.C.; Haryanto, A.; Nandika, D.; Karlinasari, L.; Arinana, A.; Batubara, I.; Santoso, D.; et al. Antimicrobial Activities of Fungus Comb Extracts Isolated from Indomalayan Termite (Macrotermes gilvus Hagen) Mound. AMB Express 2022, 12, 14. [Google Scholar] [CrossRef] [PubMed]
- Hammoud Mahdi, D.; Wissenbach, D.K.; von Bergen, M.; Vissiennon, Z.; Chougourou, D.; Nieber, K.; Ahyi, V.; Vissiennon, C. Ethnomedicinal Survey and in Vitro Confirmation of Anti-Inflammatory and Antispasmodic Properties of the Termite Strain Macrotermes bellicosus Used in Traditional Medicine in the Republic of Benin. J. Ethnopharmacol. 2020, 254, 112705. [Google Scholar] [CrossRef] [PubMed]
- Arshad, M.A.; Schnitzer, M. The Chemistry of a Termite Fungus Comb. Plant Soil 1987, 98, 247–256. [Google Scholar] [CrossRef]
- Wang, P.-C.; Zhao, S.; Yang, B.-Y.; Wang, Q.-H.; Kuang, H.-X. Anti-Diabetic Polysaccharides from Natural Sources: A Review. Carbohydr. Polym. 2016, 148, 86–97. [Google Scholar] [CrossRef]
- Feng, X.; Zhang, Q.; Li, J.; Bie, N.; Li, C.; Lian, R.; Qin, L.; Feng, Y.; Wang, C. The Impact of a Novel Chinese Yam-Derived Polysaccharide on Blood Glucose Control in HFD and STZ-Induced Diabetic C57BL/6 Mice. Food Funct. 2022, 13, 2681–2692. [Google Scholar] [CrossRef]
- Zhang, C.; Chen, H.; Bai, W. Characterization of Momordica Charantia L. Polysaccharide and Its Protective Effect on Pancreatic Cells Injury in STZ-Induced Diabetic Mice. Int. J. Biol. Macromol. 2018, 115, 45–52. [Google Scholar] [CrossRef]
- Wu, S.; Zuo, J.; Cheng, Y.; Zhang, Y.; Zhang, Z.; Wu, M.; Yang, Y.; Tong, H. Ethanol Extract of Sargarsum Fusiforme Alleviates HFD/STZ-Induced Hyperglycemia in Association with Modulation of Gut Microbiota and Intestinal Metabolites in Type 2 Diabetic Mice. Food Res. Int. 2021, 147, 110550. [Google Scholar] [CrossRef]
- Gerich, J.E. Contributions of Insulin-Resistance and Insulin-Secretory Defects to the Pathogenesis of Type 2 Diabetes Mellitus. Mayo Clin. Proc. 2003, 78, 447–456. [Google Scholar] [CrossRef] [PubMed]
- Canfora, E.E.; Meex, R.C.R.; Venema, K.; Blaak, E.E. Gut Microbial Metabolites in Obesity, NAFLD and T2DM. Nat. Rev. Endocrinol. 2019, 15, 261–273. [Google Scholar] [CrossRef] [PubMed]
- Wang, B.; Kong, Q.; Li, X.; Zhao, J.; Zhang, H.; Chen, W.; Wang, G. A High-Fat Diet Increases Gut Microbiota Biodiversity and Energy Expenditure Due to Nutrient Difference. Nutrients 2020, 12, 3197. [Google Scholar] [CrossRef] [PubMed]
- Zhong, S.; Yang, Y.; Huo, J.; Sun, Y.; Ren, N.; Lu, Q.; Li, D.; Zhan, P.; Wu, W.; Chen, H.; et al. Dissection of Gut Microbiota and Metabolites Reveals the Hypolipidemic Effect of Green Mulberry Leaf Tea / Black Mulberry Leaf Tea in Mice. J. Funct. Foods 2023, 111, 105906. [Google Scholar] [CrossRef]
- Jouquet, P.; Traoré, S.; Choosai, C.; Hartmann, C.; Bignell, D. Influence of Termites on Ecosystem Functioning. Ecosystem Services Provided by Termites. Eur. J. Soil Biol. 2011, 47, 215–222. [Google Scholar] [CrossRef]
- Ahmad, F.; Fouad, H.; Liang, S.-Y.; Hu, Y.; Mo, J.-C. Termites and Chinese Agricultural System: Applications and Advances in Integrated Termite Management and Chemical Control. Insect Sci. 2021, 28, 2–20. [Google Scholar] [CrossRef]
- Ozougwu, J.; Obimba, K.; Belonwu, C.; Unakalamba, C. The Pathogenesis and Pathophysiology of Type 1 and Type 2 Diabetes Mellitus. J. Physiol. Pathophysiol. 2013, 4, 46–57. [Google Scholar] [CrossRef]
- Trefts, E.; Gannon, M.; Wasserman, D.H. The Liver. Curr. Biol. 2017, 27, R1147–R1151. [Google Scholar] [CrossRef]
- Mitra, V.; Metcalf, J. Metabolic Functions of the Liver. Anaesth. Intensive Care Med. 2012, 13, 54–55. [Google Scholar] [CrossRef]
- Xu, N.; Zhou, Y.; Lu, X.; Chang, Y. Auricularia auricula-judae (Bull.) Polysaccharides Improve Type 2 Diabetes in HFD/STZ-Induced Mice by Regulating the AKT/AMPK Signaling Pathways and the Gut Microbiota. J. Food Sci. 2021, 86, 5479–5494. [Google Scholar] [CrossRef] [PubMed]
- Zou, F.; Mao, X.; Wang, N.; Liu, J.; Ou-Yang, J. Astragalus Polysaccharides Alleviates Glucose Toxicity and Restores Glucose Homeostasis in Diabetic States via Activation of AMPK. Acta Pharmacol. Sin. 2009, 30, 1607–1615. [Google Scholar] [CrossRef] [PubMed]
- Luo, P.; Lednovich, K.; Xu, K.; Nnyamah, C.; Layden, B.T.; Xu, P. Central and Peripheral Regulations Mediated by Short-Chain Fatty Acids on Energy Homeostasis. Transl. Res. 2022, 248, 128–150. [Google Scholar] [CrossRef] [PubMed]
- Yang, B.; Xiong, Z.; Lin, M.; Yang, Y.; Chen, Y.; Zeng, J.; Jia, X.; Feng, L. Astragalus Polysaccharides Alleviate Type 1 Diabetes via Modulating Gut Microbiota in Mice. Int. J. Biol. Macromol. 2023, 234, 123767. [Google Scholar] [CrossRef] [PubMed]
- Liu, J.-L.; Segovia, I.; Yuan, X.-L.; Gao, Z.-H. Controversial Roles of Gut Microbiota-Derived Short-Chain Fatty Acids (SCFAs) on Pancreatic β-Cell Growth and Insulin Secretion. Int. J. Mol. Sci. 2020, 21, 910. [Google Scholar] [CrossRef] [PubMed]
- Ke, W.; Bonilla-Rosso, G.; Engel, P.; Wang, P.; Chen, F.; Hu, X. Suppression of High-Fat Diet-Induced Obesity by Platycodon Grandiflorus in Mice Is Linked to Changes in the Gut Microbiota. J. Nutr. 2020, 150, 2364–2374. [Google Scholar] [CrossRef] [PubMed]
- Li, L.; Ma, L.; Wen, Y.; Xie, J.; Yan, L.; Ji, A.; Zeng, Y.; Tian, Y.; Sheng, J. Crude Polysaccharide Extracted From Moringa Oleifera Leaves Prevents Obesity in Association With Modulating Gut Microbiota in High-Fat Diet-Fed Mice. Front. Nutr. 2022, 9, 861588. [Google Scholar] [CrossRef] [PubMed]
- Li, Y.; Bai, D.; Lu, Y.; Chen, J.; Yang, H.; Mu, Y.; Xu, J.; Huang, X.; Li, L. The Crude Guava Polysaccharides Ameliorate High-Fat Diet-Induced Obesity in Mice via Reshaping Gut Microbiota. Int. J. Biol. Macromol. 2022, 213, 234–246. [Google Scholar] [CrossRef]
- Ma, Y.; Zhu, L.; Ke, H.; Jiang, S.; Zeng, M. Oyster (Crassostrea Gigas) Polysaccharide Ameliorates Obesity in Association with Modulation of Lipid Metabolism and Gut Microbiota in High-Fat Diet Fed Mice. Int. J. Biol. Macromol. 2022, 216, 916–926. [Google Scholar] [CrossRef]
- Jumpertz, R.; Le, D.S.; Turnbaugh, P.J.; Trinidad, C.; Bogardus, C.; Gordon, J.I.; Krakoff, J. Energy-Balance Studies Reveal Associations between Gut Microbes, Caloric Load, and Nutrient Absorption in Humans. Am. J. Clin. Nutr. 2011, 94, 58–65. [Google Scholar] [CrossRef] [PubMed]
- Han, K.; Jin, W.; Mao, Z.; Dong, S.; Zhang, Q.; Yang, Y.; Chen, B.; Wu, H.; Zeng, M. Microbiome and Butyrate Production Are Altered in the Gut of Rats Fed a Glycated Fish Protein Diet. J. Funct. Foods 2018, 47, 423–433. [Google Scholar] [CrossRef]
- Mei, F.; Duan, Z.; Chen, M.; Lu, J.; Zhao, M.; Li, L.; Shen, X.; Xia, G.; Chen, S. Effect of a High-Collagen Peptide Diet on the Gut Microbiota and Short-Chain Fatty Acid Metabolism. J. Funct. Foods 2020, 75, 104278. [Google Scholar] [CrossRef]
- Schots, P.C.; Jansen, K.M.; Mrazek, J.; Pedersen, A.M.; Olsen, R.L.; Larsen, T.S. Obesity-Induced Alterations in the Gut Microbiome in Female Mice Fed a High-Fat Diet Are Antagonized by Dietary Supplementation with a Novel, Wax Ester-Rich, Marine Oil. Nutr. Res. 2020, 83, 94–107. [Google Scholar] [CrossRef] [PubMed]
- Ravussin, Y.; Koren, O.; Spor, A.; LeDuc, C.; Gutman, R.; Stombaugh, J.; Knight, R.; Ley, R.E.; Leibel, R.L. Responses of Gut Microbiota to Diet Composition and Weight Loss in Lean and Obese Mice. Obesity 2012, 20, 738–747. [Google Scholar] [CrossRef] [PubMed]
- Sun, Y.; Chen, S.; Ren, F.; Li, Y. Lactobacillus paracaseiN1115 Attenuates Obesity in High-Fat Diet-Induced Obese Mice. Food Sci. Nutr. 2023, 11, 418–427. [Google Scholar] [CrossRef] [PubMed]
- Zheng, Z.; Lyu, W.; Ren, Y.; Li, X.; Zhao, S.; Yang, H.; Xiao, Y. Allobaculum Involves in the Modulation of Intestinal ANGPTLT4 Expression in Mice Treated by High-Fat Diet. Front. Nutr. 2021, 8, 690138. [Google Scholar] [CrossRef]
- Jiao, X.; Wang, Y.; Lin, Y.; Lang, Y.; Li, E.; Zhang, X.; Zhang, Q.; Feng, Y.; Meng, X.; Li, B. Blueberry Polyphenols Extract as a Potential Prebiotic with Anti-Obesity Effects on C57BL/6 J Mice by Modulating the Gut Microbiota. J. Nutr. Biochem. 2019, 64, 88–100. [Google Scholar] [CrossRef] [PubMed]
- Pfeiffer, N.; Desmarchelier, C.; Blaut, M.; Daniel, H.; Haller, D.; Clavel, T. Acetatifactor muris Gen. Nov., sp. Nov., a Novel Bacterium Isolated from the Intestine of an Obese Mouse. Arch. Microbiol. 2012, 194, 901–907. [Google Scholar] [CrossRef]
- Li, L.; Lan, X.; Peng, X.; Shi, S.; Zhao, Y.; Liu, W.; Luo, Q.; Jia, L.; Feng, B.; Chen, Z.; et al. Polysaccharide from Salviae Miltiorrhizae Radix et Rhizoma Attenuates the Progress of Obesity-Induced Non-Alcoholic Fatty Liver Disease through Modulating Intestinal Microbiota-Related Gut-Liver Axis. Int. J. Mol. Sci. 2022, 23, 10620. [Google Scholar] [CrossRef]
- Lan, Y.; Sun, Q.; Ma, Z.; Peng, J.; Zhang, M.; Wang, C.; Zhang, X.; Yan, X.; Chang, L.; Hou, X.; et al. Seabuckthorn Polysaccharide Ameliorates High-Fat Diet-Induced Obesity by Gut Microbiota-SCFAs-Liver Axis. Food Funct. 2022, 13, 2925–2937. [Google Scholar] [CrossRef] [PubMed]
- den Besten, G.; Gerding, A.; van Dijk, T.H.; Ciapaite, J.; Bleeker, A.; van Eunen, K.; Havinga, R.; Groen, A.K.; Reijngoud, D.-J.; Bakker, B.M. Protection against the Metabolic Syndrome by Guar Gum-Derived Short-Chain Fatty Acids Depends on Peroxisome Proliferator-Activated Receptor γ and Glucagon-Like Peptide-1. PLoS ONE 2015, 10, e0136364. [Google Scholar] [CrossRef] [PubMed]
- Fullerton, M.D. AMP-Activated Protein Kinase and Its Multifaceted Regulation of Hepatic Metabolism. Curr. Opin. Lipidol. 2016, 27, 172–180. [Google Scholar] [CrossRef] [PubMed]
- Zhou, S.; Huang, G.; Chen, G. Extraction, Structural Analysis, Derivatization and Antioxidant Activity of Polysaccharide from Chinese Yam. Food Chem. 2021, 361, 130089. [Google Scholar] [CrossRef] [PubMed]
- Du, B.; Fu, Y.; Wang, X.; Jiang, H.; Lv, Q.; Du, R.; Yang, Y.; Rong, R. Isolation, Purification, Structural Analysis and Biological Activities of Water-Soluble Polysaccharide from Glehniae Radix. Int. J. Biol. Macromol. 2019, 128, 724–731. [Google Scholar] [CrossRef] [PubMed]
- Yang, Y.; Qiu, Z.; Li, L.; Vidyarthi, S.K.; Zheng, Z.; Zhang, R. Structural Characterization and Antioxidant Activities of One Neutral Polysaccharide and Three Acid Polysaccharides from Ziziphus Jujuba Cv. Hamidazao: A Comparison. Carbohydr. Polym. 2021, 261, 117879. [Google Scholar] [CrossRef] [PubMed]
- Wang, P.; Wu, T.; Fu, Q.; Liao, Q.; Li, Y.; Huang, T.; Li, Y.; Zhou, L.; Song, Z. Maternal High-Fructose Intake Activates Myogenic Program in Fetal Brown Fat and Predisposes Offspring to Diet-Induced Metabolic Dysfunctions in Adulthood. Front. Nutr. 2022, 9, 848983. [Google Scholar] [CrossRef]
- Wu, T.; Wang, P.; Fu, Q.; Xiao, H.; Zhao, Y.; Li, Y.; Song, X.; Xie, H.; Song, Z. Effects of Dietary Supplementation of Anoectochilus Roxburghii Extract (ARE) on Growth Performance, Abdominal Fat Deposition, Meat Quality, and Gut Microbiota in Broilers. Poult. Sci. 2023, 102, 102842. [Google Scholar] [CrossRef]







| Mn | Mp | Mw | Mz | Mw/Mn | |
|---|---|---|---|---|---|
| (kDa) | 23.593 | 17.923 | 58.917 | 1452.528 | 2.497 |
Disclaimer/Publisher’s Note: The statements, opinions and data contained in all publications are solely those of the individual author(s) and contributor(s) and not of MDPI and/or the editor(s). MDPI and/or the editor(s) disclaim responsibility for any injury to people or property resulting from any ideas, methods, instructions or products referred to in the content. |
© 2024 by the authors. Licensee MDPI, Basel, Switzerland. This article is an open access article distributed under the terms and conditions of the Creative Commons Attribution (CC BY) license (https://creativecommons.org/licenses/by/4.0/).
Share and Cite
Xiao, H.; Song, X.; Wang, P.; Li, W.; Qin, S.; Huang, C.; Wu, B.; Jia, B.; Gao, Q.; Song, Z. Termite Fungus Comb Polysaccharides Alleviate Hyperglycemia and Hyperlipidemia in Type 2 Diabetic Mice by Regulating Hepatic Glucose/Lipid Metabolism and the Gut Microbiota. Int. J. Mol. Sci. 2024, 25, 7430. https://doi.org/10.3390/ijms25137430
Xiao H, Song X, Wang P, Li W, Qin S, Huang C, Wu B, Jia B, Gao Q, Song Z. Termite Fungus Comb Polysaccharides Alleviate Hyperglycemia and Hyperlipidemia in Type 2 Diabetic Mice by Regulating Hepatic Glucose/Lipid Metabolism and the Gut Microbiota. International Journal of Molecular Sciences. 2024; 25(13):7430. https://doi.org/10.3390/ijms25137430
Chicago/Turabian StyleXiao, Haihan, Xudong Song, Peng Wang, Weilin Li, Senhua Qin, Chaofu Huang, Beimin Wu, Bao Jia, Qionghua Gao, and Ziyi Song. 2024. "Termite Fungus Comb Polysaccharides Alleviate Hyperglycemia and Hyperlipidemia in Type 2 Diabetic Mice by Regulating Hepatic Glucose/Lipid Metabolism and the Gut Microbiota" International Journal of Molecular Sciences 25, no. 13: 7430. https://doi.org/10.3390/ijms25137430
APA StyleXiao, H., Song, X., Wang, P., Li, W., Qin, S., Huang, C., Wu, B., Jia, B., Gao, Q., & Song, Z. (2024). Termite Fungus Comb Polysaccharides Alleviate Hyperglycemia and Hyperlipidemia in Type 2 Diabetic Mice by Regulating Hepatic Glucose/Lipid Metabolism and the Gut Microbiota. International Journal of Molecular Sciences, 25(13), 7430. https://doi.org/10.3390/ijms25137430

