A Novel Boron Dipyrromethene-Erlotinib Conjugate for Precise Photodynamic Therapy against Liver Cancer
Abstract
1. Introduction
2. Results and Discussion
2.1. Synthesis
2.2. Spectroscopic and Photosensitizing Properties
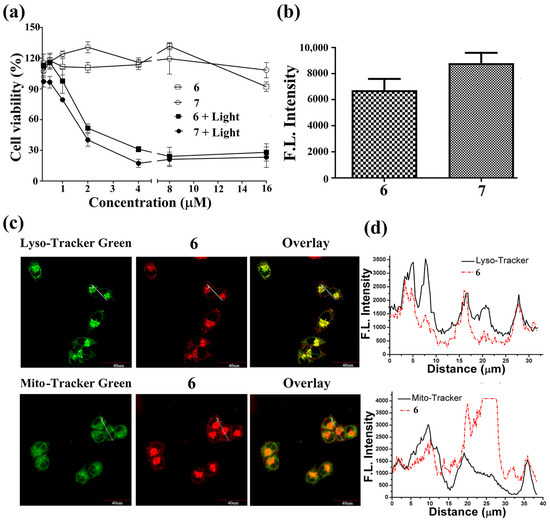
2.3. In Vitro Study
2.4. In Vivo Studies
3. Materials and Methods
3.1. General
3.2. Synthesis
3.2.1. Synthesis of Diazide-Substituted BODIPY 4
3.2.2. Synthesis of BODIPY-Erlotinib Conjugate 5
3.2.3. Synthesis of BODIPY-Erlotinib Conjugate 6
3.2.4. Synthesis of the Reference Compound 7
3.3. In Vitro Investigations
3.3.1. Cytotoxicity Assessments
3.3.2. Intracellular ROS Measurements
3.3.3. Subcellular Localization
3.3.4. Competitive Uptake Examination
3.4. In Vivo Studies
3.4.1. In Vivo Fluorescence Imaging
3.4.2. In Vivo Antitumor Activities Evaluation
4. Conclusions
Supplementary Materials
Author Contributions
Funding
Institutional Review Board Statement
Informed Consent Statement
Data Availability Statement
Conflicts of Interest
References
- Dolmans, D.E.J.G.J.; Fukumura, D.; Jain, R.K. Photodynamic therapy for cancer. Nat. Rev. Cancer 2003, 3, 380–387. [Google Scholar] [CrossRef] [PubMed]
- Badran, Z.; Rahman, B.; Bonfils, P.D.; Nun, P.; Coeffard, V.; Verron, E. Antibacterial nanophotosensitizers in photodynamic therapy: An update. Drug Discov. Today 2023, 28, 4. [Google Scholar] [CrossRef] [PubMed]
- Zhang, H.; Zhu, Y.; Li, Y.; Qi, X.; Yang, J.; Qi, H.; Li, Q.; Ma, Y.; Zhang, Y.; Zhang, X.; et al. A Bifunctional Zwitterion-Modified Porphyrin for Photodynamic Nondestructive Tooth Whitening and Biofilm Eradication. Adv. Funct. Mater. 2021, 31, 2104799. [Google Scholar] [CrossRef]
- De Annunzio, S.R.; Costa, N.C.S.; Mezzina, R.D.; Graminha, M.A.S.; Fontana, C.R. Chlorin, Phthalocyanine, and Porphyrin Types Derivatives in Phototreatment of Cutaneous Manifestations: A Review. Int. J. Mol. Sci. 2019, 20, 3861. [Google Scholar] [CrossRef] [PubMed]
- Wang, Y.; Shen, H.; Li, Z.; Liao, S.; Yin, B.; Yue, R.; Guan, G.; Chen, B.; Song, G. Enhancing Fractionated Cancer Therapy: A Triple-Anthracene Photosensitizer Unleashes Long-Persistent Photodynamic and Luminous Efficacy. J. Am. Chem. Soc. 2024, 146, 6252–6265. [Google Scholar] [CrossRef] [PubMed]
- Zhao, X.; Liu, J.; Fan, J.; Chao, H.; Peng, X. Recent progress in photosensitizers for overcoming the challenges of photodynamic therapy: From molecular design to application. Chem. Soc. Rev. 2021, 50, 4185–4219. [Google Scholar] [CrossRef] [PubMed]
- Sarbadhikary, P.; George, B.P.; Abrahamse, H. Recent Advances in Photosensitizers as Multifunctional Theranostic Agents for Imaging-Guided Photodynamic Therapy of Cancer. Theranostics 2021, 11, 9054–9088. [Google Scholar] [CrossRef] [PubMed]
- Li, X.; Zheng, B.-D.; Peng, X.-H.; Li, S.-Z.; Ying, J.-W.; Zhao, Y.; Huang, J.-D.; Yoon, J. Phthalocyanines as medicinal photosensitizers: Developments in the last five years. Coord. Chem. Rev. 2019, 379, 147–160. [Google Scholar] [CrossRef]
- Ethirajan, M.; Chen, Y.; Joshi, P.; Pandey, R.K. The role of porphyrin chemistry in tumor imaging and photodynamic therapy. Chem. Soc. Rev. 2011, 40, 340–362. [Google Scholar] [CrossRef]
- Yan, J.; Gao, T.; Lu, Z.; Yin, J.; Zhang, Y.; Pei, R. Aptamer-Targeted Photodynamic Platforms for Tumor Therapy. ACS Appl. Mater. Interfaces 2021, 13, 27749–27773. [Google Scholar] [CrossRef]
- McKenzie, L.K.; Flamme, M.; Felder, P.S.; Karges, J.; Bonhomme, F.; Gandioso, A.; Malosse, C.; Gasser, G.; Hollenstein, M. A ruthenium–oligonucleotide bioconjugated photosensitizing aptamer for cancer cell specific photodynamic therapy. RSC Chem. Biol. 2022, 3, 85–95. [Google Scholar] [CrossRef] [PubMed]
- Zhang, Y.; Zhao, R.; Liu, J.; Kong, H.; Zhang, K.; Zhang, Y.N.; Kong, X.; Zhang, Q.; Zhao, Y. Hierarchical nano-to-molecular disassembly of boron dipyrromethene nanoparticles for enhanced tumor penetration and activatable photodynamic therapy. Biomaterials 2021, 275, 120945. [Google Scholar] [CrossRef] [PubMed]
- Chang, R.; Nikoloudakis, E.; Zou, Q.; Mitraki, A.; Coutsolelos, A.G.; Yan, X. Supramolecular Nanodrugs Constructed by Self-Assembly of Peptide Nucleic Acid-Photosensitizer Conjugates for Photodynamic Therapy. ACS Appl. Bio Mater. 2020, 3, 2–9. [Google Scholar] [CrossRef] [PubMed]
- Li, Y.; Zhang, M.; Han, H.; Zhang, B.; Matson, J.B.; Chen, D.; Li, W.; Wang, Y. Peptide-based supramolecular photodynamic therapy systems: From rational molecular design to effective cancer treatment. Chem. Eng. J. 2022, 436, 135240. [Google Scholar] [CrossRef]
- Bullous, A.J.; Alonso, C.M.; Boyle, R.W. Photosensitiser-antibody conjugates for photodynamic therapy. Photochem. Photobiol. Sci. 2011, 10, 721–750. [Google Scholar] [CrossRef] [PubMed]
- Pan, Q.; Li, K.; Cheng, X.; Chen, L.; Yu, Q.; Fan, H.; Zheng, L.; Yang, Z.; Ni, F. A photoactivatable antibody-Chlorin e6 conjugate enabling singlet oxygen production for tumor-targeting photodynamic therapy. Biomed. Mater. 2021, 16, 045003. [Google Scholar] [CrossRef]
- Liu, W.; Ma, X.Q.; Jin, Y.Y.; Zhang, J.; Li, Y.; Tang, Y.X.; Song, Y.; Wang, S.J. Chlorin e6-Biotin Conjugates for Tumor-Targeting Photodynamic Therapy. Molecules 2021, 26, 7342. [Google Scholar] [CrossRef] [PubMed]
- Mai, D.K.; Kim, C.; Lee, J.; Vales, T.P.; Badon, I.W.; De, K.; Cho, S.; Yang, J.; Kim, H.J. BODIPY nanoparticles functionalized with lactose for cancer-targeted and fluorescence imaging-guided photodynamic therapy. Sci. Rep. 2022, 12, 2541. [Google Scholar] [CrossRef]
- Liu, J.Y.; Wang, C.; Zhu, C.H.; Zhang, Z.H.; Xue, J.-P. Preparation and In Vitro Photodynamic Activity of Glucosylated Zinc(II) Phthalocyanines as Underlying Targeting Photosensitizers. Molecules 2017, 22, 845. [Google Scholar] [CrossRef]
- Pereira, P.M.R.; Rizvi, W.; Bhupathiraju, N.; Berisha, N.; Fernandes, R.; Tome, J.P.C.; Drain, C.M. Carbon-1 versus Carbon-3 Linkage of d-Galactose to Porphyrins: Synthesis, Uptake, and Photodynamic Efficiency. Bioconjug. Chem. 2018, 29, 306–315. [Google Scholar] [CrossRef]
- Ferreira, J.T.; Pina, J.; Ribeiro, C.A.F.; Fernandes, R.; Tomé, J.P.C.; Torres, T.; Rodríguez-Morgade, M.S. A ruthenium phthalocyanine functionalized with a folic acid unit as a photosensitizer for photodynamic therapy: Synthesis, characterization and in vitro evaluation. J. Porphyr. Phthalocyanine 2021, 25, 1193–1202. [Google Scholar] [CrossRef]
- Chen, J.; Fan, T.; Xie, Z.; Zeng, Q.; Xue, P.; Zheng, T.; Chen, Y.; Luo, X.; Zhang, H. Advances in nanomaterials for photodynamic therapy applications: Status and challenges. Biomaterials 2020, 237, 119827. [Google Scholar] [CrossRef] [PubMed]
- Wang, K.; Lu, J.; Li, J.; Gao, Y.; Mao, Y.; Zhao, Q.; Wang, S. Current trends in smart mesoporous silica-based nanovehicles for photoactivated cancer therapy. J. Control. Release 2021, 339, 445–472. [Google Scholar] [CrossRef] [PubMed]
- Cheng, X.M.; Gao, J.; Ding, Y.; Lu, Y.; Wei, Q.C.; Cui, D.Z.; Fan, J.L.; Li, X.M.; Zhu, E.S.; Lu, Y.N.; et al. Multi-Functional Liposome: A Powerful Theranostic Nano-Platform Enhancing Photodynamic Therapy. Adv. Sci. 2021, 8, 2100876. [Google Scholar] [CrossRef] [PubMed]
- Tian, J.W.; Ding, L.; Ju, H.X.; Yang, Y.C.; Li, X.L.; Shen, Z.; Zhu, Z.; Yu, J.S.; Yang, C.J. A Multifunctional Nanomicelle for Real-Time Targeted Imaging and Precise Near-Infrared Cancer Therapy. Angew. Chem. Int. Ed. 2014, 53, 9544–9549. [Google Scholar] [CrossRef] [PubMed]
- Pham, T.C.; Nguyen, V.N.; Choi, Y.; Lee, S.; Yoon, J. Recent Strategies to Develop Innovative Photosensitizers for Enhanced Photodynamic Therapy. Chem. Rev. 2021, 121, 13454–13619. [Google Scholar] [CrossRef] [PubMed]
- Liu, M.; Li, C.H. Recent Advances in Activatable Organic Photosensitizers for Specific Photodynamic Therapy. ChemPlusChem 2020, 85, 948–957. [Google Scholar] [CrossRef] [PubMed]
- Cao, J.J.; Zhang, M.S.; Li, X.Q.; Yang, D.C.; Xu, G.; Liu, J.Y. A glutathione-responsive photosensitizer with fluorescence resonance energy transfer characteristics for imaging-guided targeting photodynamic therapy. Eur. J. Med. Chem. 2020, 193, 112203. [Google Scholar] [CrossRef] [PubMed]
- Zhang, Y.H.; Li, X.; Huang, L.; Kim, H.S.; An, J.; Lan, M.; Cao, Q.Y.; Kim, J.S. AIE based GSH activatable photosensitizer for imaging-guided photodynamic therapy. Chem. Commun. 2020, 56, 10317–10320. [Google Scholar] [CrossRef]
- Lu, Z.; Xu, G.; Yang, X.; Liu, S.; Sun, Y.; Chen, L.; Liu, Q.; Liu, J.Y. Dual-Activated Nano-Prodrug for Chemo-Photodynamic Combination Therapy of Breast Cancer. Int. J. Mol. Sci. 2022, 23, 15656. [Google Scholar] [CrossRef]
- Wang, Z.W.; Su, D.; Li, X.Q.; Cao, J.J.; Yang, D.C.; Liu, J.Y. A H2O2-Responsive Boron Dipyrromethene-Based Photosensitizer for Imaging-Guided Photodynamic Therapy. Molecules 2019, 24, 32. [Google Scholar] [CrossRef] [PubMed]
- Guo, Z.; Wang, N.; He, X.; Shen, J.; Yang, X.; Xie, C.; Fan, Q.; Zhou, W. Self-amplified activatable nanophotosensitizers for HIF-1alpha inhibition-enhanced photodynamic therapy. Nanoscale 2024, 16, 4239–4248. [Google Scholar] [CrossRef] [PubMed]
- Tam, L.K.B.; Chu, J.C.H.; He, L.; Yang, C.; Han, K.C.; Cheung, P.C.K.; Ng, D.K.P.; Lo, P.C. Enzyme-Responsive Double-Locked Photodynamic Molecular Beacon for Targeted Photodynamic Anticancer Therapy. J. Am. Chem. Soc. 2023, 145, 7361–7375. [Google Scholar] [CrossRef] [PubMed]
- Yao, C.; Li, Y.; Wang, Z.; Song, C.; Hu, X.; Liu, S. Cytosolic NQO1 enzyme-activated nearinfrared fluorescence imaging and photodynamic therapy with polymeric vesicles. ACS Nano 2020, 14, 1919–1935. [Google Scholar] [CrossRef] [PubMed]
- Cai, Y.; Ni, D.; Cheng, W.; Ji, C.; Wang, Y.; Mullen, K.; Su, Z.; Liu, Y.; Chen, C.; Yin, M. Enzyme-Triggered Disassembly of Perylene Monoimide-based Nanoclusters for Activatable and Deep Photodynamic Therapy. Angew. Chem. Int. Ed. 2020, 59, 14014–14018. [Google Scholar] [CrossRef] [PubMed]
- Xiong, J.; Chu, J.C.H.; Fong, W.P.; Wong, C.T.T.; Ng, D.K.P. Specific Activation of Photosensitizer with Extrinsic Enzyme for Precisive Photodynamic Therapy. J. Am. Chem. Soc. 2022, 144, 10647–10658. [Google Scholar] [CrossRef] [PubMed]
- Tang, Y.; Wang, X.; Zhu, G.; Liu, Z.; Chen, X.M.; Bisoyi, H.K.; Chen, X.; Chen, X.; Xu, Y.; Li, J.; et al. Hypoxia-Responsive Photosensitizer Targeting Dual Organelles for Photodynamic Therapy of Tumors. Small 2023, 19, 2205440. [Google Scholar] [CrossRef] [PubMed]
- Radunz, S.; Wedepohl, S.; Röhr, M.; Calderon, M.; Tschiche, H.R.; Resch-Genger, U. pH-Activatable singlet oxygen-generating boron-dipyrromethenes (BODIPYs) for photodynamic therapy and bioimaging. J. Med. Chem. 2020, 63, 1699–1708. [Google Scholar] [CrossRef]
- Hu, M.; Dong, X.C.; Zhao, W.L. Lysosome-targeted Aza-BODIPY photosensitizers for anti-cancer photodynamic therapy. Bioorg. Med. Chem. 2024, 99, 117583. [Google Scholar] [CrossRef]
- Gillard, M.; Troian-Gautier, L.; Decottignies, A.; Elias, B. pH-Activatable Ruthenium(II) Fluorescein Salphen Schiff Base Photosensitizers for Theranostic Applications. J. Med. Chem. 2024, 67, 2549–2558. [Google Scholar] [CrossRef]
- Rennie, C.C.; Edkins, R.M. Targeted cancer phototherapy using phthalocyanine-anticancer drug conjugates. Dalton Trans. 2022, 51, 13157–13715. [Google Scholar] [CrossRef] [PubMed]
- Ulfo, L.; Costantini, P.E.; Giosia, M.D.; Danielli, A.; Calvaresi, M. EGFR-Targeted Photodynamic Therapy. Pharmaceutics 2022, 14, 241. [Google Scholar] [CrossRef] [PubMed]
- Herbst, R.S.; Morgensztern, D.; Boshoff, C. The biology and management of non-small cell lung cancer. Nature 2018, 553, 446–454. [Google Scholar] [CrossRef] [PubMed]
- Bumagina, N.A.; Antina, E.V.; Ksenofontov, A.A.; Antina, L.A.; Kalyagin, A.A.; Berezin, M.B. Basic structural modifications for improving the practical properties of BODIPY. Coord. Chem. Rev. 2022, 469, 214684. [Google Scholar] [CrossRef]
- Qin, Y.; Liu, X.; Jia, P.P.; Xu, L.; Yang, H.B. BODIPY-based macrocycles. Chem. Soc. Rev. 2020, 49, 5678–5703. [Google Scholar] [CrossRef] [PubMed]
- Nguyen, V.-N.; Ha, J.; Cho, M.; Li, H.; Swamy, K.M.K.; Yoon, J. Recent developments of BODIPY-based colorimetric and fluorescent probes for the detection of reactive oxygen/nitrogen species and cancer diagnosis. Coord. Chem. Rev. 2021, 439, 213936. [Google Scholar] [CrossRef]
- Mao, Z.; Kim, J.H.; Lee, J.; Xiong, H.; Zhang, F.; Kim, J.S. Engineering of BODIPY-based theranostics for cancer therapy. Coord. Chem. Rev. 2023, 476, 214908. [Google Scholar] [CrossRef]
- Teng, K.X.; Chen, W.K.; Niu, L.Y.; Fang, W.H.; Cui, G.L.; Yang, Q.Z. BODIPY-Based Photodynamic Agents for Exclusively Generating Superoxide Radical over Singlet Oxygen. Angew. Chem. Int. Ed. 2021, 25, 23925–23938. [Google Scholar]
- Daina, A.; Michielin, O.; Zoete, V. SwissADME: A free web tool to evaluate pharmacokinetics, drug-likeness and medicinal chemistry friendliness of small molecules. Sci. Rep. 2017, 7, 42717. [Google Scholar] [CrossRef]
- Ke, M.R.; Yeung, S.L.; Ng, D.K.P.; Fong, W.P.; Lo, P.C. Preparation and in vitro photodynamic activities of folate-conjugated distyryl boron dipyrromethene based photosensitizers. J. Med. Chem. 2013, 56, 8475–8483. [Google Scholar] [CrossRef]






| Compound | /nm (logε) | /nm a | ΦF b | Φ∆ b |
|---|---|---|---|---|
| 6 | 662/4.94 | 693 | 0.22 | 0.32 |
| 7 | 662/4.97 | 693 | 0.24 | 0.35 |
Disclaimer/Publisher’s Note: The statements, opinions and data contained in all publications are solely those of the individual author(s) and contributor(s) and not of MDPI and/or the editor(s). MDPI and/or the editor(s) disclaim responsibility for any injury to people or property resulting from any ideas, methods, instructions or products referred to in the content. |
© 2024 by the authors. Licensee MDPI, Basel, Switzerland. This article is an open access article distributed under the terms and conditions of the Creative Commons Attribution (CC BY) license (https://creativecommons.org/licenses/by/4.0/).
Share and Cite
Wu, W.; Luo, C.; Zhu, C.; Cai, Z.; Liu, J. A Novel Boron Dipyrromethene-Erlotinib Conjugate for Precise Photodynamic Therapy against Liver Cancer. Int. J. Mol. Sci. 2024, 25, 6421. https://doi.org/10.3390/ijms25126421
Wu W, Luo C, Zhu C, Cai Z, Liu J. A Novel Boron Dipyrromethene-Erlotinib Conjugate for Precise Photodynamic Therapy against Liver Cancer. International Journal of Molecular Sciences. 2024; 25(12):6421. https://doi.org/10.3390/ijms25126421
Chicago/Turabian StyleWu, Wenqiang, Chengmiao Luo, Chunhui Zhu, Zhengyan Cai, and Jianyong Liu. 2024. "A Novel Boron Dipyrromethene-Erlotinib Conjugate for Precise Photodynamic Therapy against Liver Cancer" International Journal of Molecular Sciences 25, no. 12: 6421. https://doi.org/10.3390/ijms25126421
APA StyleWu, W., Luo, C., Zhu, C., Cai, Z., & Liu, J. (2024). A Novel Boron Dipyrromethene-Erlotinib Conjugate for Precise Photodynamic Therapy against Liver Cancer. International Journal of Molecular Sciences, 25(12), 6421. https://doi.org/10.3390/ijms25126421

