Cla4A, a Novel Regulator of Gene Expression Networks Required for Asexual and Insect-Pathogenic Lifecycles of Beauveria bassiana
Abstract
1. Introduction
2. Results
2.1. Domain Architecture of Fungal Cla4 Homologs
2.2. Subcellular Localization of Cla4A in B. bassiana
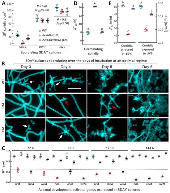
2.3. Comparative Roles of Cla4A and Cla4B in Asexual Lifecycle
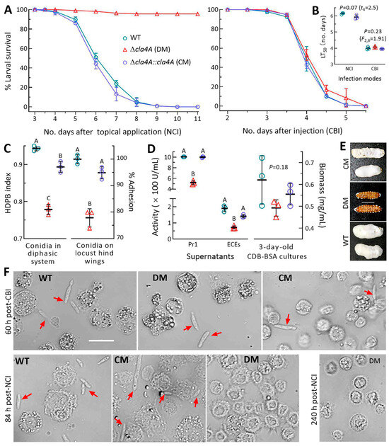
2.4. Comparative Roles of Cla4A and Cla4B in Insect-Pathogenic Lifecycle
2.5. Profound Effect of Cla4A on Genomic Expression and Stability
2.6. Validating DNA-Binding Activity of Cla4A
3. Discussion
4. Materials and Methods
4.1. Recognition and Sequence Analysis of Fungal Cla4A Homologs
4.2. Generation of cla4A and cla4B Mutants
4.3. Phenotypic Experiments
4.4. Subcellular Localization of Cla4A
4.5. Transcriptomic Analysis
4.6. EMSAs for DNA-Binding Activity of Cla4A
4.7. Yeast Two-Hybrid (Y2H) Assays
4.8. qPCR Analysis
4.9. Statistical Analysis
Supplementary Materials
Author Contributions
Funding
Institutional Review Board Statement
Informed Consent Statement
Data Availability Statement
Acknowledgments
Conflicts of Interest
References
- de Faria, M.; Wraight, S.P. Mycoinsecticides and mycoacaricides: A comprehensive list with worldwide coverage and international classification of formulation types. Biol. Control 2007, 43, 237–256. [Google Scholar] [CrossRef]
- Moonjely, S.; Behie, S.W.; Bidochka, M.J. Fungi with multifunctional lifestyles: Endophytic insect pathogenic fungi. Plant Mol. Biol. 2016, 90, 657–664. [Google Scholar]
- Wang, C.S.; Wang, S.B. Insect pathogenic fungi: Genomics, molecular interactions, and genetic improvements. Annu. Rev. Entomol. 2017, 62, 73–90. [Google Scholar] [CrossRef] [PubMed]
- Tong, S.M.; Feng, M.G. Insights into regulatory roles of MAPK-cascaded pathways in multiple stress responses and life cycles of insect and nematode mycopathogens. Appl. Microbiol. Biotechnol. 2019, 103, 577–587. [Google Scholar] [CrossRef] [PubMed]
- Rispail, N.; Soanes, D.M.; Ant, C.; Czajkowski, R.; Grünler, A.; Huguet, R.; Perez-Nadales, E.; Poli, A.; Sartorel, E.; Valiante, V.; et al. Comparative genomics of MAP kinase and calcium-calcineurin signalling components in plant and human pathogenic fungi. Fungal Genet. Biol. 2009, 46, 287–298. [Google Scholar] [CrossRef] [PubMed]
- Chen, R.E.; Thorner, J. Function and regulation in MAPK signaling pathways: Lessons learned from the yeast Saccharomyces cerevisiae. BBA-Mol. Cell Res. 2007, 1773, 1311–1340. [Google Scholar] [CrossRef] [PubMed]
- Cvrckova, F.; Devirgilio, C.; Manser, E.; Pringle, J.R.; Nasmyth, K. Ste20-like protein -kinases are required for normal localization of cell growth and for cytokinesis in budding yeast. Genes Dev. 1995, 9, 1817–1830. [Google Scholar] [CrossRef] [PubMed]
- Holly, S.P.; Blumer, K.J. PAK-family kinases regulate cell and actin polarization throughout the cell cycle of Saccharomyces cerevisiae. J. Cell Biol. 1999, 147, 845–856. [Google Scholar] [CrossRef] [PubMed]
- Gulli, M.P.; Jaquenoud, M.; Shimada, Y.; Niederhauser, G.; Wiget, P.; Peter, M. Phosphorylation of the Cdc42 exchange factor Cdc24 by the PAK-like kinase Cla4 may regulate polarized growth in yeast. Mol. Cell 2000, 6, 1155–1167. [Google Scholar] [CrossRef] [PubMed]
- Weiss, E.L.; Bishop, A.C.; Shokat, K.M.; Drubin, D.G. Chemical genetic analysis of the budding-yeast p21-activated kinase Cla4p. Nat. Cell Biol. 2000, 2, 677–685. [Google Scholar] [CrossRef] [PubMed]
- Schmidt, M.; Varma, A.; Drgon, T.; Bowers, B.; Cabib, E. Septins, under Cla4p regulation, and the chitin ring are required for neck integrity in budding yeast. Mol. Biol. Cell 2003, 14, 2128–2141. [Google Scholar] [CrossRef] [PubMed]
- Kadota, J.; Yamamoto, T.; Yoshiuchi, S.; Bi, E.F.; Tanaka, K. Septin ring assembly requires concerted action of polarisome components, a PAK kinase Cla4p, and the actin cytoskeleton in Saccharomyces cerevisiae. Mol. Biol. Cell 2004, 15, 5329–5345. [Google Scholar] [CrossRef] [PubMed]
- Tatebayashi, K.; Yamamoto, K.; Tanaka, K.; Tomida, T.; Maruoka, T.; Kasukawa, E.; Saito, H. Adaptor functions of Cdc42, Ste50, and Sho1 in the yeast osmoregulatory HOG MAPK pathway. EMBO J. 2006, 25, 3033–3044. [Google Scholar] [CrossRef] [PubMed]
- Heinrich, M.; Köhler, T.; Mösch, H.U. Role of Cdc42-Cla4 interaction in the pheromone response of Saccharomyces cerevisiae. Eukaryot. Cell 2007, 6, 317–327. [Google Scholar] [CrossRef] [PubMed][Green Version]
- Lin, M.; Grillitsch, K.; Daum, G.; Just, U.; Hoefken, T. Modulation of sterol homeostasis by the Cdc42p effectors Cla4p and Ste20p in the yeast Saccharomyces cerevisiae. FEBS J. 2009, 276, 7253–7264. [Google Scholar] [CrossRef] [PubMed]
- Lin, M.; Unden, H.; Jacquier, N.; Schneiter, R.; Just, U.; Hoefken, T. The Cdc42 effectors Ste20, Cla4, and Skm1 down-regulate the expression of genes involved in sterol uptake by a mitogen-activated protein kinase-independent pathway. Mol. Biol. Cell 2009, 20, 4826–4837. [Google Scholar] [CrossRef] [PubMed]
- Bartholomew, C.R.; Hardy, C.F.J. p21-activated kinases Cla4 and Ste20 regulate vacuole inheritance in Saccharomyces cerevisiae. Eukaryot. Cell 2009, 8, 560–572. [Google Scholar] [CrossRef] [PubMed][Green Version]
- Yau, R.G.; Wong, S.; Weisman, L.S. Spatial regulation of organelle release from myosin V transport by p21-activated kinases. J. Cell Biol. 2017, 216, 1557–1566. [Google Scholar] [CrossRef] [PubMed]
- Milian-Zambrano, G.; Santos-Rosa, H.; Puddu, F.; Robson, S.C.; Jackson, S.P.; Kouzarides, T. Phosphorylation of histone H4T80 triggers DNA damage checkpoint recovery. Mol. Cell 2018, 71, 625–635. [Google Scholar] [CrossRef]
- Joshua, I.M.; Hofken, T. Ste20 and Cla4 modulate the expression of the glycerol biosynthesis enzyme Gpd1 by a novel MAPK-independent pathway. Biochem. Biophys. Res. Commun. 2019, 517, 611–616. [Google Scholar] [CrossRef] [PubMed]
- Kim, J.; Rose, M.D. Cla4p kinase activity is down-regulated by Fus3p during yeast mating. Biomolecules 2022, 12, 598. [Google Scholar] [CrossRef] [PubMed]
- Li, L.; Xue, C.Y.; Bruno, K.; Nishimura, M.; Xu, J.R. Two PAK kinase genes, CHM1 and MST20, have distinct functions in Magnaporthe grisea. Mol. Plant-Microbe Interact. 2004, 17, 547–556. [Google Scholar] [CrossRef] [PubMed]
- Chen, J.S.; Wu, Z.; Zheng, S.Q.; Zhang, D.M.; Sang, W.J.; Chen, X.; Li, G.P.; Lu, G.D.; Wang, Z.H. Rac1 is required for pathogenicity and Chm1-dependent conidiogenesis in rice fungal pathogen Magnaporthe grisea. PLoS Pathog. 2008, 4, e1000202. [Google Scholar] [CrossRef] [PubMed]
- Dagdas, Y.F.; Yoshino, K.; Dagdas, G.; Ryder, L.S.; Bielska, E.; Steinberg, G.; Talbot, N.J. Septin-mediated plant cell invasion by the rice blast fungus, Magnaporthe oryzae. Science 2012, 336, 1590–1595. [Google Scholar] [CrossRef]
- Leveleki, L.; Mahlert, M.; Sandrock, B.; Bolker, M. The PAK family kinase Cla4 is required for budding and morphogenesis in Ustilago maydis. Mol. Microbiol. 2004, 54, 396–406. [Google Scholar] [CrossRef] [PubMed]
- Frieser, S.H.; Hlubek, A.; Sandrock, B.; Bölker, M. Cla4 kinase triggers destruction of the Rac1-GEF Cdc24 during polarized growth in Ustilago maydis. Mol. Biol. Cell 2011, 22, 3253–3262. [Google Scholar] [CrossRef] [PubMed]
- Lovely, C.B.; Perlin, M.H. Cla4, but not Rac1, regulates the filamentous response of Ustilago maydis to low ammonium conditions. Comm. Integr. Biol. 2011, 4, 670–673. [Google Scholar] [CrossRef] [PubMed][Green Version]
- Kitade, Y.; Sumita, T.; Izumitsu, K.; Tanaka, C. Cla4 PAK-like kinase is required for pathogenesis, asexual/sexual development and polarized growth in Bipolaris maydis. Curr. Genet. 2019, 65, 1229–1242. [Google Scholar] [CrossRef] [PubMed]
- Märker, R.; Blank-Landeshammer, B.; Beier-Rosberger, A.; Sickmann, A.; Kück, U. Phosphoproteomic analysis of STRIPAK mutants identifies a conserved serine phosphorylation site in PAK kinase CLA4 to be important in fungal sexual development and polarized growth. Mol. Microbiol. 2020, 113, 1053–1069. [Google Scholar] [CrossRef]
- Vargas-Muniz, J.M.; Renshaw, H.; Richards, A.D.; Waitt, G.; Soderblom, E.J.; Moseley, M.A.; Asfaw, Y.; Juvvadi, P.R.; Steinbach, W.J. Dephosphorylation of the core septin, AspB, in a protein phosphatase 2A-dependent manner impacts its localization and function in the fungal pathogen Aspergillus fumigatus. Front. Microbiol. 2016, 7, 997. [Google Scholar] [CrossRef] [PubMed]
- Chen, Y.; Zhu, J.; Ying, S.H.; Feng, M.G. Three mitogen-activated protein kinases required for cell wall integrity contribute greatly to biocontrol potential of a fungal entomopathogen. PLoS ONE 2014, 9, e87948. [Google Scholar] [CrossRef]
- Liu, J.; Wang, Z.K.; Sun, H.H.; Ying, S.H.; Feng, M.G. Characterization of the Hog1 MAPK pathway in the entomopathogenic fungus Beauveria bassiana. Environ. Microbiol. 2017, 19, 1808–1821. [Google Scholar] [CrossRef]
- Li, F.; Wang, Z.L.; Zhang, L.B.; Ying, S.H.; Feng, M.G. The role of three calcineurin subunits and a related transcription factor (Crz1) in conidiation, multistress tolerance and virulence of Beauveria bassiana. Appl. Microbiol. Biotechnol. 2015, 99, 827–840. [Google Scholar] [CrossRef] [PubMed]
- Wang, J.; Zhu, X.G.; Ying, S.H.; Feng, M.G. Differential roles of six P-type calcium ATPases in sustaining intracellular Ca2+ homeostasis, asexual cycle and environmental fitness of Beauveria bassiana. Sci. Rep. 2017, 7, 1420. [Google Scholar] [CrossRef] [PubMed]
- Mouhoumed, A.Z.; Mou, Y.N.; Tong, S.M.; Ying, S.H.; Feng, M.G. Three proline rotamases involved in calcium homeostasis play differential roles in stress tolerance, virulence and calcineurin regulation of Beauveria bassiana. Cell. Microbiol. 2020, 22, e13239. [Google Scholar] [CrossRef]
- Tong, S.M.; Chen, Y.; Zhu, J.; Ying, S.H.; Feng, M.G. Subcellular localization of five singular WSC domain-containing proteins and their roles in Beauveria bassiana responses to stress cues and metal ions. Env. Microbiol. Rep. 2016, 8, 295–304. [Google Scholar] [CrossRef] [PubMed]
- Tong, S.M.; Wang, D.Y.; Gao, B.J.; Ying, S.H.; Feng, M.G. The DUF1996 and WSC domain-containing protein Wsc1I acts as a novel sensor of multiple stress cues in Beauveria bassiana. Cell. Microbiol. 2019, 21, e13100. [Google Scholar] [CrossRef] [PubMed]
- Wang, J.J.; Cai, Q.; Qiu, L.; Ying, S.H.; Feng, M.G. The histone acetyltransferase Mst2 sustains the biological control potential of a fungal insect pathogen through transcriptional regulation. Appl. Microbiol. Biotechnol. 2018, 102, 1343–1355. [Google Scholar] [CrossRef] [PubMed]
- Etxebeste, O.; Garzia, A.; Espeso, E.A.; Ugalde, U. Aspergillus nidulans asexual development: Making the most of cellular modules. Trends Microbiol. 2010, 18, 569–576. [Google Scholar]
- Park, H.S.; Yu, J.H. Genetic control of asexual sporulation in filamentous fungi. Curr. Opin. Microbiol. 2012, 15, 669–677. [Google Scholar] [CrossRef] [PubMed]
- Ortiz-Urquiza, A.; Keyhani, N.O. Action on the surface: Entomopathogenic fungi versus the insect cuticle. Insects 2013, 4, 357–374. [Google Scholar] [CrossRef] [PubMed]
- Gao, B.J.; Mou, Y.N.; Tong, S.M.; Ying, S.H.; Feng, M.G. Subtilisin-like Pr1 proteases marking evolution of pathogenicity in a wide-spectrum insect-pathogenic fungus. Virulence 2020, 11, 365–380. [Google Scholar] [CrossRef] [PubMed]
- Xiao, G.H.; Ying, S.H.; Zheng, P.; Wang, Z.L.; Zhang, S.W.; Xie, X.Q.; Shang, Y.F.; Zheng, H.J.; Zhou, Y.; St., Leger, R.J.; et al. Genomic perspectives on the evolution of fungal entomopathogenicity in Beauveria bassiana. Sci. Rep. 2012, 2, 483. [Google Scholar] [PubMed]
- Tong, S.M.; Wang, D.Y.; Cai, Q.; Ying, S.H.; Feng, M.G. Opposite nuclear dynamics of two FRH-dominated frequency proteins orchestrate non-rhythmic conidiation of Beauveria bassiana. Cells 2020, 9, 626. [Google Scholar] [CrossRef] [PubMed]
- Zhang, S.Z.; Xia, Y.X.; Kim, B.; Keyhani, N.O. Two hydrophobins are involved in fungal spore coat rodlet layer assembly and each play distinct roles in surface interactions, development and pathogenesis in the entomopathogenic fungus, Beauveria bassiana. Mol. Microbiol. 2011, 80, 811–826. [Google Scholar] [CrossRef] [PubMed]
- Liu, Q.; Ying, S.H.; Li, J.G.; Tian, C.G.; Feng, M.G. Insight into the transcriptional regulation of Msn2 required for conidiation, multi-stress responses and virulence of two entomopathogenic fungi. Fungal Genet. Biol. 2013, 54, 42–51. [Google Scholar] [CrossRef] [PubMed]
- Allshire, R.C.; Madhani, H.D. Ten principles of heterochromatin formation and function. Nat. Rev. Mol. Cell Biol. 2018, 19, 229–244. [Google Scholar] [CrossRef]
- Shilatifard, A. Molecular implementation and physiological roles for histone H3 lysine 4 (H3K4) methylation. Curr. Opin. Cell Biol. 2008, 20, 341–348. [Google Scholar] [CrossRef] [PubMed]
- Allis, C.D.; Berger, S.L.; Cote, J.; Dent, S.; Jenuwien, T.; Kouzarides, T.; Pillus, L.; Reinberg, D.; Shi, Y.; Shiekhattar, R.; et al. New nomenclature for chromatin- modifying enzymes. Cell 2007, 131, 633–636. [Google Scholar] [CrossRef] [PubMed]
- Wang, C.S.; St., Leger, R.J. The MAD1 adhesin of Metarhizium anisopliae links adhesion with blastospore production and virulence to insects, and the MAD2 adhesin enables attachment to plants. Eukaryot. Cell 2007, 6, 808–816. [Google Scholar] [CrossRef] [PubMed]






Disclaimer/Publisher’s Note: The statements, opinions and data contained in all publications are solely those of the individual author(s) and contributor(s) and not of MDPI and/or the editor(s). MDPI and/or the editor(s) disclaim responsibility for any injury to people or property resulting from any ideas, methods, instructions or products referred to in the content. |
© 2024 by the authors. Licensee MDPI, Basel, Switzerland. This article is an open access article distributed under the terms and conditions of the Creative Commons Attribution (CC BY) license (https://creativecommons.org/licenses/by/4.0/).
Share and Cite
Xu, S.-Y.; Mohamed, R.A.; Yu, L.; Ying, S.-H.; Feng, M.-G. Cla4A, a Novel Regulator of Gene Expression Networks Required for Asexual and Insect-Pathogenic Lifecycles of Beauveria bassiana. Int. J. Mol. Sci. 2024, 25, 6410. https://doi.org/10.3390/ijms25126410
Xu S-Y, Mohamed RA, Yu L, Ying S-H, Feng M-G. Cla4A, a Novel Regulator of Gene Expression Networks Required for Asexual and Insect-Pathogenic Lifecycles of Beauveria bassiana. International Journal of Molecular Sciences. 2024; 25(12):6410. https://doi.org/10.3390/ijms25126410
Chicago/Turabian StyleXu, Si-Yuan, Rehab Abdelmonem Mohamed, Lei Yu, Sheng-Hua Ying, and Ming-Guang Feng. 2024. "Cla4A, a Novel Regulator of Gene Expression Networks Required for Asexual and Insect-Pathogenic Lifecycles of Beauveria bassiana" International Journal of Molecular Sciences 25, no. 12: 6410. https://doi.org/10.3390/ijms25126410
APA StyleXu, S.-Y., Mohamed, R. A., Yu, L., Ying, S.-H., & Feng, M.-G. (2024). Cla4A, a Novel Regulator of Gene Expression Networks Required for Asexual and Insect-Pathogenic Lifecycles of Beauveria bassiana. International Journal of Molecular Sciences, 25(12), 6410. https://doi.org/10.3390/ijms25126410

